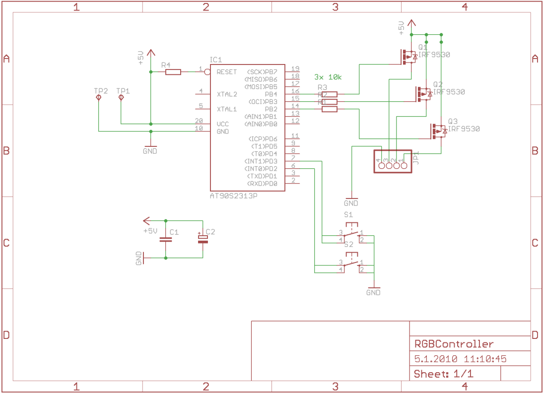
Morgen Zusammen. Will mir für mein Wohnzimmer als Lichterspiel mehrere RGB LED's einbauen. Da ich diese mit PWM ansteuern wollte nun zu meiner eigentlichen Frage. Wie verstärke ich das PWM Signal damit es mehrere LED's schafft. Hab im Netz diesen Schaltplan gefunden. Der Ersteller löst dies mit einer MOSFET Auch das Passende Datenblatt zu der MOSFET habe ich gefunden. Was sind für mich Wichtige Daten die ich aus dem Datenblatt rauslesen kann. Um mir meine MOSFET auszulegen. Mein Englisch grotten schlecht. Auf was muß ich achten. Grüße Flo
sorry Flo, aber du besitzt nicht einmal die Grundkenntnisse für so eine einfache Aufgabe. Du solltest ersmal diese Defizite beseitigen, bevor du an "komplexere" Sachen rangehst.
Echt :-) Wenn ich die Gruntkentnisse hätte würd ich nicht um Hilfe bitten :-) Die zu erlenen ist mein Ziel. Aber danke für dein Tip
> Auch das Passende Datenblatt zu der MOSFET habe ich gefunden. > Was sind für mich Wichtige Daten die ich aus dem Datenblatt > rauslesen kann. Um mir meine MOSFET auszulegen. Du brauchst einen P-Kanal MOSFET. Und da steht Id@Ugs, also Strom bei Gate-Spannung, und deine Gate-Spannung ist 5V, also muß eine Angabe Id@4.5V zu finden sein, mit ausreichendem Strom für deine LEDs, aber das wird weniger als ein paar Ampere sein. Ein IRF9530 hat z.B. dort stehen @10V und da dein uC keine 10V liefert, taugt der nicht. Zweiter Parameter ist der Preis den die Beschaffung dir abverlangt. Man nimmt üblicherweise den billigsten den man bekommen kann. Denn die anderen Parameter, Sperrspannung, Gate-Kapazität ezc. sind für deine Anwendung alle kein Problem, es tut schon ein 12V MOSFET. Guck mal nach IRF7329 oder Si9934. Genug Strom, klein, und gleich 2 in einem Gehäuse. Lass in der Schaltung die 3 x2 10k weg, die sind nicht nur überflüssig, sondern kontraproduktiv. 3 x 0 Ohm tun's.
Florian schrieb: > Wie verstärke ich das PWM Signal damit es mehrere LED's schafft. Das Verstärken macht ein FET. Die günstigeren Schalteigenschaften für PWM haben N-Kanal MOSFETs. Daher ist der Schaltplan nicht unbedingt die beste Lösung. Erstmal mußt du dir über die elektrischen Kenndaten deiner LED-Zusammenschaltung klar werden. Dafür gibt es hier im Forum genügend Beispiele.
Vielen Dank für diese Antwort. Ja dachte mir schon wegen den 5V Ist sehr schwer. Ich weiß zwar das am PWM Ausgang MAX 5V raus kommen aber wo ich die im Datenblatt finde war bislang für mich ein Rätsel. Ich weis auch das die MOSFET die Nachgeschlteten LED Stemmen muss, gut das war mir eher ersichtlich. Preis ist natürlich auch nicht von der Hand zu weisen. Wie gesagt danke
OK Hab mal ins Datenblatt der IRF7329 reingeschaut, und auch die entsprechenden Werte gefunden. Aber noch eine "Peinliche"(Dumme) Frage hätt ich noch, Wieso steht da -12V. Grüße
Es ist ein PMOSFET. Er schaltet von +5V aus eine Spannung dadrunter, also minus, maximal +5V-12V also -7V in deinem Bezugssystem wo er mit Source an +5V hängt. Andere Hersteller messen aber auch einfach andersrum und shreiben 12V ohne minus.
Ahh Danke Versteh. Gut erklärt. Ich weiß nun ich Barauch eine MOSFET. Wie diese Beschaltet wir sehe ich im Datenblatt. Wieviel Schaltstrom die aushalten muß ergibt sich aus den LED die Dahinter Hängen. Versteh ich auch. Die MOSFET muß mit Gatspannung 5v durchschaltet. Auch verstanden. Gibt es vergleichstabellen von den IRF MOSFET's Anhand ich schnell die Typen raussuchen kann die für mich in Frage kommen. Eine haust Du mir ja vorgeschlagen. Grüße Flo
Florian schrieb: > vergleichstabellen von den IRF MOSFET's Habs grad Gegooglet und gefunden....... Grüße Flo
Falk schrieb: > er hat immerhin die Bildformate richtig angewendet Ei Sicher bin nur ein kleiner dummer :-)
Die IRFs sind auf www.irf.com gelistet. Einfach durchklicken, es gibt eine parametrische Auswahl, interessant sind für dich die Hexfet Power MOSFET (Dual oder nicht) P-channel mit Zahlen in der Spalte RDS(on) Max 4.5V (mOhms) Und wenn da eine Zahl steht, ist weitestgehend egal welche dort steht, für 1 Ampere reichen eigentlich alle, natürlich ist eine kleine Zahl besser aber auch oft teurer.
Warum "klebt" ihr so am P-Kanal. Ist sicher oder steht es fest, dass die LEDs eine gemeinsame Kathode haben?
>Warum "klebt" ihr so am P-Kanal. Ist sicher oder steht es fest, dass die >LEDs eine gemeinsame Kathode haben? Gemeinsame Anode => P-FET oder NPN in Kollektorschaltung oder PNP in Emitterschaltung Gemeinsame Kathode => N-FET oder PNP in Kollektorschaltung oder NPN in Emitterschaltung
Wer lesen kann ist klar im Vorteil. Al das was ich gesucht habe find ich eigentlich hier http://www.mikrocontroller.net/articles/FET und hier http://www.mikrocontroller.net/articles/Snippets#Wie_schlie.C3.9Fe_ich_einen_MOSFET_an_einen_Mikrocontroller_an.3F Sorry
Ich würde auch eher zu N-Fets tendieren, haben bessere Eigenschaften und sind billiger. Entscheident dafür sind die LEDs, ob die eine gemeinsame Anode oder Kathode haben.
Tobi D. schrieb: > Entscheident dafür sind die LEDs, ob die eine gemeinsame Anode oder > Kathode haben. Sie haben eine gemeinsame Kathode, sonst würde nicht Masse mit dem 4pol Stecker zur RGB-Led geführt werden.
Bitte melde dich an um einen Beitrag zu schreiben. Anmeldung ist kostenlos und dauert nur eine Minute.
Bestehender Account
Schon ein Account bei Google/GoogleMail? Keine Anmeldung erforderlich!
Mit Google-Account einloggen
Mit Google-Account einloggen
Noch kein Account? Hier anmelden.
