Guten Tag. Eher durch Zufall bin ich bei einem Steckernetzteil (Schaltnezteil) darauf gestoßen, dass dieses sekundärseitig eine sehr hohe, hochohmige Wechselspannung mit 50Hz führt. Und zwar sowohl auf dem Pluspol als auch auf dem Minuspol der Sekundärseite. Auf "hochohmige" komme ich, da bei kontakt des sekundären Minuspols mit Erde die Spannung auf diesem zusammenbricht. Mit dem Oszi konnte ich 350Vpp gegen Erde messen. Es handelt sich dabei um so ein typisches Steckernetzteil mit 2 Poligem Holstecker auf der Sekundärseite. Habe dies dann mit anderen Schaltnetzteilen verglichen. So z.B. mit dem meines Asus EeePC. Auch hier eine hohe, hochohmige Spannung. Waren glaube ich 200Vpp. Und auch bei einem dritten Netzteil, von einem altem Toshiba Notebook, waren diese Phänomene zu beobachten. Ich bin nun nicht mir der genauen Funktion und der Schaltungstechnik von Schaltnetzteilen Vertraut...daher meine Frage an Euch: Ist das Normal? Oder habe ich das große Glück nur defekte Netzteile zu besitzen?
Gib mal bitte genau an, wie du da misst. Kann es eventuell sein, dass du an nicht geerdeten Netzteilen gegen Erde und somit Mist misst? Narv
Wo misst du? Wenn du gegen PE misst: das kommt daher, dass diese NT galvanisch getrennt sind, sprich keinen Bezug gegen PE haben.
Micha schrieb: > Wo misst du? Wenn du gegen PE misst: das kommt daher, dass diese NT > galvanisch getrennt sind, sprich keinen Bezug gegen PE haben. Richtig. Alle von mir getesteten netzteile haben auf der Netzseite nur 2 Leiter für Phase und Nullleiter.
Kann ich dann daraus folgern, dass das schon alles so seine Richtigkeit hat? Ist das typisch für diese Netzteile?
Markus M. schrieb: > Leiter für Phase und Nullleiter. Phase und Nulleiter ist an dieser Stelle die falsche Bezeichnung. Mit L und N hat das nämlich gottseidank überhaupt nichts zu tun. Im Gegenteil muss das so sein, da du ansonsten einen Schlag bekommen würdest wenn das Netzteil falsch herum eingesteckt ist und du + oder - berührst -> du würdest dann nämlich direkt an den L fassen. Durch die galvanische Trennung "schwebt" die Sekundärseite irgendwo, lässt sich aber auch leicht auf ein Potential legen (was du als hochohmig bezeichnest). Primär und Sekundärseite haben keinen gemeinsamen Bezugspunkt, deswegen misst du da auch Mist. Du darfst nur die Potentiale auf einer Seite (z.B. sekundär) gegeneinander messen, alles andere ist nicht aussagekräftig.
Siehe dazu auch http://de.wikipedia.org/wiki/Galvanische_Trennung und http://de.wikipedia.org/wiki/Schutztrennung
Hmm ok. Danke dir Micha für deine Erklärung. Macht alles Sinn soweit. Nun ist es aber so, dass ich besagtes Netzteil nutze um damit mein Alix 2d13 in passendem Alu Gehäuße zu betreiben. ->http://pcengines.ch/alix2d13.htm ->http://pcengines.ch/case1d2blku.htm Bei angestecktem Netzteil kann ich diese Spannung von 350Vpp auch am Gehäuse abgreifen. Logisch: mit einem Plastikgehäuse wäre das nicht der Fall. Es geht sogar soweit, dass ich diese Spannung mit dem Finger fühlen, und mit den Ohren das entladen von angesammelter Ladung hören kann. Die Oberfläche des Gehäuses wirkt teilweise isolierend. ist aber auch im µm-Bereich etweas uneben. Fährt man nun mit dem Finger sanft über das Gehäuse und ist man sonst NICHT geerdet, so spürt man leitchte Entladungen, welche man auch leise hören kann. Besonders laut und deutlich hört man es natürlich, wenn man direkt mir dem Ohr darüber streicht. @Micha: Nach deinen obigen Ausführungen erachte ich dies nicht als kritisch hinsichtlich Sichrheit. Befremdlich ist dies aber schon irgendwie.
Was mich auch noch Interessieren würde: Gut wegen der galvanischen Trennung "schwebt" der sekundäre Ausgang und hat kein festes Potential. Aber warum findet dieses Schweben ausgerechnet bei 350Vpp statt? Und nicht bei sagen wir einfach mal 0,35 Vpp? Für mich sieht das so aus, als würde das Schweben doch irgendwie durch die primäre Netzspannung beeinflusst werden.
Vielleicht fehlt einfach eine Vorlast, deshalb läuft der Regler hoch?
Paul schrieb: > Vielleicht fehlt einfach eine Vorlast, deshalb läuft der Regler hoch? Vorlast? Vor was? Das Alix Board braucht im Idel schon so seine 300mA. Ist das nicht Last genug? Gut was ich vielleicht nicht erwähnt habe: Die Spannung am Gehäuse messe ich auch bei laufendem Alix.
Markus M. schrieb: > Gut wegen der galvanischen > Trennung "schwebt" der sekundäre Ausgang und hat kein festes Potential. > Aber warum findet dieses Schweben ausgerechnet bei 350Vpp statt? Ganz frei schwebt er halt leider nicht. Zum Entstören haben diese Netzteile oft Kondensatoren zwischen Ein- und Ausgang.
liess mal nen bissl zum Thema Schutzisolierung und örtlicher Potentialausgleich. Mindestens eins von beiden wirst du wohl bei deinem Alugehäuse vorsehen müssen. Zum Thema 350V..."Wer viel misst, misst viel Mist". Dein Oszi hat doch bestimmt nen Schukostecker und ist intern bestimmt nicht potentialgetrennt, so kommt deine "Spannung" zu stande. Besorg dir nen Trenntrafo häng dein Oszi da dran und dann kannste nochmal messen mfg TheMiB
Kann ich dann das Alix also bedenkenlos so mit Spannung auf dem Gehäuse betreiben? Oder gibt es daran was auszusetzen?
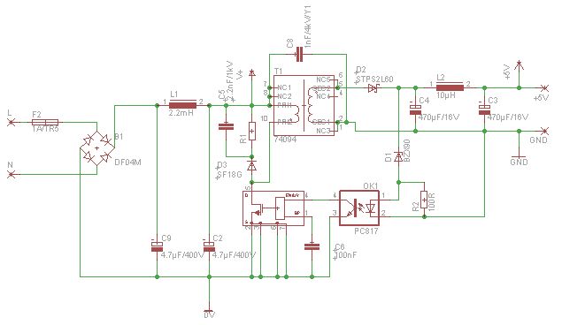
Markus M. schrieb: > Kann ich dann das Alix also bedenkenlos so mit Spannung auf dem Gehäuse > betreiben? Oder gibt es daran was auszusetzen? Diese Kondensatoren sind recht klein (Schaltplan aus Controller an 230V habe ich mal angegängt, C8 (1nF Y) ist der Übeltäter), es ist also für dich ungefährlich. (Stecker "andersherum" in die Steckdose hast du probiert?) Aber: der Strom scheint zu reichen, um den ESD-Schutz mancher Geräte zu knacken. Hab mir damit schon USB-Plattengehäuse geschrottet. (Platten-GND auf ~180V AC, Datenleitungen vom PC auf PE...)
Hallo! Dieses "schwebende" Potential kann man übrigens auch bei herkömmlichen analogen Netzteilen messen. Da ist es vom Trafoaufbau, also der Wicklungskapazität zwischen Primär- und Sekundärwicklung, abhängig. Meist ist die Höhe der gemessenen Spannung von der Polarität des Steckers abhängig und ändert sich, wenn mann den Netzstecker andersrum steckt. Bei Schaltnetzteilen ist der Übeltäter in der Regel ein EMV-Kondensator. Die Wickelkapazitäten der SNT-Trafos sind zu gering.
TheMiB schrieb: > liess mal nen bissl zum Thema Schutzisolierung und örtlicher > Potentialausgleich. Mindestens eins von beiden wirst du wohl bei deinem > Alugehäuse vorsehen müssen. Kann ich also einfach das Gehäuse an den PE Leiter Klemmen, oder kommt das für das Netzteil nicht so gut, wenn dann andauernd ein kleiner Ausgleichsstrom fließt?
Zuckerle schrieb im Beitrag #2236394:
> oder der Ausgang wird gnadenlos geerdet.
Du meinst sicher nur den Minuspol des Ausgangs. Wenn sonst niemand was
einzuwenden hat, würde ich dies dann so auch in meinem konkreten Fall
machen.
Bitte melde dich an um einen Beitrag zu schreiben. Anmeldung ist kostenlos und dauert nur eine Minute.
Bestehender Account
Schon ein Account bei Google/GoogleMail? Keine Anmeldung erforderlich!
Mit Google-Account einloggen
Mit Google-Account einloggen
Noch kein Account? Hier anmelden.
