Hallo, mir ist leider die Steuerung meiner Ersa Analog 60 Station ausgefallen. Ist es möglich diese mit einem AVR nach zubauen? So wie ich das verstanden habe, wird die Temparatur mittels Widerstandsänderung des Keramik Heizelemenntes ermittelt. Wie kann ich den mit einem AVR ermitteln ? Danke !!!
Hallo, das sollte mögich sein. Die Widerstandsmessung würde ich mit einem Shunt machen... Dann weißt du den Strom, die Spannung ist sowieso klar und du kannst den Widerstand berechnen. Gruß Jonathan
Mach doch die Analog 60 auf und ersetze den AVR durch deinen eigenen bzw. behebe den eigentlichen Fehler. Die Station der Analog 60 verwendet doch auch nur einen AVR, nix analog. ;)
Da ist ein Ersa-Chip verbaut, der durchgebrannt ist ( wird etrem heiß).
Ich habe für den Ersa Lötkolben mal eine Remperaturregelung gebaut. Siehe mal auf folgenden Link http://www0.fh-trier.de/~berres/Bauanleitungen%20Messtechnik/Ersa%20Temperaturregelung%20fuer%20MS6000%20und%20Heisluftkolben%20HSP80/ In der Zeitschrift Funkamateur wurde die Bauanleitung auch mal veröffentlicht. Ralph Berres
Nirgends. Ersa rückt die nämlich nicht raus. Aber eventuell könnte als Chip der Telefunken U106 verbaut sein, den man auch nur schwer bekommt. Und wenn dann zu sehr hohen Preisen. Aber vielleicht bekommst due den Originalchip bei Ersa im Ersatzteilshop. Das ist sogar sehr wahrscheinlich Ralph Berres
Das Ding heißt TFB2020 und gibts selbstverständlich als Ersatzteil. Ich habe mir die (für ne SMT Unit 60A) hier besorgt: http://www.electronicpool.de/list/index_T_F_TFB2020_ERSA.html Waren nach drei Tagen da und billiger als im EeE-Shop (Ersas einzigartige Ersatzteile). Check aber auch nochmal alle anderen Bauteile. Bei mir war zusätzlich noch ein Widerstand durchgeknallt...
In der Station ist eine Brücke aus Widerstandsdraht verbaut, was als Shunt verwendet wird. Mir ist bei einem Kurzschluss im Lötkolben genau dieser Draht durchgebrannt. Und den Chip hat es auch zerrissen. Ich habe eine neue Lötstation gekauft, die alte steht noch hier und wartet auf eine Reparatur. Könnte also auch einen Bauplan für eine neue Regelung gebrauchen.
Ersauser (Gast) schrieb: >> Ist das ein Controller oder ein "Linear-IC"? Weller (Gast) schrieb: > linear Und woher weißt du dass das ein Linear IC und kein Controller ist? Dem IC sehe ich das nicht an ..
agp schrieb: > Und woher weißt du dass das ein Linear IC und kein Controller ist? Dem > IC sehe ich das nicht an .. http://de.wikipedia.org/wiki/Ingenieur "Wo man ihm ein Rätsel schenkt, steht der Ingenieur und denkt." ;-)
Sven schrieb: > Könnte also auch einen Bauplan für eine neue Regelung gebrauchen Einene Link zu einen Bauplan habe ich weiter oben schon gepostet. Ralph Berres
Weller (Gast) schrieb: agp schrieb: >> Und woher weißt du dass das ein Linear IC und kein Controller ist? Dem >> IC sehe ich das nicht an .. > http://de.wikipedia.org/wiki/Ingenieur > "Wo man ihm ein Rätsel schenkt, steht der Ingenieur und denkt." > ;-) Heißt übersetzt, du hast keinen blassen Dunst. Außer raten nichts geraten. :-)
Ralph Berres schrieb: > Sven schrieb: >> Könnte also auch einen Bauplan für eine neue Regelung gebrauchen > > Einen Link zu einen Bauplan habe ich weiter oben schon gepostet. > > Ralph Berres Fuer diesen Bauplan einfach mal vielen Dank, er ist sehr gut beschrieben, leicht nachzubauen und eine Empfehlung wert !
@ Loeter Beschaff dir den Artikel aus "Praktische Elektronik" (ebenfalls von Ralph Berres). Der ist noch schöner als nur der Schaltplan. ;)
agp schrieb: > Heißt übersetzt, du hast keinen blassen Dunst. Außer raten nichts > geraten. > > :-) Verdammt, wie konnte ich das übersehen! (-;
> Verdammt, wie konnte ich das übersehen!
Und was soll uns dein Bildchen hier jetzt mitteilen?
agp schrieb: >> Verdammt, wie konnte ich das übersehen! > > Und was soll uns dein Bildchen hier jetzt mitteilen? ich geb mal einen Tip ab: das sein IQ bei ~5 liegt (ein Kuhfladen hat ueber 15) :P @Ersauser such mal hier im Forum, i meine irgendjemand hat mal eine Loetstation mit µC steuerung gebaut. vlG Charly
Weller schrieb: > Verdammt, wie konnte ich das übersehen! > > (-; Win7 auf dem Lötkolben? Ohne geht es nicht. > ich geb mal einen Tip ab: > das sein IQ bei ~5 liegt > (ein Kuhfladen hat ueber 15) :P Aber nur wegen der Maden und Fliegen drauf!
Abdul K. schrieb: > Win7 auf dem Lötkolben? Ohne geht es nicht. Was hat das mit Windows 7 zu tun? Der Intel i7 ist eine Prozessor.
Abdul K. schrieb: > Weller schrieb: >> Verdammt, wie konnte ich das übersehen! >> >> (-; > > Win7 auf dem Lötkolben? Ohne geht es nicht. Da würde ich lieber noch etwas warten bis WIN8 rauskommt. Mit WIN7 wäre mir ein solcher Lötkolben einfach zu dumm. Bei der WIN8-Version kann ich dann in Ruhe zum Mittagessen gehen und mein Lötkolben lötet während der Pause meine Platine fertig! Gruss Harald
agp schrieb: > Beschaff dir den Artikel aus "Praktische Elektronik" (ebenfalls von > > Ralph Berres) Ich wuste garnicht, das ich ein Artikel mit dem Titel geschrieben habe. Vielen Dank für den Hinweis. Wo wuede denn dieser Artikel veröffentlicht? Ralph Berres
Ralph Berres schrieb: > Ich wuste garnicht, das ich ein Artikel mit dem Titel geschrieben habe. > Vielen Dank für den Hinweis. Wo wuede denn dieser Artikel > veröffentlicht? Ach, manche dürften den Doktortitel tragen und wissen es gar nicht ;-)
Harald Wilhelms schrieb: > Abdul K. schrieb: >> Weller schrieb: >>> Verdammt, wie konnte ich das übersehen! >>> >>> (-; >> >> Win7 auf dem Lötkolben? Ohne geht es nicht. > > Da würde ich lieber noch etwas warten bis WIN8 rauskommt. > Mit WIN7 wäre mir ein solcher Lötkolben einfach zu dumm. > Bei der WIN8-Version kann ich dann in Ruhe zum Mittagessen > gehen und mein Lötkolben lötet während der Pause meine > Platine fertig! Hast gute Chancen. Win7 läuft recht stabil. Ist aber auch die einzige interessante Eigenschaft.
Ralph Berres (rberres) schrieb: agp schrieb: >> Beschaff dir den Artikel aus "Praktische Elektronik" (ebenfalls von >> >> Ralph Berres) > Ich wuste garnicht, das ich ein Artikel mit dem Titel geschrieben habe. > Vielen Dank für den Hinweis. Wo wuede denn dieser Artikel > veröffentlicht? > Ralph Berres Hehe, hab mich verguckt. ;-) Zeitschrift hieß natürlich Funkamateur, Rubrik "Praktische Elektronik", Artikelüberschrift "Temperaturregelung nachrüsten bei Lötkolben ohne Sensoren". Wusste jetzt nicht, was er von deiner Webseite heruntergeladen hat, bzw. ob die Doku dort die ansprechende Form des Artikels aus der Funkamateur hat. ;)
agp schrieb: > Wusste jetzt nicht, was er von deiner Webseite heruntergeladen hat, bzw. > > ob die Doku dort die ansprechende Form des Artikels aus der Funkamateur > > hat. ;) Also um Missverständnisse auszuräumen. Ich hatte den Artikel zur Veröffentlichung in der Zeitschrift Funkamateur eingereicht. Es wurde auch, wie du selbst festegestellt hast, veröffentlicht. Nun ist es aber so das man als Autor eines Artikels mit der Veröffentlichung seine Rechte an dem veröffentlichten Artikel abgibt. Nicht aber das Urheberrecht an seinen selbst geschriebenen Rohartikel. Das heist zu Deutsch. Ich darf den im Funkamateur erschienenen Artikel nicht z.B. einscannen, und auf meine Webseite ins Netz stellen. Ich darf aber sehr wohl meinen eigenen geschriebenen Text nebst selbst gemachte Fotos und Unterlagen ins Netz stellen, was ich auch gemacht habe. Ich stelle meine veröffentlichte Artikel allerdings erst frühestens ein halbes Jahr nach erscheinen meines Artikel ins Netz, um der Zeitschrift nicht potentielle Kunden zu klauen. Ralph Berres
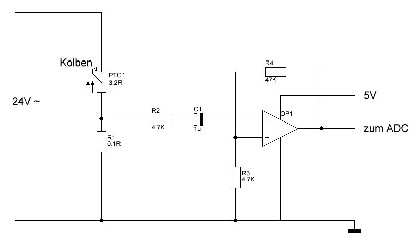
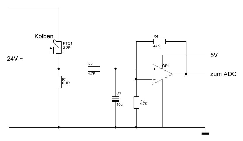
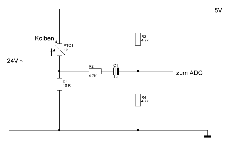
Moin, ich habe gerade mal den Kolben der Analog60 zerlegt. Es gibt nur 2 Anschlüße plus Erde. Dann kann die Temp. doch eigendlich nur durch den Widertand des Heizelemenntes ermittelt werden, oder sehe ich das falsch. Der ist bei Raumtemp. 3.2 Ohm. Aber wie soll ich den wärend des betriebes messen........
Ersauser schrieb: > Moin, ich habe gerade mal den Kolben der Analog60 zerlegt. Es gibt nur 2 > > Anschlüße plus Erde. Dann kann die Temp. doch eigendlich nur durch den > > Widertand des Heizelemenntes ermittelt werden, oder sehe ich das falsch. > > Der ist bei Raumtemp. 3.2 Ohm. Aber wie soll ich den wärend des > > betriebes messen........ Das ist richtig. Lötkolben anheizen auf eine Temperatur heizen lassen ( an der Spitze messen ) , und dann sofort auf einen Ohmmeter sachelten und Widerstand messen. In meiner Regelung habe ich das mit einer Brückenschaltung und einer Sample&Hold Schaltung gemacht, in Form einer PWM Steuerung. In der Einschaltphase heize ich den Kolben, und in der Abschaltphase messe ich den Widerstand und halte das Ergebnis mit einer S&H Schaltung fest. Genauer beschrieben habe ich das ja in siehe Link weiter oben. Ralph Berres
Ersauser schrieb: > Aber wie soll ich den wärend des > betriebes messen........ Das wurde doch schon erwähnt: 1.du nimmst einen Reihenwiderstand (shunt)und misst den Spannungsabfall über dem Widerstand. 2. Gleichzeitig misst du die aktuelle Betriebsspannung. 3. Du bemühst das Ohmsche Gesetz 4. Du kennst den aktuellen Innenwiderstand , der in einer Relation zur Temp. steht. Du musst halt mal eine Kennlinie aufnotieren, damit du weisst, bei welcher Temp welcher Widerstand herscht. gruss k.
Klaus die Kennlinie ist bei dem Ersa sogar einigermasen gerade. Bei dem Heisluftkolben waren es ungefähr 1Ohm / 100° Ralph Berres
Ersauser schrieb: > Die Betriebsspannung ist doch theoretisch immer 24V...... theoretisch bestimmt .. aber wenn schon denn schon. Der uC hat doch sonst nix zu tun. Ralph Berres schrieb: > Klaus die Kennlinie ist bei dem Ersa sogar einigermasen gerade. das ist schön. Ich habe mir das mal vor Jahren gebaut indem ich einfach den Ersatzlötkolben von der Weller WHS40 analog gekauft habe. Die Kennlinie war etwas schräg und krumm. Nen Schaltplan habe ich nie gezeichnet, könnte mir diesen aber zur Not noch aus den Fingern saugen. hier mal so als groben Überblick ein Bascom Programm dazu: ********************************************************************* $baud = 4800 $crystal = 1000000 $regfile = "m88def.dat" '----- ports -------------------- Config Portb.1 = Output ' Fet zum Einschalten der Heizung Config Portc.0 = Input 'adc0 = strommessung Config Portc.1 = Input 'adc1 = outputvoltage Config Portc.5 = Input 'adc5 = einstellung der wunschtemp '----------------------------------- Config Adc = Single , Prescaler = 128 , Reference = Avcc Start Adc Dim Adcword0 As Word Dim Adcword1 As Word Dim Adcword5 As Word Dim Ampsingle As Single Dim Outvoltsingle As Single Dim Sollvolt As Single Dim Ohm As Single Dim Sollohm As Single Dim Temperatur As Single Dim Solltemp As Single Do Portb.1 = 1 ' heizen Waitms 10 ' warten Adcword0 = Getadc(0) ' 4 mal messen Adcword0 = Adcword0 + Getadc(0) Adcword0 = Adcword0 + Getadc(0) Adcword0 = Adcword0 + Getadc(0) Shift Adcword0 , Right , 2 ' mittelwert aus 4 messungen Adcword1 = Getadc(1) Adcword1 = Getadc(1) Adcword5 = Getadc(5) Adcword5 = Getadc(5) Ampsingle = 0.004 * Adcword0 Outvoltsingle = 0.017 * Adcword1 If Ampsingle > 0 Then Ohm = Outvoltsingle / Ampsingle Else Ohm = 1000 Sollohm = 0.009 * Adcword5 If Ohm > Sollohm Then Portb.1 = 0 ' heizung aus Temperatur = Ohm - 3.5 Temperatur = Temperatur / 0.015 Solltemp = Sollohm - 3.5 Solltemp = Solltemp / 0.015 Print Fusing(ampsingle , "#.##") Print Fusing(outvoltsingle , "#.##") Print Adcword1 Print Fusing(ohm , "#.##") Print Fusing(sollohm , "#.##") Print Fusing(solltemp , "#.##") ; " / " ; Fusing(temperatur , "#.##") Print "*************************" Waitms 2000 ' alle 2 sekunden mal testen Loop End ************************************************************* Gruss k.
Ich habe mal ein paar Werte ermittelt: 80 - 3.8 100 - 4.1 120 - 4.4 140 - 4.7 160 - 5.0 180 - 5.3 200 - 5.5 220 - 5.8 Demnach pro 10 grad ca. 0.15 Ohm........ Aber die Werte bringen mir ja nix, da ja die Shuntwerte entscheident sind......
Ersauser schrieb: > Aber die Werte bringen mir ja nix, da ja die Shuntwerte entscheident > > sind...... Dann schaue dir doch einfach mal an wie ich es gelöst habe. Link ist ja weiter oben schon veröffentlicht. Ralph Berres
.. dann bauste ersteinmal das auf: Beitrag "Re: Strom messen mit Shunt und LM358" da kommt dann ein Gnd Basierter Spannungswert adequat zum Strom heraus. Das passt dann an einen ADC. Ein anderer ADC bekommt ein Poti zur Auswahl des gewünschten. Ein fetter N-Channel Mosfet schaltet dann den Strom ein und aus. Fertig ist der Fisch. .. aber nicht vergessen: Das ganze arbeitet mit Gleichstrom. Manche Lötstationen haben ja von Hause aus Wechselstrom im Kolben. Gruss Klaus
Der Analog 60 hat eine analoge Impulspaketsteuerung mit Hilfe eines ICs ähnlich U106 von Telefunken, oder ist es sogar das U106 nur umgelabelt? Als Schalter wird ein Triac genommen, also die 24V Wechselspannung geschaltet. Die Regelung ist eine simple P Regelung. Vom Analog80 (der übrigens defenitiv den U106 als IC Benutzt ) unterscheidet sich die Analog60 dadurch, das er ein Thermoelement in der Spitze hat, während der Analog 60 dieses nicht besitzt. Beide Kolben besitzen ein Keramikheizelement mit PTC Verhalten. Ralph Berres
Ersauser schrieb: > Ich habe mal ein paar Werte ermittelt: > 80 - 3.8 > 100 - 4.1 > 120 - 4.4 > 140 - 4.7 > 160 - 5.0 > 180 - 5.3 > 200 - 5.5 > 220 - 5.8 Da siehst doch schon, dass du deinem Schaltplan in ganz anderen Regionen fischst. Zudem stellt sich doch die Frage, was deine Schaltung eigentlich bezwecken will. Du willst doch auch mit deinem ADC auch keine AC messen oder ? Klaus
Ersauser schrieb: > hmmmmm, warum wird das Bild nicht angezeigt ???? Die Grafik "http://www.mikrocontroller.net/attachment/113875/loet.GIF" kann nicht angezeigt werden, weil sie Fehler enthält. Fehler, Schaltungsfehler? :) Nimm mal PNG Format.
ich verstehe immer noch nicht, was du bezwecken willst. Willst du jetzt die AC-Volts messen ? ... dann bräuchtest du ja noch ne "Superdiode" und ne glättung. Ich würde es mir eher einfach gestalten und einfach nen Brückengleichrichter in die Versorgung knallen. Gruss Klaus
ersauer Hast jemals schon mal eine Schaltung selbst entworfen und gebaut? Ralph Berres
Sorry, mir war nicht klar, das mann hier keine Fragen stellen darf wenn mann kein Ing. oder Prof. ist. Nicht jeder kennt sich soooooooo gut aus oder hat die zeit sich mit der Materie jeden tag zu beschäfftigen......
Was passiert eigentlich, wenn man den ERSA Lötkolben einfach an 12V DC anschließt und ihn ungeregelt betreibt? Überhitzt der dann?
Ja.. ... das erscheint mir ersteinmal einfacher wenn man noch was mit Fet und uC dranbauen will. alternativ kannste ja auch ne Art wechselstromdimmer machen .. aber ob das was bringt. DC brauchste für den uC sowieso. Ich hab da leicht Reden, da ich sowieso in meinem Haus nur DC habe aber es sollte auch für dich einfacher werden, wenn du in die Richtung arbeitest. ggf. muss man nach nem Brückengleichrichter mit Elko beim anheizen etwas langsamer vorgehen, damit der Kolben schon etwas auf Temperatur kommt (hochohmiger wird) bevor man Vollgas fährt. Da mir allerdings deine Messwerte bezüglich des Innenwiderstandes die ganze Zeit schon irgenwie merkwürdig vorkamen habe ich eben mal meinen alten 60Watt Weller Magnastat herausgekramt und nachgemessen. (der wird im original auch über einen 24V AC Trafo betrieben.) Im Kaltzustand hat der sowas um die 11 Ohm bei ca. 400 Grad hat er dann irgendwas um die 14 Ohm. Das passt dann in etwa zu den 60 Watt. Wenn deine Messwerte stimmen hätte dein kolben ja schon mehr als 120 Watt. Du kannst den Kolben ja mal mit Gleichspannung am Labornetzteil prüfen.... also .. wieviel Strom zieht er bei welcher Spannung und (schätzungsweise ) bei welcher Temp. Irgendwas kommt mir da langsam spanisch vor. Gruss Klaus
ersauer Sorry wenn das so rüber kommt. Ich habe schon mehrmals auf einen Link hingewiesen , wo drinsteht wie man es machen kann, Klaus Delisson hat mit Engelsgeduld schon mehrere Lösungsansätze gebracht. Du weist offenbar nicht mal die einfachsten Schaltungen, wie man den Widerstand aus dem Lötkolben gewinnen kann Stichwort Brückenschaltung. Also wäre für dich doch die sinnvollste Möglichkeit, entweder das Original IC bei Ersa zu bestellen, oder einfach eine bewährte Schaltung , die sicherlich schon von mehreren hier im Tread ersonnen wurde, nachzubauen. Man kann eine nachgebaute Schaltung, wenn man die Funktion sich verinnerlicht hat dann immer noch durch eine Mikroprozessorsteuerung erweitern, wenn man das so unbedingt als sinnvoll erachtet. Nebenbei ich bin weder Professor noch Ingenieur, sondern auch einfach Bastler. Ralph Berres
Klaus De lisson schrieb: > Da mir allerdings deine Messwerte bezüglich des Innenwiderstandes > > die ganze Zeit schon irgenwie merkwürdig vorkamen habe ich eben mal > > meinen alten 60Watt Weller Magnastat herausgekramt und nachgemessen. > > (der wird im original auch über einen 24V AC Trafo betrieben.) > > > > Im Kaltzustand hat der sowas um die 11 Ohm > > bei ca. 400 Grad hat er dann irgendwas um die 14 Ohm. Klaus Der Weller Magnastat hat ein Heizelement mit Widerstandsdraht. Die Ersa Lötkolben haben ein Keramikheizelement, welches PCT Verhalten aufweist. Die von Ersauer gemessenen Werte passen schon ziemlich gut. Ralph Berres
Buffalo schrieb: > Was passiert eigentlich, wenn man den ERSA Lötkolben einfach an 12V DC > > anschließt und ihn ungeregelt betreibt? > > Überhitzt der dann? Nein es stellt sich ein Gleichgewicht ein weil der Lötkolben mit zunehmender Temperatur immer weniger Leistung aufnimmt. Aber ein effektiver Wärmenachschub ist nicht gewährleistet, das die PTC Kennlinie nicht steil genug ist. Ralph Berres
Ralph Berres schrieb: > Klaus > > Der Weller Magnastat hat ein Heizelement mit Widerstandsdraht. > Die Ersa Lötkolben haben ein Keramikheizelement, welches PCT Verhalten > aufweist. Danke Ralf, ist interessant zu wissen. Klaus
Stellt sich die Frage, warum sie nicht einen PTC mit einer passenden Kennlinie genommen haben. Hm, vielleicht weil sie regeln wollten (= verschiedene Temperaturen einstellbar), ok. Jedenfalls gibts die PTC-Materialien mit allen erdenklichen Sprungtemperaturen. Zwischen 11 Ohm kalt und 14 Ohm warm, ist natürlich beschissen zu regeln. Aber bei Weller werden die doch über ein magnetisches Curie-Element direkt im Kopf geregelt. Jedenfalls die älteren einfachen Weller.
Abdul K. schrieb: > Zwischen 11 Ohm kalt und 14 Ohm warm, ist natürlich beschissen zu > regeln. Aber bei Weller werden die doch über ein magnetisches > Curie-Element direkt im Kopf geregelt. Jedenfalls die älteren einfachen > Weller. Hi Abdul (heute sind wir keine Nachteulen), der von mir gemessene Magnastat hat natürlich den Curie-Kopf. Es war nur so eine Kontrollmessung. Der von mir gebaute Kolben hat bestimmt ne andere Kennlinie aber er ist zu gut eingehäust als dass ich diesen jetzt für den TO gemessen hätte. Gruss Klaus
Abdul K. schrieb: > Zwischen 11 Ohm kalt und 14 Ohm warm, ist natürlich beschissen zu > > regeln. Abdul die Ersa sind im PTC Verhalten schon steiler. Kalt irgendwas um die 3 Ohm und bei 400Grad dürften es um die 9 Ohm sein. Abrupt ist die Kennlinie nicht sondern ziemlich gleichmäsig in der Steilheit. Sonst könnte man keine stetige Regelung mit aufbauen. Ralph Berres
Ralph Berres (rberres) schrieb:
> Vom Analog80 (der übrigens defenitiv den U106 als IC Benutzt )
Nur ist in der Analog 80 ein 28-pol SMD-IC verbaut und der Telefunken U
106 ist gerade mal ein 16-poliges IC (DIP).
??
Also in meiner Ersa MS8000 der entspricht etwa der Analog80 ist ein U106 verbaut. Aber es kann ja sein das das mal geändert wurde. Ralph Berres
Ralph Berres (rberres) > Also in meiner Ersa MS8000 der entspricht etwa der Analog80 ist ein U106 > verbaut. Aber es kann ja sein das das mal geändert wurde. > Ralph Berres Ralph ich habe meine Analog 80 extra aufgeschraubt. Es ist ein 28pol SMD-IC darin verbaut (Aufschrift Ersa .. 2020). Auf der Platine sitzt übrigens auch noch ein OP07 und ein Leistungshalbleiter der in einem Kühlblech steckt.
agp schrieb: > Ralph ich habe meine Analog 80 extra aufgeschraubt. Es ist ein 28pol > > SMD-IC darin verbaut (Aufschrift Ersa .. 2020). Dann haben die das wohl bei der Umstellung der Modellreihe geändert. Ich habe bei mir zu Hause die MS8000 die ELS8000 und die HS8000. Das sind die Geräte wo die Module noch austauschbar waren ( gab es mit und ohne LCD Anzeige für die Temperatur ). Da haben überall noch die U106 drin gesessen. Die MS6000 war dann die Regelung für den Kolben ohne Temperaturfühler. Sind aber alle ca 20 Jahre alte Geräte. Ralph Berres
So, hat sich erledigt. Habe etwas rumtelefoniert, und von einem Bekannten eine Analog60 bekommen, dessen Kolben def. ist. ist der Aufbau bzw. die funktion des Ersa-Chip´s bekannt, so das mann eine Temp.anzeige nachrüsten könnte ?
Ersauser schrieb: > So, hat sich erledigt. Habe etwas rumtelefoniert, und von einem > Bekannten eine Analog60 bekommen, dessen Kolben def. ist. ist der Aufbau > bzw. die funktion des Ersa-Chip´s bekannt, so das mann eine Temp.anzeige > nachrüsten könnte ? Wenn dort ein U106 verbaut ist, geht das nicht. Wenn der Kolben einen Temperaturfühler z.B. ein Thermoelement hat, kann man natürlich eine Temperaturmessschaltung nach bekanntem Muster parallel schalten. Bei Kolben, die die Temperatur anhand des Widerstands des Heizwiderstands messen, halte ich eine Temperaturanzeige für wenig sinnvoll, da die Temperatur des Heizers sicherlich deutlich von der Temperatur der Spitze abweicht. Gruss Harald
Bitte melde dich an um einen Beitrag zu schreiben. Anmeldung ist kostenlos und dauert nur eine Minute.
Bestehender Account
Schon ein Account bei Google/GoogleMail? Keine Anmeldung erforderlich!
Mit Google-Account einloggen
Mit Google-Account einloggen
Noch kein Account? Hier anmelden.






