Hi, hab mit dieser Art "Netzteil" und Triac's keine/kaum Erfahrung. Fust die Schaltung o. is das 'n Indianer? Die Dimensionierung des "Netzteils" steht noch nicht 100% fest. Mit der Ansteuerung des TIC226D bin ich mir nicht sicher ob die ca. +2mA I-Gate reichen. Bin aus dem Datenblatt nicht so wirklich schlau geworden. D2 is falsch rum drin ich weiß, R10 sollte ein 1,5k sein. Dank und Gruß Manfred PS: Sorry fürs "Doppel-Bild" ka wie man das löscht
> PS: Sorry fürs "Doppel-Bild" ka wie man das löscht
Kein Problem, macht der Mod automatisch.
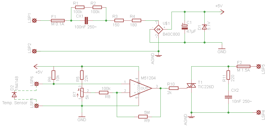
Dein M51204 Komparator liefert dank open Collector überhaupt keinen Strom aus dem Ausgang, daher kann sie so nicht funktioneren, nur z.B. mit TS912. Durch den Brückengleichrichter ist AGND nicht dasselbe wie GND und daher bekommt dein TRIAC merkwürdige Ansteuerimpulse (wenn es überhaupt funktionieren würde, siehe unten). Wenn du dein Netzteil anders aufbaust, mit 1 Diode (und eine zweite um den falsch gepolten Strom drumrumzuleiten), dann kann es so ähnlich funktionieren. Ich würde jedoch befürchten, daß deine 5V1 etwas viel Ripple haben und sich der auf die Stabilität der Regelung auswirkt. Statt eine Diode wäre ein KTY oder NTC wohl störungsunempfindlicher. Auch ist die Methode, im Einschaltmoment die ganze Zeit des Gate-Strom aufrechtzuerhalten, recht energieuneffizient und erfordert ein eher grosses Kondensatornetzteil. Man kann mit einem zweiten OpAmp die Zünddauer auf den Anfang der Halbwelle beschränken, das spart im Mittel Strom und erlaubt kleiner dimensionierte Kondensatoren. Sei so gut und nimm mindestens TIC226M, wenn nicht sogar N. Du verwendest den TRIAC in Quadrant IV, wo der TIC226 eher zündunwillig ist und bis 100mA Gate-Strom benötigen kann. Dein M51204 Komparator liefert dank open Collector überhaupt keinen Strom aus dem Ausgang, sondern kann nur nach Masse ableiten. Also sollte das Netzeil (oben angesprochen) so aufgebaut sein, daß es eine NEGATIVE 5.1V Spannung in Bezug auf GND aufbaut, dann betreibst du den TRIAC im besseren Quadranten III wo er mit 20mA auskommt, also ein 150 Ohm Vorwiderstand ausreichen könnte. Deine 2k wären also sowieso unpassend, dein Kondensatornetzteil hätte die 100mA dauernd auch nicht liefern können. Baut man es richtig (negative Betriebsspannung durch Kondensatornetzteil auf -20V, ein eher kleiner Siebelko der auf unter 10V leergesaugt wird, dann Vorwiderstand nach 5V1 für stabilisierte -5V, deine Schaltung mit GND an diese -5V und (+5V) an AGND, ein LM339 der nicht nur die Spannung eines (NTC) Sensors vergleicht, sondern auch den Zündimpuls auf die ersten 10% jeder Halbwelle beschränkt, dann lässt sich die Schaltung auf unter 1mA mittlere Stromaufnahme bringen und entsprechend kleinen Bauteilen.
MaWin schrieb: > Dein M51204 Komparator liefert dank open Collector überhaupt keinen > Strom aus dem Ausgang, daher kann sie so nicht funktioneren, nur z.B. > mit TS912. So was zu übersehen sollte nicht passieren :( MaWin schrieb: > Wenn du dein Netzteil anders aufbaust, mit 1 Diode (und eine zweite um > den falsch gepolten Strom drumrumzuleiten), dann kann es so ähnlich > funktionieren. Hab mich (hoffentlich) schlauer gemacht und nach Deiner Anregung geändert. MaWin schrieb: > Ich würde jedoch befürchten, daß deine 5V1 etwas viel Ripple haben und > sich der auf die Stabilität der Regelung auswirkt. Statt eine Diode wäre > ein KTY oder NTC wohl störungsunempfindlicher. Um den Ripple und C1 kein zu halten, Schaltung geändert. Die Op-Schaltung funst so wie geändert hoffentlich nun? Nach meinem Datenblatt sollte der TIC226 im 3. Quadranten mit min -12V auskommen. Ich gönne ihm -15V, sollte hoffentlich reichen. Um den Triac nur per Puls anzusteuern war mir der Aufwand zu groß und mein Unwissen auch :-/ Die Anforderung an die Regelung ist auch nicht besonders, daher ab ich es bei einer 1N4148 belassen. @MaWin Danke für Deine Mühen und Anregungen. Freu mich schon auf Deine Kritik über den neuen Entwurf ;) mfg Manfred
D3 verkehrt rum (ich hab erst überlegt ob hier eine 1N4148 reicht, tatsächlich), C2 zu klein (siehe Datenblatt des Spannungsreglers), R12 zu gross wenn die LED erkennbar leuchten soll, CX1 na ja, kostet Geld, wenn man auf weniger Stromverbrauch geht spart es Geld, CX2 wird üblicherweise grösser dimensioniert, so 100nF, letztlich kommt es auf die erlaubte Spannungssteilheit des TRIACs und R11 im Verhältnis zur Steckdosenimpedanz an, Achtung D1 bekommt beim Anstöpseln zufällig im Scheitelpunkt der Netzspannung einen ziemlichen Stromstoss, nimm nicht die kleinste Z-Diode. Die LED z.B. soll leuchten wenn der Komparator auf Masse schaltet, dann fliesst auch Strom in den TRIAC, und zwar 15mA, das reicht auch für die LED. Sollte man nicht die LED in Reihe mit R10 (dessen Wert entsprechend zu verringern ist, nun 1.4V TRIAC-Spannung + 2.1V LED Spannung je nach Farbe) und dem Gate des TRIACs schalten nur die 22k von R12 nach +5V gehen lassen die man übrigens nur braucht damit der Komparator seine Hysterese bekommt, mit einem OpAmp wie TS912 wäre das Bauteil einzusparen. Ansonsten könnte das gehen, man sollte noch überlegen welchen negativen Spannungsregler mit möglichst niedrigerem Eigenstromverbrauch als einem 7905 man nimmt und ob man nicht -6V oder -8V als Betriebsspannbung benutzt.
D1 is gedreht, C2 auf 1µF geändert, Bei CX2 hab ich mich vertippt, 100nF sind vorgesehen. Das mit der Z-Diode hatte ich fast vergessen, werde eine BZX85C 22V und für C1 einen 47µF einbauen. das mit dem 7905 sollt ich mir wirklich noch überlegen! mal schauen was sich da noch finden lässt :) R12 sollte ein 1,5k sein, werde ich auch lassen weil die LED jwd is. Mit R12 verwirrst Du mich erheblich, ich dachte R9 wäre für die Hysterese zuständig!? Im übrigen verbaue ich nur Schrott der hier so herumliegt! Dank u. Gruß Manfred
Manfred John schrieb: > Im übrigen verbaue ich nur Schrott der hier so herumliegt! Dann wird das Ergebnis wohl auch ein Schrottregler sein. Gruss Harald
Ohne R12 sieht R9 keine +5V weil der M51204 eben nicht nach + zieht, sondern irgendeine wackelige Gate-Spannung über R10.
Hmmm, da hab ich mir ja was eingebrockt mit dem Teil, hatte noch nie was mit open Collector OP's zu tun. Hat der R12 starken Einfluss auf die Hysterese, wenn ja wie berechne ich das in diesem Fall?
> Hmmm, da hab ich mir ja was eingebrockt mit dem Teil, > hatte noch nie was mit open Collector OP's zu tun. Der ist ja kein OpAmp, es ist ein Komparator wie LM339, aber mit anderer Innenschaltung. > Hat der R12 starken Einfluss auf die Hysterese Nein, wenn er da ist, stimmen deine bisherigen Berechnungen. > Im übrigen verbaue ich nur Schrott der hier so herumliegt! 680nF 350V~ X2 ? Na wo war der denn drin.
Bitte melde dich an um einen Beitrag zu schreiben. Anmeldung ist kostenlos und dauert nur eine Minute.
Bestehender Account
Schon ein Account bei Google/GoogleMail? Keine Anmeldung erforderlich!
Mit Google-Account einloggen
Mit Google-Account einloggen
Noch kein Account? Hier anmelden.

