Ein kleines Beispiel für ein LOW-Cost-Thermometer mit dem KTY81-122 mit einer Auflösung von 0,5°C. Besonderheit: - Das Messprinzip ist relativ temperaturstabil und spannungsstabil, da der Wert der Referenzspannung mathematisch gesehen uninteressant ist. Von Bedeutung ist nur noch das Widerstandsverhältnis Sensor zu Vorwiderstand. - Die Referenzspannung sollte so klein wie möglich sein, da sich der Sensor bei einer Referenzspannung von Bsp. 5V um ca. 0,5 °C erwärmen kann. - Nach der Messung wird die Referenzsspannung, also die Bestromung des Sensors, sofort wieder abgeschaltet. Bernhard
Ich habe mal Bernhard's TempMeter nachgebaut. Allerdings hatte ich nur den KTY81-222 in der Kiste, der ja quasi den doppelten Widerstand hat. Die Angleichung an den Ref-Widerstand gestaltete sich etwas schwierig, herausgekommen ist 470 Ohm + 15 Ohm in Reihe... Als Anzeige, habe ich ein selbsgebautes Modul mit 3-Digit zum stecken sowie eine Frontplatte aus Plexi verbaut. Was ich beim Bernahard immer gut finde, sind die Anzeigen wenn sich was tut. In diesem Fall ist es der letzte Dot, der nach jeder Messung blinkt! Was zeigt denn eigendlich das 1. Digit bei der 4er Version an, auf dem Shot ist nichts zu sehen!?! Anbei mal ein paar Fotos Gruß Michael
Für einen, der nicht Assembler kann, wäre nett, wenn man erkennen könnte wie das Display angeschlossen wird..(A-G und Digit 1-4 )
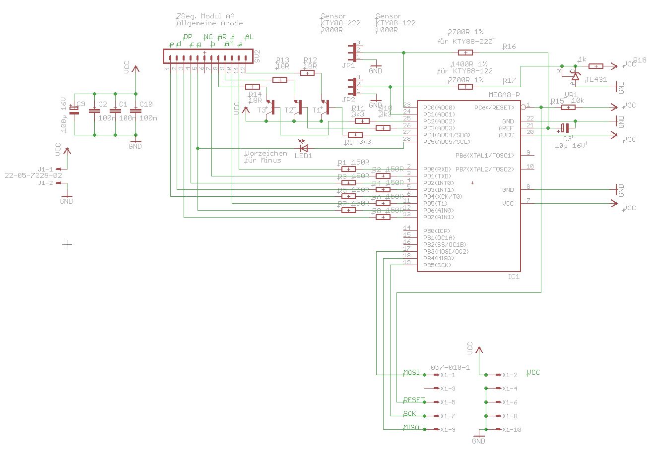
ok, hier der Schaltplan im PDF-Format! Allerdings auf 3Digit-Module und dessen Pinbelegung angepasst! Klärung ist im Schaltplan. Benutzt sind die Pins 25,26,27 (für allgemeine Anode) des ATmege8. Im Schaltplan sind NPN-Transistoren angegeben(waren gerade in der Kiste), besser wären PNP-Typen! Die 3x 18R Widerstände für die Kathoden kann man auch weglassen, je nach gewünschter Helligkeit. Pin 2-13 sind auch 100R statt 150R möglich, je nach Displaytyp. Schick wäre noch ein 2.Messsensor für die Aussentemparatur. Das Switchen der Anzeige könnte vielleicht in 5 oder 10 Sekunden Intervallen geschehen...vielleicht schaut Bernhard mal hier vorbei? Gruß Michael
No? Kein Feedback?
@Bastler >Für einen, der nicht Assembler kann, wäre nett, wenn man erkennen könnte >wie das Display angeschlossen wird..(A-G und Digit 1-4 ) ok, Kritik kam an, ist aber im Assemblercode (s. Belegung) ersichtlich. @Michael >Allerdings hatte ich nur den KTY81-222 in der Kiste, der ja quasi den >doppelten Widerstand hat. Die Angleichung an den Ref-Widerstand >gestaltete sich etwas schwierig, herausgekommen ist 470 Ohm + 15 Ohm in >Reihe... Nach meiner Meinung ist der Widerstandswert viel zu gering 2...3 kOhm hätte ich erwartet. Mein Programm hatte ich auf den KTY81-122 optimiert, nur bei 1,4kOhm war die Linearität und der Messfehler erträglich bei 0,5 Grd Auflösung und gerigem Programmieraufwand. Vielleicht kannst Du mit Deiner Dimensionierung mal einen rechnerischen Nachweis erbringen? Gruß Bernhard
Hallo Bernhard, hatte gar keine Mailbenachrichtung, sonst hätte ich längst geantwortet :-( > ok, Kritik kam an, ist aber im Assemblercode (s. Belegung) ersichtlich. und ist im Schaltplan ersichtlich. > Nach meiner Meinung ist der Widerstandswert viel zu gering 2...3 kOhm > hätte ich erwartet. Beim KTY-81-222 ? Laut Datenblatt hat dieser einen Max-Widerstand von 2040 Ohm. Bei 20 Grad Celsius ist ein Widerstand von Typisch 1922 Ohm angegeben gegenüber dem 81-122 mit 971 Ohm. Ich bin deiner Meinung und hatte auch mit einen höheren Widerstandswert gerechnet! Die Dimensionierung habe ich mit einem 5k-Wendelpoti(10 Gang) Try and Error ermittelt. Als Reference standen mir 2 Digital-Thermometer zur Verfügung, dann eben so lange an dem Poti gedreht, bis ich die korrekte Anzeige hatte. Zufrieden bin ich natürlich nicht damit! Gruß Michael
Kannst evtl. den Hex Code noch posten, wenn mann kein Assembler benutzt ? Danke
@Bastler ...hast du kein AVR-Studio zum kompilieren ? Ich hänge mal die HEX an. Gib' mal bescheid, ob die ok ist. @Bernhard Ich betreibe das Termometer mit einem 3Digit-Modul, das ja auch korrekt anzeigt. Noch mal die Frage an Bernhard: Was zeigt denn das 1.Digit an, wenn es beschaltet wäre? Ich werde mir mal einen KTY81-122 besorgen... Gruß Michael
@Michael Danke für die Datei ! Ich code in Bascom...LoL
@Michael
>Was zeigt denn das 1.Digit an, wenn es beschaltet wäre?
In dieser Programmversion erscheint ein "-" bei Temperaturen unter Null.
Bernhard
@Bastler > Danke für die Datei ! Bitteschön ! >Ich code in Bascom...LoL wieso LoL? Ist daran was verkehrt? Hast du das Teil schon aufgebaut? Herzeigen, wenn dem so ist! @Bernhard > In dieser Programmversion erscheint ein "-" bei Temperaturen unter Null. nur ein "Minus", sonst nix ? Wenn dem so ist, dann braucht man die Anzeige ja nur mit einer Balken-LED zu ergänzen ?!? Danke für die Info. Ich finde dein Thermometer äusserst praktisch, klasse Arbeit! Hast du dir mal Gedanken über einen 2. Sensoreingang gemacht? Also ür 2x Tempmessung und den Anzeigewechsel in Intervallen, z.B. 15sek. ? oder noch mal 4Digit-Display mit Schieberegister davor, wäre noch eine Idee, sonst wird dem Mega8 ja langweilig... :-) Gruß Michael
So...ich habe die Schaltung kurz auf dem Steckbrett zusammengesteckt. Das einzige Problem ist, wenn ich den Sensor erwärme, wird der angezeigter Wert kleiner !!!! bei Abkühlung wird grösser...warum ???
Noch etwas : Habe einen neuen Atmega8 genommen, Fuses original ( PonyProg) Hexfile drauf fertig. Die Anzeige zeigt aber die Temperatur in 0.5 C Schritten an..
Hi Bastler, > So...ich habe die Schaltung kurz auf dem Steckbrett zusammengesteckt. hatte ich auch... > Das einzige Problem ist, wenn ich den Sensor erwärme, wird der > angezeigter Wert kleiner !!!! bei Abkühlung wird grösser...warum ??? Du hast warscheinlich einen falschen Sensor, es gibt Exemplare, bei denen der Widerstand bei Erwärmung abnimmt statt zu...KTY10, glaube ich! Mess das mal mit einem Ohmmeter, ob dem so ist. Und schau mal auf die Bezeichnung deines Sensors!?! Und ja, es wird in 0,5er Auflösung angezeigt, siehe Threadüberschrift! Gruß Michael
Ein bild sagt mehr wie 1000 Worte... Beide Sensoren zeigen das gleiche Ergebnis
Hier ist irgendwas faul !!!! Ich habe noch den Sensor mit dem Ohmmeter gemessen. bei ca 18C - 1910 Ohm bei ca 36C - 2100 Ohm Diese Werte entsprechen das Datenblatt. http://www.datasheetcatalog.com/datasheets_pdf/K/T/Y/8/KTY81_221.shtml
ok. wieviel Digit-Anzeigen hast du verschaltet? In meinem Plan sind nur 3 DIGIT verbaut, da ich ja ein Modul verwende. Das heißt, Pin 28 für das Vorzeichen fällt weg! Es könnte auch sein, das du die 7Seg.-Anzeigen vertauscht hast, schau noch mal genau nach! Ich habe den KTY81-222 verbaut, da ist der Abgleichwiderstand um Einiges niedriger. Beim KTY81-221 hat Bernhard 1k4 verwendet. Anbei noch mal die Beschaltung mit Kommentar. Gruß Michael
Ich habe 3 Digits angeschlossen nach Plan. Für den Abgleich habe einen 5 K spindeltrimmer verwendet. Nach dem Einschalten leuchten kurz die Segmente G danach wird die Temperatur angezeigt. Mit dem Poti habe ich die Anzeige auf die Raumtemperatur eingestellt. 20C danach habe ich den Sensor mit der Hand erwärmt...langsam zeigt die Anzeige 20, 19, 18 usw grad an... Ich kann nochmal die Verdrahtung kontrollieren, wo sollte aber der Dreher sein, wenn die Werte korrekt angezeigt werden ????
Bastler schrieb: > Das einzige Problem ist, wenn ich den Sensor erwärme, wird der > angezeigter Wert kleiner !!!! bei Abkühlung wird grösser...warum ??? Kann es sein, das du den KTY anstatt an GND an +5V angeschlossen hast ?
So danke für die zahlreiche Vorschläge !! Den Fehler habe ich gefunden..das Problem lag an diesem Sch.... Trimmpoti !! Nun habe mit einem Widerstand vom 1.38K den richtig Wert / Temperaturanzeige herausgefunden. Die Anzeige ist nun absolut korrekt. Habe blaue 7 Segment Anzeige verwendet, sieht super aus !!!!!
> So danke für die zahlreiche Vorschläge !! tja, die bekommt man leider nicht immer. Was war denn mit dem Poti? > Habe blaue 7 Segment Anzeige verwendet, sieht super aus !!!!! Zeig mal her! Gruß Michael
Der Poti scheint irgendwie defekt gewesen zu sein, mal hat er 5K dann 1,2K dann 3K usw...Weg..erledigt Ich mache Nachmittag paar Bilder vom Aufbau auf dem Steckbrett. Falls jemand 7 Segment blaue Anzeigen benötigt, sollte sich melden. SA Typen.
moin, Hast du zuviel davon? Wie hoch sind denn die Anzeigen und was soll denn das Stück kosten? Gruß Michael EDIT: ich sehe gerade auf meinem geposteten Plan steht KTY81-221 statt 122 wollte das nur mal korrigieren...
Naja zuviel nicht, reicht auf jedenfall für eine Uhr oder Thermometer...smile..Es sei denn jemand braucht mehr, dann könnte ich was organisieren!!! Ich muss zu Hause genau gucken, wieviel ich habe, die sind ca 20 mm hoch oder so. Ich mach mal Bild OK ??? Preis müsste ich mal schauen wie die "Marktpreise" sind.
Sander, die Seite kenne ich und habe sie sofort wieder zu gemacht, wie ich die Preise sah... :-( Sag' blos du gibst über 10,-€ für ein Stck. aus?
neee.....habe ich beim Reichelt gesehen, aber sie haben nur SC Typen für 1,40 SA ausverkauft. Wieviel brauchst ? Was würdest ausgeben ?
melde dich doch mal an, dann kann ich dir eine PN schicken, oder schick mir eine! Ich muß jetzt los, ein wenig Geld verdiehnen...
Anmelden kann ich mich nicht der Name Bastler wäre belegt...hmm... Email : lombok2008 at web.de
Anbei die Bilder
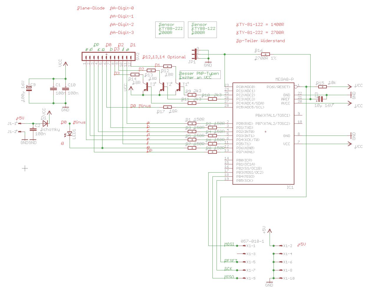
moin, die blauen Segmente sehen wirklich schick aus, nur ehrlich gesagt, sind die mir das Geld nicht wert... Ich habe noch mal mit den Widerstandswerten gespielt und statt dem vierten Digit, eine Diode für die Minusanzeige an Pin 28 und -g- angestöppselt. @Bastler Jetzt kann ich auch nachvollziehen, warum der Wert bei dir rückwärts gezählt hat. Du bist mit dem Poti in den Minusbereich gelandet! Welchen Widerstandswert hattest du ermittelt? @Bernhard Bei mir waren es Irrtümlicherweise um die 470 Ohm, habe das noch mal geprüft. Da bin ich auf 2738 Ohm gekommen. Jetzt werden auch die Minusgrade richtig angezeigt. Das weicht um ein paar Ohm ab, wegen der Exemplarstreuung des Mega8. Ist da noch ein Feintunig in der Software möglich? Wenn ja, wo? Gruß Michael
@Michael
>Ist da noch ein Feintunig in der Software möglich? Wenn ja, wo?
In der "...adc.asm" kann der Offsetwert geändert werden.
; OFFSET
ldi ZL, low(-3) ; "-3"
ldi ZH,high(-3)
add temp1,ZL
adc temp2,ZH
Bernhard
Prima, danke Bernhard! Ich hab's gefunden und bin bei ; OFFSET ldi ZL, low(-3) ; "-3" auf "-8" bei 2k7 und kann jetzt den 39 Ohmler weglassen! @Bastler ich hab's noch mal nachgelesen, deine 1,38k können bei deinem Sensortyp nicht stimmen, da dieser den gleichen Widerstand wie meiner! Gruß Michael
So jetzt habe ich einen normalen Thermometer noch besorgt um die Umgebungstemperatur in der Werkstatt zu ermitteln. 19C +/- 0.5C denke ich Habt recht gehabt !!! mit 1K24 wird 16,5C angezeigt mit 2K7 17.5 C Habe den Sensor in die Hand gemommen und ca 2 Min erwärmt. Die Anzeige zeigt 28,5-29C an....
Bastler schrieb: > Habe den Sensor in die Hand gemommen und ca 2 Min erwärmt. Die Anzeige > zeigt 28,5-29C an.... Du musst ihn unter die Achsel stecken. Da hast du 38° +- 0,5°. Wenn Du dann noch ein Fieberthermometer daneben legst, kannst Du auf wenige Zehntel genau kalibrieren. Gruss Harald
Hi, > Habt recht gehabt !!! fein! > Du musst ihn unter die Achsel stecken. Da hast du 38° +- 0,5°. Auf die Idee muß man erst mal kommen... Ich habe jetzt mal eine Plane Diode für die Minusgrade angeschlossen und gleich mal getestet. Den Sensor habe ich ins Gefrierfach gesteckt, das Teil zeigt -27 Grad an und meine Referenz -22,5 Grad (ich wusste garnicht, das es da so kalt ist) :-) Das sind -4,5 Grad zuviel! Wenn ich beide Sensoren aus dem Fach nehme, gehen von beiden Geräten die Temparaturen fast Synchron wieder hoch. Im Plusbereich sind die Temparaturen wieder identisch. Kann man eine separate Angleichung für die Minusgrade in der Software vornehmen oder gilt das oben beschriebene für den kompletten Temparaturbereich? Gru michael
> Das sind -4,5 Grad zuviel! Nicht unbedingt, die Frage ist, wer falsch liegt, da kann man mit Haushaltsthermometens ziemliche Überraschungen erleben, und Kühlschrankthermostaten erst recht. Daher sind Pt100 so schön, einfach mit einem gutem Widerstandsmessgerät ausmessen. Oder echte Laborthermometer, da steht auhc manchmal die Toleranz drauf. Wobei es mich wundert, warum immer noch Glasthermometer im Labor üblich sind, und nicht in Glas eingeschmolzene Typ K Thermoelemente. Schliesslich kostet so ein Messgerät inzwischen nicht mal 10 EUR. http://www.ebay.de/itm/Digital-Temperaturmessgerat-Thermometer-TM-902C-Typ-K-/170715530634?pt=Mess_Pr%C3%BCftechnik&hash=item27bf70458a
Ok, 2.Test! Der Sensor des "Referenzthermometers" ;-) war nicht richtig im Gefrierfach, sondern zu nahe an der Tür eingeklemmt. Beide Sensoren in die Mitte vom Fach und schon sieht die Sache etwas anders aus. Jetzt sind es gerade mal noch 1,5 Grad differenz, das kann sich blicken lassen! Da schneidet das K-Type-Thermometer schlechter ab, (Genauigkeit:-20°C~ -40°C: +3°C). Trotzdem für den Preis natürlich i.O. Gruß Michael EDIT: Da ich mit meinen Tests zufrieden bin, würde ich gerne den Mega8 mit einem 2. Sensor u. Schiebergister für ein zweites Display erweitern. Wenn sich Jemand dafür die Software vornimmt, werde ich mich an den Schaltplan machen und ein Board routen. Wer hat die Lust u. Laune dazu?
Hallo erstmal, ich würde gern mal hier anknüpfen, ist ein interessantes Thema. Ich bin dabei ein Thermostat zu bauen. Im 1. Teil des Projektes will ich die Temperatur messen (KTY10 als Sensor) und anzeigen (LCD-Display von Pollin). Und da habe ich ein Problem mit der Umrechnung im Assembler. Der KTY10 hat 2,0K bei 23°C, das macht am Spannungsteiler 2,6V. Wie kommt man nun vom Wert den der ADC ausgibt auf die Temperatur. Kann mir jemand den Rechenweg erklären ? Fertigen Programm-Code kopieren ohne zu begreifen mag ich nicht. Gruss Uwe
Hier auf Seite 4 findest Du die nötigen Gleichungen, die den Zusammenhang zw. Temperatur und Widerstand bilden: http://www.datasheetcatalog.org/datasheet/infineon/1-kt.pdf Wenn Du mit dem Sensor einen Widerstandsteiler baust, brauchst Du noch die passende Gleichung um die Spannung am ADC-Eingang abhängig vom KTY Widerstand (und damit der Temperatur) zu bestimmen. Der ADC-Wert gibt an, wievielen 1024-stel der eingestellten ADC-Referenzspannung die Spannung am ADC Eingang entspricht.
Hallo, hier mein Thermometer, rechtzeitig als Weihnachtsgabe mit dem passenden WAF realisiert. Statt extra klein; nein, Madame wünschte eine grössere, aus 3m ablesbare Anzeige. Gesagt, getan. Beim grossen "C" 4 LED SA-10 (25mm Höhe) gekauft. Zuerst wurde ein Prototyp mit alten VQE24 aufgebaut; dann ein modulares MC-Thermometer mit SA10. Die MC-Platine hinten trägt den ATMega. Vorne ist die LED-Platine. Sie enthält bis auf die Segment-Vorwiderstände die Ansteuerungsmimik. Mangels transluzentem grünen Plexiglas wurde (temporär) ein Sandwich aus klarem Plexi und grüner Windradfolie eingesetzt. Wenn Bernhard oder jemand anderes zeigt, wie sich der Code auf Low-aktive Segmente und Digits ändern lässt, dann erfolgt auch noch die Umstellung der Stellentreiber auf PNP-Transistoren gegen 12Volt. Solange laufen die LED's gegen 5Volt, was im Sommer gegen die Sonne nicht ausreichen wird. Die Platinen sind einseitig gefertigt; mit reichlich Drahtbrücken einfach nachzubauen. Sie sind im Masstab 150 % abgebildet. Bei Bedarf gerne per PM auch in 1:1. Die Platinen sind mit einer DIY-Lösung aus Miniatur-DIL-Sockeln und zweiseitigen Verbindern zu einem Paket gestapelt. Das ersparte mir, die zuerst vorgesehenen Abstandshalter, mit Rollen und Schrauben zurecht zu frickeln. ;-) Die Belegung der Segmente und Digits wurde angepasst. Das Minuszeichen wird statt in der ersten (linken Stelle) ganz rechts erscheinen. Ein Pin von Port C wurde so aktiviert, das er dauernd eine LED zwischen der Einerstelle und der Zehntelstelle antreibt. Der DP wurde deaktiviert. Schöne Weihnacht und friedliche Festtage für alle.
Hallo Peter, eine sehr schöne Arbeit hast du da gemacht, gefällt mir gut! Vorallem ist das Gehäuse interessant. Peter Syster schrieb: > Statt extra klein; nein, Madame wünschte eine grössere, aus 3m ablesbare > Anzeige. Aha, "Frau" mag XL, so sind sie halt... :-) > Gesagt, getan. Beim grossen "C" 4 LED SA-10 (25mm Höhe) gekauft. Sind das die hier? Schön groß sind die ja, der Preis aber auch... http://www.conrad.de/ce/de/product/160128/ANZEIGE-SA10-21GWA-ZIHOeHE-25MM/SHOP_AREA_17651&promotionareaSearchDetail=005 > Zuerst wurde ein Prototyp mit alten VQE24 aufgebaut; dann ein modulares > MC-Thermometer mit SA10. Die MC-Platine hinten trägt den ATMega. Vorne > ist die LED-Platine. Sie enthält bis auf die Segment-Vorwiderstände die > Ansteuerungsmimik. Was für Treibertransistoren hattest du verwendet? Ich hatte bei meinem Aufbau NPN-Treiber verwendet und wollte diese gegen PNP-Typen tauschen, jedoch ohne Erfolg! Das Multiplexing wollte nur mit den NPN-Transistoren funktionieren. > > Mangels transluzentem grünen Plexiglas wurde (temporär) ein Sandwich aus > klarem Plexi und grüner Windradfolie eingesetzt. Was ist Windradfolie? > > Wenn Bernhard oder jemand anderes zeigt, wie sich der Code auf > Low-aktive Segmente und Digits ändern lässt, dann erfolgt auch noch die > Umstellung der Stellentreiber auf PNP-Transistoren gegen 12Volt. > Solange laufen die LED's gegen 5Volt, was im Sommer gegen die Sonne > nicht ausreichen wird. Ich hatte diese hier... http://www.reichelt.de/Siebensegment-Anzeigen/SA-08-11-RT/index.html?;ACTION=3;LA=444;GROUP=A51;GROUPID=3002;ARTICLE=31575;START=0;SORT=artnr;OFFSET=100;SID=11ToTNT38AAAIAAHHeYS80bf86e2168ca6570219ca42415425daf ...für einen Wecker mit ATtiny2313 verwendet. Die werden direkt mit 100 Ohm angetrieben und die Helligkeit ist enorm, auch bei Sonnenlicht! Vorallem der Preis überzeugt!!! Schau mal hier, vielleicht hilft dir das weiter... Beitrag "Re: TSIC206 TSIC306 Temperatursensor / Thermometer LCD Assembler ATmega8" > ...mit dem Code kann ich dir leider nicht weiterhelfen. > > Die Belegung der Segmente und Digits wurde angepasst. Das Minuszeichen > wird statt in der ersten (linken Stelle) ganz rechts erscheinen. > Ein Pin von Port C wurde so aktiviert, das er dauernd eine LED zwischen > der Einerstelle und der Zehntelstelle antreibt. > Der DP wurde deaktiviert. Der DP hätte mir jetzt eher zugesagt, ist aber Geschmackssache. Gruß Michael
Hallo, LED: Ja, SA10-21GWA. Aber es gehen auch andere von KB wie die roten mit Vc an Pin 3 und 8. Treiber: Die gleiche Platinen-Variante funktioniert mit PNP an einer DCF-Uhr ohne Probleme. Die Patine ist so gestaltet, dass durch einfaches Tauschen der Transistoren (hier BC547 oder SC237 o.ä.) gegen eine separate Vc geschaltet werden kann. Dazu ist die Brücke auf der MC-Platine hinter dem 7805 aufzutrennen. Dort wird dann zb. Bsp 9V oder 12V angelegt. Entsprechend sind die Segment-Vorwiderstände zu bemessen. Folie: Windradfolie ist Acrylfolie 0,2 (0,4mm) aus dem Bastelladen. Früher gab es das als Sortimentsmappe (Bastelfolie). Dieses hier habe ich A3 einzeln gekauft. Code: Hmmm. Ma sehn. Coden ist nicht so mein Ding. Zum Ändern einiger Stellen , wie Segmentzuordnung oder >Portinitialisierung muss mann nicht C oder Assembler lernen (wollen) ;-) Das Gehäuse ist ein Hammond 1455N1602 (leider nur mit KS-Deckeln). Das 1601 mit Druckgussdeckeln ist doch ETWAS teurer. Alternativ nimmt man das EG-1 oder EG-2 von Proma (Reichelt, Völkenr, C,...) für ca. 9 Euro. Die Platinen sind Rücken an Rücken gesteckt. die passenden Kontakte finden sich im Fischer-Sortiment; sind zwar nicht alle per Artikelsuche bei C zu finden. Habe ich aber dort vor Jahren gekauft. Fischer Webseite Steckkverbinder 36-578-39b.jpg Präzisionsbuchsenleisten steckverbinder-36578_58b.jpg Präzisionsbuchsenleisten steckverbinder-36578_59b.jpg Hinweis zur Suche: der Bild-Name korrespondiert mit der Webseite (Katalog) Beim Nachbau bitte beachten: der 10.te Pin der Segment-Kontaktleiste ist versetzt. War früher als separater Anschluss mit flexiblem Kabel gedacht. Wenn gewünscht, kann ich das File noch mal korrigieren. DP: Kannst Du doch nutzen. Ich habe nur die Ausgaberoutine im Assembler stillgelegt. Die MC-Platine ist mit etwas Reserve gebaut. Der hier nicht unbedingt benötigte Quarz ist schon drauf und aktiv, und freie Anschlüsse für eine Erweiterung auf kombinierte Uhr- und Temp.anzeige.
Michael D. schrieb: > Schau mal hier, vielleicht hilft dir das weiter... > Beitrag "Re: TSIC206 TSIC306 Temperatursensor / Thermometer LCD Assembler ATmega8" http://www.mikrocontroller.net/attachment/preview/115753/page_snapshots/001.png Schon lustig: hier hat wohl Bernhard die von mir gesuchte Low-Level-Logik für die PNP-Transistoren hardwaremässig realisiert. Schön, wenn einmal geschriebener Code auch später noch verwendet werden kann. Das Bild trägt immer noch den Titel KTY-81-Thermometer. ;-) Erbarmt sich bitte mal ein Wissender, hier im Code die passenden Bit's umzudrehen?
Michael D. schrieb: > Das Multiplexing wollte nur mit den NPN-Transistoren > funktionieren. Hattest Du die Transistoren richtig rum eingebaut??? Wenn Du die LED-Schaltung an eine regelbare Quelle hängst, dann siehst Du beim Durchfahren von niedrig nach hoch, wie die BE- bzw BC-Dioden leitend werden. Sehr eindrucksvoll. So bin ich auf einmal auf diesen Fehler aufmerksam geworden. Ansonsten zeigen sich Lötbrücken gerne auf die von Dir beschriebene Weise. C.Helfmeier schlägt diese Schutzschaltung vor. Sie trennt wohl auch die einzelnen Zweige voneinander. Über den Z-Dioden fällt (in Sperrichtung betrieben) eine recht konstante Spannung von z.Bsp 4,7V ab. Damit kommen dann die Strömlinge aus der LED-Vc nicht gegen die Treiber-Ausgänge des ATMega an. Der hat natürlich auch eine maximale erlaubte Revers-Spannung an den Ein-/Ausgängen. Übrigens haben, bis auf den DP-Punkt, die Segmente der SA10 jeweils zwei LED's integriert. Lt Datenblatt fallen dort bei 20mA nominal 4,4V ab. Rechnen wir mal: Bei 5v für Ub abzüglich 1,3V Uce der Transistoren, da bleibt nicht viel für die LED's übrig. Die Segmente der LED's laufen jetzt mit 10Ohm Vorwiderstand bei ca 1-2mA. p.S. Angehängtes Bild; das ist Teil der Schaltung, in der ich das LED-Modul (DCF-Uhr nach C.Helfmeier) hab laufen lassen.
Peter Syster schrieb: > Michael D. schrieb: >> Das Multiplexing wollte nur mit den NPN-Transistoren >> funktionieren. > > Hattest Du die Transistoren richtig rum eingebaut??? Aber sicher, die PNP-Transistoren werden ja quasi nur herum gedreht so das der Emitter an VCC liegt, die Basis bleibt ja da wo sie ist. > > Wenn Du die LED-Schaltung an eine regelbare Quelle hängst, dann siehst > Du beim Durchfahren von niedrig nach hoch, wie die BE- bzw BC-Dioden > leitend werden. Sehr eindrucksvoll. > So bin ich auf einmal auf diesen Fehler aufmerksam geworden. Welcher Fehler? > Ansonsten zeigen sich Lötbrücken gerne auf die von Dir beschriebene > Weise. Allerdings! Und ist fast nur mit Messungen an den Leiterbahnen herauszufinden. :-( > > C.Helfmeier schlägt diese Schutzschaltung vor. Sie trennt wohl auch die > einzelnen Zweige voneinander. > Über den Z-Dioden fällt (in Sperrichtung betrieben) eine recht konstante > Spannung von z.Bsp 4,7V ab. Damit kommen dann die Strömlinge aus der > LED-Vc nicht gegen die Treiber-Ausgänge des ATMega an. Der hat natürlich > auch eine maximale erlaubte Revers-Spannung an den Ein-/Ausgängen. Interessante Variante, habe ich in der Form noch garnicht gesehen. Auf die Idee mit den Dioden bin ich schon mal gekommen, wollte das mal testen, allerdings nicht mit Zehnerdioden... > Übrigens haben, bis auf den DP-Punkt, die Segmente der SA10 jeweils zwei > LED's integriert. > Lt Datenblatt fallen dort bei 20mA nominal 4,4V ab. > Rechnen wir mal: Bei 5v für Ub abzüglich 1,3V Uce der Transistoren, da > bleibt nicht viel für die LED's übrig. Die Segmente der LED's laufen > jetzt mit 10Ohm Vorwiderstand bei ca 1-2mA. Jetzt habe ich gerade mal nachgesehen, die SA10-21GWA sind laut Angaben für Forward Voltage per Segment or (Dp) mit Typisch:(2.2)V u. Max.(2.5)V angegeben. Hast du mal die Spannung pro Segment mal gemessen? Ansonsten würde ich die Spannung mal auf 6V erhöhen und den Mega8 mit ein oder zwei z.B. 1N4001 auf seine maximale Betriebsspannung reduzieren, dann braucht man schonmal keine 2 Regler! Wie ich mir das vorstelle poste ich mal heute Nachmittag. Gruß Michael Anbei mal 2 Shots der NPN u. PNP-Beschaltung der Treiber
Michael D. schrieb: > Jetzt habe ich gerade mal nachgesehen, die SA10-21GWA sind laut Angaben > für Forward Voltage per Segment or (Dp) mit Typisch:(2.2)V u. Max.(2.5)V Nö, so stimmt das nicht. Die Angabe in der Klammer ist für den DP (1 LED); ohne Klammer ist für je ein Segment a-g mit jeweils 2 LED's.
Berechnung des Vorwiderstandes bzw. benötigter Vc für LED Annahme: durchschnittlich 5 Segmente aktiv Strom pro Segment 10mA Spannungsabfall bei 10mA je Segment 4,2V minimale verbleibende Sättigungsspannung Uce um ca. 0,2V (bei 100mA) Ic=50mA Vvorwiderstand=Uc-Uled-Uce Vv=5V - 4,2V - 0,2V Rv=0,6V / 10mA Rv=60 Ohm Also muss ein Rv mit 100 Ohm zu gross sein. Oder Uce ist viel höher als 0,2V. Um die minimale Sättigungsspannung zu erreichen, muss ein Basistrom von 5mA fliessen. Die Abhängigkeit der Uce/Uce-sat von Ic wird mit zunehmender Vc geringer. Ich werde mal 50 Ohm einsetzen. Passt das so? Die rote Linie zeigt den Ist-Zustand Grün ist ok. blau für Superhell.
Rv geändert auf 47 Ohm Spannungsabfall an Rv ca. 0,2V, ergibt If=4mA Bild Verlauf Uce (1V-Teilung) Bild Ue gegen Masse (2V-Teilung) Helligkeit ist nicht dramatisch grösser.
Hi Peter, gerade von der Einladung zurück und vollgegessen... Du hast den BC547 in Benutzung? Ist ein NPN. Ok, bei 4,2V sollten die Segmente schon heller werden, nur durch die Pulsweite werden die Segmente ja wieder ausgeschaltet, d.h. da tritt ja dann der Dimmeffekt auf. Möglichkeit wäre vielleicht eine höhere Pulsfrequenz, also geringere Pulsweite um mehr Helligkeit zu erreichen, evtl. läuft dann aber das Multiplexing nicht mehr korrekt. Oder du steuerst die Segmente mal direkt vom Mega8 an. Laut Specifikation kann er an den gesamten Ports so um die 200mA ausgeben, ohne abzurauchen. Bei 4xSegmenten wären das bei voller Auslastung gerade mal 100mA. Ich bin der Meinung, das ich bei meinem Breadboard-Aufbau den ersten Test ohne Treiber vorgenommen und sogar nur 22 Ohm Widerstände eingesetzt hatte. Ein Beispiel von der Helligkeit roter 20mm Segmente mit der direkten Ansteuerung (18 Ohm) eines Attiny2313, siehe Shot. Gruß Michael
OK. Ich mach es mal ohne Vorwiderstände und nur eine Stelle rein. Beim grossen C mussten die erst bestellt werden. Wenn das Minus-Zeichen nicht geht ist das nicht so wild. Das Thermometer diente auch als Drachenfutter. D.h. als Nachweis für die Existenzberechtigung meines manchmal nicht so ganz billigen Hobbys. Bis gleich. wie war das mit den Code-Schnipseln zum Invertieren? Noch gefunden? Gruss Peter
Es lebt noch. Ue ist jetzt 5V. Die Helligkeit ist aber nicht so,dass es mich blitzen würde. Die DP hingegen glühen beim Einschalttest (nur 1 LED!). Entweder ist der Transistor oder der Ausgangstreiber im ATMega die Bremse. Den Strom kann ich jetzt ohne Segmentvorwiderstände grade nicht ermitteln.
No? Dann bleibt noch Plan "B", die direkte Ansteuerung! Siehe mein Post von oben. Mach doch mal ein Pic, dann kann man die Helligkeit mit den Anderen vergleichen. PS. Du hast Post
Michael D. schrieb: > Dann bleibt noch Plan "B", die direkte Ansteuerung! Siehe mein Post von > oben. Würde ich machen; aber nur mit Vorwiderstand. In Summe rechne ich mit deutlich mehr als 30-40mA pro Stelle. Bild kommt Film, mal sehn, wo ich den "abloade". Da ist er ; Einschaltsequenz http://www.file-upload.net/download-3982060/P1020449.MOV.html
Max 25mA kann die Anzeige laut Sheet ja abhaben. Jetzt habe ich mal die Fotos verglichen. Meiner Meinung nach hat die Helligkeit um Einiges zugenommen! Viel mehr wird da nicht mehr rauszuholen sein, schätze ich...
Habe gerade mal nur eine Stelle direkt an den ATMega ohne Vorwiderstände rangelötet. Hat die Helligkeit dieser Stelle nicht sichtbar erhöht. Dann bleibt schlimmstenfalls noch, rote LED zu nehmen. Die haben geringere Flussspannungen. Aber rot geht im Wohnzimmer gar nicht; jedenfalls nicht im eigenen. ;-) Also doch extra Vc für die LED mit PNP-Transistoren.
So, ich hab's! PNP-Treiber (BC557) plus einen ULN2803 quasi als SMD auf die MC-Platine geklöppelt; samt R-Netzwerk für die 4 Stellen plus 1*Sonder-LED. Das ist zwar ordentlich gemacht aber nicht wirklich vorzeigbar. Jeder, der schon mal eine Platine geflickt / gerettet hat, kennt das. Jetzt strahlt das Teil (wieder) , auch ohne Low-Level-Bits. Die Segmentströme betragen jetzt etwas über 10mA gegen Uc=5V; Rv=47Ohm. Mit erhöhter Spannung geht da noch was! Stay tuned. Mal sehen, die nächste Revision mach ich evtl. gleich mit dem ULN.
nächtlicher Workaround mit Inverter-Patch. So sieht das im Plan aus. Von hier ist es nicht weit zu einem sauberen Layout. Der SMD-Hack funktioniert; der ULN ist wohl auch als SMD-Chip zu haben. Dem Amatör is nix zu schwör. Mann nimmt, was mann hat.
und? Funzt das mit dem Multiplexing? Der ULN23xx hat ja NPN-Darlingtons...dann die PNP-ler. Bin auf das Ergebnis gespannt! Ich geh' jetzt noch ein paar Brödchen verdiehnen Gruß Michael
Klar funkt das. Nie aufgeben; na ja- fast nie. Ergebnisse siehe Post darüber. Als Nächstes kommt die erhöhte Spannung für die LED ran. Ich werde mit 6V anfangen bis ca. 9V. Das sollte reichen. Evtl wäre dann eine Helligkeitsregelung / -umschaltung sinnvoll. Muss den Code wieder zurücksetzen (Aktivierung für die Extra-LED. Wird jetzt auch ohne gehen. Wegen kleinerer Widerstände (18 Ohm) erst zum C fahren ist heute nicht. Mieses Wetter. Sorry Leute- kleine Panne beim Zeichnen. Der Inverter kommt an die Treiber-Ausgänge rechts auf der Platine.
Korrektur für den ULN-Patch
moin !!! schönes projekt ! würde das gerne bauen hab´s aber nicht so mit controllern . kann man statt des atmega8 auch den atmega32_16 verwenden ? hab einige atmega32 geschenkt bekommen . wie bekommt man die software in den atmega? n teures programmierboard lohnt nicht da ich ansonsten nix mit controllern machen will . mein bastelrechner hat rs232 , parallelport und usb2.0 . als bs dient win xp. als anzeigen sollen da reichlich vorhanden ledtech la8071-11 (rot)zum einsatz kommen . die sind extrem hell und haben gemeinsamme anoden. der rest ist mehr als ausreichend im regal vorhanden . mfg
Hallo Dolf, ATMega32 o.ä. sollte möglich sein. Eigentlich ist der ATMega8 schon Overkill. Ein Tiny2313 würde es sicher auch tun. Ich bin (noch) nicht sehr mit dem Coden vertraut. Wenn Du einsteigen möchtest, dann empfehle ich einige Basis-Lektüre: -Roland Walter "AVR Microcontroler Lehrbuch" (ATMega8) -Stefan Hoffmann "Einfacher Einstieg in die Elektronik mit AVR-Microcontrolern und BASCOM" -Claus Kühnel "Programmieren der AVR RISC Mikrocontroler" Die Bücher habe ich mir in der Fachhochschule ausgeliehen. Das geht auch ohne Immatrikulation für Privatleute. Die lokale Bibliothek war da nicht mit ausgestattet. Für Deine LED müsstest Du entweder meinen Vorschlag heftig ändern oder eine eigene LED-Platine entwerfen. Das ist aber nicht wirklich schwer. Mein Problem mit dem Thermometer und den SA10 war, das ich, anders als von Bernhard vorgesehen, L-aktive Stellentreiber verwende. Mangels Durchblick in seinen Bits und Bytes habe ich das Problem mit der obigen Hardwaremodifikation erschlagen. Den AVR befüllst Du im einfachsten Fall mit einem STK-200 kompatiblem Gerät. Das besteht nur aus einem Parallelportstecker und vorzugsweise einem Pufferregister 74HCT244. Ganz Harte benötigen dazu nur 4 Widerstände. ;-) Dieses Forum, Lob mit 3 Sternen, hat im Hauptmenü einen super ausgestalteten Tutorial-Bereich zu eigentlich jeder Frage. Da findest Du alle grundlegenden Fragen beantwortet.
So, bin wieder da und habe ein wenig Luft. > ATMega32 o.ä. sollte möglich sein. Eigentlich ist der ATMega8 schon > Overkill. ABSOLUT! > Ein Tiny2313 würde es sicher auch tun. Sag' ich doch, dann bräuchte man auch weniger Platz! Vielleicht fühlt sich ja Jemand dazu berufen, das auf den ATtiny2313 umzuschreiben? Hier mal der Link für einen einfachen USB-AVR-Progger von Ulrich Radig http://www.ulrichradig.de/home/index.php/avr/usb-avr-prog ausserdem hat er da noch eine Schicke AVR-LED-Uhr im Angebot. @Peter Das wäre auch für dich ganz interessant, da das Teil helle LED's hat... Gruß Michael
@Michael: Madame ist die Änderung nicht entgangen. Bei Dunkelheit ist die Anzeige jetzt schon sehr auffällig. Sowas nennt sich dann verhaltene Kritik? Was hiess eigentlich, du hättest da einen USB-Prog? Rumliegen oder den Link auf die Webseite? USB Teil wäre schon ok. Momentan mag ich sowas aber nicht mit SMD-Teilen machen. Den Tiny2313 hätte ich schon in SMD hier. Der Pro-Laminator ist bestellt. Kommt sicher erst nach Neujahr hier an.
Der da soll es sein. "Pegasus Design Laminiergerät DIN A3 Metall Laminator". Gibt es auch unter anderen Namen. Das Teil war hier im Forum angesagt. Für meinen Shag zwar als A3-Gerät etwas zu gross; aber mit halbwegs solider Mechanik und ohne Modifikationen einsatzbereit. Hauptsache, die Platinen werden deutlich besser als mit meinem momentanen Prozess. (HP Laserdruck auf Epson-Glossy und Aufbügeln).
Peter Syster schrieb: > @Michael: Madame ist die Änderung nicht entgangen. Aha! > Bei Dunkelheit ist die Anzeige jetzt schon sehr auffällig. Na, geht doch! > Sowas nennt sich dann verhaltene Kritik? Dem weibsfolk kann man's(Mann) aber aucgh nie Recht machen?!? > > Was hiess eigentlich, du hättest da einen USB-Prog? > Rumliegen oder den Link auf die Webseite? Der Link natürlich. ;-) > > USB Teil wäre schon ok. Momentan mag ich sowas aber nicht mit SMD-Teilen > machen. Den Tiny2313 hätte ich schon in SMD hier. Nix SMD, alles bedrahtet! Habe selber 2Stck. gebaut und funktionieren wunderbar. Kann im AVR-Studio verknüpft werden, wird von Bascom ab 2050 unterstützt oder Standalone mit "eXtreme Burner - AVR" und "myAVR_ProgTool" Hier noch ein Link für die Fischl-Version USB-Asp, die habe ich mir gebaut: http://www.fischl.de/usbasp/ Bekommst du locker hin... Gruß Michael
> Hier mal der Link für einen einfachen USB-AVR-Progger von Ulrich Radig > http://www.ulrichradig.de/home/index.php/avr/usb-avr-prog Ha, interessant. Ich habe den AVR910 seriell hier rumfliegen. Das wäre auch was für Dolf. Dafür muss nur einmal irgendwie ein ATTiny programmiert werden. Henne-Ei-Problem . Ich habe den Chip fertig programmiert gekauft. 2,95 Euro Der AVR910 liesse sich evtl umstricken. USB-Kabel statt Sub D-9. Mal die Details vergleichen. Die Box , die Radig verwendet, mal ohne den Zierrat wäre was für meine mini-DCF-Uhr nach C.Helfmeier.
No? Fast parallel gepostet... Hier meine selbstgemachten Platine, Main und Display-Adapter für 14mm mit GDC-Laminator(um ein Poti ergänzt und das Termostat ausgebaut) und Reichelt-Papier
Michael D. schrieb: > Bekommst du locker hin... Danke für den Zuspruch. ;-) Gibts hier eigentlich auch hüpfende Emoticons? Falls Du magst und mehr hübsche Vorschläge hast, so wie Deine Acryl-Sachen. Meine iChat-ID (entspricht AIM) ist die mail-Anschrift.
Denkste! Umbau geht nicht. Der AVR910 ist mit ATTiny2313, der USB-ASP mit ATMega8.
Die verwendeten Fischer-Kontakte am Prototypenboard.
Hier ein weiteres Detail-Foto. Ursprünglich kommt das Thermometer mit dem internen RC-Oszillator aus. Ich möchte in Zukunft auch eine Uhr drin haben; wenigstens als Quarz-Uhr. Auf der Prototypenplatine der nachgerüstete Quarz. Dazu wurden die vorausschauend hingelegten kurzen Leiterzüge zu den Pins 9 und 10 mit 0,5mm Draht angezapft und zum Quarz-Platinchen geführt. Dieser Behelf ist natürlich im fertigen Board NICHT drin. Oben der Textool-Sockel.
Peter Syster schrieb: > Denkste! Umbau geht nicht. > Der AVR910 ist mit ATTiny2313, der USBasp mit ATMega8. Wer hat denn was von einem Umbau erzählt? Das Tempmeter sollte in einen ATtiny, nicht der USB-asp! Den USBasp sollst du ja zum proggen nehmen, so meinte ich das. ;-) Und nein, hier gibt's keine Schmeilies. Für die Uhr sollten wir einen separaten Thread aufmachen oder wir machen das über PN. Die Fotos von oben sind die Main-Platine vom Tempmeter und einem Displayadapter für 4xDigits(20mm). Ich bin dann mal weg... Gruß Michael
OK. Alle Klarheiten beseitigt. Wer? Na ich! Vorhaben: 1. ein vorhandenes Gerät (evtl. das Proto-Board) mit ATMEGA in USB-ASP konvertieren (nicht die fertige Uhr) 2. Uhr mit Temp zusammenführen klar , oder nicht? Wenn Du mal wieder da bist. Wie kriege ich im USB-ASP Eagle-File von Radig den Masse-Layer weg. Hätte er doch alles einlagig machen können. Brücken gibts doch auch noch. Die paar Masseleitungen würde ich von Hand dazulegen. Krieg schon wieder Krämpfe mit Eagle. Gar nicht so einfach. Gruss
poor mans USB-ASP (Teile nach Radig) wie immer einseitig mit fetten Leiterbahnen für Erfolg trotz mässiger Ergebnisse beim Tonerdirekt-Verfahren USB-Buchse? ham wa grad nich USB-Kabel abstrippen, anlöten, Kabebinder ran, Heissleim rauf , fertig
Mini-Update Foto: LED mit 14mA (gegen 5V mit Rv=18 Ohm) sollte mit den anderen Fotos vergleichbar sein die Aufnahmebedingungen sind immer recht einheitlich im Dunkeln auch aus 3m Abstand definitiv zu hell, bei leicht seitlicher Draufsicht sind jetzt Spiegelungen zu erkennen Ursache:die gestapelte Anordnung der LED, Folie und Plexiglasscheibe (mit zwei "Bildebenen")
Möglicherweise ist die Wahrnehmung von "Halo" bzw. "Spiegelungen"in der Dunkelheit einfach nur auf einen Blendeffekt zurückzuführen. Effektiv sind die LED's in Dunkelheit mit 14mA für das Auge viel zu hell. Die Kamera sieht das anders. Egal, ob von rechts bzw. frontal aufgenommen, es erscheint alles klar. Kamera-Einstellung "Intelligente ISO". Die angewendeten Einstellwerte müssten in den EXIF-Info drin sein. Ein anderer Aspekt ist der Temperatur-Fehler. Er wird bei Unterbringung des KTY im Gehäuse durch die Eigenerwärmumg der Elektronik im Gehäuse hervorgerufen. Mein Thermometer zeigt jetzt ohne Korrektur bezüglich der offenen Testschaltung ca 2-2,5 Grad mehr als die Umgebungstemperatur an. Den Widerstand in Reihe zum KTY habe ich als Serie von zwei Widerständen plus Trimmer ausgeführt. Damit kann ich den Offset korrigieren. Das geht natürlich nicht mehr so, wenn der (oder zwei identische) Sensor(en) mal drinnen oder draussen angeschlossen sein sollen. Ein Sensor mit einem Offset, der andere mit einem anderen oder ohne. Mit einer Relais-Mimik würde ich das schon hinbekommen. Dann könnte das auch noch ganz MC-untypisch mit einer Wechselsteuerung (wie Blinker-Relais) versehen werden, um alternierend die Innen- bzw. Aussentemperatur anzeigen zu lassen.
Hallo Peter, du Nachteule schläfst wohl nie? Peter Syster schrieb: > > Ein anderer Aspekt ist der Temperatur-Fehler. Er wird bei Unterbringung > des KTY im Gehäuse durch die Eigenerwärmumg der Elektronik im Gehäuse > hervorgerufen. Das war ja wohl klar! > Mein Thermometer zeigt jetzt ohne Korrektur bezüglich der offenen > Testschaltung ca 2-2,5 Grad mehr als die Umgebungstemperatur an. Den > Widerstand in Reihe zum KTY habe ich als Serie von zwei Widerständen > plus Trimmer ausgeführt. Damit kann ich den Offset korrigieren. > Das geht natürlich nicht mehr so, wenn der (oder zwei identische) > Sensor(en) mal drinnen oder draussen angeschlossen sein sollen. Auf jeden Fall würde ich den Sensor ausserhalb des Gehäuses anbringen, allerdings nicht direkt sondern indirekt, evtl. mit einem Schrumpfschlauch, damit nicht die Temparatur vom gehäuse gemessen wird. Für das Offset-Finetuning hat Bernhard diese Zeilen hier geschickt: Beitrag "Re: KTY81-121 KTY81-122 Temperatursensor / Thermometer LED 0,5°C Auflösung Assembler ATmega8" > > Ein Sensor mit einem Offset, der andere mit einem anderen oder ohne. > Mit einer Relais-Mimik würde ich das schon hinbekommen. Dann aber mit Reed, würde ich vorschlagen. > Dann könnte das auch noch ganz MC-untypisch mit einer Wechselsteuerung > (wie Blinker-Relais) versehen werden, um alternierend die Innen- bzw. > Aussentemperatur anzeigen zu lassen. Hier hatte ich schon mal den Vorschlag gemacht: Beitrag "Re: KTY81-121 KTY81-122 Temperatursensor / Thermometer LED 0,5°C Auflösung Assembler ATmega8" Gruß Michael
Michael D. schrieb: > Dann aber mit Reed, würde ich vorschlagen. Ich habe schon mehrfach kleine Hochspannungsrelais aus dem Automobilbereich genommen. Ist auch im L-C-Meter für die Umschaltung der Betriebsart drin. http://www.mikrocontroller.net/attachment/130212/LC-Meter.jpg >Auf jeden Fall würde ich den Sensor ausserhalb des Gehäuses anbringen Ich suche noch nach einer optisch und mechanisch sauberen Lösung. Wird wohl durch eines der KS-Seitenteil geführt werden. Ich suche Mini-Steckbuchsen und -Stecker, die nicht gross auftragen. Evtl gibts da was aus dem RC-Modellbau. Das schöne Alu anbohren? Nö; mach ich nicht.
> Das schöne Alu anbohren? Nö; mach ich nicht.
Ist ja hinten...
...und musst du so oder so, auch mit den Steckern.
Bedenke, das sich der Widerstand dann wieder verändert, vorallem dann,
wenn der Stecker nicht press aufsitzt.
Ich nehme für solche Sachen immer abgestripptes Flachbandkabel, das ist
schön dünn und der Lochdurchmesser hält sich in Grenzen.
Michael D. schrieb: > und musst du so oder so, auch mit den Steckern Nicht unbedingt. 1.Zuführung seitlich möglich 2.Madame wünscht, das Teil auch an die Wand hängen zu können. Das soll dann auch nicht abstehen. Anbringung evtl über eine Spange, die in die Seitenteile in ein jeweils winziges Loch eingehängt wird. Stell Dir einen angeklebten Kleiderbügel aus Draht vor; die Querstrebe aufgeschnitten. Fixieren mit einem Stück Klebeband. Die Löcher können bei Aufstellung in der Vitrine oder auf dem Sideboard wieder mit Stopfen (Stifte aus den Rahmen von CPU-Kühlersockeln aka "Retention-Module") verschlossen werden. Muss alles unauffällig sein. Da geht schwarz auf schwarz in Ordnung.
kleines Update Das Schaltungsprinzip mit PNP-Transistoren, LED gegen erhöhte Spannung habe ich auch an einer DCF-Uhr eingesetzt. Bislang klassisch mit einfachen Transistoren SC309 bzw.BC557 (ganz rechte Stelle). Schon da ist ein Unterschied auszumachen. Der Knackpunkt sind nicht die Segmentvorwiderstände. Die sind wenig massgeblich. Trotz Reduzierung auf 18 Ohm und einer Spannung von 7,8V fällt der Zuwachs nur für Dunkelheit mehr als reichlich aus. Die Fotos zeigen den Ist-Zustand und das, was bei idealem Treibertransistor gehen würde. ;-) Natürlich ist so ein idealer Schalter mit einer Drahtbrücke machbar, aber auf Dauer sinnfrei. Der nächste Schritt geht dann wieder in Richtung Darlington-Treiber-Array wie ULN oder bessere Transistoren; evtl auch als Ersatz für die Segment-Treiber im AVR.
Hier noch die beiden Kandidaten side by side. Wurden so in der Draufsicht gleichzeitig aufgenommen. Die Uhr-Platine (rechts) steht hinter der gleichen Folie wie sie im Thermometer steckt. Die Folie ist eingelegt in eine doppelte klare Plexischeibe (Werbeaufsteller).
Wie lange kann man sich eigentlich mit so einer Multiplex-LED Anzeige beschäftigen... Mannomann!
Simon K. schrieb: > Wie lange kann man sich eigentlich mit so einer Multiplex-LED Anzeige > beschäftigen Bis das Optimum da ist. Zurechtfrickeln und GEHT so, gibt's nicht. Jedenfalls nicht für mich. Wenn Du vorab die Specs und das Wissen hast, bevor Du etwas anfängst, umso besser. Dann her damit. Ansonsten, wenn Dir mein Zeugs nicht gefällt. Musst auch nix dazu sagen, oder war Dein Geblaber etwa konstruktiv?
@alle ich habe mir erlaubt, die Version aus dem Jahr 2011 etwas "aufzubohren" Was ist neu? - einfacher Aufbau + einfacher Abgleich - 3-Tasten Menue-Führung, Menue, Wert+, Wert- - ein zusätzlicher Spannungsteiler (R3+R4) sorgt für eine bessere Genauigkeit, engt aber dadurch den oberen Temperaturbereich ein ! - wichtige Parameter lassen sich per Menueführung einstellen - die TWI/I2C-Pins habe ich bewusst in dieser Version freigelassen - die 7-Segment-Pin-Belegung lässt sich im Programmcode anpassen - sollte ein andrer PTC oder NTC zum Einsatz kommen, einfach die Temperaturtabelle ändern Der Abgleich: 1. Menue "CAL" aufrufen, der KTY wird bestromt und die Referenzspannung liegt an. 2. Messen der Spannungen Uges und Uref, müssen nicht hochgenau sein, nur die Spannungsverhältnisse sollten stimmen und im Menue "U" und "ref" einstellen, bitte hochohmig messen. 3. den Widerstand R1 bestimmen, der ist sehr wichtig und im Menue "r1" einstellen 4. Bei Bedarf den Temperaturwert im Menue Offset "OFF" anpassen. 5. Im Menue "AUTO" kann eine Selbstkalibrierung von Uref probiert werden, ist aber stark abhängig von der internen Bandgap-Spannung des µC, man hat aber zumindest eine hinreichend genaue Messung. Prinzip: Im Assembler-Programm ist eine Widerstands-Temperaturtabelle hinterlegt. In einer Berechnungsroutine wird aus den Spannungsverhältnissen und dem ermittelten ADC-Wert der Widerstand des KTY81-122 ermittelt und anschließend per Tabelle der Widerstandswert in einen Temperaturwert umgewandelt. Der KTY wir nur für kurze Zeit bestromt, bei längerer Bestromung beträgt seine Eigenerwärmung ca. 0,5K. Die Versorgungsspannung hat kaum einen Einfluss auf das Messergebnis, nur auf die Helligkeit ;-) Wird bei Programmstart eine Taste betätigt, dann erfolgt ein Display-Test. Bei jeder EEPROM-Aktivität erscheint "----" im Display. Menueführung: - Anzeige Temperatur --> Hauptmenue (nach Programmstart) - "hell" Einstellung Helligkeit - "OFF" Einstellung Temperatur-Offset - "U" Einstellung Uges - "ref" Einstellung Uref - "r1" Einstellung Widerstand R1 - "ADC" Anzeige ADC-Wert bei Temperaturmessung - "CAL" Bestomung des KTY81-122 - "Auto" Messung der Referenzspannung per interner Bandgap - "75,0" Anzeige möglicher Maximal-Temperatur - "res" Reset auf Werkseinstellung - "----" Daten im EEPROM ablegen und Neustart Im Bild "B3" ist als Beispiel das Menue "r1" dargestellt und im Bild "B4" den Wert der Referenzspannung Uref. Nachtrag: In diesem Projekt habe ich bewusst auf die 3 Tasten verzichtet, mit einer kleinen Messspitze konnte ich die Programmierung problemlos durchführen. Bernhard
In dieser Version arbeitet der ATmega8 mit dem TWI / I2C Bus. Wenn ein HYT939 angeschlossen ist, dann wird zusätzlich die Luftfeuchtigkeit mit angezeigt. Bernhard
Bitte melde dich an um einen Beitrag zu schreiben. Anmeldung ist kostenlos und dauert nur eine Minute.
Bestehender Account
Schon ein Account bei Google/GoogleMail? Keine Anmeldung erforderlich!
Mit Google-Account einloggen
Mit Google-Account einloggen
Noch kein Account? Hier anmelden.








































