Forum: Analoge Elektronik und Schaltungstechnik Automotive: Temperaturmessung mit PT100


Announcement: there is an English version of this forum on EmbDev.net. Posts you create there will be displayed on Mikrocontroller.net and EmbDev.net.
von Sven P. (Gast)


Lesenswert?

Hi,

im Moped geht es darum, Temperatur von zwei Ölkreisläufen, der Umgebung 
und des Kühlmittels zu messen. Nicht sonderlich genau natürlich (ich 
setze einfach mal +-2°C an).

Mir schwebt da folgendes vor:
. PT100, weil es den in vielen schönen Bauformen von vielen 
Herstellern gibt, insbesondere mit Einschraubbefestigung.
. Vierleitermessung, bedeutet praktisch keinen Mehraufwand bei der 
Verkabelung und kann notfalls immer noch in Zweileiterschaltung 
betrieben werden.

Für den Konstantstrom ist mir nach reichlich Hirnkneten was eingefallen, 
was mich irgendwie erstaunt:
1
        Uref      |\
2
         o -------|+\         ___ RL
3
                  |  >-------|___|-------.
4
               .--|-/                    |
5
               |  |/                     |
6
               |           o ------------o
7
               |                         | PT100
8
               |           |            .-.
9
               |           |            | |
10
               |       U   |            | |
11
               |          \|/           '-'
12
               |                         |
13
               |           o ------------o
14
               |                         |
15
               |              ___ RL     |
16
               o-------------|___|-------'
17
               |
18
               | RM
19
              .-.
20
              | |
21
              | |
22
              '-'
23
               |
24
               |
25
              ===
26
              GND
27
(created by AACircuit v1.28.6 beta 04/19/05 www.tech-chat.de)

Uref ist die Referenzspannung des AD-Wandlers, RL sind die 
Leitungswiderstände, die nicht unbedingt gleich sind. RM ist ein 
präziser Referenzwiderstand.
Der Strom durch den PT100 ist nun I=Uref/RM, denn der OPV bringt seinen 
negativen Eingang auf Uref. Über dem PT100 fällt U=RM*I ab, U wird mit 
einem Differenzverstärker abgegriffen und dem AD-Wandler zugeführt.
Dessen Auflösung (bei 10 Bit) ist V=Uref/1023, er misst n=U/V. Und da 
kürzt sich Uref praktischerweise wieder heraus, ich messe nur das 
Verhältnis von PT100 zu Referenzwiderstand RM.

Als OPV dachte ich an NE5534, den könnte ich dann auch beinahe 
frequenz-kaputtkompensieren, um ihm jegliche Schwingneigung 
auszutreiben, und das Offset bekäme ich klein.

Als Differenzverstärker dann sowas in der Richtung INA126/8/9, das hätte 
ich noch da, das würde auch gleich den Pegel auf den Eingangsbereich des 
AD-Wandlers skalieren.

Das Prinzip wollte ich dann mit klassischem CMOS4052 auf vier Kanäle 
aufblasen. Ich erinnere mich an einen Thread über so eine 
RS232-Temperaturmessbox, ich suche noch danach. Dort wurde das auch so 
gelöst.


Grau ist aber alle Theorie, die man uns im Studium eintrichtert, deshalb 
würde ich mir Kritik zu der Idee wünschen.

Vielen Dank und Gruß,
Kama

von MaWin (Gast)


Lesenswert?

Üblich wären im Auto eher NTCs, und oh Überraschung:
Die gibt es auch in autotauglicher Verpackung.

Beim Pt100 ist trotz +/-2GradC eine Genauigkeit der
Spannungs- bzw. Widerstandsmessung im Bereich von 1%
notwendig, da es aber um Temperaturen geht, können
Störungen gut weggefiltert werden.

Deine Methode, den Strom aus der Referenzspannung des
A/D-Wandlers abzuleiten, ist prinzipiell klug,
aber die zu messende Spannung U (an U1 und U2) liegt
leider ÜBER der Referenzspannung.
Wenn du also nicht einen nachgeschalteten Instrumentenverstärker
dazubauen willst (der ein Genauigkeitsporblme hat und nicht
mit nur 1% Widerständen aufgebaut werden könnte),
musst du am Eingang die Refernzspannung teilen (sagen wir um 1:2),
damit die beiden Spannungen an U1 und U2 per A/D gemessen werden
können.
Dann liegt der Spannungsbereich des Pt100 nur im halben Messbereich
des A/D-Wandlers, und auch dort bei realen Temperaturen nur in einem
Teilbereich, was es mit 1% schon recht kritisch werdebn lässt.

Du hättest dasselbe Ergebnis, wenn du

URef--|>o--+ OpAmp als Buffer
           |
        Pt100
           |
A/D -------+
           |
          RM (besser 1%)
           |
          GND

aufgebaut hättest, denn KONSTANTstrom ist zum Messen unnötig,
es reicht die Kenntnis über RM.

von Ina (Gast)


Lesenswert?

>. PT100, weil es den in vielen schönen Bauformen von vielen
>Herstellern gibt, insbesondere mit Einschraubbefestigung.

Gibt es auch in der KTY-Serie.

>. Vierleitermessung, bedeutet praktisch keinen Mehraufwand bei der
>Verkabelung und kann notfalls immer noch in Zweileiterschaltung
>betrieben werden.

Bei +/-2° Genauigkeitsforderung ist ein PT100 eigentlich Overkill, erst 
recht eine Vierleitermessung.

>Für den Konstantstrom ist mir nach reichlich Hirnkneten was eingefallen,
>was mich irgendwie erstaunt:

Das so zu machen ist gefährlich, weil du immer in der Gegenkopplung 
eines OPamp hängst. Gerade am "-" Eingang sind da Streukapazitäten in 
der Regel verboten.

Ich würde es mit einem KTY machen und einer simplen Look-Up-Tabelle, in 
einem µC deiner Wahl.

von Sven P. (Gast)


Lesenswert?

MaWin schrieb:
> Üblich wären im Auto eher NTCs, und oh Überraschung:
> Die gibt es auch in autotauglicher Verpackung.
Ok. Linearisierung ist ja kein Problem, hängt ohnehin an einem 
Mikroprozessor.

> Wenn du also nicht einen nachgeschalteten Instrumentenverstärker
> dazubauen willst (der ein Genauigkeitsporblme hat und nicht
> mit nur 1% Widerständen aufgebaut werden könnte),
Doch genau das schwebte mir vor. Mit dem erwähnten INA hatte ich 
eigentlich bisher ganz gute Erfahrungen gesammelt.

> Du hättest dasselbe Ergebnis, wenn du
>
> URef--|>o--+ OpAmp als Buffer
>            |
>         Pt100
>            |
> A/D -------+
>            |
>           RM (besser 1%)
>            |
>           GND
>
> aufgebaut hättest, denn KONSTANTstrom ist zum Messen unnötig,
> es reicht die Kenntnis über RM.
Da wären aber wieder Leitungswiderstände mit im Spiel.
Klar ist das Overkill, aber es steckt halt (wie bei mir immer, und nicht 
immer ganz einfach...) etwas Idealismus dahinter, mal was Neues 
auszuprobieren.

von Sven P. (Gast)


Lesenswert?

Ina schrieb:
>>. PT100, weil es den in vielen schönen Bauformen von vielen
>>Herstellern gibt, insbesondere mit Einschraubbefestigung.
>
> Gibt es auch in der KTY-Serie.
Sehe ich gerade. Ok.

>>. Vierleitermessung, bedeutet praktisch keinen Mehraufwand bei der
>>Verkabelung und kann notfalls immer noch in Zweileiterschaltung
>>betrieben werden.
>
> Bei +/-2° Genauigkeitsforderung ist ein PT100 eigentlich Overkill, erst
> recht eine Vierleitermessung.
Sehen wir das als oben erwähnten Idealismus :-)

>>Für den Konstantstrom ist mir nach reichlich Hirnkneten was eingefallen,
>>was mich irgendwie erstaunt:
>
> Das so zu machen ist gefährlich, weil du immer in der Gegenkopplung
> eines OPamp hängst. Gerade am "-" Eingang sind da Streukapazitäten in
> der Regel verboten.
Hm, mein Wissen darum ist bescheiden.
Ich denke, du denkst, dass die Streukapazitäten die Gegenkopplung in 
eine Mittkopplung schieben, ja? Aber gerade das könnte ich doch 
kompensieren, zumindest macht mich die Theorie das glauben.


> Ich würde es mit einem KTY machen und einer simplen Look-Up-Tabelle, in
> einem µC deiner Wahl.
Dann hätte ich doch immer noch das Konstantstromproblem, oder?
Gerade darauf liegt mein Augenmerk.

Wie würde man denn alternativ eine Vierleiterschaltung sinnvoll mit dem 
Strom versorgen?

Danke!

von Arc N. (arc)


Lesenswert?

Sven P. schrieb:
> Hi,
>
> im Moped geht es darum, Temperatur von zwei Ölkreisläufen, der Umgebung
> und des Kühlmittels zu messen. Nicht sonderlich genau natürlich (ich
> setze einfach mal +-2°C an).

> Grau ist aber alle Theorie, die man uns im Studium eintrichtert, deshalb
> würde ich mir Kritik zu der Idee wünschen.

Passenden AD-Wandler z.B. AD7792/3/4/5, LTC24xx, ADS124x, ADS114x
oder einen Controller, der das auch noch kann Cypress PSoc3 o PSoC5, 
ADuC7061 etc.


> Vielen Dank und Gruß,
> Kama

von MaWin (Gast)


Lesenswert?

> Da wären aber wieder Leitungswiderstände mit im Spiel

Nein nein, ich habe nur vereinfacht gezeichnet, ich dachte schon an 2 
Leitungen zum A/D-Wandler.

> Doch genau das schwebte mir vor.

Na ja, sagen wir so: Recht aufwändig für den einfachen Job, oder ?

In meinem Auto ist simpel der NTC als zeitveränderndes Element in einem 
NE555 Oszillator drin und der uC ohne Analogeingänge wertet den aus. Am 
Aussenthermometer erkenne ich, daß es auf 1 GradC genau ist, offenbar 
softwarekalibriert.

von Sven P. (Gast)


Lesenswert?

MaWin schrieb:
>> Da wären aber wieder Leitungswiderstände mit im Spiel
>
> Nein nein, ich habe nur vereinfacht gezeichnet, ich dachte schon an 2
> Leitungen zum A/D-Wandler.
Achso, ok. Ich rechne gleich mal.

>> Doch genau das schwebte mir vor.
>
> Na ja, sagen wir so: Recht aufwändig für den einfachen Job, oder ?
Naja, ich sag es dir bzw. euch ganz klar: Ich weiß es schlicht und 
einfach nicht besser. Erfahrung hab ich wenig und das Wissen von der FH 
ist, vorsichtig formuliert, praktisch noch wertlos.

Die ursprüngliche Lösung erschien mir, eben unter diesen 
Voraussetzungen, elegant:
. Abhängigkeiten der Stromquelle reduzieren sich völlig auf den einen 
OPV, also praktisch kein Temperatureinfluss, keine großen Ansprüche an 
die Versorgungsspannung und so weiter.
. Das eingesetzte Leitungsmaterial und die Stecker haben ohnehin vier 
Adern/Kontakte, warum also nicht in 4-Leiter anschließen. Deshalb sagte 
ich ja, kost nix. Kann ja damit immer noch 2-Leiter machen.
. Das Signal muss ich auch aufpusten, so oder so. Den Zirkus mit 
diskreten Differenzverstärkern tu ich mir, nach Erfahrung (nicht ganz 
paarige OPV, unterschiedliche Drifterei...), nicht mehr an. Dafür mag 
ich den INA zu sehr, und hab das Gain gleich miterschlagen.
. Durch das Multiplexen brauch ich die Sache nur einmal sauber aufbauen 
und hab dann vier genaue Kanäle.

Unter den Voraussetzungen ist der Beitrag von Arc Net (danke!), so sehr 
ich ihm mit den fix-und-fertigen Bausteinen bedingungslos zustimme, mir 
nicht ganz dienlich -- ich möcht irgendwie an Wissen/Erfahrung mit 
Schaltungsentwurf kommen. Gibt sicherlich wieder Bruchlandungen, aber 
die FH ist da sehr unbefriedigend.

> In meinem Auto ist simpel der NTC als zeitveränderndes Element in einem
> NE555 Oszillator drin und der uC ohne Analogeingänge wertet den aus.
Das hab ich so schonmal gesehen. Dabei ging es um einen Feuchtesensor, 
dessen Kapazität man auswertet :-)

> Am
> Aussenthermometer erkenne ich, daß es auf 1 GradC genau ist, offenbar
> softwarekalibriert.
Sicherlich, was ja auch in meinem Fall überhaupt kein Problem darstellt.
Auch für das Themometer kommt das prinzipiell in Frage, der Einfluss der 
Leitungen wäre ja digital verschwunden. Ich kann nur schlecht direkt an 
den Sensor noch eine Schaltung packen, da ich hier konkret kaum Platz 
habe.

von Ina (Gast)


Lesenswert?

>Dann hätte ich doch immer noch das Konstantstromproblem, oder?
>Gerade darauf liegt mein Augenmerk.

->  http://www.sprut.de/electronic/temeratur/temp.htm#ptc

>Ich denke, du denkst, dass die Streukapazitäten die Gegenkopplung in
>eine Mittkopplung schieben, ja? Aber gerade das könnte ich doch
>kompensieren, zumindest macht mich die Theorie das glauben.

Aber nicht beliebig...

von Sven P. (Gast)


Lesenswert?

Ina schrieb:
>>Dann hätte ich doch immer noch das Konstantstromproblem, oder?
>>Gerade darauf liegt mein Augenmerk.
>
> ->  http://www.sprut.de/electronic/temeratur/temp.htm#ptc
>
>>Ich denke, du denkst, dass die Streukapazitäten die Gegenkopplung in
>>eine Mittkopplung schieben, ja? Aber gerade das könnte ich doch
>>kompensieren, zumindest macht mich die Theorie das glauben.
>
> Aber nicht beliebig...
Wo ist denn Schluss?
Ich meine, normalerweise habe ich doch Tiefpässe in den Verstärkerstufen 
des OPV, die oberhalb der Knickfrequenz gegen -90° Phasenverschiebung 
laufen. Kritisch wirds dann, wenn ich über die Knickfrequenz einer 
zweiten Stufe komme, die würde dann nämlich -180° bringen, also 
Mitkopplung. Wenn ich die Verstärkung aber weit vorher schon plattmache 
(phasenvoreilend kompensieren oder sowas), was kann denn noch 
schiefgehen?

Etwa eine noch größere Zeitkonstante durch Streukapazität, also noch 
geringere Knickfrequenzen?

Ich brauch ja kaum Bandbreite mit dem bisschen Temperaturmessen.

von W.S. (Gast)


Lesenswert?

Sven P. schrieb:
> Mir schwebt da folgendes vor:
> . PT100, weil es den in vielen schönen Bauformen von vielen
> Herstellern gibt, insbesondere mit Einschraubbefestigung.
> . Vierleitermessung, bedeutet praktisch keinen Mehraufwand bei der
> Verkabelung und kann notfalls immer noch in Zweileiterschaltung
> betrieben werden.

Ja, mein Freund,
da hast du eigentlich rein intuitiv genau das Richtige angedacht. Der 
Kelvin- bzw. Vierleiteranschluß ist beim Moped genau der Richtige, denn 
dort wirst du einige Steckverbinder haben, deren Kontaktwiderstand groß 
und instabil ist.

ABER:
Der Rest des Ganzen mit Stromquellen, OpV's usw. ist Murks und Mist. Zum 
Messen brauchst du nur einen einzigen Widerstand von Uref des ADC zum 
PT100. Etwa so, wie es MaWin weiter oben geschrieben hat - bloß ohne den 
überflüssigen OpV - dafür aber mit einem hochauflösenden ADC.

AD_URef-----+
            |
           Rref
            |
            |
AD_E+ ----\ |
          Pt100
AD_E- ----/ |
            |
           GND

Und gerechnet wird so (ist linear):

 Rpt100 = Rref *  U(pt100) / (AdcFullscale - U(pt100));

W.S.

von Sven P. (Gast)


Lesenswert?

W.S. schrieb:
> Und gerechnet wird so (ist linear):
>
>  Rpt100 = Rref *  U(pt100) / (AdcFullscale - U(pt100));
Ich verstehs einfach nicht. Bei deiner Schaltung gehts gerade noch, ist 
ja nur ein Spannungsteiler und die Spannungen verhalten sich, wie die 
Widerstände (U = U(PT100)):

Aber wenn ich jetzt Leitungs- und Kontaktwiderstände einbaue:
1
Uref--------+
2
            |
3
           Rl1
4
            |
5
           Rref
6
            |
7
            |
8
AD.E+ ----\ |
9
          Pt100
10
AD.E- ----/ |
11
            |
12
           Rl2
13
           _|_
14
           GND

Dann kriege ich sowas:

Und da sind sie doch wieder, oder nicht? Ich stehe völlig auf dem 
Schlauch :-/

von Helmut L. (helmi1)


Lesenswert?

>Ich erinnere mich an einen Thread über so eine
>RS232-Temperaturmessbox, ich suche noch danach. Dort wurde das auch so
>gelöst.

Meinst du die?

Beitrag "Re: Temperaturmessschaltung möglichst genau?"

von Sven P. (Gast)


Lesenswert?

Ja genau, du warst das also :-)
Wenn ich das richtig sehe, hast du genau das gebaut, was mir da eingangs 
vorschwebte. Dazu Differenzverstärker und diskreter AD-Wandler, oder? 
Schick :-)

Wie gesagt, mit dem Spannungsteiler von W.S. komm ich geistig nicht mit.

von Helmut L. (helmi1)


Lesenswert?

Ja Ich habe es verbrochen. Ist schon ein paar Jahre her.

von wayne (Gast)


Lesenswert?

Dadurch das du bei der Vierleitermethode die Spannung direkt über den 
Messwiderstand mit 2 zusätzlichen Leitungen abgreifst, über welche 
normalerweise nur ein vernachlässigbarer Strom zu die ADC Eingänge 
fließt, brauchst du dir über die Leitungswiderstände keine Sorgen 
machen.
Genau dafür verwendest du ja die Vierleitermethode.

von Ina (Gast)


Lesenswert?

>Dadurch das du bei der Vierleitermethode die Spannung direkt über den
>Messwiderstand mit 2 zusätzlichen Leitungen abgreifst, über welche
>normalerweise nur ein vernachlässigbarer Strom zu die ADC Eingänge
>fließt, brauchst du dir über die Leitungswiderstände keine Sorgen
>machen.

Schon klar. Aber hier ist ja wohl auch Rref davon betroffen.

Was die Verwendung von PT100-Elementen angeht, frage ich mich, wo der 
geistige Nährwert darin liegen soll, eine Sache komplizierter zu lösen, 
als es selbst die KFZ-Industrie tut. Als erfahrener Elektroniker 
verfluchst du irgendwann jedes Bauteil, welches überflüssig ist. 
Schlanke Schaltungen sparen enorm Zeit und Kosten beim Routen, bei der 
PCB-Herstellung, bei der Bestückung, beim Einbau in ein Gehäuse und 
letztlich bei der Verkabelung. Einfachere Schaltungen sind auch 
langlebiger, weil weniger kaput gehen kann. Letztlich macht es wirklich 
keinen Sinn, mehr Bauteile einzusetzen als unbedingt erforderlich sind.

von Arc N. (arc)


Lesenswert?

Sven P. schrieb:
> Hi,
>
> im Moped geht es darum, Temperatur von zwei Ölkreisläufen, der Umgebung
> und des Kühlmittels zu messen. Nicht sonderlich genau natürlich (ich
> setze einfach mal +-2°C an).

> Grau ist aber alle Theorie, die man uns im Studium eintrichtert, deshalb
> würde ich mir Kritik zu der Idee wünschen.

Passenden AD-Wandler z.B. AD7792/3/4/5, LTC24xx, ADS124x, ADS114x
oder einen Controller der das direkt übernehmen kann Cypress PSoc3 o 
PSoC5, ADuC7061 etc. alle haben die nötigen Stromquellen und Verstärker 
integriert, extern fehlt da (fast) nur noch der Referenzwiderstand...

> Vielen Dank und Gruß,
> Kama

von Haku (Gast)


Lesenswert?

Arc Net:
Beitrag "Re: Automotive: Temperaturmessung mit PT100"
3. Absatz, aber nochmal danke.

wayne:
Scharf erkannt. Schau mal, vielleicht entdeckst du ja meinen Denkfehler:
Beitrag "Re: Automotive: Temperaturmessung mit PT100"

Ina:
Ich verbau auch gerne KTY oder sowas. Aber das ändert doch an meinem 
Problem erstmal wenig oder? Ich stehe immer noch mit der 
Widerstandsmessung auf dem Schlauch :-/

So sehr ich die Schaltung von W.S. auch bearbeite:
Beitrag "Re: Automotive: Temperaturmessung mit PT100"
Es heben sich die Leitungswiderstände einfach nicht weg. Ohne die 
funktioniert das ja wunderbar.

von Udo S. (urschmitt)


Lesenswert?

Mal ne blöde Zwischenfrage unabhängig davon ob Konstantstromquelle oder 
ratiometrisch, ob NTC oder wirklich Platin.
Wo liegt der Vorteil einen PT100 zu benutzen und sich dann über 4 Leiter 
etc Gedanken zu machen, wenn es auch PT1000 gibt?
Sind die seltener oder teurer, oder warum machen alle immer wieder mit 
PT100 rum?

von Andrew T. (marsufant)


Lesenswert?

Udo Schmitt schrieb:
> Sind die seltener oder teurer, oder warum machen alle immer wieder mit
>
> PT100 rum?

ja und ja.

BTW: es gibt auch pt25, pt500 neben den von dir erwähnten  pt 1000

Aber da pt100 "Massenware", leicht erhältlich  und relativ preiswert 
ist, sind die Anwendungen fast immer darauf nachgefragt/ausgelegt.


> unabhängig davon ob Konstantstromquelle oder
> ratiometrisch,

Da kann/könnte man die Frage anschließen, warum hier im Forum immer die 
unnötig komplexere KSQ Lösung angefragt wird, statt die wesentlich 
einfacher zu handhabende ratiometerische Schaltung.

von Udo S. (urschmitt)


Lesenswert?

Andrew Taylor schrieb:
> ja und ja.
>
> BTW: es gibt auch pt25, pt500 neben den von dir erwähnten  pt 1000
>
> Aber da pt100 "Massenware", leicht erhältlich  und relativ preiswert
> ist, sind die Anwendungen fast immer darauf nachgefragt/ausgelegt.

Ok, Danke für die Info.

Aber wenn ich mir ein Einzelstück bastele und dann über 4 Leiter 
nachdenke, würde ich lieber 2 Euro mehr für einen PT1000 ausgeben und 
damit eine einfachere Schaltung/Verkabelung haben.

Andrew Taylor schrieb:
> a kann/könnte man die Frage anschließen, warum hier im Forum immer die
> unnötig komplexere KSQ Lösung angefragt wird, statt die wesentlich
> einfacher zu handhabende ratiometerische Schaltung.

Wissen eben viele einfach nicht.

von nachdenker (Gast)


Lesenswert?

Gute Frage, warum machen alle immer nur um den PT 100 rum.
Vor allem, wenn es nicht um sehr hohe Temperaturen geht!

Wobei wir bei meiner Kernfrage sind. Welche Temperatur 
-voraussichtliche- Obergrenze ist denn zu erwarten?

Wenn max so um die 120 Grad C sind, bieten sich Halbleitersensoren a la 
DS18S20 oder TSIC 306 an. Letzterer kann bis 150 ° C messen.

Was braucht man außerdem? Einen Controller a la Atmega X zum auswerten 
des Sensorprotokol's.

PT 100 machen nur Sinn, wenn es um höhere Temperaturen geht.

von Helmut L. (helmi1)


Lesenswert?

nachdenker schrieb:
> Gute Frage, warum machen alle immer nur um den PT 100 rum.

Weil es in der Industrie um Austauschbarkeit geht.

Halbleitersensoren ala DS18S20 gibt es fast immer nur von einem 
Hersteller. Wenn der sagt bau ich nicht mehr kann man alles umruesten. 
PT100 gibt es von verschiedenen Herstellern wie Sand am Meer. Liefert 
der eine nicht mehr dann liefert ein anderer.

Auch ist die Frage nicht geklaert bei DS18s20 un Co. der obere 
Temperaturbereich von 120 .. 150 Grad. Wie lange machen diese Chips das 
mit. Da ist PT100 im Vorteil, fuer diese ist der Bereich ein klacks fuer 
Halbleiter dagegen das obere Ende der Fahnenstange.

von Haku (Gast)


Lesenswert?

Und noch eine zynische Frage:
Wie lernt man heute etwas über Schaltungstechnik, wenn an erster Stelle 
nur Alternativen dazu kommen?

Ich kenne den Kram von Dallas, ich kenne die iButtons, ich kenne LM75 
und Konsorten und habe allesamt schon erfolgreich eingesetzt, weils 
recht simpel war. Auch KTY mit Fensterdiskriminator und solcherlei ist 
mir geläufig. Nun möchte ich halt etwas Erfahrung mit PT100 sammeln, es 
sei doch mal dahingestellt, wie sinnvoll meine Musteranwendung dafür 
jetzt ist.

Ratiometrisch
Ratiometrische Messung finde ich gut und elegant und würde ich sofort 
verbauen. Ich schreibe jetzt aber auch zum dritten Mal, dass ich mit der 
Herleitung nicht zurecht komme, wenn ich es in Vierleiterschaltung 
aufbaue. Da ist wohl ein Denkfehler drin, den bisher keiner erkannt hat.
Dreimal:
Beitrag "Re: Automotive: Temperaturmessung mit PT100"
Beitrag "Re: Automotive: Temperaturmessung mit PT100"
Beitrag "Re: Automotive: Temperaturmessung mit PT100"

Vielleicht schafft es ja jemand, darauf einzugehen.
Danke.

von Ina (Gast)


Lesenswert?

>Ratiometrische Messung finde ich gut und elegant und würde ich sofort
>verbauen. Ich schreibe jetzt aber auch zum dritten Mal, dass ich mit der
>Herleitung nicht zurecht komme...

Hast du meinen Link nicht gesehen??

http://www.sprut.de/electronic/pic/projekte/thermo/thermo.htm

von Johann (Gast)


Lesenswert?

Haku schrieb:
> Da ist wohl ein Denkfehler drin, den bisher keiner erkannt hat.

Der Denkfehler ist: Du machst's Dir zu kompliziert. Einfach gesagt: die 
Vierleitermessung braucht einen bekannten Strom. Am einfachsten zu 
bekommen mittels Konstantstromquelle, Du kannst den Strom aber auch 
messen.

So, z.B.:


Ubat-----+
         Rltg
         |
         +---------U1
         |
         Pt100
         |
         +---------U2
         |
         Rltg
         |
         +---------U3
         |
         Rref
         |
Gnd------+

Dann ist Rt100=((U1-U2)*Rref) / U3

von Udo S. (urschmitt)


Lesenswert?

Einziges Problem: U1 und U2 müssen hochohmig gemessen werden und damit 
sind die Leitungen störanfällig.
U3 zwar auch, aber der sitzt ja eh da wo gemessen wird.

von Johann (Gast)


Lesenswert?

Udo Schmitt schrieb:
> Einziges Problem: U1 und U2 müssen hochohmig gemessen werden und damit
> sind die Leitungen störanfällig.

Nein. Denn die Leitung vom Pt100 zur Elektronik sind natürlich 
niederohmig, genau wie der Pt100 auch. Und kurz bevor's hochohmig wird, 
versehen ein paar Kondensatoren ihren Dienst. Überhaupt kein Problem 
also.

von Ina (Gast)


Lesenswert?

>So, z.B.:

Jetzt funktioniert die Geschichte zwar, aber für größtmögliche Auflösung 
müßte Rref in der gleichen Größenordnung wie das PT100-Element liegen, 
was dann ein bißchen sehr niederohmig würde. Dann sollte schon 
mindestens ein PT1000 zum Einsatz kommen.

Ich würde es wie hier machen:

http://www.sprut.de/electronic/pic/projekte/thermo/thermo.htm

von Haku (Gast)


Lesenswert?

Ina:

Ja, die Seite jabe ich mir zu Gemüte geführt.
Und wo beschreibt Sprut dort mein Problem mit der Vierleiterschaltung?

Und Johann fängt jetzt wieder mit der Stromquelle an, die ich zwar von 
Anfang an verbauen wollte, bei der man mir aber so dringend zu 
ratiometrischer Messung ohne Stromquelle rät.

Nochmal: Ich würde das ja gerne ratiometrisch umsetzen. Aber die 
Berechnung hat bisher immer noch keiner aufgeklärt. Den Spannungsabfall 
über den Zuleitunge zu messen, halte ich darüberhinaus für sportlich. 
Die Idee war ja gerade, von diesem loszukommen. Nicht nur wegen ggf. 
langer Leitungen, sondern auch wegen Kontaktwiderständen in dreckigen 
Steckverbindern.

Also: Kann man eine ratiometrische Messung aufbauen, bei der dir 
Leitungswiderstände kompensiert sind?

Und nochmal der Verweis, W.S. hat es zuletzt angedeutet:
Beitrag "Re: Automotive: Temperaturmessung mit PT100"
Und ich werde nicht draus schlau:
Beitrag "Re: Automotive: Temperaturmessung mit PT100"

von Udo S. (urschmitt)


Lesenswert?

Johann schrieb:
> Und kurz bevor's hochohmig wird,
> versehen ein paar Kondensatoren ihren Dienst.

Ok, stimmt, die Temperatusmessung ist ja quasi Gleichstrom.
Danke, wieder ein bischen weniger dumm :-)

von Udo S. (urschmitt)


Lesenswert?

Haku schrieb:
> Und Johann fängt jetzt wieder mit der Stromquelle an, die ich zwar von
> Anfang an verbauen wollte, bei der man mir aber so dringend zu
> ratiometrischer Messung ohne Stromquelle rät.

Haku schrieb:
> Aber die Berechnung hat bisher immer noch keiner aufgeklärt.

Johann hats doch gemacht

Johann schrieb:
> Dann ist Rt100=((U1-U2)*Rref) / U3

In der Formel kommt weder ein Strom aus einer Stromquelle vor, noch die 
Versorgungsspannung. Das ist doch genau der Witz. Das einzige was genau 
sein sollte sind die gemessenen Werte und Rref.

von Johann (Gast)


Lesenswert?

Haku schrieb:
> Und Johann fängt jetzt wieder mit der Stromquelle an, die ich zwar von
> Anfang an verbauen wollte, bei der man mir aber so dringend zu
> ratiometrischer Messung ohne Stromquelle rät.

Herr, wirf Hirn vom Himmel! Ich hör jetzt auf, bevor ich mich aufrege.

von Haku (Gast)


Lesenswert?

Udo:
Ja, aber jetzt bau doch mal Widerstände in die Zuleitung, und du erhälst 
die Gleichung, die ich darauf postete. Und da fallen diese 
Leitungswiderstände ja eben gerade nicht mehr raus!
Zumindest nicht nach meiner Rechnung, und genau da stehe ich auf dem 
Schlauch.


Johann: Asche auf mein Haupt, ich habe dich missverstanden. Nun hab ichs 
aber.

von Ina (Gast)


Lesenswert?

>Ja, die Seite jabe ich mir zu Gemüte geführt.
>Und wo beschreibt Sprut dort mein Problem mit der Vierleiterschaltung?

Nirgends. Sie zeigt dir aber, wie du die Situtiaon elegant mit einem KTY 
lösen kannst.

von Udo S. (urschmitt)


Lesenswert?

Haku schrieb:
> Ja, aber jetzt bau doch mal Widerstände in die Zuleitung, und du erhälst
> die Gleichung, die ich darauf postete.
Da ist keine Gleichung nach Johanns Posting!

Les das Posting von Johann mal komplett durch.
Und dann sage mir welche Spannung an einem Leitungswiderstand abfällt an 
dem praktisch kein Strom fliesst, oder was der Vorteil einer 4-Leiter 
Schaltung ist, da ja auch die 3. und 4. Leitung einen Leitungswiderstand 
haben.

Ich glaube ich machs wie Johann.

von Sven P. (Gast)


Lesenswert?

Ina schrieb:
>>Ja, die Seite jabe ich mir zu Gemüte geführt.
>>Und wo beschreibt Sprut dort mein Problem mit der Vierleiterschaltung?
>
> Nirgends. Sie zeigt dir aber, wie du die Situtiaon elegant mit einem KTY
> lösen kannst.
Das war mir auch vorher bewusst. Genauso könnte ich das ja mit dem PT100 
lösen, wenns unbedingt sein muss, oder mit irgendeinem anderen 
temperaturabhängigen Widerstand. Jetzt bau aber noch ein paar miese 
Steckverbinder dazwischen und dann erledigt sich die Schaltung leider 
von alleine, wenn man nicht andauernd nachkalibrieren möchte. Oder?
Darum ja Vierleiteranschluss.

Udo Schmitt:
Johann hat so gebaut:
1
Ubat-----+
2
         Rltg
3
         |
4
         +---------U1
5
         |
6
         Pt100
7
         |
8
         +---------U2
9
         |
10
         Rltg
11
         |
12
         +---------U3
13
         |
14
         Rref
15
         |
16
Gnd------+
17
18
Dann ist Rt100=((U1-U2)*Rref) / U3
So langsam raffe ich  das, ich denke, ich kann es jetzt nachvollziehen. 
Gut.

Nun würde ich doch gerne noch wissen, was sich W.S. da gedacht hat:
Beitrag "Re: Automotive: Temperaturmessung mit PT100"
Oder MaWin dort:
Beitrag "Re: Automotive: Temperaturmessung mit PT100"

W.S. sprach sich für Vierleiteranschluss aus, aber wie sollte das dann 
funktionieren? Zielt das auch darauf, den Strom selbst zu messen, über 
den Spannungsabfall am Referenzwiderstand?

von Ina (Gast)


Lesenswert?

>Das war mir auch vorher bewusst. Genauso könnte ich das ja mit dem PT100
>lösen, wenns unbedingt sein muss, oder mit irgendeinem anderen
>temperaturabhängigen Widerstand. Jetzt bau aber noch ein paar miese
>Steckverbinder dazwischen und dann erledigt sich die Schaltung leider
>von alleine, wenn man nicht andauernd nachkalibrieren möchte. Oder?
>Darum ja Vierleiteranschluss.

Naja, mit dem KTY sind die relevanten Meß-Widerstände um den Faktor 10 
größer als mit einem PT100. Da erübrigt sich das Problem mit den 
Übergangswiderständen und ein Vierleiteranschluß ist Overkill. In der 
KFZ-Industrie macht man es ja ähnlich. Allerdings kommen hier NTCs zum 
Einsatz. Die KTY sind eher etwas aus dem Heizungsbau...

von Sven P. (Gast)


Lesenswert?

Ina schrieb:
> Naja, mit dem KTY sind die relevanten Meß-Widerstände um den Faktor 10
> größer als mit einem PT100. Da erübrigt sich das Problem mit den
> Übergangswiderständen und ein Vierleiteranschluß ist Overkill. In der
> KFZ-Industrie macht man es ja ähnlich. Allerdings kommen hier NTCs zum
> Einsatz. Die KTY sind eher etwas aus dem Heizungsbau...
Ok, ich halte also als gangbaren Weg fest:

(1) Temperaturabhängigen Widerstand wählen, mit größerem nominellen 
Widerstand bei Bezugstemperatur. Die Leitungswiderstände sind dann 
verhältnismäßig egal, der Spannungshub wird groß. Das dann eventuell 
ratiometrisch (Linearisierung rechnet der Prozessor dann eben) und ich 
brauch garkeine konstante Refenrenzquelle mehr, nur noch einen 
Referenzwiderstand.

Ok so?

Jetzt bitte noch die Vierleitervariante aufklären, vorallem meinen 
vermuteten Denkfehler, und wenn es doch nur aus purem Interesse ist :-}
Siehe vorigen Post von mir:
> W.S. sprach sich für Vierleiteranschluss aus, aber wie sollte das dann
> funktionieren? Zielt das auch darauf, den Strom selbst zu messen, über
> den Spannungsabfall am Referenzwiderstand?

von Ina (Gast)


Lesenswert?

>Ok so?

Ja.

>Jetzt bitte noch die Vierleitervariante aufklären, vorallem meinen
>vermuteten Denkfehler, und wenn es doch nur aus purem Interesse ist :-}

Ich denke, W.S. berücksichtigt nicht die zusätzlichen Leitungs- und 
Übergangswiderstände. Wenn er es doch tut, dann faßt er sie eventuell in 
Rref zusammen. Bei Austausch eines Kabels oder des PT100-Elements müßte 
er die Widerstände neu berücksichtigen und dann annehmen, daß sie sich 
nicht mehr ändern.

von Sven P. (Gast)


Lesenswert?

Ok, so könnte ich das nachvollziehen. Das wäre dann aber nicht der Sinn 
davon, dass er mit vier Leitern herangeht :-/

von Ina (Gast)


Lesenswert?

>Ok, so könnte ich das nachvollziehen. Das wäre dann aber nicht der Sinn
>davon, dass er mit vier Leitern herangeht :-/

Du, ich weiß nicht, was W.S. genau sagen wollte. Es ist das, was ich aus 
seiner Skizze herauslese...

von Sven P. (Gast)


Lesenswert?

Naja, so sehe ich das ja auch.
Aber das verwirrt doch, seinen Text interpretiere ich nämlich dahin, als 
ob er eine Vierleiter(Kelvin-)Messung aufbauen wollte...

von Ina (Gast)


Lesenswert?

>Aber das verwirrt doch, seinen Text interpretiere ich nämlich dahin, als
>ob er eine Vierleiter(Kelvin-)Messung aufbauen wollte...

Die Materie ist nicht ganz einfach, und wenn man nur ein paar Minuten 
hier verweilt und dann posted, kann man schon mal was übersehen. 
Vielleicht sagt ja W.S. selbst noch mal was dazu...

von dmos (Gast)


Lesenswert?

solange du nicht einen konstanten Strom durchschickst kannst du nichts 
anderes machen als die parasitären Widerstände zu Rref zu addieren und 
hoffen das sie konstant bleiben.

von dmos (Gast)


Lesenswert?

außer du misst zu zusätlich die genaue Spannung über Rref dann ist es 
egal ob der Strom konstant ist.

von Sven P. (Gast)


Lesenswert?

dmos schrieb:
> außer du misst zu zusätlich die genaue Spannung über Rref dann ist es
> egal ob der Strom konstant ist.
Ja, dann könnte ich aus dieser Spannung auf den Strom schließen und die 
gemessene Spannung über dem Sensor korrigieren.

von dmos (Gast)


Lesenswert?

ja bzw einfach Rt = Rref * Ut/Uref   (Uref als Spannung über Rref)

von Thomas (kosmos)


Lesenswert?

Die Hersteller machen es doch auch mittels Konstantspannung und bauen 
einen Spannungsteiler mittels Widerstand und NTC auf. Bei etwa 90°C habe 
ich etwa noch 100 Ohm in Erinnerung. Da sollte also selbst ein 
superdünnes Kabel mit vielleicht 0,1 Ohm wenns hochkommt doch keinen 
Einfluss haben. Hier mit OPAMPs zu arbeiten finde ich etwas übertrieben.

von W.S. (Gast)


Lesenswert?

Sven P. schrieb:
> Ich verstehs einfach nicht. Bei deiner Schaltung gehts gerade noch, ist
> ja nur ein Spannungsteiler und die Spannungen verhalten sich, wie die
> Widerstände (U = U(PT100)):
> Aber wenn ich jetzt Leitungs- und Kontaktwiderstände einbaue:
Uref--------+
>             |
>            Rl1  (geschätzt 1 Ohm?)
>             |
>            Rref (6k8)
>             |
>             |
> AD.E+ ----\ |
>           Pt100
> AD.E- ----/ |
>             |
>            Rl2  (geschätzt 1 Ohm?)
>            _|_
>            GND
>
>
> Dann kriege ich sowas:
> Und da sind sie doch wieder, oder nicht? Ich stehe völlig auf dem
> Schlauch :-/

Ist das denn SOOOOOOO schwer?

Betrachten wir mal 2 Fälle:

a) du nimmst einen einfachen Sigma-Delta-Wandler von MicroChip, bei dem 
die Referenz vom Referenzeingang nach Masse geht. Hier addieren sich die 
Kontaktwiderstände zum Referenzwiderstand. Aber der ist sehr viel größer 
als der PT100, z.B. 6k8 bei Versorgung mit 5 Volt. Also wirken sich 
diese Kontaktwiderstände nur mit dem Faktor 1/68 auf das Ergebnis aus 
und nicht 1:1

b) du nimmst einen "besseren" ADC z.B. den AD7714 von Analog Devices. 
Hier wird dann auch der Rref per Kelvinkontakten angeschlossen und das 
Einzige, was jetzt deine Messung noch stören könnte, wäre ein Kabelbruch 
oder ein satter Kurzer. Das sähe dann so aus (hier brauchst du dann 
nicht mal den Trick mit dem Fullscalewert):

Uref----------+
>             |
>            Rl1  (fast egal..)
>RefH-------\ |
>            Rref (6k8)
>RefL-------/ |
>             |
> AD.E+ ----\ |
>           Pt100
> AD.E- ----/ |
>             |
>            Rl2  (auch fast egal)
>            _|_
>            GND


W.S.

von W.S. (Gast)


Lesenswert?

Und nochwas:

Ina schrieb:
> Jetzt funktioniert die Geschichte zwar, aber für größtmögliche Auflösung
> müßte Rref in der gleichen Größenordnung wie das PT100-Element liegen,
> was dann ein bißchen sehr niederohmig würde. Dann sollte schon
> mindestens ein PT1000 zum Einsatz kommen.

Liebe Ina, das ist Murks und Blödsinn. Sorry. Erstmal hat ein heutiger 
Sigma-Delta-Wandler mit 20 und mehr Bit genug Auflösung, um auch bei 
einem 10k Referenzwiderstand noch genug Bits für den PT100 zu haben. 
Weiters haben "bessere" Wandler wie z.B. der AD7714 (den es schon über 
15 Jahre lang gibt) eine digital einstellbare Verstärkung von 1:1, 1:2, 
1:4 .. 1:128. Das geht intern über den Wandleralgorithmus und nicht über 
irgendwelche Spannungsteiler. Und zum Schluß sollte man die 
Belastbarkeit von PT100 beachten. Zumeist sollte man da nicht mehr als 1 
mW drüber verbraten. Das hat Folgen für den Rref. Lies einfach mal die 
Appnotes von Microchip zu diesem Thema. Die kommen auf ca. 6k8 als Rref, 
womit dann am PT100 so etwa 0.8 Volt anliegen.

W.S.

von Thomas (kosmos)


Lesenswert?

5V-----NTC---Messpunkt---Festwiderstand-----GND dann in Software eine 
Kennlinie zum linearisieren und das ganze etwas glätten um kurze 
Störimpulse nicht zu verarbeiten.

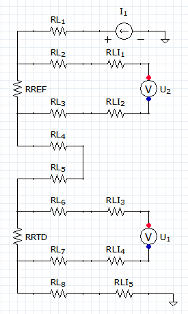
von Arc N. (arc)


Angehängte Dateien:

Lesenswert?

Sven P. schrieb:
> So langsam raffe ich  das, ich denke, ich kann es jetzt nachvollziehen.
> Gut.

Dann rechne noch mal die Schaltung im Anhang durch...

> Nun würde ich doch gerne noch wissen, was sich W.S. da gedacht hat:
> Beitrag "Re: Automotive: Temperaturmessung mit PT100"
> Oder MaWin dort:
> Beitrag "Re: Automotive: Temperaturmessung mit PT100"
>
> W.S. sprach sich für Vierleiteranschluss aus, aber wie sollte das dann
> funktionieren? Zielt das auch darauf, den Strom selbst zu messen, über
> den Spannungsabfall am Referenzwiderstand?

Siehe Anhang, Hint: Wenn man noch die Gleichungen für den AD-Wandler 
aufstellt kommt etwas in der Art raus
Code = 2^N  RRTD  GAIN / RREF

von Ina (Gast)


Lesenswert?

>Liebe Ina, das ist Murks und Blödsinn. Sorry. Erstmal hat ein heutiger
>Sigma-Delta-Wandler mit 20 und mehr Bit genug Auflösung, um auch bei
>einem 10k Referenzwiderstand noch genug Bits für den PT100 zu haben.
>Weiters haben "bessere" Wandler wie z.B. der AD7714 (den es schon über
>15 Jahre lang gibt) eine digital einstellbare Verstärkung von 1:1, 1:2,
>1:4 .. 1:128.

Du meinst diesen hier, der 35 Euro kostet?

http://de.rs-online.com/web/c/?sra=oss&searchTerm=ad7712

Sven will seine Öltemperatur messen und braucht eine Genauigkeit von 
+/-2°C und du willst ihm einen 24bit AD-Wandler für 35 Euro empfehlen? 
Und das, obwohl es so viel einfacher geht:

http://www.sprut.de/electronic/pic/projekte/thermo/thermo.htm

Wer redet hier Murks und Blödsinn?? Bleib DU mal schön auf dem Teppich.

von Sven P. (Gast)


Lesenswert?

Ich fasse also zusammen:

W.S. schrieb:
> Ist das denn SOOOOOOO schwer?
Ja.

> a) du nimmst einen einfachen Sigma-Delta-Wandler von MicroChip, bei dem
> die Referenz vom Referenzeingang nach Masse geht. Hier addieren sich die
> Kontaktwiderstände zum Referenzwiderstand. Aber der ist sehr viel größer
> als der PT100, z.B. 6k8 bei Versorgung mit 5 Volt. Also wirken sich
> diese Kontaktwiderstände nur mit dem Faktor 1/68 auf das Ergebnis aus
> und nicht 1:1
Variante
(2) Du vernachlässigst einfach wieder die Kontaktwiderstände. Ok?

> b) du nimmst einen "besseren" ADC z.B. den AD7714 von Analog Devices.
> Hier wird dann auch der Rref per Kelvinkontakten angeschlossen und das
> Einzige, was jetzt deine Messung noch stören könnte, wäre ein Kabelbruch
> oder ein satter Kurzer. Das sähe dann so aus (hier brauchst du dann
> nicht mal den Trick mit dem Fullscalewert):
Variante
(3) Du misst zusätzlich den Strom und korrigierst die Widerstandsmessung 
damit. Ok?

Aber das mit deinem 20-Bit-AD-Wandler... ich dachte, meine Lösung mit 
Stromquelle wäre schon aufwendig. Wobei ich 20 Bit auch für sportlich 
halte. Da kann ich locker 8 Bit wegwerfen von :-)

von Sven P. (Gast)


Lesenswert?

Arc Net schrieb:
> Sven P. schrieb:
>> So langsam raffe ich  das, ich denke, ich kann es jetzt nachvollziehen.
>> Gut.
>
> Dann rechne noch mal die Schaltung im Anhang durch...
Ich danke dir für die Mühe mit der Schaltung.
Allen anderen natürlich auch!

Ok, ich versuchs mal:

Zu varnachlässigen sind die Widerstände in den Zuleitungen zu den beiden 
AD-Wandlern:
. oben RLI1, RLI2, RL2, RL3,
. unten RLI3, RLI3,  RL5 und RL6

Dann nimmst du als Referenzspannung für den AD-Wandler die Spannung über 
RREF, oder? Dann könnte ich dir nämlich folgen. Dazu wärs doch sinnvoll, 
den RREF masseseitig zu verbauen.
Die Spannung über dem RTD müsste ich dann mit einem Differenzverstärker 
abziehen und käme auf deine Gleichung.

von Helmut L. (helmi1)


Lesenswert?

Sven P. schrieb:
> Wobei ich 20 Bit auch für sportlich
> halte. Da kann ich locker 8 Bit wegwerfen von :-)

So isses. Das Leiterkartenlayout dafuer ist nicht trivial. Die meisten 
ADC die in uC integriert sind haben 8 .. 12 Bit. Damit sollte man 
auskommen.

von Udo S. (urschmitt)


Lesenswert?

Sven P. schrieb:
> Dann nimmst du als Referenzspannung für den AD-Wandler die Spannung über
> RREF, oder? Dann könnte ich dir nämlich folgen. Dazu wärs doch sinnvoll,
> den RREF masseseitig zu verbauen.

Hast du es endlich begriffen? Ok ich versuchs noch mal:
Lass die Schaltungsvariante von W.S. Es ist ungünstiger den Rref auf die 
Versorgungsseite zu setzen. Nimm die von Johann. Setze ihn auf Masse 
direkt da wo deine Spannungmessung ist, dann musst du nicht mehr von 
parasitären Widerständen zwischen Masse und Rref ausgehen.

Sven P. schrieb:
> Johann hat so gebaut:Ubat-----+
>          Rltg
>          |
>          +---------U1
>          |
>          Pt100
>          |
>          +---------U2
>          |
>          Rltg
>          |
>          +---------U3
>          |
>          Rref
>          |
> Gnd------+
>
> Dann ist Rt100=((U1-U2)*Rref) / U3

Das ist der Schlüssel zum Erfolg.
Das ist Vierleiter. die beiden Rltg sind die unbakannten parasitären 
Widerstände für den Messtrom und der 1. und 2. Leiter um durch den Pt100 
den Messstrom zu schicken.

Der 3. und 4. Leiter sind die Messleitungen zum Pt100 um U1 und U2 zu 
messen.
In der Formel ist weder Ubat, noch Rltg vertreten, du brauchst also 
weder eine hochgenaue Spannung noch eine Stromquelle noch die 
Leitungswiderstände zu berücksichtigen.
Du solltest aber die beiden Messleiter (U1 und U2) vor dem A/D Wandler 
mit je einem Kondensator gegen Masse abschliessen. Keine Ahnung was da 
besser wäre 0,22µ Folie oder 0,1µ Keramik, das können dir andere sagen.

Viel Erfolg

Nachtrag. Du kannst natürlich U1 - U2 auch direkt über einen 
Differenzverstärker bzw. A/D Wandler mit Differenzeingang direkt messen.

von Johann (Gast)


Lesenswert?

Hallo Udo

Udo Schmitt schrieb:
> Hast du es endlich begriffen? Ok ich versuchs noch mal:

Vergiß es :-( Ich habe noch mitverfolgt, was diverse Spezialisten noch 
zu diesem Thema geschrieben haben - omei...

Aber falls es Dich interessiert, ich habe mir nochmal ein paar Gedanken 
gemacht und würde jetzt wahrscheinlich eher so bauen (wir sind ja am 
Moped und die Pt100-Fühler sind normalerweise in einem Schraubgehäuse 
einseitig an Masse):

-----+
     |
     Rx (2k)
     |
     +--U1
     |
     Rref (150)
     |
     +--U2
     |
     Rpt100
     |
-----+

Rx dient dazu, U1 und U2 auf unter 2,5V zu bringen, damit's für den ADC 
paßt. Die Formel lautet dann Rpt100=U2/(U1-U2)*Rref

Kann man noch auf Vierleitermessung erweitern, ist aber nicht nötig bei 
der Aufgabenstellung. Der ADC wird etwa zu 1/2 ausgereizt, 10 Bit, das 
hat jeder popelige µC, sollten als Auflösung für die geforderte 
Genauigkeit locker reichen.

von Achim M. (minifloat)


Lesenswert?

Udo Schmitt schrieb:
> oder 0,1µ Keramik
dann aber kein X7R(C=Spannungsabhängig), eher NP0 und Konsorten.
mfg mf

von Helmut L. (helmi1)


Lesenswert?

Wie gross soll den deine Spannung U2 werden?
Wenn man 1mA durch den PT100 schickt fallen daran rund 100mV ab.
Also der Bereich von 0 Grad .. 100 Grad ergibt 100mV .. 138mV. Das mit 
einem 10 Bit ADC mit FS von 2.5V gemessen ist eine sehr grobe 
Aufloesung.

von Udo S. (urschmitt)


Lesenswert?

Johann schrieb:
> Aber falls es Dich interessiert, ich habe mir nochmal ein paar Gedanken
> gemacht und würde jetzt wahrscheinlich eher so bauen

Stimmt, die Sensoren sind ja meist einseitig auf Masse.

Helmut Lenzen schrieb:
> Wie gross soll den deine Spannung U2 werden?
> Wenn man 1mA durch den PT100 schickt fallen daran rund 100mV ab.

Wurde ja alles schon mal gesagt, wenn Platin dann evt. PT1000 oder halt 
NTC PTC...

Ich denke das Thema ist durch, der TE sollte jetzt genügend Infos haben 
um für sich eine Lösung zu finden. Die kann er ja nochmal zur Prüfung 
posten.

Ich habe auf jeden Fall wieder ein bischen was gelernt :-)

von Ina (Gast)


Lesenswert?

>dann aber kein X7R(C=Spannungsabhängig), eher NP0 und Konsorten.

Nein, die Spannungsabhängigkeit ist hier völlig ohne Belang. Du baust ja 
kein mehrpoliges Filter, wo die Bauteile genau stimmen müssen, sondern 
lediglich ein schlappes Tiefpaßfilter mit irgendeiner Grenzfrequenz. X7R 
eignet sich hier hervorragend. Auch eine eventuelle Mikrofonie ist kein 
Problem, wenn du über mehrere Messungen mittelst und offensichtliche 
Ausreißer ignorierst.

>Wenn man 1mA durch den PT100 schickt fallen daran rund 100mV ab.
>Also der Bereich von 0 Grad .. 100 Grad ergibt 100mV .. 138mV. Das mit
>einem 10 Bit ADC mit FS von 2.5V gemessen ist eine sehr grobe
>Aufloesung.

Ja natürlich. PT100 in Verbindung mit einem normalen µC ist hier 
völliger Quatsch. Aber unsere Herren Experten sind von der 
Vierleiter-Idee so besessen, daß sie den Wald vor lauter Bäumen nicht 
sehen. Klar, wenn man die Genauigkeit eines PT100-Elements braucht, dann 
muß er her. Aber dann wird die Schaltung um einiges aufwendiger. Viele 
gute und sehr teuere Kaffeemaschinen haben übrigens oft µC, die nicht 
mal einen ADC enthalten. Hier wird mit einem NTC auf raffinierte Weise 
ein Cap aufgeladen und die Zeit gemmessen, die dafür benötigt wird...

von Udo S. (urschmitt)


Lesenswert?

Ina schrieb:
> Aber unsere Herren Experten sind von der
> Vierleiter-Idee so besessen, daß sie den Wald vor lauter Bäumen nicht
> sehen.
Brrr, langsam mit den Pferdchen Ina.
Wurde doch gesagt, daß man kein Platin braucht für das was er macht. 
Aber wenn er schon einen haben sollte dann lass ihn doch und wir haben 
nur seine Frage nach 4Leiter und ratiometrisches Messen beantwortet.
Die Sache mit Lade/Entladedauer über NTC/PTC ist ein alter Hut und war 
früher Standard, als ein A/D Wandler noch Luxus und meist als extra IC 
war.

Gruß
Udo

von Helmut L. (helmi1)


Lesenswert?

Udo Schmitt schrieb:
> und war
> früher Standard, als ein A/D Wandler noch Luxus und meist als extra IC
> war.

Und heute liegt er schon mal im uC brach und wird nicht genutzt welch 
eine Verschwendung :-)

von Sven P. (Gast)


Lesenswert?

Helmi:
Du hattest doch auch einen AD-Wandler diskret in deiner Box aufgebaut, 
nich?

Das mit der Masse bei Einschraubgehäusen ist ein guter Einwand.

Alsdenn nochmals danke für die rege Diskussion. Ich werd mein Glück 
versuchen und berichten.

von Helmut L. (helmi1)


Lesenswert?

Sven P. schrieb:
> Helmi:
> Du hattest doch auch einen AD-Wandler diskret in deiner Box aufgebaut,
> nich?

Ja ich habe da eine Dualslope ADC mit 14 Bit Aufloesung aufgebaut.
Der 89C4051 hat ja keinen ADC auf dem Chip.

von W.S. (Gast)


Lesenswert?

Ina schrieb:
> Du meinst diesen hier, der 35 Euro kostet?
>
> http://de.rs-online.com/web/c/?sra=oss&searchTerm=ad7712
>
> Sven will seine Öltemperatur messen und braucht eine Genauigkeit von

Liebe Ina,

ich hab den Eindruck, daß du hier bloß ein bissel stänkern willst.

Also, wenn ich AD7714 schreibe, dann meine ich NICHT AD7712, sondern 
eben AD7714 - und der ist deutlich billiger. Abgesehen davon gibt es 
noch billigere von AD, Preislage so bei 6..10 Euro netto.

Aber es geht ja auch ganz prima mit einem ADC von MicroChip - was ich 
ebenso geschrieben habe. Guck einfach mal bei Reichelt rein, dort gibt 
es einen solchen für etwa 3.50 Euro (und zwar incl. MwSt). Ist DIR das 
immer noch zu teuer?

W.S.

Bitte melde dich an um einen Beitrag zu schreiben. Anmeldung ist kostenlos und dauert nur eine Minute.
Bestehender Account
Schon ein Account bei Google/GoogleMail? Keine Anmeldung erforderlich!
Mit Google-Account einloggen
Noch kein Account? Hier anmelden.