Hallo, Ich möchte ein Netzwerk aus mehreren RFM Modulen von Pollin aufbauen. Es gibt einen Sender und 5 Empfänger. Ist das möglich mit diesen Modulen? Stören sich die Empfänger untereinander nicht? Entschuldigung für mein schlechtes Deutsch :-)
1 Sender n Empfänger kein Problem ich würde dann die dedizierten Module(nur Funk/nur Empfang) nehmen problematisch wird es wenn du mehrere Sender hast Piscina schrieb: > Entschuldigung für mein schlechtes Deutsch :-) Da liest man hier wesentlich schlimmere Sachen, bei dir war alles wichtige drin ;-)
Klar geht das. Empfänger können sich gar nicht stören, sie senden ja
nichts ;). Die Empfänger empfangen dann alle das selbe Signal.
Problematisch könnte es nur werden, wenn mehrere Sender senden.
>Entschuldigung für mein schlechtes Deutsch :-)
Wieso? Dein Deutsch ist super. Kein einziger Fehler ;)
Gruß
Jonathan
Hallo, es ist natürlich kein Problem ein Netz damit aufzubauen, auch so, dass der Empfänger nicht nur Empfänger ist sondern auch senden kann. Dabei gibt es 2 , vielleicht auch mehrere Möglichkeiten, wie das Aufbaumäßig ginge: 1. Sender sendet immer nur auf einem Frequenzband und alle Empfänger hören mit => Softwareprotokoll nötig wie z.Bsp. SNAP 2. die Empfänger sind jeweils auf ein andere Empfängerfrequenz fest eingestellt und je nach Empfänger muss dann im Sender seine Sendefrequenz geändert werden. Die Änderungen können ja während des Betriebes gemacht werden. Gruß MAT
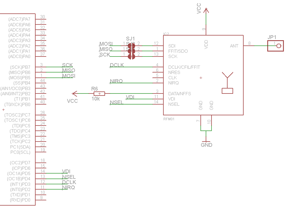
Hallo, Vielen Dank für die Antworten :-) Ich denke ich werde mein eigenes Softwareprotokoll schreiben. Nun hätte ich noch eine kleine Bitte. Könnte jemand kurz über meinen Schaltplan schauen und mir sagen ob ich die richtig verschaltet habe? Bei dem Empfänger RFM01 bin ich mir mit der Data Leitung nicht ganz sicher. Ist das richtig? Danke
Hallo, ich bin auch noch auf der Suche nach einem einfach gestrickten Programm ohne irgendwelchen schnickschnack eine datenfunkstrecke zwischen zwei attiny2313 und RFM12 Modulen zu finden. Die Attiny2313 sollen serielle Daten empfangen und über Funk auf dem anderen Attiny2313 seriell wieder ausgeben, und das in beide Richtungen. Der Attiny2313 dient dabei nur als controller um daten über das RFM12 modul zu senden und zu empfangen. Vielleicht gibt es ja schon so etwas? Hab bei meiner langen Suche im Internet nichts gefunden...
Gibt es vielleicht auch fertige Module, die ich in meinen Anwendungen verwenden kann? Also TRX-Module mit serieller Schnittstelle?
Oder XBee / zigBee modules, kosten natürlich auch gleich 4 mal soviel. Die Seiten kennst du schon oder? Beitrag "bidirektionale RS232 Funkbrücke mit RFM12" http://www.mikrocontroller.net/articles/AVR_RFM12
Bitte melde dich an um einen Beitrag zu schreiben. Anmeldung ist kostenlos und dauert nur eine Minute.
Bestehender Account
Schon ein Account bei Google/GoogleMail? Keine Anmeldung erforderlich!
Mit Google-Account einloggen
Mit Google-Account einloggen
Noch kein Account? Hier anmelden.

