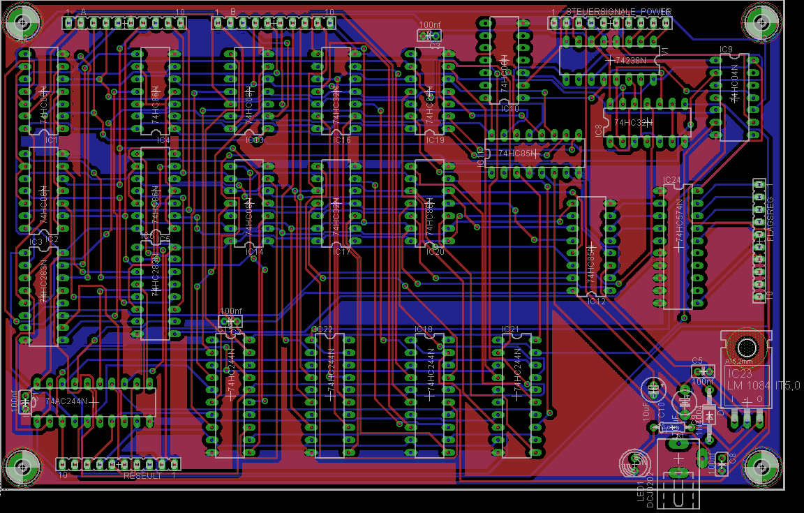
Hallo. Ich plane gerade eine eigene CPU und bin mit dem Design im Grunde fertig. Jetzt möchte ich diese in Hardware umsetzen. Die Schaltung steht bereits doch da dies mein erstes Projekt mit TTL-Bausteinen ist könnte ich vielleicht ein paar Hinweise/Tipps benötigen. 1) Ich benutze ein EEPROM als Speicher für den Microcode. Da dieser die Steuerleitungen setzt ist es besonders wichtig, dass keine Glitches oder ähnliches auftreten, da dies zum Absturz des gesamten Systems führen könnte. Wäre es sicherer D-Flipflops nachzuschalten oder sind diese nicht nötig (Verwendeter EEPROM: M28C64)? 2) Da die Schaltungen doch sehr unübersichtlich sind benutze ich den Autorouter. Ich habe die Einstellungen vom RN-Wissen übernommen (http://www.rn-wissen.de/index.php/Platinen_doppelseitig_layouten_mit_Eagle). Anbei ein Bild meines Layouts. Seht ihr da irgendwelche Probleme (zu lange Leitungen? Zu dünn? Zu nah am Rand? Zu wenig 100nf Kondensatoren?)? 3) Ich brauche für diese Platinen noch günstige Platinenhersteller (wichtig: mit Durchkontaktierung). Da dies ein Schulprojekt ist, darf es nicht zu teuer sein. Ich hatte mir mal Bilex angeschaut und habe bis jetzt keinen vergleichbaren Anbieter gefunden. Kennt ihr da welche? mfg Sebastian
Sebastian schrieb: > Zu wenig 100nf Kondensatoren? Man darf auch jedem IC einen Entstörkondensator geben. Sebastian schrieb: > 3) Ich brauche für diese Platinen noch günstige Platinenhersteller > (wichtig: mit Durchkontaktierung). [...] Kennt ihr da welche? Sitzt in China, und hält von Umweltschutz wahrscheinlich nicht so viel: http://www.pcbcart.com/
Benutze doch eher ein Flash-Speicher xD (Winbond CMOS Flash gerade bei reichelt entdeckt (Art.Nr. W 29C020CP-90 Z))
Sebastian schrieb: > Zu wenig 100nf Kondensatoren?)? nun, ich sehe nur drei - das ist etwas wenig..., wie soll dir jemand sagen, ob es keine Glitches oder ähnliche Effekte bekommst, wenn wir keinen Stromlaufplan sehen?!? Wie hoch ist die Taktfequenz, sind relevante Leiterbahnen gleich lang...u.s.w. sind Grundregeln beim Layout - mit einem Autorouter schwer hinzubekommen. Sieht aber für ein erstes Projekt nicht schlecht aus, ein wenig hübsch machen (IC's ausrichten) und die Stromversorgung nicht so in die Ecke verbannen und vor allem reichlich Abblockkondensatoren 1 pro 1...2 IC hinzufügen. Leiterbahnen für Stromversorgung können ruhig breiter werden.
Sebastian schrieb: > Seht ihr da irgendwelche Probleme (zu > lange Leitungen? Zu dünn? Du brauchst einen ordentlichen GND! Ich habe die Leitungen jetzt nicht genau verfolgt - das kannst Du im Eagle viel besser -, aber ich vermute, dass Deine Masse-Inseln zum Teil sehr locker zusammenhängen - zu locker!. Ein gute Masse ist das halbe Leben - wie das Fundament eines Hauses. Denn alle Signale beziehen sich darauf. Und die Stützkondensatoren können nur stützen, wenn sie eine stabile Basis haben... Empfehlung: Mach als Erstes ganz außen herum ein GND-Band - ein paar Millimeter breit. Dann hänge Deine IC-GNDs auf direktem Wege daran (auch nicht zu dünn) und hänge die Stützkondensatoren an diese GNDs. Dann kann der Autorouter sich in diesem vorgegebenen Rahmen austoben. Gruß Dietrich
Dietrich L. schrieb: > Sebastian schrieb: >> Seht ihr da irgendwelche Probleme (zu >> lange Leitungen? Zu dünn? > > Du brauchst einen ordentlichen GND! Ich habe die Leitungen jetzt nicht > genau verfolgt - das kannst Du im Eagle viel besser -, aber ich vermute, > dass Deine Masse-Inseln zum Teil sehr locker zusammenhängen - zu > locker!. > > Ein gute Masse ist das halbe Leben - wie das Fundament eines Hauses. > Denn alle Signale beziehen sich darauf. Und die Stützkondensatoren > können nur stützen, wenn sie eine stabile Basis haben... > > Empfehlung: Mach als Erstes ganz außen herum ein GND-Band - ein paar > Millimeter breit. Dann hänge Deine IC-GNDs auf direktem Wege daran (auch > nicht zu dünn) und hänge die Stützkondensatoren an diese GNDs. Dann kann > der Autorouter sich in diesem vorgegebenen Rahmen austoben. > > Gruß Dietrich Habs so gemacht wie du gesagt hast ;) Doch leider sieht die Platine jetzt aus wie schweizer Käse. Sind viele Vias irgendwie nachteilhaft?
Dietrich L. schrieb: > Empfehlung: Mach als Erstes ganz außen herum ein GND-Band - ein paar > Millimeter breit. Dann hänge Deine IC-GNDs auf direktem Wege daran (auch > nicht zu dünn) und hänge die Stützkondensatoren an diese GNDs. Dann kann > der Autorouter sich in diesem vorgegebenen Rahmen austoben. Besser noch: die komplette Spannungsversorgung zuerst von Hand routen (mit etwas breiteren Bahnen), danach erst den Autorouter den Rest machen lassen.
Uwe ... schrieb: > Besser noch: die komplette Spannungsversorgung zuerst von Hand routen Das ist natürlich besser, hat aber den Nachteil, dass man sich ggf. den Weg für den Autorouter verbaut. Wenn man das allerdings im Griff hat, kann man auf den Autorouter ganz verzichten - was für ein gutes Layout sowieso zu empfehlen ist :-)) Gruß Dietrich
richte am besten Klassen ein: "class" oben in der Kommandozeile und Enter. Deinen Stromversorgungen gibts Du dann dickere Bahnen, Abstände und größere Vias. und dann: "auto +5v gnd;" oder wie deine Betriebsspannungen eben halt heissen. Wenn er damit fertig ist, routest Du den Rest mit "auto;" (Also ich würds so machen. Kann man auch mit der Hand vorrouten, klar) Sonst siehts schon ganz gut aus. Die 250 Vias stören nicht, denke ich. Gruß Axelr.
axelr. (offline) schrieb: > richte am besten Klassen ein: "class" oben in der Kommandozeile und > > Enter. > > Deinen Stromversorgungen gibts Du dann dickere Bahnen, Abstände und > > größere Vias. > > und dann: "auto +5v gnd;" oder wie deine Betriebsspannungen eben halt > > heissen. > > Wenn er damit fertig ist, routest Du den Rest mit "auto;" > > > > (Also ich würds so machen. Kann man auch mit der Hand vorrouten, klar) > > > > Sonst siehts schon ganz gut aus. Die 250 Vias stören nicht, denke ich. > > > > Gruß > > > > Axelr. Das ist SUPER. Danke für den Tipp. Das mit PCBCart ist denke ich nicht so optimal, da Prototypen (also Einzelplatinen) fast genau so teuer sind wie Bilex oder andere. Die Portokosten sind übermäßig teuer. Gibt es noch andere? mfg Seb
[OT]Macht ihr das echt in der Schule? Was ist das für eine? Hätte ich wahnsinnig spannend gefunden![/OT]
Jens schrieb: > [OT]Macht ihr das echt in der Schule? Was ist das für eine? Hätte ich > wahnsinnig spannend gefunden![/OT] Es handelt sich um eine besondere Lernleistung im Fach Informatik. Möchte damit dann auch bei Jugend Forscht antreten wenn denn alles klappt ;) gr seb
Na gut, dann muss ich mit meiner ehemaligen Schule wohl nicht so stark ins Gericht gehen. Gruß Jens
Ich habe jetzt doch noch ein Problem mit dem Autorouter. Ich habe u.a. den ft232rl verbaut. Dieser hat ein SSOP28 Gehäuse. Der Autorouter kann deshalb die Pins nicht verbinden, da diese nicht im gewählten Raster liegen. Ich weiß aber nicht welches Raster ich jetzt nehmen soll. Wie umgeht man das Problem?
>Ich weiß aber nicht welches Raster ich jetzt >nehmen soll. Wie umgeht man das Problem? 1 mil Raster.
Bitte melde dich an um einen Beitrag zu schreiben. Anmeldung ist kostenlos und dauert nur eine Minute.
Bestehender Account
Schon ein Account bei Google/GoogleMail? Keine Anmeldung erforderlich!
Mit Google-Account einloggen
Mit Google-Account einloggen
Noch kein Account? Hier anmelden.





