Tach.. bin gerade dabei meine erste Motorsteuerung mittels yC zu planen. Der Motor ist ein DC Motor mit 24V/ 2A und soll sowohl links als auch rechts drehen. Hab mich für die Relais Variante entschieden. Allerdings bin ich mir nicht sicher ob die Schaltung auf der Last/ Motorseite so richtig aufgebaut ist. Vor allem denke ich dabei an die Selbsinduktion der Motorwiklung wenn ich denn Motor wieder abschalte - oder brauch ich mir da bei meiner Schaltung keine Gedanken machen? würd mich freuen wenn mal wer drübersehen kann um mir einen tipp zu geben. mfg
tommy0815 schrieb: > Hab mich für die Relais Variante entschieden. Allerdings bin ich mir > nicht sicher ob die Schaltung auf der Last/ Motorseite so richtig > aufgebaut ist. Ich sehe z.Z. kein Problem. Ein Vorteil dieser Schaltung ist, das selbst wenn beide Relais versehenlich gleichzeitig anziehen, trotz- dem nichts passiert. > Vor allem denke ich dabei an die Selbsinduktion der > Motorwiklung wenn ich denn Motor wieder abschalte Du solltest noch eine Freilaufdiode vom Transistor nach "Plus" einbauen. Und die Richtung möglichst nur bei stehendem Motor umschalten. Gruss Harald
Harald Wilhelms schrieb: > Du solltest noch eine Freilaufdiode vom Transistor nach "Plus" > > einbauen. Du meinst von Drain nach Source? Hat mein FET bereits integriert, oder meinst du eine andere Verbindung? Harald Wilhelms schrieb: > Und die Richtung möglichst nur bei stehendem Motor > > umschalten. Geht klar - mein Motor schaltet im Stunden-Takt ;) Im Anhang meine aktualisierte Schaltung mit Widerstandswerten
Was soll Q2 bringen? Dass dein FET eine Freilaufdiode integriert hat, möchte ich mal so anzweifeln.
vip schrieb: > Was soll Q2 bringen? Du meinst Q1? Damit schalte ich nach Masse durch - würd ich jetzt mal so behaupten?! vip schrieb: > Dass dein FET eine Freilaufdiode integriert hat, > > möchte ich mal so anzweifeln. hmm.. dachte das im Schaltsymbol würde eine Freilaufdiode symbolisieren. Na gut, dann nehm ich eine 1N4004 vom Drain nach +24
tommy0815 schrieb: > Du meinst Q1? Damit schalte ich nach Masse durch - würd ich jetzt mal so > behaupten?! Ja, aber was soll er bringen?
tommy0815 schrieb: > hmm.. dachte das im Schaltsymbol würde eine Freilaufdiode symbolisieren. > Na gut, dann nehm ich eine 1N4004 vom Drain nach +24V. Ja, die Diode im FET hilft Dir da nicht. Willst Du mit dem FET PWM machen? Dann könnte es sein, das eine 1N4004 zu langsam ist. Übrigens muss diese Diode mindestens so viel Strom vertragen, wie der Motor zieht. Die Spannung dagegen ist nicht so wichtig. Gruss Harald
vip schrieb: > Ja, aber was soll er bringen? Das ich so die Möglichkeit habe die Masse zuerst wegzuschalten, bevor ich die Relais ausschalte und mein Motor der ja eine Induktivität ist, beim Ausschalten meine Masse nicht belastet. Da die ja auch auf meinem yC und Treiber hängen wär es doch möglich das beim Ausschalten des Motors über die Masse die Elektronik zerstört wird. Also ich würde das so interpretieren, wenn ich mir die Schaltung ansehe - aber lasse mich gerne eines besseren belehren ;) mfg
Hi Also, je nach Motor lebt das Relais nicht lange. Du schaltest den Anker kurz. Das bedeutet, die EMK erzeugt einen Kurzschluss und der Motor wird durch die EMK nur durch den Ankerwiderstand begrenzt Strom treiben. Kann ja sein, das dies erwünscht ist, dann aber das Relais entsprechend auslegen. Gruß oldmax
Wieso ersparst Du Dir nicht ein Relais, indem Du eins mit zwei Umschaltern verwendest?
@tommy0815 Vielleicht wäre das Teil im Anhang für dich interessant? Damit könntest deinen Motor ohne Relais betreiben.
Harald Wilhelms schrieb: > Willst Du mit dem FET PWM > > machen? Dann könnte es sein, das eine 1N4004 zu langsam ist. Nein, kein PWM - ich schalte im Stundentakt. >Übrigens muss diese Diode mindestens so viel Strom vertragen, wie >der Motor zieht. Die Spannung dagegen ist nicht so wichtig. Der Motor zieht im Leerlauf ca. 0,5A, und beim Einschalten kurzfristig zwischen 1 - 2A Martin Vogel schrieb: > Kann > > ja sein, das dies erwünscht ist, dann aber das Relais entsprechend > > auslegen. Also meine Relais schaffen 16A bei 24V Martin Vogel schrieb: > Du schaltest den Anker > > kurz. Das stimmt, die Zeit des Kurzschlußes liegt allerdings im ms Bereich Stephan R. schrieb: > Wieso ersparst Du Dir nicht ein Relais, indem Du eins mit zwei > > Umschaltern verwendest? Werd mir ein paar dieser Typen näher ansehen - danke für denn Tipp! :) Klaus schrieb: > Vielleicht wäre das Teil im Anhang für dich interessant? > > Damit könntest deinen Motor ohne Relais betreiben. Überlebt das Ding, bei 2A Einschaltstrom? Meine Fragen jetzt: -Sind die Relais ausreichen dimensioniert? 16A/24V bei einem Motor mit 2A/24V beim Einschalten -Reicht die 1N4004 beim Motor als Freilaufdiode? -Ankerkurzschluß im ms-Bereich --> Problem oder nicht? -Und wofür ist jetzt dieser FET der gegen GND schaltet?. Lag ich richtig damit, dass dadurch der Motor vom gemeinsamen GND weggeschaltet werden soll? mfg und vielen dank für die bisherigen anregungen :)
Wischermotoren haben teilweise auch ähnliche Relais. Die bremsen den Motor in der Parklage, indem sie ihn kurzschließen.
>Überlebt das Ding, bei 2A Einschaltstrom?
siehe Anhang da kannst du dir selber eine Bild machen!
Klaus schrieb: > siehe Anhang da kannst du dir selber eine Bild machen! > Dankeschön! Mal sehen, habe aber PWM nicht in Betracht gezogen. Würde die Relais Variante vorziehen.
Auch wenn ich jetzt einen Vorschlag in eine gänzlich andere Richtung mache und dafür gevierteilt werde: Für mich ist immer noch nicht klar welchen Vorteil hier die Relais haben sollen. So was würde ich mit einer H-Vollbrücke (z.B. L298) machen. Da braucht man nur noch vier Freilaufdioden, einfacher geht´s fast nicht. ... und das man nur das halbe IC verwendet dürfte eigentlich kein Problem darstellen. Preiswerter ist das allemal und die Relaistreiber kannst du dir auch sparen. evtl. auch eine andere H-Brücke verwenden: http://www.mikrocontroller.net/articles/H-Br%C3%BCcken_%C3%9Cbersicht Grüße Berthold
@ tommy0815 (Gast) >bin gerade dabei meine erste Motorsteuerung mittels yC zu planen. >Der Motor ist ein DC Motor mit 24V/ 2A und soll sowohl links als auch >rechts drehen. für sowas nimmt man heute dem L6202 oder L6203. >aufgebaut ist. Vor allem denke ich dabei an die Selbsinduktion der >Motorwiklung wenn ich denn Motor wieder abschalte - oder brauch ich mir >da bei meiner Schaltung keine Gedanken machen? Doch. Denn das pfeffert ordentlich über die Kontakte. Es fehlen die Freilaufdioden. MFG Falk
Hab mir das jetzt mit der H-Brücke überlegt und meinen Schaltung dementsprechend angepasst. Scheint mir doch die bessere Lösung zu sein.. mal sehen wie es funktioniert. mfg
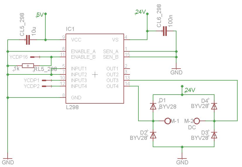
Das sieht doch schon recht brauchbar aus. Wiso willst du die Versorgungsspannung für die Logigk des ICs schalten? Wenn du den Motor in den Leerlauf bringen willst, kannst du das über Enable machen. Den µC nimmst du ja auch nicht von der Versorgungsspannung wenn die Ausgänge einen low-Pegel ausgeben sollen. Den Widerstand RL4 kannst du auch weglassen, der wird nur benötigt, wenn du den Motorstrom auswerten willst. Z.B. für eine Derhmomentstererung oder eine Abschaltung bei Überlast. Grüße Berthold
Berthold Sommer schrieb: > Wiso willst du die Versorgungsspannung für die Logigk des ICs schalten? wird laut Datenblatt so angegeben. Dass bevor ich die Versorgungsspannung auf denn L298 gebe, Enable Low sein muss. Berthold Sommer schrieb: > Den Widerstand RL4 kannst du auch weglassen, der wird nur benötigt, wenn > > du den Motorstrom auswerten willst. Z.B. für eine Derhmomentstererung > > oder eine Abschaltung bei Überlast. Oke, danke für denn Tipp mfg
tommy0815 schrieb: > wird laut Datenblatt so angegeben. Dass bevor ich die > Versorgungsspannung auf denn L298 gebe, Enable Low sein muss. Ja, das hast du richtig gelesen: Turn-On and Turn-Off : Before to Turn-ON the Supply Voltage and before to Turn it OFF, the Enable input must be driven to the Low state. Das wird gemacht um die Schaltung in einem definierten Zustand zu starten bzw. auszuschalten. Wenn ich das richtig verstehe, möchtest du das so Programmieren, dass der µC erst den Enable auf low setzt und dann die Versorgungsspannung an den Motortreiber legt. Schau doch einfach mal was mit den Ausgängen des µC ist, wenn du die Schaltung in Betrieb nimmst. Normalerweise sollte das kein großes Problem sein das System entsprechend zu konfigurieren. Nach meiner Einschätzung ist das aber sowieso kein großes Problem. Das sind nur wenige ms (wenn überhaupt) in denen der Treiber und der Motor in einem undefinierten Zustand sein können. Für die Schaltung ist das kein Problem und der Motor wird da wenig von mitbekommen. Ich kann mir nicht vorstellen, das der Motor da überhaupt einen Ruck tut. Jetzt können wir hier noch über Selbstinduktion diskutieren ..... Wenn du das ganze System nicht ständig ein- und ausschaltest ist das aber ehr albern. Wir nehmen da keine Rücksicht drauf und hatten auch noch keine Probleme damit. Grüße Berthold
Bei "üblichen" µCs sind die Ports nach Power-On Eingänge und hochohmig. Um Enable auf Low zu bringen, reicht ein Ziehwiderstand nach 0V. Der Enable-Eingang ist ja recht hochohmig (<10µA). Gruß Dietrich
Hallo Dietrich, eigentlich gehören Widerstände ja zu den langweiligsten Bauteilen ever. Aber so ein keiner Widerstand kann einem das Leben doch schon sehr erleichtern. Ziehwiderstand ist ein cooles Wort, werde das in meinen Wortschatz aufnehmen ;-). Hört sich auf jeden Fall besser an als Pulldownwiderstand. Grüße Berthold P.S.: Der DMOS Treiber L6203 den falk vorgeschlagen hat ist natürlich aktueller und hat sicherlich weniger Verlustleistung kostet aber auch fast das doppelte. Hat eigentlich schon mal jemand ausprobiert die beiden Treiber des L298 parallel zu betreiben? Normalerweise funzt es ja nicht wenn man zwei Halbleiterschaltungen parallel betreiben will, da gibt´s immer ein thermisches Ungleichgewicht. Hier sind die Treiber aber in einem Gehäuse. Mus da mal drüber nachdenken oder einfach mal testen, ob so die Verlustleistung in dem Treiber gesenkt werden kann.
@ Berthold Sommer (b-sommer) >Der DMOS Treiber L6203 den falk vorgeschlagen hat ist natürlich >aktueller und hat sicherlich weniger Verlustleistung kostet aber auch >fast das doppelte. Oh mein Gott, wieviel Millionen willst du davon bauen? Das "gesparte" Geld haust du für einen Kühlkörper und anderen Stress dreimal raus. >Hat eigentlich schon mal jemand ausprobiert die beiden Treiber des L298 >parallel zu betreiben? Ja, siehe Datenblatt. >Gehäuse. Mus da mal drüber nachdenken oder einfach mal testen, ob so die >Verlustleistung in dem Treiber gesenkt werden kann. Nein, denn es ist ein old school Bipolar-IC, da kriegst du die Sättigungsspannung auch durch 10 Parallelschaltungen nicht wesentlich kleiner. MfG Falk
@tommy0815 Schaltung sieht OK aus. Habe ich so mehrfach schon gesehen und auch selber eingesetzt. Die Lösung mit ZWEI Relais ist besser, es gibt auch "Doppel-Relais", also zwei in einem Gehäuse, genau für diesen Anwendungsfall. Würde da mal bei KFZ-Relais schauen. Achte bitte auf folgendes: Motor per Fet abschalten, ein paar ms warten, dann erst Relais umschalten, Relais danken es... Und jedem Schalt-Transistor einen Pull-Down-R spendieren, weil die µC Ausgänge i.d.R: beim Reset hochohmig sind.
Berthold Sommer schrieb: > Ziehwiderstand ist ein cooles Wort, werde das in meinen Wortschatz > aufnehmen ;-). Hört sich auf jeden Fall besser an als > Pulldownwiderstand. Ja, Pullen heisst ja eigentlich rudern. Wo bei man es nicht mit pullern verwechsel sollte. :-) Gruss Harald
"Runterziehwiederstand" und "Hochziehwiederstand" ? Ich muss da immer an meine Nase und meinen Gemütszu(wider)stand denken... T.
...der "Puller" ist übrigens der Widerstand während er seiner Arbeit nachgeht...
Ach ja, für die Diodenwahl. Schau mal nach trr (reverse recovery time) in den Datenblättern... T.
... Eventuell währe ein eigener Thread im Offtopic zum Thema Widerstände und ihre Bezeichnungen sowie deren Aufzucht und Pflege eine amüsante Sache. Grüße Berthold
Autor: Berthold Sommer (b-sommer) Datum: 18.08.2011 11:05 ... Eventuell währe ein eigener Thread im Offtopic zum Thema Widerstände und ihre Bezeichnungen sowie deren Aufzucht und Pflege eine amüsante Sache. Genau, und einen weiteren für die Wiederstände von Thorsten. :-) Gruss Harald
Einen Thread über Wiederstände zu machen wäre wahrscheinlich eine Wiederholung. Das gibt es vermutlich schon. Aber nur über Widerstände wäre mir dann auch zuwider. Grüße Berthold P.S.: Komischerweise kommt es einem immer so vor als würde das i in dem Wort Widerstand betont. Das mit dem i und ie ist recht häufig.
Berthold Sommer schrieb: > tommy0815 schrieb: >> wird laut Datenblatt so angegeben. Dass bevor ich die >> Versorgungsspannung auf denn L298 gebe, Enable Low sein muss. > > Ja, das hast du richtig gelesen: Turn-On and Turn-Off : Before to > Turn-ON the Supply Voltage and before to Turn it OFF, the Enable input > must be driven to the Low state. Ich dachte immer, mit "Supply Voltage" wäre die Last-VCC (<-> Logik-VCC) gemeint, also die Versorgung der Vollbrücken? Das würde auch eher zu den Bezeichnungen in der Tabelle passen: VS ... Supply Voltage (pin 4) VSS ... Logic Supply Voltage (pin 9) Das würde m.E.n. auch mehr Sinn ergeben. Thorsten S. schrieb: > Ach ja, für die Diodenwahl. Schau mal nach trr (reverse recovery time) > in den Datenblättern... Genau, bei einem Motor ist eine schnelle Schottky wie MBR745 als Freilaufdiode ganz günstig. Johannes
Johannes F. schrieb: > VS ... Supply Voltage (pin 4) > VSS ... Logic Supply Voltage (pin 9) > > Das würde m.E.n. auch mehr Sinn ergeben. Hallo Johannes, du hast recht, das nächste mal genauer hinschauen. Habe mich von der Schaltung (schalten der Logikspannung) beeinflussen lassen. Es geht trotzdem um definierte Schaltzustände. Der Vorschlag von Dietrich, einfach Runterziehwiderstände s.o. einzubauen ist auf jeden Fall gut. Bin der Meinug, dass dem Problem damit ausreichend genüge getan wird. Grüße Berthold
Berthold Sommer schrieb: > Es geht trotzdem um definierte Schaltzustände. Hmm, ich frage mich, ob ein Nichtbeachten der Einschaltreihenfolge evtl. auch negative Auswirkungen bzw. einen Defekt des Treibers zur Folge haben könnte. Ist es möglich, dass die H-Brücken es nicht vertragen, wenn Transistoren durchgesteuert werden (Enable = High), ohne dass die Last-VCC anliegt? Oder kann es zu Problemen kommen, wenn die Last-VCC ein- bzw. abgeschaltet wird, während der Treiber aktiv ist? Grüße Johannes
Hallo, um Verwechselungen zu vermeiden nennt die „Last-VCC“ bitte Vs (Vcc steht für Voltage of the common collector jedenfalls nach http://de.wikipedia.org/wiki/VCC). Ich kann mir nicht vorstellen, wie der Treiber ohne eine Spannung kaputt gehen sollte. Da käme nur die Selbstinduktionsspannung des Motors bzw. der Motor im Generatorbetrieb in Betracht. Normalerweise steht der Motor beim Einschalten, beim Ausschalten könnte schon ehr ein Problem auftreten. Aber da wird die Schaltung recht schnell in einen definierten Zustand (Motor im Freilauf) gehen. Wenn die Schaltung spannungslos geschaltet wird, dürften die Transistoren auch recht schnell in den nichtleitenden Zustand kommen. Für die Zerstörung bedarf es halt auch einer gewissen elektrischen Arbeit W = U I t . Auch wenn da halt mal ein paar Ampere zu viel sind, wie lange den? Und anders richtungsverkehrt sowieso nicht, die Freilaufdioden sind ja auch noch da. Ich denke, das ist nur eine Problem wenn die Schaltung sehr häufig in kurzer Zeit ein- und ausgeschaltet wird. Auf Roboternetz gib es einen recht ausführlichen Artikel über H-Brücken hier wird die Spannung Vs auch nicht extra geschaltet. http://www.rn-wissen.de/index.php/Getriebemotoren_Ansteuerung#Ansteuerung_mit_dem_Schaltkreis_L298 Wie gesagt, die Runterziewiderstände sollten allemal reichen um dem genannte Problem genüge zu tun (est funzt auch ohne). Grüße Berthold
Berthold Sommer schrieb: > Wenn ich das richtig verstehe, möchtest du > > das so Programmieren, dass der µC erst den Enable auf low setzt und dann > > die Versorgungsspannung an den Motortreiber legt. Jop, genauso wollte ich es machen. Anton schrieb: > Motor per Fet abschalten, ein paar ms warten, dann erst > > Relais umschalten, Relais danken es... Also hatte ich wohl doch recht, dass ich mit dem FET zuerst denn Motor von Masse schalte bevor ich die Relais schalte. Thorsten S. schrieb: > Ach ja, für die Diodenwahl. Schau mal nach trr (reverse recovery time) > > in den Datenblättern... Hab gesehen der L298 braucht was mit trr < 200ns. Hab mich für die BYV28 entschieden trr 25 - 50ns Dietrich L. schrieb: > Um Enable auf Low zu bringen, reicht ein Ziehwiderstand nach 0V. Berthold Sommer schrieb: > Der Vorschlag von > > Dietrich, einfach Runterziehwiderstände s.o. einzubauen ist auf jeden > > Fall gut. Bin der Meinug, dass dem Problem damit ausreichend genüge > > getan wird Berthold Sommer schrieb: > Wie gesagt, die Runterziewiderstände sollten allemal reichen um dem > > genannte Problem genüge zu tun (est funzt auch ohne). 10k Ohm sollten wohl reichen?
Der Widerstandswert dürfte recht unproblematisch sein. Zu dem Eingangswiderstand der Steuereingänge des L298 habe ich auf die schnelle keine direkten Infos im Datenblatt gesehen. Sehr hochohmig werden die aber wohl nicht sein, als Steuerströme sind hier doch schon ein paar µA angegeben. Also solltest du den Runterziehwiderstand ruhig etwas niederohmiger machen. Die Hälfte oder sogar nur 1k. Für den µC, der das Ansteuert, ist das normalerweise kein Problem. Grüße Berthold
Ne, jetzt bitte nicht wieder von vorne! schrieb: > Warum nicht einfach wie ursprünglich geplant: Relais. Platine wird kleiner und um die Selbstinduktion(en) brauch ich mich auch nicht kümmern :D
Moin... Hab gerade meinen ersten Testlauf hinter mir - leider ohne großen Erfolg. So wie es scheint hab ich den Motorcontroller (L298) geschrottet. Einschalten des Motors war kein Problem. Allerdings als der Motor abschaltete, fing der Controller zum zischen, stinken usw.... an. Mein Vermutung ist es nun dass, das Programm meines Mycrocontrollers nicht ganz richtig war. Beim Einschalten Logikzustände in folgender Reihenfolge: Enable[11] - H Input[10] - H Input[12] - L Beim Ausschalten setzte ich dann Input[10] auf Low. Hab mir aber nun das Datenblatt noch mal durchgesehen und so wie ich das verstehe, sollte beim Schalten nur der Enable Pin [11] geändert werden. Also sollte das beim Ausschalten folgendermaßen aussehen: Enable[11] - L Input[10] - H Input[12] - L Könnte dies tatsächlich der Fehler gewesen sein? Liege ich hier mit meiner Vermutung richtig das dies der Fehler war? Im Bild nochmal meine Schaltung. mfg
Deine unterschiedlichen Arten des Motorstopp sind nur Freilauf und Motorbremse. Beides sollte der Chip aushalten. Beim Ausschalten eines drehenden Motors wird der Motor zum Generator und erzeugt Strom. Wohin fliesst der Strom aber ? Zurück in deine Versorgungsspannung, schon alleine durch die Freilaufdioden. Du hast an den 24V nur einen kleinen Kondensator von 100nF,d er wird ruck-zuck aufgeladen und dann steigt die Spannung, auf über 24V, vielleicht auf über 40V die der L298 verträgt. Schalte also entweder einen Kondensator dran, der die Bremsenergie aufnehmen kann, 1000uF, oder verhindere ein Ansteigen der Spannung in dem du sie belastet, durch eine kräftige Z-Diode von sagen wir 26V. Solche Z-Dioden baut man aus einer Z-Diode und einem Transistor )und eventuell aus einem Bremwiderstand was bei deinem kleinen Motor wohl nicht notwendig ist). Das sagte aber doch Berthold schon.
Danke für den Tipp. Die Sache mit dem Kondensator versteh ich aber noch nicht so ganz. Er befindet sich ja zwischen 24V und GND, lädt sich auf und zum Zeitpunkt von Enable = HIGH (Stunden später) ist er aufgeladen. Wie kann dann beim Abschalten (der Ausgänge OUT3, OUT4), die Spannung des Motors vom Kondensator aufgenommen werden, wenn er bereits voll geladen ist und immer noch zwischen 24V und GND hängt?
> Er befindet sich ja zwischen 24V und GND
Du hast in deiner Schaltung noch Bauteile drin,
die du nicht im Schaltplan erwähnst ?
Wie denkst du dir, daß man dir sinnvoll helfen kann ?
Der 100nF Kondensator von dem ich rede ist doch an PIN4 klar ersichtlich! :) Oder hattest du einen anderen gemeint?
Hallo, normalerweise ist der L298 ein rescht robustes Bauteil, zwar nicht das aktuellste aber zuverlässig. hier wurden die Teile schon reichlich gequält und haben einiges ausgehalten. Was hast du für einen Motor (evtl. Datenblatt)? Wie ist der angeschlossen und was treibt er an bzw. was treibt den Motor an (z.B. träge Masse) wenn er ausgeschaltet wird? Stell bitte mal die Eagle Dateine hier rein .sch und .brd und ein Bild diener Platine von oben und von unten. Grüße Berthold
P.S.: Infos zur verwendeten Spannungsquelle für den Motor können auch nicht schaden.
> Oder hattest du einen anderen gemeint? Hast du gelesen, was ich geschrieben hatte ? > > Schalte also entweder einen Kondensator dran, > > der die Bremsenergie aufnehmen kann, 1000uF
Hallo MnWin, die Idee mit der Bremsenergie, die irgendwo hin muss ist mir schon klar. Aber der Kondensator ist bereits auf die Betriebsspannung geladen, wenn das mit dem Generatorbetrieb des Motors dazu kommt. Um eine Baugruppe in einem Multiwatt15-Gehäuse zu zerstören gehört schon ein wenig mehr dazu. Ich kann mir nicht vorstellen, dass da ein Kondensator die Energie aufnehmen kann. Bei einer Spannungsdifferenz von 24V (Betriebsspannung) nach 46V (maximale Spannung s. Datenblatt) sind das für einen 1000µF Kondensator 0,77Ws. Jetzt mal der Vergleich zu dem L298: Als maximale Verlustleistung sind im Datenblatt 25W angegeben (ohne einen passenden Kühlkörper wird das wohl kaum gehen). Um mit 25W eine Arbeit von 0,77Ws zu verrichten braucht es knapp 31ms. Wenn das Problem wirklich hier zu suchen ist und ein Kondensator die Lösung sein soll, passen die Größenordnungen nicht zusammen. Um hier eine Aussage zu machen fehlen Informationen. @ tommy0815, hast du dem L298 einen Kühlkörper verpasst? Bei kleineren Belastungen geht das auch ohne. @ MaWin, das mit der Strombegrenzung könnte ehr helfen, wenn das Problem wirklich hier zu suchen ist. Da muss man halt mal die Generatorleistung des Motors abschätzen. Jetzt aber noch mal zu dem Programm bzw. der Ansteuerung des Motors. Beim Einschalten ist die Reihenfolge ziemlich egal solange der Motor steht. Beim Ausschalten wird der Motor mit deinem Programm aus „fast motor Stopp“ gesetzt (das währe jeweils bei Input[10] - L und Input[12] - L oder Input[10] - H und Input[12] - H der Fall, wenn Enable[11] - H ist ). Das heißt, das der L298 die Anschlüsse des Motors miteinender verbindet (Kurzschließt). So wird der Motor (der ja beim Anhalten durch die träge Masse angetrieben wird, also jetzt als Generator läuft) mit dem maximalen Strom belastet wird. Da muss der L298 kurzfristig schon mal was aushalten, wenn das Bauteil vornher schon recht warm war und das Bremsen lange dauert (große Schwungmasse) kann das eng werden. Noch kritischer wird´s wenn der Motor aus dem laufenden Betrieb sofort in die andere Richtung umgeschaltet wird. Noch mal @ tommy0815, wenn du den Motor und dienen Treiber schonen willst, schalte den Motor über den Enable aus und lass ihn einen Augenblick auslaufen. Erst dann wieder in die andere Richtung einschalten. Beim Autofahren hältst du ja auch erst an, bevor du rückwärts weiter fährst .... und eine Vollbremsung muss ja auch nicht jedes mal sein. Grüße Berthold
Berthold Sommer schrieb: > Was hast du für einen Motor (evtl. Datenblatt)? Habe leider kein Datenblatt des Motors. Kann nur sagen das es ein 24V DC Motor ist, ausgebaut aus einer Garagentorsteuerung >Wie ist der angeschlossen naja, wie meinst du? Über den L298 natürlich. Sind ja nur zwei Anschlüße beim Motor und die hängen zwischen den externen Dioden (BYV28) siehe Schaltung >und was treibt er an bzw. was treibt den Motor an (z.B. träge Masse) >wenn er ausgeschaltet wird? bei meinem ersten Testlauf hatte der Motor gar keine Masse zu tragen. Versorgt wird der Motor über einen Trafo sek. 24V/2,5A und Gleichrichterschaltung (siehe Schaltung) >@ tommy0815, hast du dem L298 einen Kühlkörper verpasst? Bei kleineren >Belastungen geht das auch ohne. Nein, war nur ein Testlauf um zu sehen ob die Schaltung funktioniert. Keine Masse am Motor, und der Motor lief zuvor auch noch nicht wurde also hier zum ersten mal eingeschaltet und zum ersten mal ausgeschaltet. Leider war das erste ausschalten auch das letzte für denn L298 >wenn du den Motor und dienen Treiber schonen >willst, schalte den Motor über den Enable aus und lass ihn einen >Augenblick auslaufen. werd ich bei meinem nächsten Lauf so machen danke für die Inputs und anbei die Schaltung mit Spannungsversorgung. mfg
Hallo Tommy0815, die Gleichrichterschaltung 24V benötigt unbedigt noch einen möglichst großen Glättungskondensator. Welchen Strom braucht der Motor? Hast du darauf geachtet, die Schaltung sauber aufzubauen? Sind die Dioden richtig eingebaut? Grüße Berthold
Berthold Sommer schrieb: > Hallo Tommy0815, > die Gleichrichterschaltung 24V benötigt unbedigt noch einen möglichst > großen Glättungskondensator. Gut, werde einen mit 2200u hinzugeben > Welchen Strom braucht der Motor? Leerlauf - 0,5A. Einschalten - 1-2A > Sind die Dioden richtig eingebaut? Ja.
Hallo tomy0815, tommy0815 schrieb: > Leerlauf - 0,5A. Einschalten - 1-2A Na ja, beim Bremsen kann da einiges mehr an Strom zusammen kommen, so einen Antrieb für ein Garagentor dürfte schon etwas größer sein. Der Anlaufstrom ist ja nicht evig so hoch, also wird da sie Zeit fehlen den Motortreiber zu schrotten. Das müsste innerhalb der Belastungsgrenzen für den L298 liegen (habe ich jetzt nicht mehr nachgeschaut). Der Strom unter Last ist eigentlich aussagekräftiger. Welchen Strom holt sich der Motor, wenn du ihn belastest (bermst)? Vorsichtig testen und den Motor nicht überlasten. Wenn du den Motor auslaufen lässt Enable - L, fleißt kein Strom über den L298. Grüße Berthold P.S.: Die Relaiskontakte hätten da auch drunter zu leiden gehabt.
folgendes ist mir aufgefallen, als ich versucht habe die Sache mit dem Glättungskondensator anzupassen. Derzeit habe ich ja im 24V Zweig nur einen 100nF Kondensator der beim L298 liegt. Wenn ich einen ELKO zwischen 24V und GND schalte (also gleich nach dem Gleichrichter) erhalte ich eine gleichgerichtete Spannung von ca. 38V und am Ausgang vom 7805er kann ich keine 5V mehr messen, sondern nur irgend ein undefinierbares herumgeüpfe der Spannung. Vermute mal das liegt daran, dass der 7805er nur bis zu einer Eingagnsspannung von 26V ausgelegt ist. Wenn ich allerdings einen unipolaren Kondensator verwende ist alles OK. Der 7805er liefert mir am Ausgang 5V und im 24V Zweig messe ich 24V. Das Problem ist jetzt nur, dass ich ja eine höhere Kapazität im 24V Zweig brauche (Glättung, Puffer usw...) Leider ist mir aber kein unipolarer, erschwinglicher Kondensator bekannt der eine hohe Kapazität (2200yF) und 24V verträgt. Sollte ich also für die Erzeugung der 24V einen Spannungsregler verwenden? Wenn ja, welchen sollte ich nehmen damit ich einen Spannung von 24V und 4A erhalte. mfg
bzw. welcher 7805er ist für eine Eingangsspannung von > 40V ausgelegt. mfg
Du willst gar keinen 7805 benutzen, um aus 40V eine Spannung von 5V zu
generieren. Das ganze Konzept passt hinten und vorne nicht, weil du
wesentlich mehr Verlustleistung als tatsächlich entnommene Leistung
haben wirst. Denk dir was anderes aus, um deine 5V zu erzeugen. Zb mit
einem kleinen Hilfstrafo eine Spannung von 8 bis 9 V zu erzeugen. die
gleichrichten und glätten und da kannst du dann deinen 7805 anhängen.
Spannung ist nur das halbe Leben. Die andere Hälfte besteht aus Strom.
Und als Linearregeler hat der 7805 nun mal das Problem, dass der Strom
der hinten rauskommt, vorne reingesteckt werden muss.
D.h. du hast folende Bilanz
Annahme: du musst die 5V mit 100mA (=0.1A) belasten können.
D.h. du entnimmst hinter dem 7805:
P = U * I = 5 * 0.1 = 0.5 Watt
Du musst aber vorne in den 7805 reinstecken:
P = U * I = 40 * 0.1 = 4 Watt
Die Differenz in Form von 3.5 Watt muss der 7805 in Form von Wärme
abgeben, er hat keine andere Möglichkeit dafür. Für 0.5 Watt nutzbare
Energie, musst du 4 Watt eingangsseitig aufbringen. D.h. du hast einen
Wirkungsgrad von lausigen 12.5%. 87.5% der Energie werden in Wärme
umgewandelt. Du hast also in Wirklichkeit keinen Spannungsregler gebaut
sondern eine Heizung.
Karl Heinz Buchegger schrieb: > Du hast also in Wirklichkeit keinen Spannungsregler gebaut > > sondern eine Heizung. hmm.. verstehe. Einen Hilfstrafo zu verwenden wär an und für sich kein Problem. Nur wie bekomme ich dann trotzdem einen geieigneten Kondesator mit ausreichender Kapazität in den 24V Zweig? Oder überhaupt einen anderen Trafo? Der jetzt liefert ja 24V sekundär - mit einem ELKO 38V. Könnte ich nicht gleich einen Trafo mit 16V verwenden? Dann hätte ich nähmlich mit einem ELKO sofort die gewünschten 24V. mfg
tommy0815 schrieb: > nähmlich mit einem ELKO sofort die gewünschten 24V. 1.Eselsbrücke: Wer nämlich mit h schreibt ist ...? 2.Nur wenn der Ausgang UNbelastet ist, kann sich der Elko bis auf die Spitzenspannung aufladen. http://de.wikipedia.org/wiki/Gl%C3%A4ttungskondensator
.. kannst du die 5V für den Logikteil des Motortreibers nicht einfach aus der Spannungsversorgung deines µC abzweigen?
Wenn der Motor als Generator arbeitet, dann tut er das zu einem gewissen Teil als Stromquelle. An einem Kondensator ergibt sich die Spannung aus dem Integral des Stromes. Je größer der Kondensator, desto langsamer steigt die Spannung (über die Betriebsspannung!). Ein 100nF Kondensator wird ruckzuck auf zig-Volt über die Betriebsspannung aufgeladen und zerstört die Bauteile. Deshalb der Vorschlag einen größeren Elko (parallel dazu) zu nehmen. Der fängt dann den Strom auf.
einfacher? schrieb: > .. kannst du die 5V für den Logikteil des Motortreibers nicht einfach > > aus der Spannungsversorgung deines µC abzweigen? Natürlich! Das hab ich ja jetzt auch so. Das Problem ist eben das ich nach dem Gleichrichter einen ausreichend großen Elko schalten muss, der mir die Spannungsspitzen beim Ausschalten des Motors abfängt. Warum das nicht so einfach geht - siehe Kommentar darunter. Simon K. schrieb: > Deshalb der Vorschlag einen größeren Elko > > (parallel dazu) zu nehmen. Der fängt dann den Strom auf. Beim Einsatz eines Elkos erhalte ich eine Gleichgerichtete Spannung von 38V = 27V * sqr(2). Mit 38V kann ich aber dann nichts anfangen, da ich einen 24V Motor besitze. Ich kann also etweder einen Spannungsregler verwenden der mir die 38V wieder auf 24V herrunterregelt oder einen unipolaren Kondensator verwenden. Hier liegt aber wieder das Problem darin, dass es keinen erschwinglichen unipolaren Kondensator gibt, mit ausreichender Kapazität (>1000yF) Andere Möglichkeit währe, ich kehre wieder zurück zum Ursprung und verwende meine Relais - so wie ich es am Anfang schon machen wollte. mfg
Hallo tommy0815, die 24V sind der Effektivwert der Spannung. Gleichgerichtet bleibt der Effektivwert der selbe. Bei Einsatz eines Glättungskondensators läd dieser sich ohne Belastung bis zum Spitzenwert der Wechselspannung auf (Abzüglich der Schwellspannung der Gleichrichterdioden). Das hast du ja auch gemessen. Unter Last wird der Glättungskondensator in den "Spannungspausen" der Wechselspannung jeweils wieder entladen, so dass die Effektivspannung der gleichgerichteten und geglätteten Spannung geringer wird. Da hast du hier keinen Wert angegeben. Schau dir evtl. mal das Netzteil an, welches in dem Garagentorantrieb verbaut war. Da ist das vermutlich auch nicht andes. Wenn´s dich halt gar zu sehr stört, nimmst du einen Trafo mit 18V. Bezüglich der Elkos bzw. bipl. Kondensatoren dürfte da kein Unterschied bestehen. Elkos sind zwas langsammer aber wir haben hier ja auch nur 50Hz bzw. 100Hz. Den kienen 100nF Kondensator solltest du ürbigens auch din lassen. Der kostet nicht viel und vermeidet Elektrosmog. ... apropos, ein Entsörkondensator am Motor kann auch nicht schaden. Jetzt zu dem "Problem" mit dem Strom aus dem Generatorantrieb: .... eigentlich ist das kein Problem, wenn du den Motor einfach in den Leerlauf schaltest. Die "Kontakte" des Motortreibers sind offen und es fleißt kein Strom, der Motor hält ganz normal durch die Reibung an. Versuch macht kulg: Probier das mal aus, mach den Motor an, mit Spannungsmesser, zieh den Steker und beobachte was passiert. Das werde ich hier auch mal mit einem Getreibemotor ausprobieren, ich vermute, das da nicht so sehr hohe Spannungen entstehen. Grüße Berthold
Berthold Sommer schrieb: > Bezüglich der Elkos bzw. bipl. Kondensatoren dürfte da kein Unterschied > bestehen. Wieso erhalte ich aber mit einem ELKO 38V und mit einen unipolaren Kondensator 24V nach dem Gleichrichter? Berthold Sommer schrieb: > Unter Last wird der Glättungskondensator in den > "Spannungspausen" der Wechselspannung jeweils wieder entladen, so dass > die Effektivspannung der gleichgerichteten und geglätteten Spannung > geringer wird. Da hast du hier keinen Wert angegeben Das Problem ist, dass es zu keiner Last kommen kann, da an meinem 7805er durch Einsatz eines Elkos 38V anliegen, die Eingangsspannung aber max. 26V betragen darf damit dieser am Ausgang 5V liefert. Also 7805er liefert keine 5V, daher läuft auch mein yC auch nicht, es werden keine Ports am L298 geschaltet, Motor läuft nicht und damit auch keine Last. Berthold Sommer schrieb: > Wenn´s dich halt gar zu sehr stört, nimmst du einen Trafo mit 18V. Stimmt, diese Alternative habe ich mir auch schon überlegt. Wäre aber nur bedingt damit einverstanden, weil ich den vorhanden Trafo verwenden will. Berthold Sommer schrieb: > Schau dir evtl. > mal das Netzteil an, welches in dem Garagentorantrieb verbaut war. Da > ist das vermutlich auch nicht andes. Beim orignalen Netzteil wurde der Motor mittels Relais geschaltet. Somit war auch kein großer Glättungskondensator erforderlich, da der 24V Last-Zweig völlig vom 5V Logik- Zweig getrennt war. Berthold Sommer schrieb: > Jetzt zu dem "Problem" mit dem Strom aus dem Generatorantrieb: > .... eigentlich ist das kein Problem, wenn du den Motor einfach in den > Leerlauf schaltest. Wie gesagt. Dadurch, dass ich den Motor nicht über den ENABLE Pin ausgeschaltet habe vermute ich, dass ich den Treiber dadurch zerstört habe. Hab mir schon einen neuen bestellt. Mal sehen wie es mit dem neuen Programm klappt. Berthold Sommer schrieb: > ein Entsörkondensator am Motor kann auch nicht schaden. Welche Kapazität sollte der haben? mfg und danke für die Hilfe :)
Hallo tommy0815, tommy0815 schrieb: > Wieso erhalte ich aber mit einem ELKO 38V und mit einen unipolaren > Kondensator 24V nach dem Gleichrichter? Kann ich dir nicht sagen, eine Vermutung währe das der ungepolte Kondensator nur eine kleine Kapazität hat und irgendeine (kleine) Last mit dran hing. Messinstrumenteinstellung? > > Das Problem ist, dass es zu keiner Last kommen kann, da an meinem 7805er > durch Einsatz eines Elkos 38V anliegen, die Eingangsspannung aber max. > 26V betragen darf damit dieser am Ausgang 5V liefert. Also 7805er > liefert keine 5V, daher läuft auch mein yC auch nicht, es werden keine > Ports am L298 geschaltet, Motor läuft nicht und damit auch keine Last. Die 5V möchtest du also aus den 24V bzw. 38V holen. Mit Längsreglern ist das mit ziemlich vielen Verlusten verbunden. s. kbuchegg Hier könntest du natürlich Schaltregler einsetzen die sind aber recht teuer. Oder die Regelung in mehreren Stufen (mehrere Längsregler hintereinander) schalten, die Verlustleistung wird nicht geringer der Aufwand aber größer. Oder eine eigene Spannungsversorgung vorsehen „fast and dirty“mit USB PA 250V-5V von Reichelt. Etwas Last ist also doch da (Spannungsversorgung 5V). > Stimmt, diese Alternative habe ich mir auch schon überlegt. Wäre aber > nur bedingt damit einverstanden, weil ich den vorhanden Trafo verwenden > will. Wenn das der Trafo bzw. die Spannungsversorgung aus dem Garagentorantrieb ist passt das auch. > > Beim orignalen Netzteil wurde der Motor mittels Relais geschaltet. Somit > war auch kein großer Glättungskondensator erforderlich, da der 24V > Last-Zweig völlig vom 5V Logik- Zweig getrennt war. Der Laaststromkreis und der Logigkstronkreis sind auch beim L298 voneinander getrennt, hier zwar nicht galvanisch aber so, dass du zwei getrennte Stromkreise betrachten darfst. > > Welche Kapazität sollte der haben? gidf! Irgendwas kleines mit einem niedrigen ESR-Wert und einer ausreichenden Spannungfestigkeit reicht normalerweise Keramik oder Folie. Da hat die Grabbelkiste auch ein Wörtchen mitzureden. ;-) Grüße Berthold
Bitte melde dich an um einen Beitrag zu schreiben. Anmeldung ist kostenlos und dauert nur eine Minute.
Bestehender Account
Schon ein Account bei Google/GoogleMail? Keine Anmeldung erforderlich!
Mit Google-Account einloggen
Mit Google-Account einloggen
Noch kein Account? Hier anmelden.






