Hallo Ich habe mein erstes Layout in Eagle fertig gestellt. Könnte ihre es euch mal ansehen und mir Tipps geben was noch geändert werden muss. Bei der Schaltung handelt es sich um einen Spannungsregler für Eingangsspannungen bis 60V. Über die Widerstände R2 und R3 lassen sich dann die entsprechenden Ausgangsspannungen einstellen. R1, D1 und U1 soll ein Verpolungsschutz sein. Da bin ich mir absolut nicht sicher ob das so funktioniert. Falls noch offene Fragen sind einfach melden. Gruß Martin
Auf den Bildern kann ich kaum was erkennen. Zu stark komprimiert?
oh ist mir garnicht aufgefallen. heir nochmal ein besseres Bild. Gruß Martin
Mein ichs nur, oder sind R1,R2 und R3 kurzgeschlossen im Layout? Beide mit kurzen Strichen auf die Massefläche. ANsonsten zum Verpolungsschutz: warum kein einfacher Gleichrichter?- dann könnte man sogar mit Wechselspannung rein gehen.
Hallo Das was du als Kurzschlüße siehst war ein Feld im tKeepout layer von Eagle. Über die Verwendung eines Gleichrichters hab ich noch nicht nachgedacht. Ich werde mir das mal anschauen. gruß martin
Die Abstände zur Masse (Clearance oder so) sind ein wenig knapp. Würde ich mal locker verdoppeln den Wert. Zu dem Leitungsverlauf, warte mal bis Lothar Miller das gesehen hat, der blickt da eher durch bei Schaltreglern. Oder man schaut selber mal was er da an Erfahrung schon gemacht hat. http://www.lothar-miller.de/s9y/categories/40-Layout-Schaltregler
Warum hasz Du die hinweise zum Layout im Datenblatt nicht beachtet? Dort steht drin, welche Leitungen kurz gehalten werden soll(t)en. Bei Deinem Layout geht das doch noch viel besser ;-) Schau Dir nur mal als Beispiel an, wie weit die Massen von C1 und D1 von den Massepins des Schaltreglers weg sind... Desweiteren würde ich unter der Spule die Massefläche aussparen, wenn sie nicht geschirmt ist...
btw.: Die Footprints Deiner Kondensatoren halte ich für gewagt...sind 220µ C's nicht etwas größer???
Michael S. schrieb: > Die Abstände zur Masse (Clearance oder so) sind ein wenig knapp. Nicht nur verdoppeln. Ich würde eine Leiterbahnbreite nehmen. Der Abstand zum Massepolygon heißt übrigens 'Isolate'.
Nochwas: der Eingangskondensator mit 22yF ist viel zu weit weg vom Schaltregler. Normalerweise gehört ein Kondensator SO NAH WIE MÖGLICH an den Eingangsspannungspin vom Schaltregler IC. Dann sollte der SWITCH-NODE , sprich die Leiterbahn von Schaltregler und Spule SO KLEIN und SO BREIT wie möglich sein! Tu Dir selbst den Gefallen und mach das Board auf jeden Fall 2-lagig! Dann nimmst du die BOT-Seite als komplette GND-Plane!
Eingangskondensator mit 60V und 22yF und Bauform 1206... das klappt nicht! Nochwas: Wenn Du den Spannungsteiler veränderst, musst du auch die Induktivität ändern. ( Und normalerweise auch noch die Kompensation) Warum ist die Spule denn so riesengross?? Der Schaltregler kann ja nur 0,5A schalten. Da würde eine kleinere Spule (Abmessungen) auch passen.
Nochwas: Warum führst du den Feedback-Pin auf die Stiftleiste??? Das ist KEINE Referenzspannung!
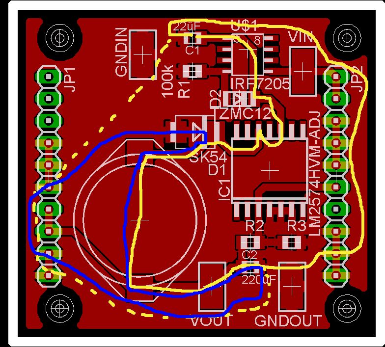
Ist nicht wirklich optimal. Im Anhang mal die Stromschleifen, die sich ergeben. Schon erwähnt wurde: 220µF in Keramik wird eng. 100µF gibts in 1206 und 1210. Ansonsten brauchst du wohl oder übel einen AL- oder Tantal-Elko. Die Masse unter der Spule aussparen. Hier wirds interessant: Deine Masse ist völlig zerfetzt. Schau dir an, wo der Strom langfliessen müsste. Diese Wege sollten kurz sein. Wenn der Schalter des LM2574 geschlossen ist, ist die Stromschleife viel zu weit geöffnet. Wenn die Freilaufdiode wirkt, ist es nicht ganz so schlimm aber immernoch nicht gut. Denke mal über eine Massefläche auf dem Bottom-Layer nach. Der Feedback-Eingang ist nicht stabil. Die FB-Widerstände sollten weit weg von Stromschleifen des Laststromes gehalten werden, sonst wird der Regelkreis instabil. C1 ist zu weit weg. Wemm du den IRF7205 um 90° drehst, erreichst du schon eine Menge. - Die Freilaufdiode um 90° gegen den Uhrzeigersinn drehen - C2 um 90° drehen (Masse nach oben) - R2 um 90° drehen und rechts neben C2 setzen. Damit verbessert sich die Masseführung, da der Feedback-Teiler momentan die Massefläche spaltet. - Den Abgriff für Vout hinter C2 setzen. GNDOUT muss danach ebenfalls neu gesetzt werden. Eventuell beide Abgriffe um 90° drehen und untereinander setzen. Mit dem C2 daneben sollte das gut funktionieren.
Danke für die vielen Tipps. Das mit den Kondensatoren muss ich noch mal überdenken. Die müssen auf alle fälle größer werden. Mein neues Design mach ich 2 lagig unten Ground und oben der Rest. Zur Größe der Spule: Ich schau mal etwas kleiner wäre mir auch recht. Den Referenz Pin hab ich auf die Steckerleiste geführt um einen Poti anstelle des R2 und R3 Spannungteile nutzen zu können. Gruß Martin
Wie schon erwähnt, ein Poti an dieser Stelle macht wenig bis gar keinen Sinn, weil die Induktivität auch gleich mit geändert werden müsste...
> Mein neues Design mach ich 2 lagig unten Ground und oben der Rest.
Nein. Das ist die falsche Herangehensweise. Nachdenken, Begreifen und
Mitdenken sind die Stichwörter...
Ich habe wieder mal meinen Stromkreis-Fimmel ausgelebt. ;-)
Hier gilt:
gelb = Laden
blau = Freilauf
Und das Fazit: schlimmer gehts fast nimmer...
Der Ladestromkreis ist QUER über die ganze Platine verteilt, wenn ich
ein Elektron wäre, ich wüsste nicht wohin...
Und der Freilaufstromkreis ist nur eine klitzekleine Winzigkeit besser.
Von "Gut", "Befriedigend" oder "Ausreichend" aber immmer noch weit
entfernt.
Ich meine fast, es wäre nicht schlecht, den Regler noch um 90° gegen den
Uhrzeigersinn zu drehen...
BTW:
Ich habe ja schon viele Schreibweisen für das "my" gefunden: uF, yF, µF
Aber ein üF ist mir noch nie untergekommen...
Ich würde sogar sagen, die Spule, inkl. Diode und C's auf die rechte Seite vom Regler, dann bekommt man die Sache mit der kurzen Masseanbindung auch in den Griff
Argh, stopp, geht doch nicht so einfach, dann sind sich Diode und EingangsC im weg...
Lothar Miller schrieb: > BTW: > Ich habe ja schon viele Schreibweisen für das "my" gefunden: uF, yF, µF > Aber ein üF ist mir noch nie untergekommen... Vielleicht stets bei dem Urheber nur nicht auf der "M"-Taste mit drauf? Michael S. schrieb: > ...warte mal bis Lothar Miller das gesehen hat... Na, hab ichs nicht gesagt?
Hallo Ich hab jetzt mal wieder ein Layout fertig. ich hoffe ich habe weniger Fehler. Gruß martin
Die Leiterbahnen durch die SMD-Teile haben noch ausreichend Platz? (6mil ist wohl ungefähr das Minimum, möchte ich aber nicht selber ätzen)
Hey Eigenstellt sind 8 mil als Mindesabstand. Reicht das dann oder soll ich noch etwas größer gehen. Gruß Martin
Martin schrieb: > Eigenstellt sind 8 mil als Mindesabstand. Reicht das dann oder soll ich > noch etwas größer gehen. Wenn Selbstätzen: Besser ja. Wenn Platine bestellt wird: Nein (sicherheitshalber trotzdem schauen, was dein gewählter Hersteller als Mindestabstand vorgibt).
Martin schrieb: > ich hoffe ich habe weniger Fehler. Das ja, aber... Der Eingang eines Schaltreglers ist der Eingangskondensator (und nicht etwa das Schaltregler-IC)... Du wirst zwischen deinen 5 Massepins am JP2 eine Potentialdifferenz haben, wei darüber der ganze Schaltstrom fließt (nicht extrem, aber ein paar mV sind da immer drin)... Der Ausgang eines Schaltreglers ist am Ausgangskondensator (nicht an der Spule)... Wofür brauchst du die Unterseite? Die Leitungen an den IC-Pins müssen nicht breiter sein, als die Pins selber. So wie du das gerade zwischen Pin 3+4 hast, gibt das garantiert Probleme. Auch die Durchführung der Feedbackleitung unter der D1 und dem C1 ist grenzwertig. Mach diese Leitungen schmaler, das muß nicht gleich 1mm sein. 0,6 mm reichen da locker...
Guten Morgen Ich hatte die Unterseite als GND Layer angedacht. Nach den ganzen Änderungen war dieser dann nicht mehr wirklich nötig. Ich werde dort eine Namen und ein Versionsnummer aufbringen. Die von dir eben angesprochenen Änderungen werde ich dann noch in mein Design einarbeiten. Vielen Dank für die vielen Tipps Kennt jemand eine Firma die günstig für Privatleute Platinen herstellt? gruß Martin
Martin schrieb: > Kennt jemand eine Firma die günstig für Privatleute Platinen herstellt? Das ist eine Glaubensfrage, die (wie AVR vs. PIC) andauernd hier auftaucht, wie z.B. im Beitrag "Günstiger Platinenservice" Am besten machst du dir selber ein Bild: Platinenhersteller
Martin schrieb: > Eigenstellt sind 8 mil als Mindesabstand. Reicht das dann oder soll ich > noch etwas größer gehen. Bei 8mil sieht man schlecht beim 'mal schnell drüberschauen', ob da ein Kurzschluss ist. 24mil Leiterbahnbreite/ -abstand sind für den Bastelanfänger, glaube ich, nicht verkehrt.
Bitte melde dich an um einen Beitrag zu schreiben. Anmeldung ist kostenlos und dauert nur eine Minute.
Bestehender Account
Schon ein Account bei Google/GoogleMail? Keine Anmeldung erforderlich!
Mit Google-Account einloggen
Mit Google-Account einloggen
Noch kein Account? Hier anmelden.







