Hallo zusammen, für eine kleine Röhrenvorstufe habe ich 2 Schaltwandler vorgesehen. Zum einen den MAX1771 als Step-Up für die Betriebsspannung der Röhre [70-130V], zum anderen einen MP1591 als Step-Down für die Heizung. Die Schaltpläne und der einseitige Platinenentwurf sind im Anhang, eventuell hat jemand ein paar Anregungen? Die Platine ist so bereits aufgebaut und funktioniert zuverlässig. Allerdings macht mir der noch vorhandene Ripple ein wenig Sorgen. Derzeit habe ich noch ca 200mV_p bei 90V. Gesiiebt wird derzeit: 47µF -> 10µH -> 4k7 -> 2µ2 -> 4k7 -> 2µ2 Ist natürlich nicht so der Knaller ist braucht Platz. Was ich leider feststellen musste ist, dass der IRF740N leicht in den ersten Lade-Elko einstreut. Die Vorstufe ist eine ECC88, welche auf einen MAX9704 Klasse-D Verstärker arbeitet. Vielen Dank und liebe Grüße Christian
Christian W. schrieb: > Allerdings macht mir der noch > vorhandene Ripple ein wenig Sorgen. Derzeit habe ich noch ca 200mV_p bei > 90V. Hallo wie klein willst Du denn den Ripple haben??
Hallo Kioskman, so klein wie möglich wäre blöd gesprochen, aber Faktor 10 kleiner wäre schön. Die Röhre läuft eigentlich als Buffer und "Harmonische-Generator", derzeit mit einer Verstärkung von 2. Der MAX9704 geht mit knapp 30dB ran, da sind 200mV schon wahrzunehmen. Da der Rauschteppich ja "HV" ist, sollte man nicht glauben, dass bei 1.1V_p Signal 200mV_p es unglaublich schlecht klingen lassen. Wenn man den Pot voll aufdreht, hört man ihn halt, wenn kein Signal anliegt. Leider konnte ich im Web nichts verwertbares finden, wie man HV sinnvoll filtert/siebt und berechnet. :/ Eventuell wäre eine stromkompensierende Drossel eine Option? Lieben Gruß Christian
Hallo Christian, wenn ich Dich richtig verstehe willst Du einen Spannungsripple kleiner 0,1% haben. IMHO haben noch nicht mal Labornetzteile solche Ansprüche. Du solltest wohl eher auf den Class-D Verstärker verzichten.
Seh dich mal in Richtung Resonanzwandler um, da schafft man 100µV Rauschen. http://cds.linear.com/docs/Application%20Note/an118fa.pdf
Hallo zusammen, @Kioskman, es ist so, bei einer Röhrenstufe koppelst du leider immer den ripple mit aus. Was auf der Betriebsspannung ist, hast du auch am Ausgang. In konventioneller Bauweise (Trafo, Drossel, Elkos) ist das ja zu handhaben, nur eben "groß". Der MAX9704 für sich ist ruhig, PSNR > 95dB, spread-spektrum-mode. Eigentlich könnte man auf die Vorstufe verzichten... Ich häng dir mal meine Belegarbeit zu dem IC mit dran, 3. Semester, also nicht so streng sein. Ich hab einen 2x12W Röhrenverstärker hier, mit EL84 in der Vorstufe und 6C33C in der Endstufe, da sind 10-20mV ripple in der Vorstufe bei 200V Anodenspannung. Der Trümmer wiegt allerdings knapp 40Kg. @Lukas, schöne Sache, aber für 100V 2mA vielleicht ein wenig überdimensioniert? Gibt es denn noch andere Möglichkeiten ein bischen was heraus zu holen? Platinenlayout soweit brauchbar? Liebe Grüße Christian
Christian W. schrieb: > schöne Sache, aber für 100V 2mA vielleicht ein wenig überdimensioniert? Findest du? Genau für die Anwendung 'Hohe Spannung, wenig Strom, wenig Rauschen' sind die ersten Schaltungen aus Jim Williams' Appnote. Christian W. schrieb: > Platinenlayout soweit brauchbar? Ein Layout ohne Beschriftung ist nur schwer zu 'lesen' Ansonsten ist http://www.lothar-miller.de/s9y/categories/40-Layout-Schaltregler recht empfehlenswert
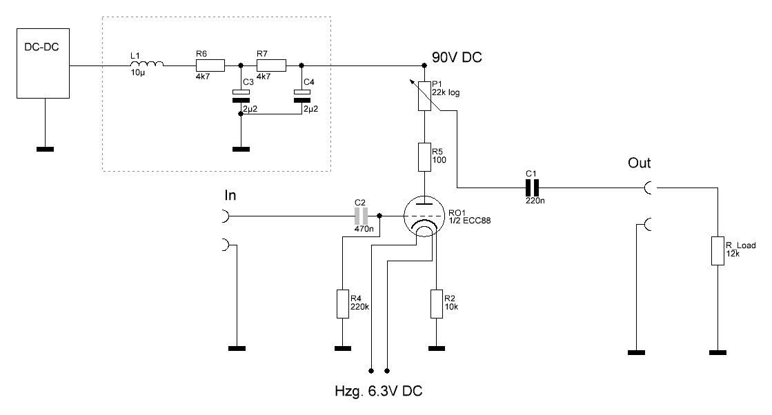
Hallo Lukas, sorry, im Anhang mit Beschriftung. Danke für die Links. Lieben Gruss Christian
Dein Layout ist nun wirklich nicht so der Bringer... Schaue dir nur mal den Weg den der Strom während der Ladephase fliest an.. ohje ohje
Hier noch mal in dein Bild eingezeichnet. Ausserdem solltest du unter der Schaltdiode nach Möglichkeit keine empfindlichen Signalleitungen hindurchführen. Den Rest können dir sicher die wirklichen Schaltregler-Spezialisten hier besser erklären :)
Hallo Thomas, verdammt, ich wusste nicht, dass es so schlimm ist! ;) Die Leiterbahn unter der Diode war nach langer Grübelei die letzte Möglichkeit, das man das nicht machen (sollte) ist mir bewusst. o.0 ripup * Liebe Grüße Christian
Hallo zusammen, Vorschlag zur Güte anbei. Zumindest für den HV-Teil. Gruß Christian
Wenn ich das so lese, wird mir schwindelig. In meiner Lehrzeit waren Farbferseher in Röhrentechnik noch üblich. nun kann ich immer öfter diese Beiträge lesen, wo Leute unbedingt etwas mit Röhren bauen wollen. Hier sehe ich sogar, dass dazu Platinen gefertigt werden. Irgendwie ist das doch ein wenig verrückt. Wahrscheinlich wollen die Herrschaften nun das Unbekannte ergründen. Ich finde das Bemerkenswert. gruss Klaus
Hallo Klaus, es geht nicht ums unbedingt, doch der Schrank ist voll mit Röhren aller Art. :) OT: mein erster Röhrenverstärker "standard" sowie der zweite "Olga". Ich bin da (leider) wie mein Opa, alles muss mal gebaut werden. ;) Aber ich kann dich beruhigen, die ECC88 in Topic ist klassig handverdrahtet. Gruß Christian
Schönes Gerät :) Achja... für eine saubere Ausgangsspannung und gute EMV solltest du versuchen den Regler nach Möglichkeit nicht im lückenden Betrieb zu betreiben (was bei dem Übersetzungsverhältnis aber nicht ganz so einfach ist, da du eine recht hohe Induktivität benötigst). Wie hoch ist denn eigentlich die Schaltfrequenz? Und hast du den Wirkungsgrad mal gemessen? Ausserdem könntest du am Ausgang noch einen LC-Filter vorsehen. Gruß, Thomas PS: ich habe neulich für ein ähnliches Projekt mit Röhren einen Regler von 20V auf 200V entwickelt der mit einer 2-teiligen Spule arbeitet.
Sorry, den Schaltplan mit dem Filter hab ich doch glatt übersehen...
Hallo Thomas, die Schaltfrequenz liegt im Mittel um die 60kHz, da der Regler keine reine PWM, sondern PFM fährt, ändert sich dich das aber öfter mal. Für nicht-lückenden Betrieb ist wahrscheinlich auch die Last zu gering, bei 5mA und 90V sind es ja gerade mal ein halbes "Watt". Den Wirkungsgrad in dieser Konfiguration habe ich noch nicht gemessen, aber bei 4V -> 12V@1.5-2A waren es 88-90%. Eine Idee kam mir heute Nacht, ein Snubber für den FET, was aber zu Lasten des Wirkungsgrads geht? Liebe Grüße, Christian
Hallo zusammen, ich hab das Teil nun "ruhig" bekommen. Zum einen habe ich die Masseverbindungen zum Verstärker geändert, zum anderen den FET umverlegt, da die Spule in den FET eingekoppelt hat. -.- Zu guter Letzt noch eine weitere Induktivität von 20µH in die Siebung. Liebe Grüße Christian
Bitte melde dich an um einen Beitrag zu schreiben. Anmeldung ist kostenlos und dauert nur eine Minute.
Bestehender Account
Schon ein Account bei Google/GoogleMail? Keine Anmeldung erforderlich!
Mit Google-Account einloggen
Mit Google-Account einloggen
Noch kein Account? Hier anmelden.











