Hallo, ich habe eine Platine auf dem sich der o.g. Chip befindet. Wenn ich die Platine an den USB anstecke tut sich garnichts. Habe mit dem Oszi mal am Quarz gemessen, der Swingt sauber mit 6 MHz an. Habe auch überprüft ob eventuelle Kurzschlüsse vorhanden sind (habe den von Hand gelötet) aber keine gefunden. Jemand eine Ahnung woran es noch liegen könnte? Viele Grüße Martin
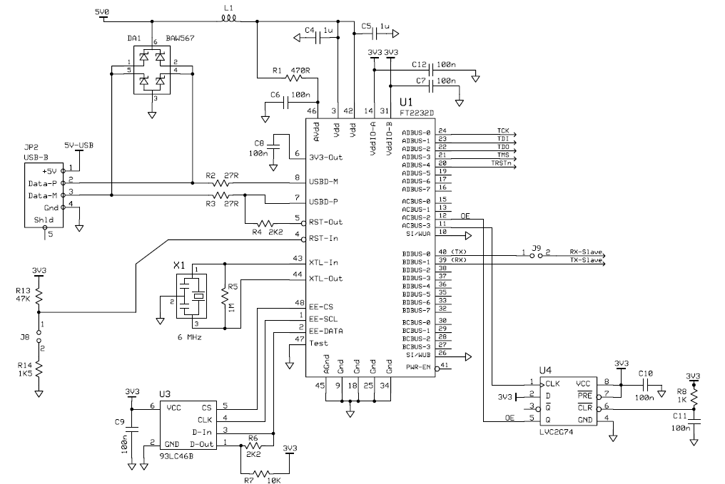
>Muss D+ (USB) auf USBD-M
NEIN. D+ auf P; D- auf M.
Schau mal ob dein Symbol / Footprint für die USB-Buchse stimmt.
Martin schrieb: > Muss D+ (USB) auf USBD-M bzw. D- (USB) auf USBD-P Also eigentlich würde ich sagen P an + und M an -, allerdings scheinen die Pins an der USB-Buchse bereits vertauscht zu sein - würde also wieder passen. Die 2K2 an D- müssen 1K5 haben.Ansonsten auf Kurschlüsse prüfen. Erstmal würde ich aber wirklich kontrollieren, ob die Datenleitungen ok sind.
super, dass Du gleich den Schaltplan geschickt hast. Ich kann Christoph nur zustimmen und bin gespannt, wo der Fehler dann nun lag. :-) Viel Erfolg
ich schrieb: > NEIN. D+ auf P; D- auf M. Dann passt es, habe es aus diesem Fred (Beitrag "Pinbelegung USB mini B") übernommen. Christoph Budelmann schrieb: > Erstmal würde ich aber wirklich kontrollieren, ob die > Datenleitungen ok sind. Wie meinst du das? Differentiell messen, oder wie?
>Dann passt es, habe es aus diesem Fred...
Also wenn du eine mini-USB Buchse hast, dann passt das eben nicht. Pin 4
ist der ID-Pin, den du auf Masse gelegt hast, wohingegen die "echte"
Masse ( Pin 5) wohl offen ist.
ich schrieb: > Also wenn du eine mini-USB Buchse hast, dann passt das eben nicht. Pin 4 > ist der ID-Pin, den du auf Masse gelegt hast, wohingegen die "echte" > Masse ( Pin 5) wohl offen ist. USBPWR = pin 1 D- = Pin 2 => USBD-M D+ = Pin 3 => USBD-P ID = Pin 4 => NC GND = Pin 5 => GND
ich schrieb: > So, dann vergleich das mal mit deinem Schaltplan. Im Schaltplan ist die Bezeichnung vertauscht, da eine "normale" USB B - Buchse verwendet wurde, allerdings sind die Pins/Nummern korrekt. Egal ob USB B oder USB mini B das Pinning der Pins 1-3 ist immer gleich.
Martin schrieb: > Christoph Budelmann schrieb: >> Erstmal würde ich aber wirklich kontrollieren, ob die >> Datenleitungen ok sind. > > Wie meinst du das? Differentiell messen, oder wie? Messen auf Durchgang bzw. Kurzschluss gegeneinander und wirklich sicherstellen, dass da nichts vertauscht wurde.
>Im Schaltplan ist die Bezeichnung vertauscht, da eine "normale" USB B - >Buchse verwendet wurde, allerdings sind die Pins/Nummern korrekt. Dann brauchst du dich nicht wundern... >allerdings sind die Pins/Nummern korrekt. Dann hast du ein Problem mit GND ( ist an 4 statt an 5)
Ich habe den Käfer ausgelötet, weil ich den verdacht hatte ihn beim Einlöten "geschrottet" zu haben. Einen neuen Eingelötet und siehe da, Windoof installiert brav einen Treiber. So, nun noch schnell das EEPROM Programmieren und gut ists! ;) Vielen Dank euch allen! Viele Grüße
Trotzdem sollte man sich angewöhnen die korrekten Schaltplansymbole zu verwenden. Das geht nicht immer gut
Bitte melde dich an um einen Beitrag zu schreiben. Anmeldung ist kostenlos und dauert nur eine Minute.
Bestehender Account
Schon ein Account bei Google/GoogleMail? Keine Anmeldung erforderlich!
Mit Google-Account einloggen
Mit Google-Account einloggen
Noch kein Account? Hier anmelden.
