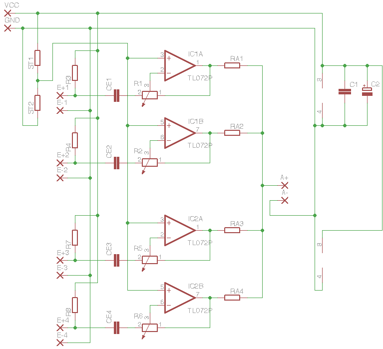
Moin, bald habe ich mal wieder Zeit, etwas zu bauen und wollte mir einen Audiomischer für mein Schlagzeug bauen. Ich schreibe absichtlich nicht Mischpult, weil sonst wieder die Kommentare kommen, dass sich das nicht lohnt, weil es für weniger Geld Rauschgeneratoren von großen Firmen gibt. Angehängt sollte mein Entwurf sein. Die erste Frage ist, ob das so sinnvoll ist, mit einzelnen Operationsverstärkern zu verstärken und hinterher zu mischen oder ob man bei Elektretmikrophonen auch einfach einen Summierverstärker nehmen kann. Kann ich die Potis so verwenden, um die Verstärkung einzustellen und kommen die Mikros mit dem relativ geringen Eingangswiderstand (dem Gesamtwiderstand eines Potis) klar? Die Mikrophone werden an die E-Pads angeschlossen und A ist der Ausgang. Im Moment nehme ich mit dem Laptopmikrophon auf, deshalb ist die Qualität ziemlich egal. Es geht nur darum, die einzelnen Instrumente besser mischen zu können. Wahrscheinlich bin ich erst morgen wieder im Internet, aber danke schonmal für die Antworten. Und bitte nicht hauen, ich habe das gestern Abend mal so hingezeichnet ;-)
Gesucht habe ich übrigens, aber keine Antwort auf die Fragen gefunden. Nur Versuche, professionelle Mischpulte zu bauen und Kaufempfehlungen für die oben genannten Rauschgeneratoren.
Hallo, ist die Frage so schwer oder sitzen alle draußen in der Sonne? ;-) Die wichtigste Frage ist, ob jeder Kanal einen Verstärker braucht oder ob man genauso gut (oder besser) einen Summierverstärker nimmt. Vom Gefühl tendiere ich zu einzelnen Verstärkern, weil sich so die unverstärkten Mikrophonsignale nicht gegenseitig stören. Mit 'stören' meine ich nicht überlagern. Das sollte ja bei einem Mischer gewollt sein…
Hi, grundsätzlich sollte das so funktionieren. Allerdings musst du noch Kondensatoren in Reihe zu den OP Ausgängen montieren, da du ja eine DC auf den Ausgängen hast. Gruss klaus
Versuch doch einfach mal, mehrere Mikro parallel (über Widerstände als Summierverstärker ins Mischpult zu geben) zu schalten und erzähl, was rauskommt. Es kann ja wohl kaum etwas kaputt gehen, so lange man ohne Phantomspeisung arbeitet, oder?
>über Widerstände als Summierverstärker ins Mischpult zu geben Welches Mischpult? Ein professionelles habe ich nicht und das oben ist noch nicht gebaut. Ich wollte je erstmal nachfrage, bevor ich das mache. >Allerdings musst du noch Kondensatoren in Reihe zu den OP >Ausgängen montieren Das kommt später. Ich möchte drei oder vier dieser Mischer zusammenschalten, um auf die benötigten Kanalanzahl zu kommen. Dafür war nur auf einer Platine in der Eagle Light Version kein Platz mehr, wenn die Potis schön nebeneinander liegen sollen. >grundsätzlich sollte das so funktionieren. Aber ist es auch besser als ein Summierverstärker. Ein einfacher Summierer ist leichter zu bauen mit n+1 Widerständen und einem Operatiosnverstärker im Gegensatz zu meiner Schaltung mit n Operationsverstärkern. Danke für die Antworten. Zur Ergänzung noch: Benötigt werden neun bis zehn Kanäle. Snare, fünf Toms, Bass Drum, ein bis zwei für Becken und für Schellenkranz oder Hi-Hat noch jeweils eins. Eventuell mit Erweiterungsmöglichkeit später.
Mit einer neuen Suche habe ich jetzt das gefunden: Beitrag "Re: Mehrere Mikrofone für Lautstärkegewinn an Rechner anschließen" Laut der Aussage ist ein einfacher Summierer schlecht, weil die Widerstände Rauschen verursachen. Für den Fall, dass jemand mal ein ähnliches Problem hat.
-Elektetmikros am Schlagzeug sind keine gute Lösung. Allenfalls als Overhead. Direkt am Fell nimmt man aus gutem Grund Dynamische (und selbst die stabilen Sennheiser MD421 werden dort nicht alt) -Wenn Elektretmikros, dann brauchst die Phantompower -Ein passiver Mischer über Widerstände um sich den Euro für einen Op-Amp zu sparen? Nicht wirklich oder Mein Vorschlag: Eine simple Standartschaltung. Ein paar Mikrofonverstärker-ICs und einen Op-Amp Mischer. Wenn du auf Phantompower verzichtest bleibt dass sehr simpel.
nimm doch die potis aus der rückkopplung, stell die mit widerständen fest und die potis als abschwächer dahinter.
>Elektetmikros am Schlagzeug sind keine gute Lösung. Gehen die kaputt? Wenn die für 50 Cent pro Kapsel ein viertel Jahr halten, ist das zu verkraften. >Wenn Elektretmikros, dann brauchst die Phantompower Kommt über R3, R4, R7 und R8, die Widerstände links im Bild. Wie schon oben geschrieben geht es um Kapseln, nicht um richtige Mikrophone für Musiker. >Ein passiver Mischer über Widerstände Wo meinst du? Hinter den Ausgängen? Soll ich die Signale nochmal über einen Summierverstärker zusammenschalten? Was hat das für einen Sinn? Die Pegel sind doch nach der Verstärkung groß genug und gehen dann über Line nochmal in einen Verstärker. >Ein paar Mikrofonverstärker-ICs Welche nimmt man und was hat das für Vorteile zu meiner Lösung, außer dass man vielleicht die Potis sparen könnte? >nimm doch die potis aus der rückkopplung, stell die mit >widerständen fest und die potis als abschwächer dahinter. Was hat das für einen Vorteil? Beliebig verstärken ist doch besser als maximal verstärken und dann Leistung wieder verbraten, oder? Nochmal: Es geht nicht um professionelle Abnahme oder überragende Klangqualität, sondern nur, darum, dass ich das die einzelnen Geräuschquellen unterscheiden und nach Wahl mischen kann.
Dussel schrieb: >>Elektetmikros am Schlagzeug sind keine gute Lösung. > Gehen die kaputt? Wenn die für 50 Cent pro Kapsel ein viertel Jahr > halten, ist das zu verkraften. > Geh mal davon aus, dass die Kapseln nicht wesentlich länger als ein paar Drumsticks halten:-) Wenn du welche findest, die es länger machen, gib mir bescheid. >>Wenn Elektretmikros, dann brauchst die Phantompower > Kommt über R3, R4, R7 und R8, die Widerstände links im Bild. Wie schon > oben geschrieben geht es um Kapseln, nicht um richtige Mikrophone für > Musiker. > Das ist noch keine Phantompower. Für deine Anwendung sollte es reichen. Ich bin erst mal von richtigen Mikrofonen ausgegangen. >>Ein passiver Mischer über Widerstände > Wo meinst du? Hinter den Ausgängen? Soll ich die Signale nochmal über > einen Summierverstärker zusammenschalten? Was hat das für einen Sinn? > Die Pegel sind doch nach der Verstärkung groß genug und gehen dann über > Line nochmal in einen Verstärker. > Mit einem passiven Netzwerk holst du dir meist Fehlanpassungen und Verluste. Kann funktionieren, muss es aber nicht. Ein TL072 plus die Widerstände kosten ca. 2€. Damit bist du auf der sicheren Seite. >>Ein paar Mikrofonverstärker-ICs > Welche nimmt man und was hat das für Vorteile zu meiner Lösung, außer > dass man vielleicht die Potis sparen könnte? > Gute Mikrofonverstärker ICs holen dass Optimum aus deinen Mikrofonen. Da du aber eher eine "Budget-Lösung" willst, kannst du auch Op-Amps nehmen. Ein SSM2019 kostet 5-10€ das Stück. >>nimm doch die potis aus der rückkopplung, stell die mit >>widerständen fest und die potis als abschwächer dahinter. > Was hat das für einen Vorteil? Beliebig verstärken ist doch besser als > maximal verstärken und dann Leistung wieder verbraten, oder? > Ein Poti in der Rückkopplung um die Verstärkung zu bestimmen ist immer heikel. Ich würde nach dem Trial and Error Prinzip nach der benötigten Verstärkung suchen, diese dann mit Widerständen festlegen und ein Poti nachschalten. Eine Erklärung erfordert einiges an Theorie. Das Hauptargument wäre als erstes mal die variable Eingangsimpendanz. Damit schwankt z.B. die Eckfrequenz deines Eingangshochpasses. Daneben bestimmt der Stromfluß in der Rückkopplung entscheident das Rauschmaß. Du regelst also nicht nur die Verstärkung sondern auch das Rauschen im Op-Amp mit deiner Lösung. > Nochmal: Es geht nicht um professionelle Abnahme oder überragende > Klangqualität, sondern nur, darum, dass ich das die einzelnen > Geräuschquellen unterscheiden und nach Wahl mischen kann. Dem Tontechniker in mir sträuben sich die Nackenhaare. Trotzdem viel Spass beim Basteln
Stefan R. schrieb: >>>Elektetmikros am Schlagzeug sind keine gute Lösung. >> Gehen die kaputt? Wenn die für 50 Cent pro Kapsel ein viertel Jahr >> halten, ist das zu verkraften. >> > Geh mal davon aus, dass die Kapseln nicht wesentlich länger als ein paar > Drumsticks halten:-) Wenn du welche findest, die es länger machen, gib > mir bescheid. Ok, ich dachte, die seien ziemlich stabil. Dann sollte ich es vielleicht mit einer ausprobieren. >>>Wenn Elektretmikros, dann brauchst die Phantompower >> Kommt über R3, R4, R7 und R8, die Widerstände links im Bild. Wie schon >> oben geschrieben geht es um Kapseln, nicht um richtige Mikrophone für >> Musiker. >> > Das ist noch keine Phantompower. Für deine Anwendung sollte es reichen. > Ich bin erst mal von richtigen Mikrofonen ausgegangen. Natürlich ist das keine Phantomspannung, aber die Leistungsversorgung, die die Mikros brauchen. >>>Ein passiver Mischer über Widerstände >> Wo meinst du? Hinter den Ausgängen? Soll ich die Signale nochmal über >> einen Summierverstärker zusammenschalten? Was hat das für einen Sinn? >> Die Pegel sind doch nach der Verstärkung groß genug und gehen dann über >> Line nochmal in einen Verstärker. >> > Mit einem passiven Netzwerk holst du dir meist Fehlanpassungen und > Verluste. Kann funktionieren, muss es aber nicht. Ein TL072 plus die > Widerstände kosten ca. 2€. Damit bist du auf der sicheren Seite. Das wusste ich nicht. Es geht auf jedem Fall nicht darum, die 2€ (so viel?) zu sparen. Danke für die ausführlichen Antworten.
Bitte melde dich an um einen Beitrag zu schreiben. Anmeldung ist kostenlos und dauert nur eine Minute.
Bestehender Account
Schon ein Account bei Google/GoogleMail? Keine Anmeldung erforderlich!
Mit Google-Account einloggen
Mit Google-Account einloggen
Noch kein Account? Hier anmelden.
