Hallo, habe die Schaltung des KW-Audions Ten-Tec 1253 in etwas vereinfachter Weise nachgebaut, leider funktioniert es nicht. Kann ich hier mal den Schaltplan posten zwecks gemeinsamer Analyse? Das Teil ist (aus meiner Sicht) relativ kompliziert aufgebaut und ich habe im Moment keine richtige Idee, wo noch Fehler sein könnten.
Fang erst mal an und prüfe ob die Spannungen anliegen und ob der NF-Verstärker funktioniert. Dann taste Dich von hinten nach vorn. Google findet einige Hinweise. z.B. http://www.db3om.de/tentec.htm
Hallo, Danke für die Antwort! Wie gesagt habe ich den Originalschaltplan z.T. abgewandelt. Der NF-Verstärker geht, der Empfangskreis ist auch ok (beides mit einer anderen Audionschaltung getestet). Die Rückkopplung schlägt viel zu früh an, man hört aber keine Sender. Bei dem anderen Audion hört man schon ohne RK relativ viele Sender (direkter Vergleich mit selbem EK und NF-Verstärker innerhalb von 2 Minuten). Ich poste in der Mittagspause mal den Schaltplan.
Hallo, falls du schon jetzt mitlesen kannst: zu feste Kopplung bzw. unbeabsichtigte Kopplung, es kann sich tatsächlich um ein Problem der räumlichen Anordnung der Bauteile handeln. Ein Audion ist gleichzeitig einfach und kompiliziert - hört sich hirnrissig an, ist aber so, wie wohl jeder bestätigen kann der schonmal eins gebaut hat. Mal sehen was der Stromlaufplan hergibt, auch ein Foto von deinen Aufbau kann evtl. helfen. mfg "Ham"
Ham schrieb: > zu feste Kopplung bzw. > unbeabsichtigte Kopplung, es kann sich tatsächlich um ein Problem der > räumlichen Anordnung der Bauteile handeln. Möglich, aber unter 2MHz eher unwahrscheinlich, schätze ich. Glaube eher, dass meine Luftdrehko-/Luftspulenkombi im Gegensatz zur Kapazitätsdiode mit Ferritspule im Original viel zu wenig Verluste aufweist... Ham schrieb: > Mal sehen was der Stromlaufplan hergibt, auch ein Foto von deinen Aufbau > kann evtl. helfen. Insellöttechnik, Foto kann ich heute Abend posten. Hier ist irgendwo ein PDF mit Originalschaltplan Beitrag "Kann jemand diese Audionschaltung erklären?" Oder hier: http://www.webrx.de/funkamateur/.archiv/pdf/test/1999/tt1253.pdf Ham schrieb: > Ein Audion ist gleichzeitig einfach und kompiliziert - hört sich > hirnrissig an, ist aber so, wie wohl jeder bestätigen kann der schonmal > eins gebaut hat. Das kann man laut sagen! Besonders, wenn unerfahrenerweise noch diverse Flussmittel und bündelweise 30cm lange Krokoklemmen im Spiel sind ;-) Schaltplan im Anhang!
Hallo,
erstmal fällt auf, dass Du Trimmer und Rückkopplung vertauscht hast. Ist
das Absicht?
>bündelweise 30cm lange Krokoklemmen
Das geht garnicht. Möglicherweise schwingt das Audion auf einer ganz
anderen Frequenz, als der Schwinkreis. Wenn Du die Krokodilklemmen-Kabel
bewegst, ändert sich dann die Rückkopplung/Schwingung?
Hast Du ein Oszi?
Schalte eventuell parallel zur Spule einen 1k Widerstand zur Bedämpfung.
Die hohe Dämpfung wird ja dann durch die Rückkopplung wieder aufgehoben.
Dann siehehst Du wenigstens, obs an der zu hohen Güte liegt.
Gruß, Bernd
Hallo Beim Simulieren der Schaltung hab ich folgende Änderungen ausprobiert: Zur Bedämpfung parallel zur Induktivität einen Widerstand 18k schalten. R25 vorerst auf 10k ändern, der Verstellbereich von R5 wird dadurch linearer. R6 bei ca. 50k positionieren, damit wird nicht nur die Rückkopplung verändert, sondern auch der Arbeitspunkt von T3 verändert. Mit R6 eher die Audioqualität optimieren. Mit R5, wie vorgesehen, die Rückkopplung einstellen. R5 verändert die Schleifenverstärkung des Oszillators ohne Rückwirkung auf den Arbeitspunkt. Gruß PS: (Bezeichnungen nach TenTec)
Hallo Bernd, Danke für die Antworten und fürs Simulieren! B e r n d W. schrieb: > erstmal fällt auf, dass Du Trimmer und Rückkopplung vertauscht hast. Ist > das Absicht? Nein, habs vertauscht, werde ich gleich umlöten und noch mal testen. > Zur Bedämpfung parallel zur Induktivität einen Widerstand 18k schalten. Ok. > Schleifenverstärkung des Oszillators Was ist eine Schleifenverstärkung? > Hast Du ein Oszi? Habe ein altes RFT Service-Oszi vom Flohmarkt, geht bis 5MHz. Das mit den 30cm-Krokoklemmen war nur Spass, die, die ich für HF benutze, sind wesentlich kürzer (max.5cm), meist nehme ich nur eine einzelne Klemme, um zwei Kabel o.ä. zusammenzuklemmen. Ok, dann werde ich gleich mal die vorgeschlagenen Änderungen löten. Womit hast du das Audion simuliert?
Hallo >Was ist eine Schleifenverstärkung? Für einen Oszillator benötigt man ein verstärkendes Element und eine Rückkopplung. Das Ganze bildet eine Schleife. Falls die Phase 0 Grad und die Verstärkung >1 beträgt, fängt der Oszillator zu schwingen an. >30cm-Krokoklemmen Ich hatte angenommen, Du meinst diese Kabel mit je einer kleinen Krokodilklemme an jedem Ende. >Habe ein altes RFT Service-Oszi vom Flohmarkt, geht bis 5MHz. Das sollte bei 2MHz reichen. >Womit hast du das Audion simuliert? LTspice
Es gibt Audionschaltungen, die haben einen weichen und andere einen sehr plötzlichen Schwingungs-Einsatzpunkt. Da kann man noch ewig optimieren. Oft wird jedoch beim Messen schon irgendwas verstimmt wenn man in die Nähe kommt. Zum 1.Test würde ich mal 2 Windungen in die Spule einkoppeln und auf dem Oszi ansehen wann die Schwingung einsetzt?
@oszi40 Ich hatte bei der Simulation den Eindruck, daß die Schaltung relativ schnell eine ca. 100-200mV Schwingung aufbaut und diese dann konstant hält. Das wäre ja für CW und SSB nicht schlecht. Für AM benötigt man eher den weichen Einsatz knapp vor dem Schwingen. Gegen diese Theorie spricht dieses Video: http://www.youtube.com/watch?v=iFfeNUTsrYQ Und dieser hat Driftprobleme: http://www.youtube.com/watch?v=AMsOfabyUK4
> simuliert ... daß die Schaltung relativ > schnell eine ca. 100-200mV Schwingung aufbaut Kommt beim Audion vor, und sollte mühsam optimiert werden entweder durch losere Kopplung von Spulen oder oft feiner einstellbare Cs falls der Aufbau einigermaßen günstig ist (was ich nicht näher geprüft habe).
So, habe jetzt die Verbesserungen vorgenommen. Über 10 MHz kann man jetzt eine ganze Reihe von Sendern leise aber deutlich empfangen, wenn die RK richtig eingestellt ist. Das ganze Gerät ist auf jeden Fall ziemlich handempfindlich, wenn man nur in die Nähe kommt, ändern sich Frequenz und RK. Im unteren Bereich ab 1450KHz empfängt man RK-unabhängig leider gar nichts. Mein Vergleichsaudion mit FET-Eingang, Bipo-HF-Verstärkung und RK vom Kollektor-R mit Ge-Dioden-Demodulator empfängt bei selber Spulen- und Drehkoeinstellung ab 1450KHz einige Sender, dann nur Schrott und ab ca. 8MHz bis 16MHz allerlei Sender, alle mit guter Lautstärke. Es ist wesentlich handunempfindlicher, aber anscheinend weniger trennscharf, würde ich auf den ersten "Hörblick" sagen (trotz RK). Als KH-Verstärker benutze ich einen LM386 mit vorgeschaltetem FET-Impedanzwandler. Vermutlich müsste ich bei dem Tentec-Audion noch die NF-Verstärkerstufe um T4 aufbauen, um die Lautstärke anzugleichen. Ob man statt dem von Tentec dafür verwendeten MPS6514 auch einen BC547B nehmen könnte? Ach ja, weil ich keine J310 vorrätig habe, verwende ich für T3 derzeit J300 und für T2 einen BF256B. Wenn jemand andere Vorschläge zur FET-Besetzung hat, bitte posten (habe die gebräuchlichsten vorrätig, BF244, BF245, BF256, die meisten als A, B, und C). Die FETs sind derzeit steckbar auf der Platine aufgebracht, um verschiedene Exemplare testen zu können. Wenn man, wie von Bernd vorgeschlagen, einen R von ca. 20k parallel zur Empfangsspule schaltet, läßt die Handempfindlichkeit übrigens deutlich nach und die RK setzt weicher ein. Mein Hauptziel, ein (sehr) gut handhabbares Audion für den Frequenzbereich von ca. 1,5MHz bis 3MHz zu erhalten, ist bisher noch nicht erreicht. So viel erst mal, weitere Ideen sind immer herzlich willkommen! Werde jetzt auf dem Steckbrett eine zusätzliche NF-Verstärkerstufe zum Zwischenschalten aufbauen... Übrigens kommt mir die NF-Auskopplungm an D von T3 ziemlich "brutal" vor, wäre ein R10 >>1K deutlich besser? Auch R11 mit 4k7 kommt mir ziemlich "signalbelastend" vor. Bei vergleichbaren Schaltplänen wird das Signal an D oft über 10k, 5n und anschließendem Elko ausgekoppelt (R also 10x größer!)...
So, habe jetzt noch mal das andere Audion (s. Anhang) zum Vergleich getestet, Ergebnis um ca. 1,5MHz herum: -beim Tentec-Audion ist hier auch mit gut geregelter Rückkopplung fast gar nichts bis überhaupt nichts zu empfangen -das andere Audion empfängt hier im direkten Vergleich etliche Sender, die z.T. schon ohne Rückkopplung zu hören sind Erstes Fazit: der Tentec-Nachbau ist in der beschriebenen Form definitiv zu unempfindlich. Vermutlich lieg eine recht hohe Signalschwelle vor, die erst überschritten werden muss, damit überhaupt etwas empfangen werden kann. Hat jemand eine Idee, wo man ansetzen kann, um die Signalschwelle zu senken etc.?
Der BF245 kommt wahrscheinlich am ehesten an den J310 ran. >Vermutlich lieg eine recht hohe Signalschwelle vor Wenn der T3 gleichrichten soll, solten am R9 wenigstens 1 Volt abfallen. Das kann man mit R6 entsprechend einstellen. Sonst entsteht am D von T3 ein symetrisches HF-Signal, welches nicht demoduliert wird oder erst ab größeren Signalen. >wäre ein R10 >>1K deutlich besser? >Auch R11 mit 4k7 ziemlich signalbelastend Da T4 einen recht geringen Eingangswiderstand hat, spielt R11 fast keine Rolle. Würde man R10 erhöhen, gäbe es deshalb an letzterem einen ziemlichen Spannungsabfall. Aber möglicherweise funktioniert die AM-Demodulation erst richtig, wenn man den T4 dranbaut. Eventuell werde ich die Schaltung zusammen mit T4 nochmal simulieren. Die Audio-Endstufe hat eine ähnliche Verstärkung wie der LM386 (~40dB). Falls der T4 sinnlos wäre, hätten die ihn bestimmt weggelassen. >ab 1450KHz einige Sender, dann nur Schrott Eventuell solltest Du den 20k Dämpfungswiderstand mal bei Deinem bisherigen Audion und nur im schrottigen Bereich anwenden. Bernd
Ham schrieb: > Ein Audion ist gleichzeitig einfach und kompiliziert - hört sich > hirnrissig an, ist aber so, Genauso ist es.Meine erste wirklich ernsthaften Empfangsversuche hab auch mit einem Audion gemacht.Die Röhren waren RE 134 und später REN 904.
> Ein Audion ist gleichzeitig einfach und kompiliziert
Das letzte Quentchen an Empfindlichkeit, Trennschärfe ... bis an die
Grenze des Machbaren ist immer kompliziert. Ganz zu schweigen von der
Großsignalfestigkeit.
Aber wirklich komplex finde ich die Pendel-Audions.
Bauer schrieb: > Im unteren Bereich ab 1450KHz empfängt man RK-unabhängig leider gar > nichts. Rückkopplung und Frequenz stehen in einen Zusammenhang. Das über einen weiteren Bereich zu optimieren, ist genau die hohe Schule, wovon schon Ham oben geschrieben hat.
Hallo (Audion)Bauer Den C43 habe ich auf 100nF geändert und mit der Induktivität experimentiert. Halbe Induktivität und doppelte Kapazität ergeben die selbe Frequenz, jedoch wird das Ganze unempfindlicher gegen Berührung. Die Güte geht auch etwas zurück. Nachteil: Der Bereich überstreicht nicht mehr 1,6-7MHz. Die NF-Vorstufe funktioniert gut, bei 10µV Eingangssignal kommen hinten ca. 10mV NF raus. Auf dem Bild kann man die Veränderung der Durchlass-Charakteristik in Abhängigkeit der Rückkopplung erkennen. Durch die Rückkopplung wird quasi eine kleine Resonanzspitze draufgesetzt. Die Selektivität im Abstand >10kHz ändert sich kaum. Nur durch anziehen der Rückkopplung wird das Nutzsignal um Faktor 10 angehoben, dadurch wird im Verhältnis ein eventuelles Störsignal schwächer.
B e r n d W. schrieb: > Hallo (Audion)Bauer ;O) (der Audionanbau scheint mir langsam unfreiwillig zum Beruf zu geraten ;-)) Hm, also, habe noch mal geschaut, FETs ausgetauscht und die NF-Stufe aufgebaut. Bringt aber alles keinen richtigen Erfolg, auch im Bezug auf die höheren KW-Bänder. Nur extremst (!) starke Rundfunksender können empfangen werden. Bernd, Danke für die zweite Simulation! Kannst du eventuell man posten, welche Gleichspannungen unter LTspice an den FET-Anschlüssen anliegen, insbesondere an D, S und G von T2 und T3?
Hallo, besonders wichtig ist das Signal (D) am Drain von T3. Beim geringsten Schwingungseinsatz muß die Spannung etwas absinken. Das sind zwar nur ~3 mV, aber nur dann findet eine AM-Demodulation statt. Diesen Einsatzpunkt kann man mit P6 einstellen. Da T3 von T2 galvanisch durch C2 und C6 voneinander getrennt sind, kann dieser Effekt nur durch die gleichgerichtete HF entstehen. Die Gates liegen ja auf GND, nur beim T3 ist etwas HF überlagert. Der J-Fet U309=J309 teilt sich mit dem J310 ein Datenblatt. Die Schaltung sollte sich also fast wie das Original verhalten. PS. Das empfangene Signal beträgt 100µV Spitze mit einem AM-Modulationsgrad von 70%.
Hm, das gibt mir zu denken... Habe nämlich den Antennenverstärker um T1 weggelassen und speise das HF-Signal über eine Langdrahtantenne und einen kleinen C direkt über eine Anzapfung der Schwingkreisspule ein. Kann das möglicherweise das Problem sein?
Nachtrag: habe gestern Abend sowohl das FET/Bipo-Audion (Schaltbild siehe oben) als auch den Tentec-Nachbau direkt an einer Loopantenne mit Drehko (als Empfangskreis) getestet. -Das Audion nach Tentec-Art konnte dabei in einem Bereich von 1,2MHz bis 24MHz rückgekoppelt werden (dann war an beiden Skalenenden Schluss). Es wurden zahlreiche Rundfunksender sauber und schmalbandig empfangen (ohne Antennenverstärker um T1). Die Rückkopplung funktioniert sehr feinfühlig. -Das FET/Bipo-Audion konnte zwar mehr Sender empfangen (war wesentlich empfindlicher), es wurde aber auch viel mehr Schrott eingefangen. Unter anderem war im kompletten unteren KW-Bereich ein starker MW-Ortssender vernehmbar (konnte allerdings durch Loopdrehung ausgeblendet werden). Stärkere KW-Sender wurden mit enormer Breite (bis zu 0,5MHz "rechts und links") eingefangen. Wo das Band ruhiger war, konnten aber auch schwache Sender vernommen werden, die beim anderen Audion nicht zu hören waren. Die Rückkopplung funktionierte von 0,8MHz bis 24MHz problemlos und vermutlich auch über beide Bereiche hinaus. Allerdings ist die RK nicht so feinfühlig einstellbar, wie bei dem anderen Audion.
Hallo Bauer, mit Deiner Loopantenne kommt ja dann ein weiterer Schwingkreis hinzu, welcher die Weitab-Dämpfung verbessern sollte. Trotzdem schlägt ein Ortssender durch. Hat das TenTec den Ortssender weggesteckt? Wahrscheinlicher lag der nur untehalb der Empfangsschwelle. So ganz untätig war ich in der Zwischenzeit auch nicht. Erst hab ich mal rumgestöbert, was die Anderen so machen: http://www.b-kainka.de/bastel3.htm http://www.andreadrian.de/sdr/#mozTocId269404 http://www.g3ynh.info/circuits/hi-fi_am.html http://theradioboard.com/rb/viewtopic.php?t=3546 http://www.circuitsonline.net/forum/view/97539 Dann wurden Eckpunkte für Verbesserungen festgelegt: Um Rückwirkungen zu vermeiden, sollten die Funktionen auf einzelne Stufen aufgeteilt werden. Die Stufen sollten sich so wenig als möglich gegenseitug beeinflussen. Das Ten-Tec hat gute Ansätze, aber es hat irgendwie ein Demodulator-Problem, es verschluckt kleine Signale. Die meisten Demodulatoren haben unter 100mV einen schlechten Klirrfaktor. Die Empfindlichkeit der meisten Audions hört bei ca. 100µV auf... Dabei kam dann obige Schaltung raus, welche ich mal bei Gelegenheit ausprobieren werde. Es interessieren mich 3 Dinge besonders: Die Großsignalfestigkeit, die Eingangsempfindlichkeit und die Funktion der beiden Dioden. Möglicherweise erzeugen die ja eine beim Empfang störende Phasenschiebungen. Falls nicht, sollte die Rückkopplung sehr weich einsetzen. Es gäbe noch einen einen interessanten Punkt. Für AM wäre es ideal, wenn der Oszillator relativ schnell auf den AM-Träger einrasten würde. Für CW und SSB wäre das aber überhaupt nicht gut. Welche Bauart unterstützt ein Einrasten und welche verhindert es. Kann man diese Funktion ein- bzw. abschaltbar machen? Gruß, Bernd
Hallo Bernd, fasse mich kurz, habe grade nicht so viel Zeit. Auf jeden Fall schön, dass du auch noch weiter mit der Verbesserung des Audions beschäftigt bist! Habe mittlerweile den größten Signalbedämpfer (besonders für tiefe Frequenzen) ausgemacht, es ist C2 mit 32p. Wenn man den Wert bis aufs zehnfache erhöht, wird die Empfindlichkeit wesentlich besser. Kommt dann aber immer noch nicht an die vom FET/Bipo-Audion ran. (alle Angaben ohne Antennenverstärker um T1, den werde ich aber die Tage noch aufbauen; bringt er wirklich 52dB Gewinn, wie aus deinem Schaltbild ersichtlich?). > mit Deiner Loopantenne kommt ja dann ein weiterer Schwingkreis hinzu Habe einfach die Loop als Schwingkreisspule des Audions verwendet (ohne weitere Dämpfung, also kein R mit 18k o.ä. parallel). > Hat das TenTec den Ortssender weggesteckt? Komplett, war nichts mehr von zu hören, auch nach Vergrößerung von C2 nicht. > Wahrscheinlicher lag der nur untehalb der Empfangsschwelle. Möglich... (weitere Klärung wäre interessant) > Dann wurden Eckpunkte für Verbesserungen festgelegt: > Um Rückwirkungen zu vermeiden, sollten die Funktionen auf einzelne > Stufen aufgeteilt werden. Daran arbeite ich auch grade, bin bei EWB-Simulation auch auf Sourceschaltung (bei dir J2) mit Rd=1K8 und Rs mit 1k gekommen. > ...die Funktion der > beiden Dioden. Möglicherweise erzeugen die ja eine beim Empfang störende > Phasenschiebungen. Würde mich auch mal interessieren. Phasenschiebungen ließen sich möglicherweise durch Vergrößerung von C8 minimieren?! > Für AM wäre es ideal, wenn > der Oszillator relativ schnell auf den AM-Träger einrasten würde. Glaube, das tut ein Audion von Natur aus, es lässt sich gewissermaßen vom empfangenen Träger "mitziehen". Bei SSB fehlt wahrscheinlich der Träger, der das Audion "mitzieht". Gute Frage! Gruß, Daniel
>Signalbedämpfer ausgemacht, es ist C2 mit 32p Die HF bedämpft er aber kaum, nur die demodulierte NF. Falls es eine Demodulatorstufe gibt, spielt der keine entscheidende Rolle mehr >bringt er wirklich 52dB Gewinn? Der Vorverstärker bringt ~18dB. Der Rest kommt von der Audion-Resonanz. Der Übertrager bringt nochmals 9dB (1:3). Den Übertrager benötige ich zur Anpassung, da meine Antenne auf 50 Ohm ausgelegt ist. Das ist eine Magnetic-Loop mit 1,6m x 1,6m. >Phasenschiebungen durch Vergrößerung von C8 minimieren Meine Befürchtung ist eher die Änderung in der Sperrschichtkapazitäten der Dioden, welche sich dann über T2 auf den Schwingkreis übertragen und diesen dann Phasen- oder sogar Frequenzmodulieren.
B e r n d W. schrieb: >>Signalbedämpfer ausgemacht, es ist C2 mit 32p > Die HF bedämpft er aber kaum, nur die demodulierte NF. Wie das? Im Anhang eine Skizze, hatte bei dem "FET/Bipo"-Audion auch mal einen C und R wie gezeigt vors Gate gesetzt (jew. 30p u. 1M), danach alles ähnlich leise und empfangsschwach wie beim Tentec-Nachbau. >>bringt er wirklich 52dB Gewinn? > Der Vorverstärker bringt ~18dB. Der Rest kommt von der Audion-Resonanz. > > Der Übertrager bringt nochmals 9dB (1:3). Den Übertrager benötige ich > zur Anpassung, da meine Antenne auf 50 Ohm ausgelegt ist. Das ist eine > Magnetic-Loop mit 1,6m x 1,6m. Ah, I see ;O) Magnetic-Loop mit 1,6m x 1,6m klingt schwer nach der Loop, die im Funkamateur 05.2010 auf Seite 500 vorgestellt wird (Artikel von H. Nussbaum mit zwei Aluprofilen, die verdreht zusammengeschraubt werden; wollte ich die Tage (auch) mal nachbauen). >>Phasenschiebungen durch Vergrößerung von C8 minimieren > Meine Befürchtung ist eher die Änderung in der Sperrschichtkapazitäten > der Dioden, welche sich dann über T2 auf den Schwingkreis übertragen und > diesen dann Phasen- oder sogar Frequenzmodulieren. Du kannst ja eventuell die Sperrschichtkapazitäten einfach als gesonderte Cs an die Dioden klemmen und die Kapazität jeweils von Hand einstellen in Abhängigkeit von der an den Dioden anliegenden Spannung (näherungsweise).
...hupps, ein mal zu viel hochgeladen anscheinend.
>von H. Nussbaum mit zwei Aluprofilen Nein, das ist einfaches Kabel an die Wand getackert. Die Größe hab ich mit dem MagnetLoop-Rechner so berechnet, daß sie zwischen 20-160m eine saubere Resonanz hat. Bei der Auskoppelschleife handelt es sich um ein am Ende zusammengelötetes Koaxkabel. Den Schirm hab ich in der Mitte durchtrennt. In etwa wie Aufbau C hier: http://www.dg1sfj.de/hardware/hw_koppelschleife.html Beim Abstimmen mit dem Drehhkondensator kommen bei den stärksten Sendern immerhin über 50mV raus (Oszi). Und für die Reise sowas? http://www.g4fon.net/MagLoopTwo.htm
B e r n d W. schrieb: > Die Größe hab ich mit dem MagnetLoop-Rechner so berechnet, daß sie > zwischen 20-160m eine saubere Resonanz hat. Was meinst du mit saubere Resonanz? Können bei Loops auch "schlechte Resonanzen" entstehen? > Beim Abstimmen mit dem Drehhkondensator kommen bei den stärksten Sendern > immerhin über 50mV raus (Oszi). Klingt fett! Ich überlege grade, ob es sinnvoll ist, für die Audion-Geschichte ein HF-Steckbrett aus einer verkupferten Trägerplatine und "zerteilten" Präzisions-IC-Fassungen zu löten (mit je 4 oder 5 Steckplätzen pro "Insel"). Wenn man jedes mal die Teile umlöten muss, könnte das sonst schnell nervig werden...
Hallo Bauer
>saubere Resonanz
Falls die Loop zu groß ist, hat sie schon ohne Drehkondensator eine
Eigenresonanz ähnlich wie ein Dipol. Die Resonanz wird dann aber
ziemlich breit. Auf noch höhere Frequenzen läßt sie sich nicht mehr
abstimmen. Ist sie zu klein, wird auch die Leistung klein.
Beispiel laut MagnetLoop-Rechner:
Leistung einer D=60cm runden Loop:
bei 20m: -14 dB
bei 40m: -25 dB
bei 160m: -46 dB
Im Vergleich eine 1,6m quadratische Loop:
bei 20m: -3 dB
bei 80m: -10dB
bei 160m: -30dB
Angaben immer im Vergleich zum Dipol.
Dabei spielt es nahezu keine Rolle, ob es sich um eine Loop mit mehreren
Windungen handelt. Mehreren Windungen machen IMHO nur bei sehr niedrigen
Frequenzen Sinn wegen des Frequenzverhältnisses/Verstellbereichs des
Drehkondensators. Also ab etwa MW abwärts.
Meine Audion-Schaltung hab ich jetzt doch aus reiner Neugier aufgebaut.
Sie spielt erstaunlich gut. Als Drossel habe ich 6µH für einen
Frequenzbereich 3450 - 14350 kHz gewählt. Schon tagsüber kommen einige
Sender rein und jetzt, um 22 Uhr, jede Menge. Von Ansprechschwelle keine
Spur.
Gerade höre ich Radio Taiwan, welches auf 6185 kHz von Sender in Skelton
ausgestrahlt wird. Es hat ein etwas schwächeres Signal und befindet sich
zwischen zwei stärkeren Sendern im 5kHz Raster. Im Hintergrund hört man
einen nervigen 5kHz Pfeifton. Jetzt weiß ich auch, warum jemand
5kHz/10kHz Kerbfilter eingebaut hat.
Meinen Vorverstärker mußte ich etwas modifizieren wegen aufgetretener
Übersteuerungen. Durch den auf 1.5k reduzierten Sourcewiderstand liegt
der Eingangswiderstand jetzt bei 200 Ohm dadurch konnte ich den
Eingangs-Übertrager auf 1:2 reduzieren. Falls jetzt noch was
übersteuert, wird das HF-Poti etwas zurückgedreht.
Etwas nervig ist der frequenzabhängige Einsatz der Rückkopplung. Dafür
habe ich momentan noch keine Lösung.
Gruß, Bernd
Danke für die Loop-Infos! Baue mir bald auch eine große Loop (habe momentan nur eine "Kartonloop 35cm x 35cm, 4 Wdg. überbrückbar auf zwei u. eine Wdg.). B e r n d W. schrieb: > Meine Audion-Schaltung hab ich jetzt doch aus reiner Neugier aufgebaut. Ach, ist ja cool! :O) > Sie spielt erstaunlich gut. Welchen Schaltplan hast du verwendet, den mit den beiden Dioden? Welche FETs und welche Spannung (stabilisiert) kommen zum Einsatz? Sind die Dioden auch "dabei"? > Etwas nervig ist der frequenzabhängige Einsatz der Rückkopplung. Glaube fast nicht, dass sich das über den großen Frequenzberich mit einfachen Mitteln bereinigen läßt. > Gerade höre ich Radio Taiwan, welches auf 6185 kHz von Sender in Skelton > ausgestrahlt wird. Es hat ein etwas schwächeres Signal und befindet sich > zwischen zwei stärkeren Sendern im 5kHz Raster. Das klingt seeehr gut!!!
Schau mal, was ich gefunden habe. Im Anhang das Schaltbild eines NRO-Audions. P1 erinnert an den 100K-Trimmer im Tentec-Schaltplan. Man könnte fast meinen, das Tentec-Audion wäre mal als NRO Audion geplant gewesen und dann doch zum RK-Audion weiterentwickelt worden. Die NF-Demodulatin bei beiden "Audionten" scheint wohl beim FET über den hohen Rs zu geschehen. Möglicherweise liegt da auch das Problem für die geringe Empfindlichkeit des Tentec-Audions...
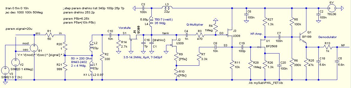
Hallo Bauer Das ist im Prinzip ein Colpitts Oszillator. Demoduliert wird, wie beim TenTec, an der Ugs / Id Kennlinie. Das ist die rote im obigen Bild. Im Ruhezustand sollte man sich bei einem Arbeitspunkt Id << 1mA befinden. Im Bild die rote Kurve links unten. Die Rückkopplungseinstellung verändert diesen Arbeitspunkt. Umgekehrt gibt es eine Rückwirkung durch die demodulierte AM auf den Arbeitspunkt und auf die Rückkopplung, da sich mit dem Takt der AM die Ugs verändert. Beim TenTec wird die AM am Drain ausgekoppelt, da ist die Rückwirkung gering. So sieht jetzt meine entgültige Schaltung aus. Die Rückkopplung konnte ich noch durch R3=470 Ohm deutlich flacher hinbekommen. Bei der Rückkopplungseinstellung hab ich noch was vereinfacht. Die Schaltung ist so stabil, da kannst Du im Betrieb überall dranfassen. Sogar am Schwingkreis läuft die Empfangsfrequenz höchstens 5kHz weg. Die Eingangsempfindlichkeit ist an der Loop schon fast zu hoch, den HF-Regler muß ich meistens zurückdrehen. Mit einer kurzen Teleskopantenne ist man aber froh über die Reserve.
B e r n d W. schrieb: > Das ist im Prinzip ein Colpitts Oszillator. Jetzt sehe ich es auch ;O) B e r n d W. schrieb: > So sieht jetzt meine entgültige Schaltung aus. Interessante Rückkopplungsidee! Werde ich gleich mal ausprobieren! Bei mir funzt es jetzt auch mächtig, habe T3 einen Rs von 10K spendiert, Rd gestrichen und den 100k-Poti komplett rausgeworfen. Signal für HF-Gleichrichtung und RK werden an S von T3 abgegriffen. Ohne weitere Verstärkung und direkte Gleichrichtung ist jetzt auf dem 80m-Band ohne Ende CW zu hören. Auch viele, viele Radiosender. Das Teil ist jetzt mindestens so empfindlich wie das FET/Bipo-Audion, fängt aber erfreulicherweise KEINEN MW-Ortssender ein! Übrigens alles ohne den Antennenvorverstärker um J1. Den will ich aber langfristig dennoch einbauen zur Entkopplung des späteren Audion-Empfangskreises. (dass das FET/Bipo-Audion MW-Ortssender einfängt, liegt möglicherweise an der Saugkreisspule, die auf ein Stück Ferritstab gewickelt ist) Hier noch zwei Fragen: Wird der Poti für die HF-Regelung vor J1 aus R20/R21 gebildet (1K) und dämpft R2 (330 Ohm) das HF-Signal nicht zu sehr? Was sind das für Spulen L1/L2 und wo würde die Stabantenne angeschlossen?
Bauer schrieb: > Was sind das für Spulen L1/L2 und wo würde die Stabantenne > angeschlossen? L1 und L2 bilden so eine Art 1:2 Spartrafo zum Hochtransformieren des HF-Eingangssignals, stimmts? (so wie oben schon mal beschrieben) Habe hier zwei Rinkkerne, außen 18mm, innen 10mm, der eine ist 6mm breit, der andere 12mm. Beide aus einem eher glänzenden, gräulichen Ferritmaterial. Der mit 6mm Breite besitzt mit 20 Wicklungen ungefähr 154µH. Würden die sich eignen, um einen solchen "Signal-Hochtransformierer" zu wickeln? (bin nicht sicher, ob sie für so hohe Frequenzen geeignet sind...). Induktivitätsmessgerät ist vorhanden.
>Bei mir funzt es jetzt auch mächtig Freut mich zu hören! >Übrigens alles ohne den Antennenvorverstärker um J1 Also wenn ich eine 50cm langes Kabel als Antenne dranhänge, bringt er schon was. Aber jetzt würde ich eine andere Schaltung wählen, welche nur 8-10dB verstärkt und einfach nur in Richtung Antenne entkoppelt. Um CW und SSB zu hören, muß man das Audion zum Schwingen bringen und dann wird auch abgestrahlt. Erlaubt sind 2nW, das ist praktisch "Nichts". >HF-Regelung vor J1 aus R20/R21 gebildet (1K) Ja, das wird bei einfachen Empfängern oft so gelöst. Bei Vollausschlag reduziert sich der Eingangswiderstand durch das 1k auf 47.5 Ohm. Wenn man zurückregelt, stimmt zwar die Anpassung nicht mehr, aber ein lineares Poti verhält sich durch die nachfolgende Last fast logarithmisch. >dämpft R2 (330 Ohm) das HF-Signal nicht zu sehr? Da gibt es noch ein kleines Problem, beim Drehen des HF-Potis ändert sich etwas die Rückkopplungseinstellung. Mit dem 330 Ohm hab ich versucht, das etwas zu entschärfen. Die Dämpfung ist subjektiv nicht bemerkbar. >auf dem 80m-Band ohne Ende CW zu hören Da ist grad Contest in Spanien, glaube ich. Bei mir wars ohne Ende SSB. Leider kann man nicht zwischen oberem und unterem Seitenband unterscheiden. >Was sind das für Spulen L1/L2 / Spartrafo Ja, das ist ein Doppellochkern-Übertrager 1:2, damit wird der Widerstand im Verhältnis 1:4 transformiert. http://toroids.info/BN-43-2402.php Den Schwingkreis hab ich auf einen T50-7 Ringkern gewickelt. Ringkerne haben ein geringes Streufeld. Das bedeutet auch umgekehrt, daß von außen nichts in der Ringkern einstreuen kann. Das Material 7 (weiß) hat die geringste Temperaturdrift. Mit einem T50-2 könnte man Eine Güte von bis zu 300 erreichen. Der driftet dafür aber stärker. http://toroids.info/T50-7.php >wo würde die Stabantenne angeschlossen? Wird die gesondert als Schwingkreis abgestimmt? Die würde ich an den C10 anschließen und die Schaltung davor abklemmen. Dann sollte der Stab über eine Koppelwicklung korrekt an die Eingangsimpedanz angepasst werden. >Beide aus einem eher glänzenden, gräulichen >Ferritmaterial. 20 Wicklungen ungefähr 154µH Schwierig da eine Aussage zu machen. Ringkerne aus Schaltnetzteilen, Computer-Motherboards oder für Entstörzwecke vorgesehene sind eher nicht geeignet. Die sind dann entweder für eine hohe Sättigung ausgelegt, haben hohe Ummagnetisierungsverluste bzw. absorbieren HF absichtlich. Aber probier es einfach aus. Der AL-Wert liegt dann bei ca. 375nH/Wdg. Irgendjemand hat hier mal geschrieben: Nach dem Empfängerbau ist vor dem Empfängerbau. Ich weiß, Du steckst noch mittendrin, aber was kommt als nächstes? Ein Audion ist ja im Prinzip ein selbstschwingender Direct-Conversion, also ein DC-Receiver. Ein Superhet? Gruß, Bernd
Hallo, Danke für die ausführlichen Antworten! B e r n d W. schrieb: >>auf dem 80m-Band ohne Ende CW zu hören > Da ist grad Contest in Spanien, glaube ich. Das glaube ich nach dem gestrigen Hörerlebnis ungesehen. > Leider kann man nicht zwischen oberem und unterem Seitenband > unterscheiden. Habe hier ein Buch von F. Sichla, in dem wird behauptet, dass das mit einem Audion ginge, wenn ich es richtig verstanden habe. Muss noch mal nachchauen. B e r n d W. schrieb: >>wo würde die Stabantenne angeschlossen? > Wird die gesondert als Schwingkreis abgestimmt? Eigentlich nicht. Gesonderten SK würde ich der Loop vorbehalten lassen. B e r n d W. schrieb: > Aber probier es einfach aus. Der AL-Wert liegt dann bei ca. 375nH/Wdg. Ok, werde ich mal testen. B e r n d W. schrieb: > Irgendjemand hat hier mal geschrieben: Nach dem Empfängerbau ist vor dem > Empfängerbau. Ich weiß, Du steckst noch mittendrin, aber was kommt als > nächstes? Ein Audion ist ja im Prinzip ein selbstschwingender > Direct-Conversion, also ein DC-Receiver. Ein Superhet? ;O) Habe mir als nächstes folgendes Projekt vorgenommen: Mit einem TDA1072 einen Superhet für den Bereich von ca. ein bis zwei MHz aufbauen (ev. höher, falls MW-Sender durchschlagen) und mit einem SA612 einen Konverter aufbauen. Der Konverter soll mit einem Quarzoszillator arbeiten und die Empfangsfrequenz in den Bereich des Superhets (wie gesagt ca. 1 bis 2 MHz) konvertieren. Empfangskreis --> SA612 ---> Superhet Oszillator -----> Bin mir über die technischen Feinheiten noch nicht ganz im Klaren, wollte als erstes den Superhet ans Laufen bringen und dann weiter sehen.
>> zwischen oberem und unterem Seitenband unterscheiden. > wird behauptet, dass das mit einem Audion ginge Natürlich kann man beide empfangen. Aber man kann das Ungewünschte nicht ausblenden. Wenn also jemand 3kHz oberhalb Deiner Empfangsfrequenz zu senden beginnt stört es dich beim Empfang. Andere Empfängerkonzepte können den Nachbarkanal durch entsprechende Filterung ausblenden. >1 - 2 MHz (ev. höher, falls MW-Sender durchschlagen) Mit 1-2 MHz wirst Du keine Freude haben. 527 - 1616 Mittelwelle 1810 - 2000 160m Amateurband 2250 - 2550 120m Tropenband 3150 - 3450 90m Tropenband Die Tropenbänder sind in unseren Breiten relativ schwach zu hören. Ansonsten gibt es das 160m Band und ein paar Funkdienste. Eventuell wäre 1.8 bis 2.8MHz geeignet. Das hängt aber auch davon ab, ob Quarze für alle umzusetztenden Bereiche verfügbar sind. Und Vorsicht, falls auf der Spiegelfrequenz starke Sender liegen. Dann benötigst Du für verschiedene Bereich ein entsprechend breites und dennoch selektives Vorfilter. Da Du aber sowiso schon zweimal umsetzen willst, warum nimmst Du nicht eine höhere ZF wie z.B. 10.7MHz und machst einen Doppelsuper draus? Zusammen mit einem SA612, und einem Oszillator von 10.8 bis 19.2 MHz kann man in einem Rutsch von 100kHz bis 8.5MHz empfangen. Davor braucht es nur einen Tiefpass.
B e r n d W. schrieb: > Eventuell wäre > 1.8 bis 2.8MHz geeignet. Das wäre einen Versuch wert. Ich kann ja erst mal den TDA1072 für diesen Frequenzbereich aufbauen. Vermutlich wären 1.7 bis 2.9MHz als angepeiltes Ziel sinnvoller, um o.g. Bereich sicher zu treffen?!? Wenn man auch SSB hören will, muss man im ZF-Bereich einen Träger mit der ZF-Frequenz zufügen, nehme ich an. Wie macht man CW hörbar? Hier liegt ja nur der unmodulierte Träger vor? Mit einem Träger ähnlicher Frequenz mischen und dann hört man einen Ton mit der Frequenz der Differenzfrequenz??? Über den Doppelsuper muss ich noch mal nachdenken. Habe, glaube ich, auch noch irgendwo einen Schaltplan.
Hallo Bauer >1.7 bis 2.9MHz um o.g. Bereich sicher zu treffen Der Oszillator sollte sich möglichst fein einstellen lassen und nicht driften. Man kann auch ein Oszillatorsignal mit einem Quarzoszillator mischen und diese Frequenz auf den ersten Mischer geben oder den Oszillator in ein eigenes kleines abgeschirmtes Gehäuse bauen und ne halbe Stunde warmlaufen lassen. Ich verwende z.B. einen Frequenzzähler, welcher die ZF-Frequenz automatisch subtrahiert. Die Treffergenauigkeit ist besser als 100 Hz. >Habe auch noch irgendwo einen Schaltplan. Gibts massig im Web wie z.B. hier: http://www.qsl.net/va3iul/Homebrew_RF_Circuit_Design_Ideas/Homebrew_RF_Circuit_Design_Ideas.htm Über den TDA1072 hab ich schon mal was gelesen: http://pages.suddenlink.net/wa5bdu/1chiprx.htm Bei einem anderen Projekt, welches ich aber gerade nicht finde, wurde der BFO am Pin5 eingespeist. Dort konnte man per Poti die Amplitude justieren. Der WA5BDU oben hatte das Problem, das ein zu starker BFO die AGC veranlasste, zurückzuregeln. Der AM-Rundfunk sendet im 5, im 9 und im 10kHz Raster. Optimal wären zwei Filter 4.5 und mit 8kHz Bandbreite. Eine AM-Demodulation ist ja im TDA1072 schon integriert. Typische Filter für SSB haben eine Bandbreite von 2.4 bzw 2.7 kHz. Der BFO (zugesetzter Träger) wird auf eine Frequenz 1.5kHz über bzw. unterhalb der Filtermitte eingestellt, je nach Seitenband. An den käuflichen Geräten wird nicht die Empfangsfrequenz der Filtermitte angezeigt, sondern die Frequenz des zuvor entfernten Trägers. Filter für CW sind typischerweise ca. 500-600 Hz breit. Der BFO wird auf 600-700Hz über oder unter der Filtermitte eingestellt. Bei einer ZF von 455kHz würde man den BFO von 453-457 kHz verstellbar machen. Das geht mit einer Kapazitätsdiode oder manche verwenden eine in Sperrichtung geschaltete LED. Gruß, Bernd
Hallo Bernd! B e r n d W. schrieb: > Ich verwende z.B. einen Frequenzzähler, > welcher die ZF-Frequenz automatisch subtrahiert. Die Treffergenauigkeit > ist besser als 100 Hz. Sowas hatte ich auch schon überlegt, bietet sich ja an und ist relativ leicht mit µC und Vorteiler zu machen, denke ich. B e r n d W. schrieb: > Gibts massig im Web wie z.B. hier: > http://www.qsl.net/va3iul/Homebrew_RF_Circuit_Desi... Coole Seite, da gibt es ja massig Projekte. Die Doppelsuperschaltung, die ich meinte, nennt sich SWR1, war mal ein ELV-Projekt, kann man auch irgendwo runterladen. B e r n d W. schrieb: > Über den TDA1072 hab ich schon mal was gelesen: > http://pages.suddenlink.net/wa5bdu/1chiprx.htm Ja, über diese Seite bin ich auch schon mal gestolpert, absolut cooles Projekt!!! Kann leider kein CW entschlüsseln, ansonsten wäre es interessant. (ich weiß, es gibt Morsedecoder für den PC, finde ich aber eher unsportlich). B e r n d W. schrieb: > Typische Filter für SSB haben eine Bandbreite von 2.4 bzw 2.7 kHz. Der > BFO (zugesetzter Träger) wird auf eine Frequenz 1.5kHz über bzw. > unterhalb der Filtermitte eingestellt, je nach Seitenband. An den > käuflichen Geräten wird nicht die Empfangsfrequenz der Filtermitte > angezeigt, sondern die Frequenz des zuvor entfernten Trägers. Ach so funktioniert das mit den Seitenbändern! B e r n d W. schrieb: > Filter für CW sind typischerweise ca. 500-600 Hz breit. Der BFO wird auf > 600-700Hz über oder unter der Filtermitte eingestellt. Ist ja dann das gleiche Prinzip wie bei SSB, nur mit anderen Frequenz-/Filterwerten. Bin grade dabei, eine Loopantenne (D=180cm) zu konstruieren mit Luftdrehko 2x 320pF + zuschaltbarer Parallelkapazität. Als Spulenmaterial wollte ich das dickste Koaxkabel nehmen, das im Baumarkt zu haben ist. Mit der Karton-Loop 35cm x 35cm (4 Wdg.) werde ich nämlich vorraussichtlich nicht mehr weit kommen bei den folgenden KW-Basteleien.
Bauer schrieb: > Die Doppelsuperschaltung, die ich meinte, nennt sich SWR1, war mal ein > ELV-Projekt, kann man auch irgendwo runterladen. Hier noch der Link: http://www.elv-downloads.de/service/manuals/SWR1/38620-SWR1.pdf Gruß, Daniel
Ein ganz hervorragendes Audion, einfach und mit Loop oder Ringkern zu betreiben.
hewlett schrieb: > Ein ganz hervorragendes Audion, einfach und mit Loop oder Ringkern zu > betreiben. Das mir der Spule vor dem Emitter ist ein interessanter Ansatz!!! Mir ist aber noch nicht ganz klar, warum die Schaltung ab einem bestimmten Arbeitspunkt an zu schwingen fängt...??? Schaqu mal hier: http://www.b-kainka.de/bastel3.htm Ich wette, hier könnte man auch mit guten Ergebnissen den 10k-R vor den beiden Emittern durch eine Spule ersetzen...(?)
...hatte ich schon in einem anderen Beitrag gepostet, hier eine vollständige Schaltung mit Varicapdiode, auch nach dem 2T-Prinzip (Bibolar-NRO-Audion). Bemerkenswert die Gegentaktendstufe in Minimalbeschaltung.
Das Audion nach J. Nussbaum kann man hier sehen und hören. http://www.youtube.com/watch?v=aqMRHyFJfYQ&feature=youtu.be
hewlett schrieb: > Das Audion nach J. Nussbaum kann man hier sehen und hören. > http://www.youtube.com/watch?v=aqMRHyFJfYQ&feature... warum hat der mann im video denn zwei drehkos?
Der zweite Drehko(Trimmer mit ca. 50 pF) ist parallel zum Hauptdrehko und dient der Feinabstimmung
Es gibt noch ein zweites Video für das wohl einfachste aber sehr effektive Audion, diesmal als Allwellenempfänger für MW mit Ferritstab und für KW mit Ringkern und Drahtantenne. http://www.youtube.com/watch?v=c-8zchIU4iU&feature=related
Hat das Teil eine Hysterese bei der Rückkopplung?
Keine nennenswerte Hysterese festgestellt, sieht man im 2. Video an einigen Stellen, dass es sehr klar und weich rückkoppelt.
hewlett schrieb: > Keine nennenswerte Hysterese festgestellt OK. Kannst du erklären, warum das Ding überhaupt schwingewn kann? Hat das mit dem 220p-C zwischen Kollektor und Emitter des HF-Ts zu tun? (so eine Art Hartley-Oszillator?)
Bitte melde dich an um einen Beitrag zu schreiben. Anmeldung ist kostenlos und dauert nur eine Minute.
Bestehender Account
Schon ein Account bei Google/GoogleMail? Keine Anmeldung erforderlich!
Mit Google-Account einloggen
Mit Google-Account einloggen
Noch kein Account? Hier anmelden.












