Hallo, ich brauche Hilfe bei einem 300kHz… 30MHz Generator. Der Generator an sich ist kein Problem nur die Dimensionierung der AGC. Ich bekomme den Regelkreis nicht so hin, dass ich immer denselben Spitze-Spitze-Wert der Amplitude bei unterschiedlichen Frequenzen erhalte. Ich hänge mal den Schaltplan dran, der LT wird dann mal ein TL072 oder so. Es wäre auch gut die negative Spannungsschiene los zu werden. Danke für Eurer Hilfe
Hallo ich würde als erstes einen Koppelkondensator vor die Diode setzen, damit nur die Wechselspannung Wirkung hat.
karadur schrieb: > ich würde als erstes einen Koppelkondensator vor die Diode setzen, damit > > nur die Wechselspannung Wirkung hat. Aber dann nicht den Widerstand von Diode gegen Masse vergessen!!
Ups…, den habe ich bei der ganzen virtuellen Verkabelei ganz vergessen. Es funktioniert aber trotzdem nicht (auch mit dem Endladewiderstand nicht). Irgendetwas mache ich am Regelkreis falsch. Warum darf ich eigentlich keine .asc-Dateien einbinden? Dann könnte man doch die SIM gleich nutzen.
Ich würde als allererstes mal messen , ob ohne Regelung die gewünschten Pegel über den gesamten Frequenzbereich überhaupt erzeugt werden kann. Dann würde ich an dem Punkt wo die Regelspannung abgegreiffen wird über einen 50 Ohm Widerstand an den Ausgang gehen. Durch die Regelung ( wenn sie denn mal funktioniert ) ist der Innenwiderstand an diesem Punkt nämlich 0 Ohm. Ralph Berres
@Harry muß der TL nicht. Der muß die Amplitude regeln. Hinter der Diode und dem RC-Filter ist keine HF mehr.
@Ralph Berres >ist der Innenwiderstand an diesem Punkt nämlich 0 Ohm Eher nicht oder? Es gibt ja keine Gegenkopplung, welche innerhalb einer Schwingung hart nachregelt. Naja, wenn sich die Last langsamer ändert, als die Regelung nachregelt, könntest Du Recht haben. @Rumpel A. >Warum darf ich eigentlich keine .asc-Dateien einbinden? Wie meinst Du das? Als low cost OP würde ich eher einen LM324 verwenden, wegen low dropout. Dann gehts auch mit einer Betriebsspannung. Die BAT54 ist eher für kleine DC-DC Schaltwandler usw. gedacht und bis 30MHz wahrscheinlich nicht linear.
B e r n d W. schrieb: > Naja, wenn sich die Last langsamer ändert, > > als die Regelung nachregelt, könntest Du Recht haben. was sie inb der Regel tut. Ralph Berres
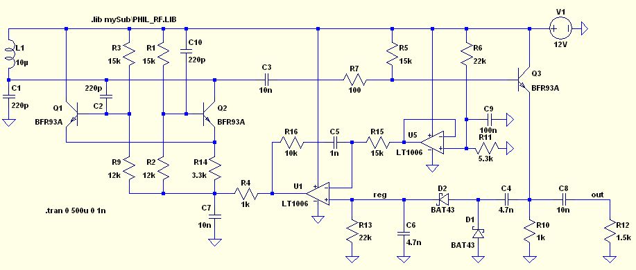
Erstmal Danke an alle, die sich meines Problems angenommen haben. @B e r n d W. … mit den asc-Dateien, da stehen so Sätze wie: außer *.jpg und *.png alles andere wird sofort gelöscht unter dem Datei-Einbinde-Button und da war ich vorsichtig. Ich habe Deinen Anhang mal für mich umgesetzt (Was ich so da habe und was Rei* so im Sortiment hat. Wenn ich den Q3 durch einen BFR93 ersetze und R14 auf 100Ohm setze dann habe ich in der Amplitude einen Flaschenhals mit konstantem Ende. (Was ich auch wollte.) In der FFT habe ich aber eine Aufweitung mit einem Höcker. Setze ich an die Basis von Q3 eine Spannungsquelle mit 0.7V habe ich ein deutlich besseres Spektrum mit deutlich weniger Nebenmaxima. Meine Frage: Muss ich jetzt zwischen Kummer und Elend wählen oder gibt’s da auch noch was, was ich nicht wirklich bedacht habe. Die Variante mit D3 R17 kannte ich noch nicht. Der 2N2369 und der U309 sind dummerweise auch nicht als SMD bei Rei* verfügbar, gibt’s da Alternativen (ja HBE-Shop, nein bei Rei* oder so).
Für diesen Oszillator wäre ein rein ohmscher Emitterwiderstand wahrscheinlich nicht schlecht, momentan ist Q3 aber eher eine Stromquelle. Q3 sollte nicht mitschwingen, sondern nur das Gleichspannungsniveau an seinem Kollektor regeln. Eventuell könnte man von Kollektor nach GND einen Kondensator schalten. Außerdem hatte ich mir schon überlegt, den Q3 ganz wegzulassen und den Regler umzupolen. Das würde den nichtlinearen Zusammenhang Ua vom OP zu Ib von Q3 ersparen. Bei der FFT hast Du aber sicher nur einen "Höcker", wenn Du die Zeit vor und während des Ausregelns miteinbeziehst. Durch ändern der Betriebsspannung des Oszillators ändern sich die parisitären Kapazitäten von Q1 und Q2 und dadurch etwas die Frequenz. Dies geschieht so extrem in der Realität aber nur einmal beim Oszillatorstart. Bei einer Frequenzänderung muß später nur minimal nachgeregelt werden. Im ausgeregelten Zustand sah bei mir das Spektrum relativ sauber aus. >Die Variante mit D3 R17 Der Regler schwingt damit am Anfang schneller ein. Die Alternative wäre ein Anti Windup. Der Regler hängt halt nach dem Einschalten am Anschlag. >nicht als SMD bei R. verfügbar Probiers mal mit einer Kollektorschaltung und einem BFR93. Damit könnte man sich schon eher einem 50 Ohm Ausgang annähern.
@ B e r n d W. Die Sache mit den Höckern ist mir heute über den Tag auch aufgegangen. Ich war einfach nur zu ungeduldig. Ich habe es dann probiert und alles war gut. Die J309 werde ich einfach mit sehr kurzen Beinen auf die SMD-Seite löten. Ist halt 20fache Bauhöhe. Der 50Ohm Ausgang ist noch nicht mein Problem, denn ich will noch eine halbe Gilbert-Zelle als Modulator nachschalten und dann erst soll eine entsprechende Ausgangsstufe folgen. „Außerdem hatte ich mir schon überlegt, den Q3 ganz wegzulassen und den Regler umzupolen. Das würde den nichtlinearen Zusammenhang Ua vom OP zu Ib von Q3 ersparen.“ Das werde ich mal noch simulieren. Ich habe aber noch eine neue Frage: würde der Betrieb von Q1 bis Q3 an einer nochmals stabilisierten Spannungsquelle (z.B. 9V über 78XX09 aus den 12V) die Qualität des Signals noch verbessern? Der zusätzliche Materialaufwand wäre ja gering.
Rumpel A.
>Betrieb von Q1 bis Q3 an weiterer Spannungsquelle
Eher ein LC oder RC Glied für jede Stufe vorsehen, zum Entkoppeln und
weil alle Spannungsregler mehr oder weniger stark Rauschen. Dazu gab es
hier vor Kurzem einen Thread. Nach Anpassen der Basiswiderstände des
Oszillators würde die Schaltung mit 8Volt auskommen.
Die Regelung direkt mit OP funktioniert besser.
Probier mal aus: L1=1µH, C1=2.2nF
und im Vergleich: L1=100µH, C1=22pF
Schau Dir dabei das Signal direkt am Oszillator und das Spektrum an. Um
diese Knicke bei der zweiten Version wegzubekommen, habe ich noch keine
Lösung gefunden. Der Peltzoszillator haut da anscheinend mit einem
Rechtecksignal auf den Schwingkreis. Falls nun XC und XL ziemlich
hochohmig sind, sieht das nicht mehr gut aus.
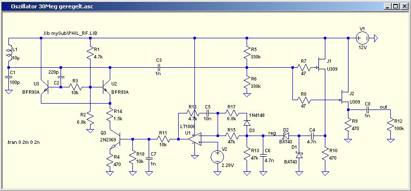
@ B e r n d W. : Großes (LOB)^2. Die Amp.-Regelung ist ja erste Sahne. Ich habe Deine SIM mal etwas verbogen. (Quelle: Schaltungspraxis für Messgeräte S198. ff Militärverlag der DDR) dort werden für L=11mH-1.1uH und C=20-320pF angegeben. Die Schaltung läuft mit einem MAA3006 (Tesla (CSSR)) – gibt’s alles nicht mehr. Wenn ich mir die Signale und die FFT’s anschaue wird mir ziemlich schnell klar, das für abstruse L/C-Verhältnisse auch dieser Oszi nicht geeignet ist. Der macht zwar noch ein Signal, aber eben keinen Sinus mehr (Sieht wie Triggerpunkte aus). Bei C1=320p, L=11mH, C2=1n und C10=1n (Änderungen in Deinem letzten Schaltplan) sieht man deutlich das Einsetzen der Energiezufuhr für den Schwingkreis. Da gibt es keine Ausrede mehr für Oberwellen. Für "halbwegs normale" L/C-Verhältnisse ist die FFT aber mehr als gut. Deshalb werde ich morgen oder übermorgen das Ding mal in Epox und Silizium gießen. Allerdings habe ich nur als OpAmp Ad820 da. Die Spannungsregelung U5/R11/R6/C9 wird wohl ein Netzteil übernehmen. Nochmal Danke für Deine Unterstützung
Also, aufgebaut ist er, Kurvenforn sieht sehr schön nach Sinus aus. Messen kann ich das aber nicht. Die Amplitude ist nur halb so groß wie simuliert und nicht konstant. Ich habe AD820 und BAT17 verbauen müssen, ich hatte nichts anders da.
Die BAT43 Diode ist schon mal nicht geeignet. Sie hat viel zu viel Sperrschichtkapazität. Die Bat17 ist schon besser geeignet. Ist aber eigentlich eine Mischerdiode und die HF Spannung darf 4VSS nicht überschreiten. Die BAT62 oder eventuell eine AA132 wäre hier wesentlich besser geeignet. Wenn die Amplitude nur halb so groß ist , wie simuliert, würde ich zunächst mal die Regelung ganz auser Betrieb setzen, denn sie kann die Ausgangsspannung nur verkleinern. Ich würde erst mal schauen, das ohne Regelung bei jeder Frequenz mindestens 20% mehr als die geforderte Amplitude erreicht wird. Und zwar mit der Last als Abschluss. ( 50 Ohm ? ). Vermutlich ist das ja nicht mal der Fall. In diesem Fall muss man der Sache auf den Grund gehen. Als nächstes würde ich mal schauen, ob die Diode eine Frequenzunbahängige Gleichspannung liefert. ( Proportionalität HF-Spannung Gleichspannung ) Erst wenn beides ´sichergestellt ist, würde ich die Regelschleife schließen. Mache doch mal Bilder von dem Aufbau der Schaltung, eventuell Platinenlayouts ebenfalls. Vielleicht liegt ja im Aufbau schon was im argen. 30MHz ist halt eben keine Gleichspannnung mehr. Ralph Berres
Hallo Rumpel A. BAT17 ist besser geeignet als Bat43. Leider beträgt die Durchbruchspannung nur 4Volt, als Vorsicht. >halb so groß wie simuliert und nicht konstant Das würde bedeuten, daß der Regler am Anschlag hängt und vom Oszillator selbst ein zu kleines Signal kommt. Hängt der Ausgang des Reglers unten auf ca. 1Volt? Eventuell könnte man R14 verkleinern, z.B. auf 2,2k oder 1.8k.
So, ich habe mal Bilder gemacht und hoffe jetzt alles so wiederzugeben, wie ich es gemessen habe. Ich habe den Schaltplan (Plan wie in der Messanordnung verdrahtet) und die Platine (Bild) vom Regler befreit, ab R4/R16 das Netzteil für die Steuerspannung gehangen und die Gesamtschaltung mit 12V betrieben. Die 12 V sind ja nur für Q5 interessant, für den Oszillator ist ja die Differenz 12V-Steuerspannung die Betriebsspannung. Die Frequenz ist ungefähr 7Mhz. Für Bild 3751 ist UOUT = 1V USteuer = 2V ohne ROUT, Bild 3752 UOUT = 0,5V USteuer = 2V mit ROUT=56Ohm, Bild 3753 ist UOUT = 0,6V USteuer = 6,5V ohne ROUT, Bild 3754 UOUT = 0,4V USteuer = 6,5V mit ROUT=56Ohm. Die kleine Kurve ist die Regelspannung. Die Nulllinie ist die zweite von unten. Im Bild 3752 sind die Kurven leider ungünstig übereinander, man sieht aber das bei hoher Amplitude und 50Ohm Last der Sinus aufhört Sinus zu sein. Bevor ich den Regler U1 (AD820) ausgelötet habe, habe ich den Punkt R4/R16 mit 1k auf Masse gezogen. Da lief der Generator an, die Regelung war komisch. Beim Drehen des Dreko habe ich eine Amplitudenkurve, übertrieben, wie eine umgekehrte Parabel. Was mir noch einfällt, die Regelspannung (reg) wuchs zur kleineren Frequenz hin, ob linear habe ich nicht nachgeschaut. Danke für Eure Mühe.
Hallo Rumpel A. Leider steht das Poti vom Kanal 1 nicht auf CAL. Die Schaltung kann keine 50 Ohm treiben. Mach mal als Last 470 Ohm oder 1k dran. Der BFR93A ist mit 50 Ohm überfordert, da bräuchte man bei 2 Volt Spitze ca. 50mA Ruhestrom. Für eine halbe Gilbertzelle benötigst Du bestimmt keine 2 Volt und der Eingangswiderstand beträgt auch keine 50 Ohm. Stell doch mal reale Verhältnisse her. Ohne Last ist die Ausgangsspannung ja riesig. Ist sie das auch über den ganzen Frequenzbereich?
Hallo Bernd, der Kanal 1 ist eingerastet. Ich habe nie gedacht, dass ich das Ding mal fotografieren werde. Ich nehme aber gleich mal den Schraubenschlüssel. Für die Gilbertzelle hatte ich so in erster Linie an ca. 1k Eingangswiderstand gedacht. Beim NE612 liegt er glaube ich auch in dieser Größenordnung und ich wollte ihn eigentlich nur nachbauen. Für diese Variante ist die HF-Spannung natürlich viel zu groß und ich müsste dämpfen. Wenn ich einen Ausgangswiderstand von 470Ohm wähle, wird die Amplitude nur unwesentlich kleiner als am unbelasteten Ausgang (0,04V). An dieser Stelle tut sich natürlich auch die Variante auf, über ein Anpassglied einen IE500 zu betreiben und dann einfach mit einem Quarzgenerator noch hochzumischen.
Ich habe die Ausgangsspannungen vergessen. Für USteuer = 5V 3.5MHz – 0.6V SS 10MHz – 0,4V SS 14MHZ – 0,25V SS Wenn ich die Steuerspannung auf 2V lege kann ich die Amplitude bei 14MHz noch auf 0,4VSS hochziehen.
Hallo A. Rumpel Beim NE612 liegt der Eingangswiderstand bei 1.5k unsymetrisch. Wenn Du due Schltung nachbaust, kannst Du ja einen höheren Ruhestrom fließen lassen. Dadurch wird das Ganze übersteuerungsfester. Gleichzeitig wird der Eingangswiderstand sinken, aber wahrscheinlich nicht unter 500 Ohm. Die HF-Spannung sollte am Ausgang ~10% kleiner sein, als am Oszillator. Falls das so ist, bringt der Oszillator zu wenig Amplitude. Wie groß ist die Amplitude am Oszillator, wenn die Steuerspannung 2 Volt hat. Ist sie da schon klein, dann mal R7 rauslöten und schauen, ob dann die Amplitude hochkommt. Wenn der richtig schwingt, müßten ungeregelt fast 8Vss anliegen. Änderungen für höhere Amplitude: R4 = 1k R14 = 1.8k R1 = R2 = R3 = R9 = 33k R5 = 27k (bei RL >= 1k) Gruß, Bernd
Hallo Bernd, Also R7 ist raus und ich habe bei voll eingedrehtem Dreko(340p) und der Steuerspannung 2V eine USS von 1,2V, wenn ich den Dreko ausdrehe bleiben 0,2V USS also fast nix. Von der Sim bin ich weit entfernt. Es sieht beim Eindrehen des Dreko so aus, als ob bei ca. 150p ein Sprung in der Amplitude ist. Ich denke auch nicht das der Aufbau so wirklich daneben gegangen ist. Die Leiterplatte ist doppelseitig und im HF-Teil habe ich die Massefläche (wie man oben sieht) rausgemacht. Bei 3-13MHz sollt der Aufbau eigentlich tun. Beim derzeitigen Stand muss ich mir um die Folgestufen glaube ich noch keine Gedanken machen.
Was kann das dann noch sein? Die Spule hat einen Windungsschluß/hohe Dämpfung/ungeeigneten Eisenkern, statt des Drehkondensators mal einen 220p Keramik verwenden, oder einer der BFR93 hat schon einen Schuß wegen der relativ niedrigen Durchbruchspannung von 12Volt (Datenblatt).
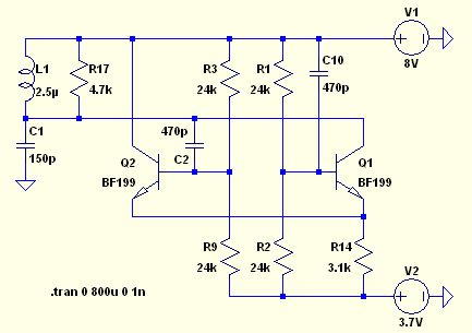
Hallo A. Rumpel >Die Leiterplatte ist doppelseitig Hast Du die untere Masse mit der oberen verbunden? Ich hab mal die Schaltung so ähnlich auf dem Steckbrett aufgebaut. Die Betriebsspannung beträgt 8 Volt. Es gibt 2 Messreihen: Mit R14=3,1k und mit R14=1,3k. Beide Versionen wurden jeweils mit Vstell=3,7V und 1V beaufschlagt. Um die Schaltung möglichst wenig zu belasten, habe ich zwei 10:1 Tastköpfe verwendet. Auf dem Bildschirm sah das Signal wie bei Dir sehr sinusförmig aus. Der Peltz erzeugt einen sauberen Sinus und Amplitude verhält sich proportional zur angelegten Betriebsspannung. Beim Anschließen des zweiten Tastkopfes für den Frequenzzähler brach die Schwingung auf fast die Hälfte zusammen. Es ist davon auszugehen, daß schon der erste Tastkopf einen ähnlich starken Effekt hat. Die Amplituden habe ich mit nur einem angeklemmtem Tastkopf abgelesen. Mit R17=4.7k (zusammengefasste Verluste) verhält sich die Simulation ungefähr wie die real aufgebaute Schaltung. Ich hoffe, daß der BF199 bei den niedrigen Frequenzen nicht zu sehr vom BFR93A abweicht. Die zweite Variante mit R14=1.3k könnte imho die nötige Amplitude für den Treiber liefern. Eventuell hättest Du zuvor genauer definieren müssen, wie das Signal für den Mischer aussehen soll. >300kHz… 30MHz Generator Wie weit entfernt wird der Mischer angeordnet und welche Amplitude bei welchem Innenwiderstand wird benötigt? Muß die Leitung abgeschirmt sein? Eventuell benötigst Du dann einen breitbandigen Transformator, um auf 50 Ohm zu kommen. Gruß, Bernd
Hallo Bernd, ja, ja ich habe die Ober- und Unterseite verbunden und auf der anderen Seite ist ja noch die Krokoklemme auf beiden Seiten am Blech. Ich habe noch mal meine Ausgangsschaltung rausgeholt und soweit abgespeckt das nur noch der Oszi bleibt. Bei unseren Betrachtungen haben wir immer an der Stromrückkopplung gefeilt. Eine andere Variante ist mir erst beim Rumspielen aufgefallen. Am Punkt MP liegt ja eine Gleichspannung an, die in gewissen Grenzen variiert die Amplitude regelt. Wenn ich den Widerstand R2 von 900 bis 2000 Ohm ändere habe ich einen entsprechenden Spannungshub von 20V auf 7V in den Sim. Wenn ich den Ausgang über ein Dämpfungsglied ziehe (gleichzeitig als Anpassung) müsste doch so fast jede Nachfolgestufe damit zurechtkommen. Ich werde mal bei Rei* ein paar neue Transistoren ordern und dann mit den größeren Grenzwerten ins Rennen gehen. Ich hänge noch die Transistor-lib dran, in den letzten drei Zeilen sind die Modelle. Ich bin auf Deine Meinung, und natürlich die aller anderen auch zu dieser Variante gespannt.
Ich habe die Idee mal durchprobiert, eigentlich sieht es gut aus. Ich habe mit einer EXTREM Kombination im Schwingkreis C=22nF (ich kann nur bis 100kHz Spektren messen) gearbeitet. Das Ergebnis ist so schlecht nicht, obwohl ich schon NF bin. Warum findet sich im Internet keine solche Regelung? Die uC-Fraktion hätte bestimmt diese Variante: mit einem ADC die Amplitude messen und dann über zwei DAC und einer entsprechenden Tabelle den „Arbeitswiderstand“ und den Arbeitspunkt entsprechend einstellen. Bernd, entschuldige dass ich so über Deine Antwort hinweg geschrieben habe. Es war einfach nur eine Idee.
>R2 von 900 bis 2000 Ohm ändern
Für DC wirken beide Transistoren in Kollektorschaltung. Die
Emitterspannung liegt dann 0,7 Volt unter MP. Der Spannungsabfall über
R9 wird größer und die Betriebsspannung am Oszillator reduziert sich.
Damit sind wir am gleichen Punkt wie zuvor. Mit einem Unterschied: Der
Regler bräuchte an der Basis weniger Steuerleistung.
Mein bisheriger Aufbau:
Wenn ich R14=680 Ohm reinmache und auch C7 überbrücke / auf GND lege und
12 Volt Versorgung verwende, kommen bei mir über den ganzen Bereich
(3-11MHz) zwischen 15 und 17 Vss raus (Spule 5,4µH). Nach oben hin nimmt
das vermutlich wegen der kleinen Schwinkreiskapazität von 11-12 MHz auf
13Vss ab. Mit einer anderen Spule (1,2µH) mit Ferritkern 6-23MHz und
13-6Vss. Eine weitere mit 700nH auf einem Ringkern, 7-27MHz auch 13-6V.
Anscheinend hat der R14 den entscheidenden Einfluß. Die 680 Ohm kann der
Regler noch steuern (<10mA). Bei 220 Ohm wäre die Amplitude noch ein
wenig größer, aber der Strom wird dann zu groß.
Außer daß sie 3Volt mehr aushalten, haben die anderen Transistoren
keinen entscheidenden Vorteil. Die Variante mit den Basiswiderständen
macht bei der Amplitude keinen Unterschied, die Bemessung mit 900 Ohm
bringt laut Simulation sogar nur 1Vss.
Hallo Bernd, Deine Spannungswerte kann ich nicht ganz verifizieren, aber 6VSS bei 3MHz schaffe ich auch noch. Deine Beobachtung mit der Belastbarkeit teile ich in vollem Umfang. Selbst bei einem 10:1 Tastkopf kann ich das Zuschalten des Frequenzählers deutlich in der Amplitude wieder finden. Damit wird klar, warum in der Orginalschaltung ein U310 zur Auskopplung des Signals verwendet wird. Mit den Schädigungen der Transistoren hast Du wahrscheinlich auch Recht. Ich habe die Schaltung auf dem Steckbrett auch noch mal aufgebaut und sofort ein Paar Transistoren mit VCE=15V direkt abgeraucht. Nach einer totalen Umlötaktion auf meiner Platine (Anpassung an Deine Werte und neue Transistoren rein) bekomme ich zwar etwas höhere Spannungen aber das Steckbrett liefert bessere Werte. Ich habe mit meiner neuen Idee und Deinem R14=680 Ohm mal experimentiert. Mein Ergebnis: R14<1k geht gar nicht, denn die Kurvenform bekommt einen Knick (mehr Oberwellen) bei ca. 2k sieht der Sinus super aus und die Sim sagt: kein 1. Oberton. Ich hatte auch das Gefühl, dass bei kleineren Werten für die Basisspannungserzeugung das Bild auch besser aussah also statt 24k besser 4.7k.
Neuansatz: An den bisherigen Versionen des Peltz-Oszillators hat mich die Spule nach V+ gestört, deshalb mal ein Vorschlag mit pnp-Transistoren und Spule und Kondensator nach Masse. Der Effekt: Die Spannung bricht zwar beim Betrieb von Frequenzzähler || zum Oszi immer noch ein, aber es ist merklich besser geworden. Außerdem kann ich jetzt einfacher Kapazitätsdioden einsetzen. Die angegebenen Werde habe ich gerade am Steckbrett ermittelt, wobei ich auf eine möglichst runde Kurvenform geachtet habe. Mit R4=3,3k und R5=4,7k wird die Amplitude deutlich größer, der Sinus bekommt aber diesen Trigger-Knick auf beiden Halbwellen. Dies war auch schon bei der npn-Variante zu beobachten. Die Schaltung läuft ab ca. 4.6V los und die Amplitude wächst ziemlich gut mit der Betriebsspannung. Mein eingangs geschildertes Regel-Problem wird damit zu einem Problem der Spannungsstabilisierung. Ach ja, ich habe im praktischen Einsatz für Q1,Q2 2N2949 verwendet, die Sim ist wie immer lausig, den die Amplitude war bei U=12V und f = 2,8MHz mit 3,2VSS gegenüber 250mVSS im Realexperiment nur „leicht“ daneben. Auch die 10:1 Geschichte am Tastkopf half da nicht. Gruß Rumpel
Deine Spulen simulierst du immer mit Rser=1mOhm. Das ist viel zu wenig! Die haben doch sicherlich bei dieser Induktivität alle einen Kern, dann mußt du 10 bis 100 Ohm in Serie denken. Probier damit mal ob die Amplituden stimmen. Im MHz-Bereich kommen dann noch zig pF Parallelkapazität hinzu!
Abdul K. schrieb: > Deine Spulen simulierst du immer mit Rser=1mOhm. Das ist viel zu > wenig! > Die haben doch sicherlich bei dieser Induktivität alle einen Kern, dann > mußt du 10 bis 100 Ohm in Serie denken. Probier damit mal ob die > Amplituden stimmen. > Im MHz-Bereich kommen dann noch zig pF Parallelkapazität hinzu! Eine der wunderlich & vergnüglichen Dinge in diesem Forum ist die Leichtigkeit, mit der schon längst abgelaufene Threads wieder ans Tageslicht gezerrt werden. Manchmal sehr interessant, was da so auftaucht. heitere Grüße MiWi
Auch nach 100 Jahren ändert sich nichts an dieser notwendigen Aussage. Daher schrieb ich es. OK, nach 500 Jahren würde ich die Sprache nicht mehr verstehen, könnte daher auch nicht sinnvoll antworten.
Bitte melde dich an um einen Beitrag zu schreiben. Anmeldung ist kostenlos und dauert nur eine Minute.
Bestehender Account
Schon ein Account bei Google/GoogleMail? Keine Anmeldung erforderlich!
Mit Google-Account einloggen
Mit Google-Account einloggen
Noch kein Account? Hier anmelden.













