Kann man VCC für die Schaltung direkt vom Spannungsregler-Pin holen oder muss man vom ausgangsseitigen Elko am Spannungsregler ausgehen - oder ist das ganz egal?
Dida! Dida! Überleg mal wenn dir jemand die Frage stellt was du AW würdest? Das kommt ganz drauf an... Jupp
Dietmar schrieb: > oder muss man vom ausgangsseitigen Elko am Spannungsregler ausgehen Welcher Elko? Welcher Spannungregler?
Davon abgesehen, daß man am Ausgang eines Spannungsreglers keinen Elko schaltet.... Gruß Andreas
Andreas B. schrieb: > Davon abgesehen, daß man am Ausgang eines Spannungsreglers keinen Elko > schaltet.... Höchstens wenn es ein Schaltregler ist... :-o
Andreas B. schrieb: > Davon abgesehen, daß man am Ausgang eines Spannungsreglers keinen Elko > > schaltet.... ? Die meisten Spannungsstabis á la 78xx möchten gerne so 1 bis 10µF an ihrem Ausgang sehen. Insofern ist die Frage schon berechtigt. Geht man nach Lothar's Theorie sollte der Strom vom Ausgang des Spannungsregler erst über den Kondensator geführt werden und dann zum Verbraucher.
... schrieb: > ? Die meisten Spannungsstabis á la 78xx möchten gerne so 1 bis 10µF an > ihrem Ausgang sehen. Zeig mir mal ein Datenblatt, wo das empfohlen wird. 100n gehören hier hin. Ein Elko würde die Regelung nur stören. Allerdings gebe ich Lothar da schon recht, bei einem Schaltregler sieht es natürlich anders aus. Ich hab einen Linearregler in meiner Glaskugel gesehen. ;-) Gruß Andreas
Andreas B. schrieb: > Zeig mir mal ein Datenblatt, wo das empfohlen wird. Ok, bei den 78xx-Serien ist da nichts angegeben, wird aber häufig so gemacht. Ganz sicher findest du das aber bei LowDrop-Reglern z.B. http://www.national.com/ds/LM/LM2940.pdf
Jetzt hast Du aber eine Ausnahme gefunden. Wie lange hast Du denn gesucht? ;-) Mag sein, daß dies für manche Low Drop Regler gilt. Das nächste Problem bei einem Elko am Ausgang ist der (abgesehen vom resultierenden schlechten Regelverhalten 'normaler' Längsregler), daß die Ausgangsspannung beim Ausschalten dann höher sein kann als die Eingangsspannung. Und das vertragen viele Regler überhaupt nicht. Ich weiß daß das oft so gemacht wird. Es wird dadurch aber nicht richtiger. Gruß Andreas
Andreas B. schrieb: > Jetzt hast Du aber eine Ausnahme gefunden. Wie lange hast Du denn > > gesucht? ;-) Nicht lange, den hatte ich noch im Gedächnis ;) Andreas B. schrieb: > Ich weiß daß das oft so gemacht wird. Es wird dadurch aber nicht > > richtiger. Ist ja soweit richtig. Nur was ist wenn in der nachfolgenden Schaltung mehrere Stützkondensatoren verbaut sind? Und das sind nicht unbedingt nur immer 0,1µF Blockkondensatoren. Deren gesammte Kapazität wirkt auch auf den Ausgang.
Andreas B. schrieb: > Jetzt hast Du aber eine Ausnahme gefunden. Wie lange hast Du denn > gesucht? ;-) Naja, ob das wirklich ne Ausnahme ist und nur low-drop-Regler betrifft? http://www.national.com/ds/LM/LM78L05.pdf, Seite 6, Note 4
Wenn es wirklich viel C's sind: Eingangskondensator größer machen (Cin muß > Cout sein) oder Schottkydiode in Sperrichtung zwischen Eingang und Ausgang. Aber abgesehen davon wissen wir ja immer noch nicht, was der TO da gebastelt hat..... Gruß Andreas
Michael K. schrieb: > Naja, ob das wirklich ne Ausnahme ist und nur low-drop-Regler betrifft? > http://www.national.com/ds/LM/LM78L05.pdf, Seite 6, Note 4 Da steht: Minimum 0.01uF recommend. Daß da ein Keramikkondensator 100n hingehört, das bezweifelt hier niemand. Es ging um einen Elko. Gruß Andreas
Ich verwende einen LM2940 (5V). Auf der Eingangsseite 100N + 1000uF, auf der Ausgangsseite 100N + 100uF. Alles laut Datenblatt.
Also ob nun ein ELKO, oder heutzutage halt keramisch...es ist doch
wirklich so, dass am Ausgang eines Linearreglers oft eine Kapazität
>100n empfohlen wird.
Franzen schrieb: > Also ob nun ein ELKO, oder heutzutage halt keramisch...es ist doch > wirklich so, dass am Ausgang eines Linearreglers oft eine Kapazität >100n empfohlen wird. Das ist eben nicht egal. Ein Elko hat eingebaute Induktivitäten und einen größeren Innenwiderstand. Keramik ist hier zwingend (zumindest bei 78xxer). Zusätzlich einen Elko einbauen mag ok sein (nicht bei 78xx), das haben wir ja schon festgestellt. Dietmar: Dann Vcc immer am Elko abgreifen. GND am besten auch. Denk dran, ein Low ESR Elko ist hier zwingend (steht hier auch im Datenblatt). Keramik (100n oder 1u) zusätzlich schadet nicht. Gruß Andreas
> Low ESR Elko ist hier zwingend [...] Keramik (100n oder 1u) zusätzlich
Alles soweit klar (keine neue Schaltung, nur ein neues Layout). Dieses
mal SMD-Elkos, um Platz auf der anderen Seite zu gewinnen. Jetzt wäre es
schön, wenn man VCC, was unten geführt wird, am Reglerbein durchführen
könnte, statt zum Elko gehen zu müssen. Ich möchte VCC (in der Gegend
50mil, sonst 25mil) eigentlich nicht über ein Via führen. Falls ich das
doch machen muss: Mehrere kleine Vias oder ein grösseres? Verbrauch ist
0,5A. Alle anderen Vias sind 0,5mm.
Also, wenn es anders nicht geht, würde ich halt Vcc über das via führen. Zeig doch mal das Layout. Gruß Andreas
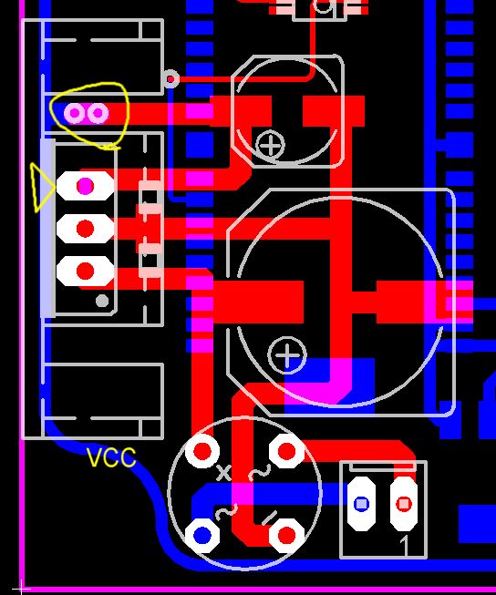
Der Kringel zeigt die 2 Vias, die ich jetzt eingefügt habe. VCC ist die blaue Bahn aussen rum (unten). Auf der Unterseite ist ein Bluetooth-Modul. Der Pfeil zeig an, wo ich gerne VCC direkt vom Regler zur VCC-Bahn führen würde - wäre nur 1mm.
Die Führung von Vcc sieht gut aus, aber für meinen Geschmack sieht die Leiterbahn für Vcc zu dünn aus. Mach sie doch genauso wie die Leiterbahn für die Masse. Dafür daß der Elko ein Schwingen des Reglers verhindern soll, ist er auch etwas zu weit weg vom Regler (betr. Masse). Gruß Andreas
Meinst Du mit "betr. Masse", dass der Minus-Pin ungünstig liegt? Zum, Abstand insgesamt: der ergibt sich durch den Kühlkörper. 3.8mm zwischen Kühlkörper und Elko, um Kontakt zu vermeiden, auch wenn der Regler mal schief steht. Ich hoffe dass es mehr auf die Nähe der Kerkos ankommt.
Dietmar schrieb: > Dieses > mal SMD-Elkos, Ich würde hier überhaupt keine Elkos verwenden, vor allem nicht diese SMD-Elkos, sondern eher Tantal-Kondensatoren.
> Ich würde hier überhaupt keine Elkos verwenden, vor allem nicht diese
SMD-Elkos, sondern eher Tantal-Kondensatoren.
Tantal-Kondensatoren sind aber auch Elkos :) Als Ausgangs-Elko habe ich
einen 100uF-Polymer-Elko gewählt, eingangsseitig einen normalen
1000uF-109Grad-5000h-Elko. Die Schaltung wird typischerweise 8h täglich
bei ca 50 Grad betrieben und soll ein paar Jahre halten.
Bitte melde dich an um einen Beitrag zu schreiben. Anmeldung ist kostenlos und dauert nur eine Minute.
Bestehender Account
Schon ein Account bei Google/GoogleMail? Keine Anmeldung erforderlich!
Mit Google-Account einloggen
Mit Google-Account einloggen
Noch kein Account? Hier anmelden.

