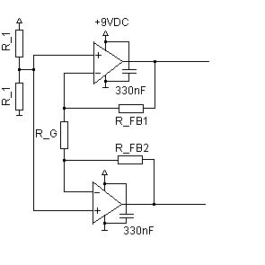
Hallo liebe Gemeinde, Ich habe die erste Stufe eines Instrumentenverstaerkers, also die Differenzverstaerkerstufe, diskret mit zwei AD8638 OPamps aufgebaut (siehe Anhang). Ich habe nun das Problem, dasz die Schaltung auch bei kurzgeschloszenem Eingang recht stark rauscht, deutlich mehr als ich gemaesz dem Datenblatt dieser OPamps erwarten wuerde. Es ergeben sich folgende Werte : R_FB=22K, R_G=270 -> A=164, mit Dickschichtwiderst. : U_noise ~= 7mV RMS R_FB=22K, R_G=270 -> A=164, mit Metallfilmwiderst. : U_noise ~= 7mV RMS R_FB=3K3, R_G=68 -> A=98, mit Metallfilmwiderst. : U_noise ~= 5mV RMS Die Bandbreite dieser Schaltung betraegt ca. 10KHz, begrenz durch die OPamps. Wenn ich sie auf 6KHz begrenze, indem ich parallel zu jedem R_FB einen Kondensator mit 8nF (C0G) loete, dann erhalte ich mit R_FB=3K3, R_G=68 -> A=98 ca. 2-3mV RMS. Ich habe die gleiche Schaltung, mit nahezu identischem Layout (AD8638 sind SOIC-8, OP177 sind PDIP) auch mit OP177's aufgebaut und erhalte dort mit R_FB=22K, R_G=270 -> A=164, mit Metallfilmwiderst. : U_noise ~= 1mV RMS Hier noch meine Gedanken zu dem Ganzen : Der AD8638 hat ca. 60nV/WRZL(Hz) und das ist auch ziemlich konstant, vor allem zu tiefen Frequenzen hin. Ich sollte also alleine dadurch bei A=100 ca. 600µV RMS an Rauschen erhalten (60nV * WRZL(10000)*A), entsprechend ca. 1mV bei A=164. Zunaechst, mit den Dickschichtwiderstaenden, hatte ich die im Verdacht, da ich keine Angaben zu deren Rauschen hatte und vermutete dasz sie evtl. viel staerker rauschen als ein idealer Widerstand. Leider hat sich durch den Einsatz von Metallfilmwiderstaenden nichts geaendert. Dann hatte ich das Stromrauschen des AD8638 im Verdacht, da dieses nicht spezifiziert ist. Traditionell sollte es bei OPamps mit JFET-Eingaengen aber extrem niedrig sein. Dennoch habe ich eine niederohmigere Beschaltung getestet aber der Rueckgang des Rauschens ist nur proportional zur ebenfalls geringeren Verstaerkung dieser Konfig (A=98 im Gegensatz zu 164 zuvor). Es scheint sich also um Spannungsrauschen zu handeln. Die Bandbreitenbegrenzung auf 6KHz brachte den groeszten Erfolg, aber das Rauschen ist immernoch zu stark. Was mich jetzt wundert ist, dasz die gleiche Schaltung mit dem OP177F aufgebaut so deutlich weniger rauscht, selbst in der nicht Bandbreitenbegrenzten, hochohmigen Version. Auch die OP177-Schaltung rauscht mehr als man rein von der Rauschspannungsdichte her erwarten wuerde (rechnerisch 184µV@BW=10KHz). Das habe ich bislang noch nicht untersucht, troeste mich jedoch mit dem Stromrauschen, dem Rauschen der hochohmigen Widerstaende und der Tatsache, dasz ich bei unter 1mV so langsam an die Grenzen meiner Mesztechnik komme (100µV werde ich wohl gerade noch so erkennen koennen). Hat jemand eine Erklaerung dafuer ? Habe ich falsch gerechnet bzgl. des Erwartungswertes der Rauschspannung ? Hat jemand selbst Erfahrung mit dem AD8638 und weisz evtl. etwas an das ich nicht gedacht habe ? Ich hoffe ich bekomme einige konstruktive Anregungen. Gruesze Dieter_G
Das Rauschen des AD8638 steigt bei höheren Frequenzen laut Datenblatt teilweise über 300nV/Wurzel(Hz). Als Bandbreite kannst du deswegen auch nicht 10kHz annehmen. Weil sich das Rauschen beider OPVs addiert kommt außerdem noch der Faktor Wurzel(2) hinzu.
Wie misst du eigentlich das Rauschen? Besitzt dein Messgerät die nötige Bandbreite? Ok, das würde höchstens zu einem zu kleinen Wert führen. Wie misst das Messgerät intern? Ist es ein TRMS oder nur ein einfachen RMS Messgerät auf Basis eines Spitzenwertgleichrichters? Des weiteren steht in den Datenblättern nichts über das maximale Rauschen. Vielleicht hast du welche mit höheren Rauschen erwischt, so wie ich neulich bei zwei LT1028. Das würde zwar nicht den siebenfachen Wert erklären, aber es könnte ein zusätzlicher Fehler sein. Hast du mal versucht, die OPVs einzeln in einer Testschaltung zu spezifizieren? Also z.B. Eingang kurzschließen und mit 10 Ohm und 1kOhm das Eigenrauschen bestimmen. Vielleicht gibt es ja da schon Auffälligkeiten. LG Christian
>Zunaechst, mit den Dickschichtwiderstaenden, hatte ich die im Verdacht, >da ich keine Angaben zu deren Rauschen hatte und vermutete dasz sie >evtl. viel staerker rauschen als ein idealer Widerstand. Dickschichtwiderstände kannst du hier völlig vergessen. >Was mich jetzt wundert ist, dasz die gleiche Schaltung mit dem OP177F >aufgebaut so deutlich weniger rauscht, Hast du Seite 14 vom Datenblatt durchgelesen? Den Teil mit der Clock Frequency?? Hat der OP177 so etwas?? Was meinst du wie der AD8636 das "Auto Zero" hinbekommt? Der enthält eine Art Chopper und die erzeugen massive Störungen...
Hallo, @ralf ralf schrieb: > Das Rauschen des AD8638 steigt bei höheren Frequenzen laut Datenblatt > teilweise über 300nV/Wurzel(Hz). Als Bandbreite kannst du deswegen auch > nicht 10kHz annehmen. Weil sich das Rauschen beider OPVs addiert kommt > außerdem noch der Faktor Wurzel(2) hinzu. wg. Rauschen bis 300nV/WRZL(Hz) : Es stimmt, dasz das Rauschen bei so 2-3KHz ansteigt. die 300nV jedoch sind duenne Peaks, ich denke dasz so 100nV im Bereich 3-10KHz der mittlere Wert ist. Darum vermutlich bringt die Bandbreitenbegrenzung auch ordentlich was. Aber es stimmt, eigentlich ist es Bloedsinn von mir mit 60nV zu rechnen, da der groeszte Bandbreitenbereich eigentlich der von 1KHz-10KHz ist (9KHz Bandbreite) und es dort eher so 90-100nV sind. Und dann noch die Wurzel (2)... das waeren dann also : U_inputNoise = Wrzl(2 * 10000) * 90[nV/Wrzl(Hz)] = 12.7µV Bei A=98 ergaebe sich U_outputNoise = 1.24mV Bei A=164 erbaebe sich U_outputNoise = 2.09mV Hmmm, dadurch bin ich der Realitaet schonmal deutlich naeher was meine Erwartungshaltung angeht. Aber was du genau mit "Als Bandbreite kannst du deswegen auch nicht 10kHz annehmen." meinst, verstehe ich nicht. @Christian L. Das stimmt natuerlich auch, die haben ja nur den typischen Wert angegeben ! Und das kann fuer den max.-Wert ja nicht Gutes bedeuten. Evtl. gibt es hier eine riesen Streuung. Das mit der isolierten Testschaltung werde ich evtl. noch machen, das ist auf jeden Fall interessant (habe den Verstaerker aber innerlich schon so gut wie aufgegeben, deshalb kann ich mir vielleicht die Zeit dafuer vielleicht nicht nehmen). Zur Messung: Ich benutze ein hochentwickeltes bionisches Geraet zur ortsaufgeloesten Intensitaetsmessung elektromagnetischer Strahlung im Wellenlaengenbereich von 400-700nm mit einem Dynamikumfang von unglaublichen 140dB ! Also mein Auge, in Kombination mit einem ordinaeren Speicheroszi. Das kann bis 2mV/DIV runter und wenn man die Schaltung auf ein groeszeres Blech legt, das fest mit der Masze des Oszis verbunden ist, dann ist der "Noise-Floor" der Anordnung zumindest so gering, dasz man ihn kaum von der natuerlichen Dicke der Linie (Roehrengeraet) unterscheiden kann. Also die RMS-Werte sind geschaetzt, daher habe ich auch immer ca. dazugeschrieben. @Rauschi ja, die Dickschichtteile habe ich ja deshalb ersetzt, von denen hab ich halt ein Sortiment, daher waren die zuerst drin. Aber du glaubst garnicht wie enttaeuscht ich war, als ich die Metallfilm reingeloetet hab und nichts hat sich veraendert :( Also das mit dem Chopper- und Autozerotakt ist auch interessant. Ich hatte die Passage zwar schonmal gelesen, aber so richtig Bewuszt war sie mir nicht mehr, danke fuer den Hinweis. Hmmm, die beruhigen einem da aber ziemlich was das angeht und behaupten sogar : "In systems with signal bandwidths ranging from 5 kHz to 10 kHz, the AD8638/AD8639 provide true 16-bit accuracy, making this device the best choice for very high resolution systems." also 1/65535 FS, davon bin ich weit weg :D. Das wuerde ich auch so nicht erwarten. @All Aber aus der Kombination eurer Hinweise ergibt sich ein recht gutes Bild. Zum einen habe ich mit zu geringen Werten gerechnet was den Erwartungswert des Rauschens angeht. Dann habe ich ignoriert, dasz ich evtl. ein bischen Pech gehabt haben koennte mit den OPamps die ich erwischt habe und zudem der zusaetzliche Krach der vom den autoZero-ing + chopping kommt (der macht ja irgendwie beides, steht drin). Noch dazu habe ich ja nur ein -6dB/Oct-Filter, wenn ich die Kondis ueber die Feedbackwiderstaende mache. Ich sollte wohl (zusaetzlich) mit einem steileren Filter hinter dem Ausgang arbeiten. Also alles in allem wohl die Summer vieler kleiner Fehler. Gut moeglich, dasz es nur das ist/war.
Wie groß ist denn R_1?? Schalt mal zum unteren einen Cap parallel. Wie hast du denn die Rauschwerte bestimmt?
Rauschi schrieb: > Wie groß ist denn R_1?? Schalt mal zum unteren einen Cap parallel. > > Wie hast du denn die Rauschwerte bestimmt? frueher war die Messbruecke, also der Drucksensor "R_1" (effektiv ein paar KOhm, genau weisz ich es im Moment nicht, die Brueckenwiderstaende selbst haben 4K, aber es gibt noch jeweils einen Serienwiderstand unbekannter groesze gegen Masse und V+). Inzwischen habe ich "echte" 22KOhm-Widerstaende eingeloetet (lagen gerade rum). Daran habe ich aber auch schon mal kurz gedacht, aber da deren Rauschen ja common-mode waere habe ich es fuer unwahrscheinlich eingestuft. Koennte ich aber auchmal testen, das mit dem Kondi.
Achso, die Rauschwerte sind geschaetzt, siehe meine vorangegangene, lange Antwort (ca. mittig : "Zur Messung")
>Achso, die Rauschwerte sind geschaetzt,...
Also Spitze-Spitze-Wert geteilt durch 6,6?
ja so ca. Spitze Spitze zu schaetzen ist halt nicht so einfach, da ich ja viele Amplituden habe. Ich lasse die Nadelfoermigen Ausreiszer weg und setze den Peak-Wert da an, wo so der "Hauptkoerper" des Rauschens, der also wie ein massiver breiter Strich wirkt, endet. Habe leider gerade kein Oszibild zur Verfuegung.
...also meine bescheidene Mesztechnik ist natuerlich eine weitere der vielen kleineren Fehlerquellen.
>ja so ca. Spitze Spitze zu schaetzen ist halt nicht so einfach, da ich >ja viele Amplituden habe. Du nimmst einfach die größten Ausreißer für den Spitze-Spitze-Wert. Genau genommen, die, die in nur 0,1% des Beobachtungszeitraums noch überschritten werden. Diesen spitze-Spitze-Wert teilst du dann durch 6,6. Das ist garnicht so schwierig, es geht ja hier nur um einen Schätzwert. Im Anhang siehst du ein Beispiel: Hier ist der Spitze-Spitze-Wert rund 1µVss, macht rund 0,15µVeff.
Achso ! du hattest ja gesagt "durch 6.6" und nicht "mal 0.66". Letzteres hatte ich aus irgend einem Grund beim Lesen deines Postings "gelesen". Also wenn das stimmt, dann hat sich alles erledigt, denn dann habe ich viel zu hohe Werte angegeben. Aber es wundert mich etwas : haette man einen reinen Sinus, dann waere der RMS-Wert ja V_peak/WRZL(2). Davon bin ich bei meinen Schaetzungen ausgegangen. Warum also wird durch so einen hohen Wert geteilt ?
Dieter_G schrieb: > Aber es wundert mich etwas : haette man einen > reinen Sinus, dann waere der RMS-Wert ja V_peak/WRZL(2). Davon bin ich > bei meinen Schaetzungen ausgegangen. Warum also wird durch so einen > hohen Wert geteilt ? Die Wurzel 2 gelten eben nur bei einem reinen Sinus. Das Rauschen wird durch eine statistische Verteilung beschrieben. Der Effektivwert ergibt sich also aus der Verteilung des Rauschens. Ein paar Grundlagen zum Rauschen gibt es z.B. von Hameg: (vor allem Seite 5 ff durfte für dich interessant sein.) http://www.hameg.com/downloads/fachartikel/HAMEG_Rauschen.pdf LG Christian
Ah jetzt verstehe ich es schon besser. Auch bei genauerem Betrachten des Rauschens von der Datenblattseite sieht man, dasz WRZL(2) nicht hinkommen kann. Das PDF ist ganz gut (fuer einen Rausch-Anfaenger). Danke dir. Den Mathematischen Hintergrund musz ich noch mehr beleuchten, das sehe ich schon. Da bin ich nur meistens zu faul dazu :/ Aber jetzt ist mir schon klar, dasz der Faktor 6.66 fuer Amplituden die in mehr als 0.1% des Zeitraumes vorhanden sind, sich eben aus der Wahrscheinlichkeitsverteilung der Amplituden ergibt.
>Den Mathematischen Hintergrund musz ich noch mehr beleuchten, das sehe >ich schon. Naja, es ist ja auch nicht immer Gaußsches Rauschen. Das mit dem "durch 6,6 teilen" ist einfach ein Daumenwert, mehr nicht. Will man es genauer haben, muß man den Effektivwert explizit messen bzw. berechnen.
ok, vielen Dank nochmal euch allen. Falls noch jemand auf Anhieb einen OpAmp mit geringem Offset-Drift (<200nV/°C) und geringem Rauschen (<60nV/WRZL(Hz) im Kopf hat, kann er die Bezeichnung mal posten. Aber wie gesagt, natuerlich soll hier keiner meine Arbeit machen und danach suchen, nur wenn einer einen auswendig weisz. Gruesze Dieter_G
OP270 OP184 OP284 OP484 AD797 AD8574 OP1177 OP2177 OP4177 AD8675 LTC1250 LTC2050HV LTC1151 ... Da gibt es noch so viele andere. Einige von den aufgelisteten haben 200nV/°C. Die meisten der genannten erreichen mit ihren typ-Werten die Anforderungen, nicht aber mit ihren max-Werten. Ich weis nicht, wie viel Eingangsoffset der OP haben darf. Falls er wenige zehn µV betragen darf brauchst du wahrscheinlich nicht einmal einen Chopper oder Zero-Drift OP. Dann wäre z.B. der AD797 sehr interessant für dich (0,9nV/sqrt(Hz), 25µV Offset, 200nV/°C). Den Offset könnte man mit einem externen Poti abgleichen. LG Christian
>Ich benutze ein hochentwickeltes bionisches Geraet zur ortsaufgeloesten >Intensitaetsmessung elektromagnetischer Strahlung im >Wellenlaengenbereich von 400-700nm mit einem Dynamikumfang von >unglaublichen 140dB ! Hhm, mißt das DC??
Hallo, > Ich habe nun das Problem, dasz die Schaltung auch bei > kurzgeschloszenem Eingang recht stark rauscht, deutlich mehr als ich > gemaesz dem Datenblatt dieser OPamps erwarten wuerde. Es ergeben sich > folgende Werte : da Du nichts von der verwendeten Spannungsversorgung gesagt hast, will ich dort einhaken: - Verwendest Du einen Linearregler oder hängt die Spannungsversorgung direkt am Labornetzteil? - Welche Entstörkondensatoren verwendest Du für die Gleichspannung. (Ich habe schon zu viele Leute gesehen, die meinten, sie könnten die Entstörkondensatoren einsparen und sich dann gewundert haben.) Gruß, Michael
@ Michael Lenz Hallo, nene, ich benutze einen 9V-Block. Mein Labornetzteil ist ein SMPS, das geht garnicht, das habe ich schon gemerkt. Mann kann es allerdings deutlich zaehmen, indem man je eine 100µH Stabferritkerndrossel (zur Funkentstoerung, also ne UKW-Drossel) in jede Leitung haengt. Aber fuer diese Zwecke ist es immernoch zu schlecht. Der 9V-Block ist mit kurzer Leitung mit der Schaltung verbunden und steht ebenfalls auf dem Blech (auf dem die ganze Schaltung liegt und das mit Oszi-Masse verbunden ist, siehe ggf. oben). Zusaetzlich befindet sich ein (bei den kurzen Leitungen eigentlich unnoetiger) 100µV Elko auf der Platine und neben bzw. unter jedem OPamp noch ein 330nF X7R Keramik. Das ganze ist in SMD und daher sehr kompakt (~3x3cm). Also beim power-distribution-network geb ich mir immer ziemlich den risz. Ich musz mal ein Photo posten... @Rauschi ja DC schon, aber leider logarithmisch und dynamisch geht nicht so viel... bei so 25Hz ist schlusz. Dafuer rauschts aber auch praktisch nicht :D @Christian L. Ah, der AD797 sieht beim ersten lesen (deines Postings, Datenblatt hab ich noch nicht) gut aus. Hmmm, da sind einige dabei die ich in der Herstellerliste zwar gesehen, aber aus irgendwelchen Gruenden nicht naeher in Erwaegung gezogen habe. Bin mal gespannt.... am Anfang hatte ich ja noch Null Ahnung und hab vornehmlich auf den Tcos geglozt. Das ist hinterher immer lustig, wenn man merkt wie beschraenkt die eigene Sicht am Anfang war (und i.d.R. auch immernoch ist, wenn auch etwas weniger). Vielen Dank fuer die Anregung.
>ja DC schon, aber leider logarithmisch und dynamisch geht nicht so >viel... bei so 25Hz ist schlusz. Dafuer rauschts aber auch praktisch >nicht :D Dann ist für dich das Breitbandrauschen ja sowieso uninteressant, oder? Das 1/f-Rauschen ist dann schon wichtiger. Du willst also DC handlen und bei 25Hz tiefpaßfiltern??
@Christian L. Der LTC1250, den hatte ich auch schon herausgesucht. Wobei der OP177 den ich jetzt drinnen habe auch ganz ok ist. Der AD797 ist ja ein brutales Geraet. Aber bei dem krassen input-offset current verhagelt mir dessen Drift den Nullwert (wird fuer Drucksensoren verwendet, Null soll moeglichst stabil sein, deshalb will ich den kleinen offset-drift) @Rauschi Nachtrag : ich habe heute interessehalber einen 100nF Kondi vom Mittelpunkt des Spannungsteilers, der die Eingaenge common-mode maeszig auf halber Versorgungsspannung haelt, zu Masse geschaltet. Hat am Rauschen nix geaendert.
@ Rauschi Äh, irgendwie habe ich das Gefühl, dass du nicht du recht verstanden hast, was er damit meinte. Oder bin ich blind und sehe die Ironie nicht? LG Christian
ne, ich glaub du hast mein Posting nicht richtig gelesen... das hochentwickelte Meszgeraet zur ortsaufgeloesten Intensitaetsmessung... ist mein Auge !
@Rauschi du hast wohl etwas zu schnell quergelesen :) Aber ich hab auch zu dick aufgetragen, denn eigentlich ist mein Auge ja garnix bionisches, sondern nur was (ordinaer) biologisches. Aber da "bionisch" viel mehr nach SciFi-Hightec klingt, habe ich mir erlaubt diesen "Fehler" zu machen ;)
>Aber ich hab auch zu dick aufgetragen, denn eigentlich ist mein Auge ja >garnix bionisches, sondern nur was (ordinaer) biologisches. Sorry, ich habe vor einer Dekade mal ein solches Meßgerät gebaut, das 140dB Dynamik hatte (allerdings AC) und dich deshalb für voll genommen...
Als Alternative zu einem Zero Offset Verstärker für einer DMS-Brücke gibt es die Möglichkeit die Brücke mit AC zu betreiben. Ist vom Aufwand eventuell etwas höher, aber man spart sich den Ärger mit Drift (auch thermelektrisch) und dem 1/f Rauschen.
@Rauschi oha, das ist aber viel. davon bin ich ja ewig weit weg mit meiner Schaltung. Ich komme auf was ... ~70 vielleicht (?)
@Ulrich
ja das habe ich schon bemerkt. Die alten Meszverstaerker die wir haben
(ganze Geraete, also grosze Kaesten mit Einschueben) mach das alle. Die
von Hottinger&Baldwin ("HBM") arbeiten mit 8KHz. Aber das ist mir im
Moment noch zu hoch. Zudem hab ich keine Ahnung von den Zusammenhaengen
die bestimmen, bis zu welcher Frequenz ich dann bei einer gegebenen
Traegerfrequenz meszen kann. Die HBM-Verstaerker sind alle ultralahm,
also nur fuer DC zu gebrauchen.
Soweit ich weisz geht dann auch das gefi**e los, dasz man die
parasitaere Kapazitaet der Kabel kompensiren musz und so Kruscht. Aber
der Dynamikumfang von den Teilen ist schon beachtlich (bin im Moment
nicht ganz sicher, aber 20dB mehr sinds bestimmt wie bei mir im Moment).
Hast du Erfahrung mit der thermoelektrik ? Ich hab mal ein paar
Ueberschlagsrechnungen gemacht, aber das Problem ist die Abschaetzung
der Temperaturdifferenz zwischen den verschiedenen OP-Beinchen.
Dieter_G schrieb: > Die > von Hottinger&Baldwin ("HBM") arbeiten mit 8KHz. Aber das ist mir im > Moment noch zu hoch. mit "zu hoch" mein ich bzgl. der Geistigen Anforderungen, nicht die Frequenz :D
Bei den Trägerfrequenzbrücken kann man bis vielleicht 1/10 der Frequenz gehen. Wenn die sich Mühe geben mit dem Filter usw. geht es auch weiter, bis fast zu 1/2 der Frequenz, mit rechteckförmiger Modulation geht es ggf. sogar auch bis über die Trägerfrequenz, mit nur einer kleinen Lücke bei der Modulationsfrequenz. Es gibt und gab auch schnellere Trägerfrequenzbrücken (auch von HBM) mit ca. 50 kHz Trägerfrequenz wenn ich mich richtig erinnere. Damit kann man dann auch relativ schnelle Effekte messen. So schlimm ist das mit dem Abgleichen der Kapazitäten eigentlich nicht. In der Regel sind die Kabel ja gleich lang, und bei den meist kleinen Widerständen der DMS stören ein paar 100pF an Kapazität nicht so sehr. Das wird erst bei hoher Frequenz und sehr langen Kabeln ein Problem. Ich habe schon Erfahrungen mit der Thermoelektrik: Wenn man nicht aufpasst kriegt man darüber auch mit driftfreien OPs noch Drift rein und eine Art 1/f Rauschen rein. Als Gegenmaßnahmen sollte der Verstärker eher klein sein und nicht zu viel Wärme erzeugen. Konvektionsströme in der Luft können zu störendem niederfrequentem Rauschen führen und sollten vermieden werden. Auch an den Messbrücken selber hat man thermelektrische Spannungen. Leider ist bei Konstantan die Thermokraft gegen Kupfer relativ hoch. Die Abschätzung der Temperaturdifferenzen ist schwer. Die Kunst ist es ja gerade den Verstärker so aufzubauen, das da möglichst keine Differenz auftritt. Entsprechend sollte man auf Symmetrie achten und im kritischen Teil auf wenig Verlustleistung achten.
>Dickschichtwiderstände kannst du hier völlig vergessen.
Blödsinn. Fürs Spannungsrauschen ist das völlig egal.
>Blödsinn. Fürs Spannungsrauschen ist das völlig egal. Die Erfahrung lehrt, daß Dickschichtwiderstände in einer solchen Anwendung ungeeignet sind. Dickschichtwiderstände zeigen erheblich größeres Stromrauschen als Dünnfilmexemplare, wie hier kurz erläutert wird: http://de.farnell.com/jsp/bespoke/bespoke7.jsp?bespokepage=farnell/de/ed_world/news/industry_news/2007/wk1/ab_resistor.jsp Zusätzlich ist die Streuung bei der Herstellung viel größer, meint, es gibt einzelne Ausreißer, die weit stärker rauschen als der Durchschnitt. Was beim Stromrauschen aber immer unterschlagen wird, ist, daß die Norm vorschreibt, das Stromrauschen nur im Band zwischen 618Hz und 1618Hz zu messen. Das in einer Schaltung tatsächliche anzutreffende Stromrauschen wird damit garnicht erfaßt. Stromrauschen hat oft eine ausgeprägte 1/f-Charakteristik. Ich habe schon Schaltungen mit Dickfilmwiderständen gesehen, bei der die Offsetspannung regelrecht hin- und herzuspringen schien. Austausch der Dickfilmwiderstände durch Dünnfilmwiderstände beitigte dieses Problem.
@Rauschi
ja das habe ich auch gehoert, dasz die Dickfilm mehr rauschen. Leider
habe ich mit der OP177-Schaltung den Test nicht gemacht, ich denke da
haette ich vielleicht einen Unterschied zwischen beiden Typen gesehen.
@Ulrich
Sehr interessant das alles.
Nur ein Hinweis : Ich verstaerke Druckmesssonden, keine DMS. Sind zwar
im Prinzip das gleiche, aber die Bruecke hat 4K Ausgangsimpendanz (also
nicht niederohmig wie du meintest).
wg. Seebeckeffekt, Temperaturdifferenzen :
Hmmm, also du meinst die Differenz zwischen den Bausteinen, also
zwischen 2 OPs in je einem eigenen Gehaeuse, oder zwischen den OPs und
anderen Bauteilen, z.B. den Feedbackwiderstaenden ? Von wo sind die
staerksten Effekte zu erwarten ? Ich hatte bisher immer nur Sorge um den
Uebergang vom Kupfer zu den OP-Beinchen (genauer : + und - Eingang) und
war daher darauf fokusiert die Temp.Differenz zwischen diesen beiden
(i.d.R. benachbarten) Beinchen zu eliminieren. Der Sensor selbst wird
kaum warm, und auch die Temp.Differenz zwischen OPamp und Sensor sorgt
mich kaum, denn solange die jeweiligen Uebergaenge auf ein anderes
Metall bei paarweise gleicher Temperatur in der Hin- und Rueckleitung
(also den 2 Leitungen vom S-Ausgang zu den OPs) {liegen}/{sich
befinden}, heben sich die Thermospannungen ja gegenseitig auf.
Was sind denn da deine Erfahrungen ?
Und kennst du eine gute Moeglichkeit um Bauteile thermisch gut zu
koppeln, ohne sie elektrisch zu verbinden (also z.B. benachbarte
OP-Beinchen) ?
@Ulrich Was meinst du mit "eine Art 1/f Rauschen" ? wie aeuszert sich das ?
Die Thermospannungen können an verschiedenen Stellen entstehen. Das sind wie schon vermutet die Übergänge IC Pin zum Kupfer, aber auch die Übergänge an Widerständen vom Kupfer zum Widerstandsmaterial. Das ist vor allem bei Shunts ein Problem. Eine große Thermospannung gibt es auch am Chip selber, also vom Metall zum Silizium. Damit hier die Differenzen kleine bleiben sollten alle Pins des ICs auf etwa gleicher Temperatur sein, nicht nur die beiden Eingänge. Den Sensor selber würde ich nicht unterschätzen. Oft wird der Strom gerade als Kompromiss hinsichtlich Rauschen und den thermischen Problemen gewählt. Konstantan gegen Kupfer hat rund 40 µV/K an Thermokraft, also relativ viel im Vergleich zu den IC Pins usw. Wenn man es auch besser 1 µV genau haben will, stört da schon eine Differenz im Bereich von 25 mK. Um die Temperaturdifferenzen klein zu halten sollte man zum einen die Wärmefreisetzung auf das nötige begrenzen. Entsprechend gibt es ein Abwägen zwischen wenig Rauschen (viel Strom, kleine Widerstände) und wenig Leistung. Für den Instrumentenverstärker sind nur die beiden ersten OPs kritisch - der Rest kann weiter weg sein, oder stromsparend ausgelegt sein. Wenn die Schaltung und noch ein paar cm drum herum symmetrisch sind, kann man von einigermaßen geringen Gradienten ausgehen. Die Wärme sollte per Wärmeleitung verteilt werden, nicht per Konvektion. Das ginge z.B. mit einem Blech über oder unter der Platine. Die Störungen durch Konvektion sind halt ein vor allem niederfrequent, nicht unbedingt als Rauschen, teils auch fast "periodeisch". Je nach Abmesungen vor allem unter 10 Hz bis vielleicht 0,1 Hz. Neben der Thermoelektrizität gibt es noch einen indirekten thermischen Effekt über mechanische Spannungen, die sich auf ICs auswirken. Gerade bei SMD ICs muss man mechanische Spannung auf der Platine vermeiden. Ggf.kommen da noch extra Schlitze in die Platine. Wie sind denn die Anforderungen an die Messaufgabe (Linearität, Rauschen, Bandbreite, Weiterverarbeitung (AD?)) ? Eine AC Brücke wäre da ggf. doch einfacher. Es gibt auch schon passende ICs die einem Viel abnehmen können. Eine eher alte Type wäre z.B. NE5521, auch wenn der vor allem für LVDT gedacht ist.
@Ulrich aha aha, ich seh schon, da gibts noch viel zu lernen. Das mit den mechanischen Spannungen ist ja auch interessant, daran hatte ich noch nie gedacht. Vielen Dank fuer die vielen interessanten Informationen. Wegen der Anforderungen an die Messtechnik : Die sind nicht genau spezifiziert. Ich hab kein Lastenheft wie in der Industrie. Bandbreite, urspruenglich 10KHz, aber inzwischen hab ich mich mit mir auf ~5KHz geeinigt, aus verschiedenen Gruenden (die die Realisierung vereinfachen) was mir leicht viel, da 10KHz schon groszzuegig war. Rauschen : so wenig wie moeglich. Ab 1‰ abwaerts, also 60dB finde ich akzeptabel. Im Moment habe ich ~1mV-PP mit den OP177 bei +-1.4V Nutzsignal, d.h. 1/28'000 also 0.036‰ oder 88dB Rauschabstand. Aber die Schaltung ist ja noch nicht fertig, die zweite Stufe fehlt ja noch bei meinem Instrumentenverstaerker, der OP, der das Differenzsignal auf Masse bezieht. Werde ich morgen oder uebermorgen aufbauen und dann testen, aber eigentlich duerfte da ja nix mehr anbrennen, denn verstaerkt ist das Signal da ja schon. Ich habe aber dennoch etwas Sorge, weil zwischendrinn noch ein Kabel kommt, also nicht wegen Rauschen, sondern wegen Stoerungen (hauptsaechlich RF). Linearitaetsfehler : kein Blasser, die Sensoren selbst haben ja schon ?0.5%? oder sowas, also wenn ich da um Faktor 10 hoch 18 drunter bleibe ists ok :D. Ne im Ernst, also wenn ich Faktor 4 unter dem Sensor bleibe ist das genug. Weiterverarbeitet wird mit A/D, genau. 16 bit Aufloesung habe ich erchoren (das ist ne schoene runde Zahl). Daraus ergibt sich auch bzgl. des Rauschens eine Maximalanforderung von 1/65535, darunter zu kommen ist absolut ueberflueszig. Der Nullpunktdrift ist mir noch sehr wichtig. Die Sensoren sind kompensiert, aber es bleibt natuerlich ein Restfehler der natuerlich auch nicht mehr linear ist. Es sind typisch +-0.2mV, max. +-0.5mV spezifiziert bei +-20mV FS (!). Bei EINEM den ich getestet habe, waren es 20µV bei 25°C->45°C. Das ist mir der wichtigste Punkt, da will ich irgenwie noch nachbessern um das zu verringern. Dabei bin ich natuerlich darauf angewiesen, dasz ein halbwegs systematischer Fehler bleibt. Mal sehen. Hinterher per Software korrigieren geht natuerlich unter gewissen einschraenkungen auch, find ich aber irgendwie unschoen.
5-10 kHz Bandbreite ist schon recht viel für einen Drucksensor (außer es ist ein Mikrofon, da ist es eher wenig). Die AC Brücke hätte halt praktisch keine Nullpunktdrift, außer das was der Sensor von sich aus hat, und man hat oft weniger Rauschen, weil das 1/f Rauschen weitgehend wegfällt. Dafür hat man bei AC oft mehr Fehler beim Skalenfaktor und Linearität. Vor allem bei eher geringer Frequenz kann man bei der AC Brücke die Demodulation ggf. auch mit den AD-Wandler (ggf. auch mit weniger Auflösung) machen. Gegen RF Störungen sollte am Verstärker Eingang ein Tiefpassfilter sein (z.B. Ferrite Perle + Kondensator nach GND.
Bitte melde dich an um einen Beitrag zu schreiben. Anmeldung ist kostenlos und dauert nur eine Minute.
Bestehender Account
Schon ein Account bei Google/GoogleMail? Keine Anmeldung erforderlich!
Mit Google-Account einloggen
Mit Google-Account einloggen
Noch kein Account? Hier anmelden.

