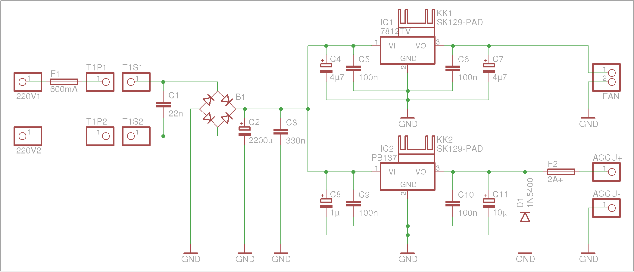
Hallihallo, nachdem Versuch #1 ja gründlich in die Hose gegangen ist (nachzulesen hier: Beitrag "12V-Bleiakku-Ladegerät. Nicht!?"), habe ich beschlossen, die Schaltung nicht mehr zeitsparend von irgendwelchen dubiosen Webseiten zu klauen, sondern kurzum selbst eine zu erstellen. Die Dateien habe ich angehängt; ich hoffe, es enttäuscht nicht ganz so sehr ;) Grüße, Glühwurst
doch es enttäuscht sehr. Du jubelst 230 Volt auf den Gleichrichter und somit über 230 V auf die Spannungsregler. Das kann nicht gut sein, wird weder von mir noch von der Schaltung akzeptiert. Trafo einzeichnen, einbauen!
ich da schrieb: > doch es enttäuscht sehr. > Du jubelst 230 Volt auf den Gleichrichter und somit über 230 V auf die > Spannungsregler. Das kann nicht gut sein, wird weder von mir noch von > der Schaltung akzeptiert. > > Trafo einzeichnen, einbauen! Der Trafo ist das graue Etwas da. http://www.pollin.de/shop/dt/MTczOTk2OTk-/Stromversorgung/Transformatoren/Ringkerntransformatoren/Ringkern_Transformator_TTO_11075_01_22_2_V_4_A.html Hab ich in keiner LBR gefunden... ;)
Nimm einen anständigen Kühlkörper, dann kannst Du Dir den Lüfter nebst Stabilisierung sparen. Im Prinzip brauchst Du dann auch keine Leiterplatte. Den Trafo würde ich ohnehin direkt ins Gehäuse montieren, denn so wird die LP nur unnötig groß. gk
Hallo, ein 12VAC Trafo (Sekundärseite) ermöglicht eine deutlich geringere Verlustleistung. Bsp. 1A Ladestrom: Pv bei deinem Trafo rund 18W Pv bei einem 12VAC Trafo unter 5W
Martin schrieb: > ein 12VAC Trafo (Sekundärseite) ermöglicht eine deutlich geringere > Verlustleistung. Die tstsächliche Verlustleistung ist sogar noch geringer, weil das nicht funktioniert. Die theoretische Scheitelspannung beträgt 12 V * 1,414 = 17V. Abzüglich 2V für den Regler und 1,4V für den Gleichrichter bleiben 13,6 V. gk
Glühwurst schrieb: > nachdem Versuch #1 ja gründlich in die Hose gegangen ist Dieser auch. Kauf dir einen für 19,-€ bei Aldi oder Lidl.
@Glühwurst so ein Ladegerät mit dem PB137 hatte ich auch mal gebaut ... Als Dauerlader um z.B. Motorradbatterien 20AH zu Überwintern, musste leider feststellen das diese Schaltung nicht dafür geigten ist ... Das Wasser war zum Frühling leider verkocht(verdunstet) und die Batterien waren hin. Bei ALDI gab es letztens erst Ladegeräte mit Erhaltungsladung ... kann ich nur empfehlen ... Display aller Werte, Umschaltung Bike/Auto/Schnell im Wasserdichtem Gehäuse. http://www.aldi-sued.de/de/html/offers/2867_29360.htm für das Geld 17,99 Euro mit 3 Jahre Garantie, kann man das nicht selber bauen. Dein ausgewählter Trafo ist aber zu gross ... der PB137 macht 1,5A und sollte mit einer Eingangspannung von min 16,5V bis max 40V versorgt werden. http://www.datasheetcatalog.org/datasheet2/3/073e807w30769fla31ge57fk2rfy.pdf Dein 22,0V / 4A Trafo ist zu gross dimensioniert. Gruss Ralf
> ich hoffe, es enttäuscht nicht ganz so sehr ;) Zumindest deutlich besser, sogar übertrieben. Der Lüfter müsste auch ohne Spannungsregler auskommen, nur wenn du nur einen 12V Lüfter hast und keinen mit 30V, macht ein Spannungsregler Sinn. Die vielen Kondensatoren sind auch übertrieben: Nach dem Gleichrichter ein dicker, am Ausgang jeden Spannungsreglers ein minimaler, und gut is. Der Rest sind Angstkondensatoren. > Dein 22,0V / 4A Trafo ist zu gross dimensioniert. Die Spannung ist sehr hoch, was zu sehr grossen Verlusten führt. Aber 12V~ würden nicht reichen. Ein 15V~ oder 16V~ Trafo wäre gut, 4A darf er durchaus haben, 3A würden reichen, dann braucht man auch keinen Lüfter für den Kühlkörper. > Das Wasser war zum Frühling leider verkocht(verdunstet) > und die Batterien waren hin. Die waren dann schon vorher hin, denn das Wasser verkocht nur bei mehr als 2.3V pro Zelle, also war zumindest schon eine Zelle vor dem Winter defekt und kurzgeschlossen: Dann bleiben natürlich mehr Volt für die anderen Zellen. Der PB137 ist schon ok.
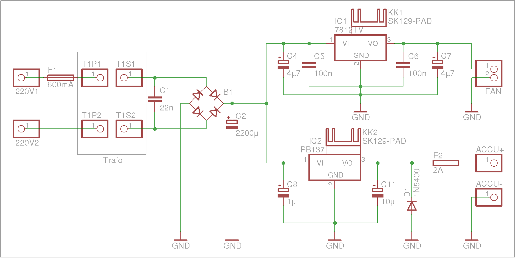
Moin. also - die Verlustleistung stört mich nur marginal - ich seh das pragmatisch: Das Gerät soll einen BleiGel-Akku für ein anderes Projekt laden. Hängt also nicht wochenlang am Netz oder so. Wichtig ist mir nur, dass das Teil genug Strom, bei passender Ausgangsspannung liefert. Der Lüfter ist sowieso im Gehäuse verbaut, und einen passenderen Trafo habe ich nicht hier liegen. Da mein Leiterplattenmaterial ziemlich günstig ist, kann ich mir den Platz für den Trafo ruhig gönnen. Warum ich zwei Spannungsschienen habe (eine für den Akku, eine für den Lüfter)? Erstmal verträgt der Lüfter nur 12V. Mit 13,7 kommt er wohl auch gut zurecht (getestet), aber ich könnte nicht verhindern, dass sich der Akku über den Lüfter entlädt, wenn das Gerät abgeschaltet wird; das war mir doch wichtig. So kann man sagen "Genau dann, wenn Netzstrom drauf ist, dreht der Lüfter". Das mit den Kondensatoren schau ich mir nochmal an. Grüße, Glühwurst
Unter diesen Umständen sieht das doch nicht schlecht aus. Ich bin nicht sicher ob die Primärseitige Sicherung 600mA den RK Trafo (80VA) aushält. Vielleicht hat da jemand noch Erfahrungswerte. Die zicken gerne mal beim einschalten --> Softstart oder etwas grössere und träge Sicherung. Viel Erfolg beim aufbauen.
Glühwurst schrieb: > Besser so? Neee... Wenn Du den Netzstecker ziehst liegt die Akkuspannung am Ausgang. Das mögen die Stabis nicht so gerne! Da muss noch eine Diode rein. Ausgang zum Eingang des Stabi. C7 kannst DU um die Hälfte kleiner machen und C1 kannst Du rausnehmen. Mach die Platine mal kleiner... Dein Stabi kann eh nur 1A.
Ich würde die Leiterbahnen auf der Sekundärseite breiter machen - Platz hast Du ja genug. Gruß Dietrich
>Neee... >Wenn Du den Netzstecker ziehst liegt die Akkuspannung am Ausgang. >Das mögen die Stabis nicht so gerne! >Da muss noch eine Diode rein. Ausgang zum Eingang des Stabi. Vielleicht verseth ichs ja falsch, aber am Ausgang vom PB137 gehört ausser der sicherung sicher nichts rein! Ist im Datenblatt definiert I_reverse max 10uA, also extra keine Entladung in diesem Fall. Ausserdem verschandelst Du die Ladeschlusspannung mit der Diode... grzls
Martin schrieb: > Ist im Datenblatt definiert Du glaubst auch noch an den Weihnachtsmann? Martin schrieb: > am Ausgang vom PB137 gehört > ausser der sicherung sicher nichts rein! Davon habe ich auch nicht geschrieben...
*kopfkratz* schrieb: > Martin schrieb: >> Ist im Datenblatt definiert > > Du glaubst auch noch an den Weihnachtsmann? Richtig, im Datenblatt steht auch nur: reverse leakage current (Max 10μA at TJ = 0 to 40°C VI = floating and VO = 13.7V). ^^^^^^^^ > Martin schrieb: >> am Ausgang vom PB137 gehört >> ausser der sicherung sicher nichts rein! > > Davon habe ich auch nicht geschrieben... d.h. die Lösung wäre: Längsdiode vor dem PB137 (wegen Rückspeisung zum 7812) und die *kopfkratz*-Diode "über" den PB137 (zw. Pin 1 und 3). Gruß Dietrich
> Wenn Du den Netzstecker ziehst liegt die Akkuspannung am Ausgang. > Das mögen die Stabis nicht so gerne! Es ist nicht ohne Grund ein PB137. > d.h. die Lösung wäre: Längsdiode vor dem PB137 > (wegen Rückspeisung zum 7812) Könnte angeraten sein. Zu viel Spannung hat der Trafo sowieso. Dann machen auch die 1uF direkt vor dem Regler Sinn. > und die *kopfkratz*-Diode "über" den PB137 Die Verpolschutzdiode mit Sicherung war schon richtig.
Dietrich L. schrieb: > die *kopfkratz*-Diode "über" den PB137 (zw. Pin 1 und 3) Richtig... nur bitte richtig rum grins MaWin schrieb: >> und die *kopfkratz*-Diode "über" den PB137 > > Die Verpolschutzdiode mit Sicherung war schon richtig. Habe ich nie geschrieben das D1 und F2 weg soll...
So, habe das Gerät nun gebaut, geprüft und dann die Spannung gemessen. Schien alles i.O. zu sein. Habe dann den Bleiakku drangehängt - worauf das Teil prompt inklusive Knall und kleinem Lichtbogen den Geist aufgegeben hat. Vom PB137 ist nur noch die Hälfte da. Ich wusste es. Ich hätte zwei davon kaufen sollen -.- Was ist da los? Grüße
D1 verkehrt herum eingebaut + Akku falsch gepolt angeschlossen, oder Zinnbrücken auf der LP, Brückengleich-Riechter verkehrt positioniert? Nur du kannst es finden!
Franz schrieb: > D1 verkehrt herum eingebaut + Akku falsch gepolt angeschlossen, oder > Zinnbrücken auf der LP, Brückengleich-Riechter verkehrt positioniert? D1 ist verbaut wie im letzten Schaltplan/Layout. Den Akku hab ich auch wie im Layout angeschlossen: + an die Ausgangssicherung, - nach Masse. Der Gleichrichter ist auch positioniert wie oben beschrieben, und Zinnbrücken konnte ich keine finden. > Nur du kannst es finden! Nee, offensichtlich kann ich gar nix, wird doch ersichtlich hier. Nich mal ne Banane kann ich schälen, ohne das Haus anzuzünden :-D
Mensch, es ist ein verdammter BLEIAKKU. Kein Cyborg und auch keine Mondrakete. Die Kacke muss sich doch ohne Blutvergießen lösen lassen, verdammt nochmal. Ich geh jetz meinen Kopf abschrauben, der ist offensichtlich defekt. Wer weiß, wo's Ersatz gibt? Konnte bei Reichelt und Conrad keine Köpfe finden...
Du arme Glühwurst - tust mir echt leid! Könnte das ein Lösungsansatz sein: Bei Nennlast = 4A hat der Trafo 22Veff das entspricht einem Ri von 5,5Ohm. Es werden jedoch nur max 2A entnommen, folglich ist die Trafospannung wegen des geringeren Spannungsabfalls an Ri höher als 22V. Liegt diese Spannung bei ca. 30Veff oder größer wird Veff ca.42V oder größer, damit ist nach dem Brückengleichrichter Ugl auch in dieser Größenordnung und damit ist die zulässige maximale Eingangsgleichspannung = 40V des PB 137 überschritten! = Rauchzeichen!!!! Gruss GroberKlotz
Glühwurst schrieb: > Ich geh jetz meinen Kopf abschrauben, der ist offensichtlich defekt. Wer > weiß, wo's Ersatz gibt? Konnte bei Reichelt und Conrad keine Köpfe > finden... Morgens, wenn ich vorm Waschbecken stehe, grinst mich immer ein Kopf an. Aber ich weiss nicht, ob der über ist... Gruss Harald
GroberKlotz schrieb: > damit ist die zulässige maximale Eingangsgleichspannung = 40V des PB 137 > überschritten! = Rauchzeichen!!!! Warum macht denn dann der 7812 problemlos seinen Dienst? Der Lüfter dreht ohne Probleme nach entfernen des defekten 137. Und der 7812 hat ja auch "nur" 40V Ugl als absolute maximum...
Manchmal sterben die ICs eben langsamer... Mess doch mal die Spannung im Betrieb nach. Gruß
Bitte melde dich an um einen Beitrag zu schreiben. Anmeldung ist kostenlos und dauert nur eine Minute.
Bestehender Account
Schon ein Account bei Google/GoogleMail? Keine Anmeldung erforderlich!
Mit Google-Account einloggen
Mit Google-Account einloggen
Noch kein Account? Hier anmelden.



