Hallo, ich möchte ein Rechtecksignal (0V, +6V, ca. 700kHz) mit einer nicht invertierenden OP-Schaltung mit 2 verstärken. Davor soll der Gleichanteil entfernt werden. Dafür habe ich das Signal über 1µF eingekoppelt. Das Problem ist, dass sich das Signal am OP-Eingang um 6V nach oben anhebt und am Ausgang des Verstärkers dann nach kurzer Zeit wie 12V DC aussieht. Was mache ich falsch?
Wahrscheinlich fehlt die dir negative Versorgungsspannung, ohne die du keinen Gleichanteil entfernen könntest, schliesslich kann der OpAmp nicht die benötigten negativen Spannungsanteile herzaubern.
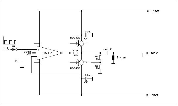
Die Sprache in der E-Technik ist der Schaltplan. Zeig uns mal wie du was verschaltet hast.
ic schrieb: > Dafür habe ich das Signal über 1µF eingekoppelt. Hast du auch einen Widerstand nach dem Kondensator gegen Masse geschaltet? Andernfalls könnte der Input Bias Current dafür sorgen, dass sich der Kondensator am Eingang langsam auflädt, sodass die Schaltung in die Begrenzung geht. LG Christian
Tut mir Leid, hatte gestern keine Zeit mehr. Ach so ein Widerstand müsste dann da auch noch hin, relativ groß? Ohne DC-Auskopplung funktionierts zwar auch, aber dadurch wird der untere Transistor wesentlich stärker belastet. Der LC-Kreis am Ausgang leitet das Signal induktiv an einen Sekundärkreis, da geht also eh nur AC drüber.
Ja danke, das klappt jetzt. Ist der Wert egal oder sollte ich ein bestimmte Frequenz einbeziehen? Hab einfach mal 27k verwendet.
Mit dem Widerstand stellst du die Grenzfrequenz des Hochpasses ein. Diese sollte natürlich kräftig unter 700kHz liegen. Den 1µF Cap und den 27k Widerstand könntest du bei Bedarf aber noch deutlich verkleinern.
OK klar, aber ich dachte man nimmt generell eher große C. Ist jetzt ein 1µF Wima Mkc 4. 220pF würden z.B. auch gehen?
>220pF würden z.B. auch gehen?
Nein, das ist natürlich zu klein. Kleiner als 10n sollte er nicht sein
in Verbindung mit 27k. Aber schau dir doch mal selbst das Resultat auf
dem Oszi an...
Irgendwie kommt mir die Schaltung hier sehr bekannt vor: Beitrag "Re: Verstärkerschaltung 12->24Vpp, 11W, 200kHz" sogar der Fehler mit den 2xBD243C ist noch drin. Die BD243/244 sind reine "Gleichstromtransistoren" und können auf keinen Fall 700kHz Rechteck.
Ja ist immer noch die gleiche Schaltung, da hab ich die letzte Zeit nix mehr dran gemacht. Ein Rechteck kommt auch nicht mehr so richtig aus dem Verstärker, aber auf der Sekundärseite kommt die richtige Frequenz an, das reicht. Selbst bei über 1 MHz.
>Ja ist immer noch die gleiche Schaltung, da hab ich die letzte Zeit nix >mehr dran gemacht. Ein Rechteck kommt auch nicht mehr so richtig aus dem >Verstärker, aber auf der Sekundärseite kommt die richtige Frequenz an, >das reicht. Selbst bei über 1 MHz. Ja, aber auf Kosten des OPamp, der nun riesige Ströme liefern muß und sich gewaltig aufheizt...
Tippi schrieb: > Ja, aber auf Kosten des OPamp, der nun riesige Ströme liefern muß und > sich gewaltig aufheizt... Ab nächste Woche sind sinkende Temperaturen in D angesagt... Gruss Harald
Bitte melde dich an um einen Beitrag zu schreiben. Anmeldung ist kostenlos und dauert nur eine Minute.
Bestehender Account
Schon ein Account bei Google/GoogleMail? Keine Anmeldung erforderlich!
Mit Google-Account einloggen
Mit Google-Account einloggen
Noch kein Account? Hier anmelden.
