Hi leute, ich bin grad dabei eine PFC-Schaltung zu simulieren, weiß aber nicht genau wie ich das anstellen soll.. ich habe die schaltung mal aufgebaut mit einem Transistor. Den dritten pin vom Transistor habe ich mit einer Spannungsquelle verbunden und einen pulse draufgegeben. dabei habe ich die zeitwerte vom tranistor genommen, wusste aber nicht was ich für Von und Vinitial einsetze. und ich weiß auch nicht ob ich das mit pulse richtig gemacht habe, weil ich nicht sicher war wie ich den transistor ansteuern muss.. könntet ihr mal schauen, ob das so korrekt ist? dankeschön
ich habe die schaltung jetzt nochmal aufgebaut bei simplorer, aber diesmal mit einem normalen schalter. wenn der schalter offen ist kommen solche kurvenverläufe dabei raus.. ist das so ok oder sollte da was anderes raus kommen? ich bitte um tipps und hilfe..
durch ändern der werte kamen diese Schaubilder raus, die sehen schon etwas besser aus. die Spannung müsste sich doch erhöhen, warum ist das nicht der fall bei mir? wo ist mein fehler?
Wann schaltet denn dein Schalter? So wie es aussieht, ist der Schalter immer offen.
der schalter ist immer offen ja, weil ich mir erst mal wissen wollt ob es prinzipiell so stimmt.. wenn ich den schalter schließe kommt das heraus.. der strom geht ins unendliche.. den schalter muss ich eh durch ein transistor ersetzen, nur will ich schritt für schritt rangehen um es zu verstehen.. wie schauts aus ist das so einigermasen ok was da rauskommt??
Du hast nur den inrush simuliert. Und ohne Regler hat es keinen Sinn eine pfc zu simulieren. Zumindest den stromregler braucht man, den überlagerten spannungsregler kann man auch stellen. Esr im elko modelieren hilft dem regler
Jürgen Schmidt schrieb: > wenn ich den schalter schließe kommt das heraus.. der strom geht ins > unendliche.. Der Schalter soll ja nicht dauerhaft offen oder zu sein, sondern in einem PWM-Muster schalten. Wie stellst du dir denn vor, dass diese PFC-Stufe funktionieren soll, wenn der Schalter nicht schaltet?
Wen das nicht verstanden ist wirds nichts. Di costant-on-time regelung im dicm is die einfachste, benötig keine kaskadierte reglerstruktur. Begin mit einem einfachen boost wandler, wen der läuft is der umbau auf pfc ein kinderspiel... Mfg fralla
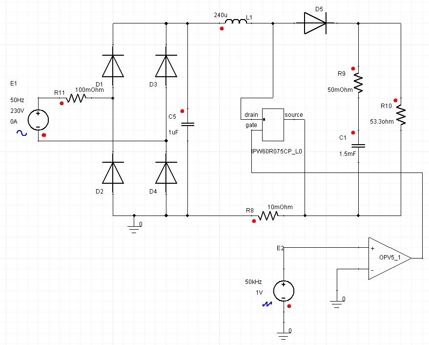
ok dann würde ich jetzt auf einen transistor umswitchen. ich würde gerne diesen Transistor verwenden: SPW47N60CFD ich habe bei simplorer einen NMOS Transistor jetzt eingebaut. muss ich jetzt die zwei freien pins, den hinteren mit ground und den vorderen mit PWM signal anschließen? und wie kann ich den gewunschten transistor verwenden?
>ich habe bei simplorer einen NMOS Transistor jetzt eingebaut. muss ich >jetzt die zwei freien pins, den hinteren mit ground und den vorderen mit >PWM signal anschließen? Das "Gate" mit dem PWM signal. Das Teil mit dem Pfeil mit dem Source. Wobei dieser Transistor die Verbindung "innen" hat, also nimm ein passendes Symbol. 2400µH Drossel? Wie gering ist deine Schaltfrequenz? Der Transistor ist für hohe Leistungen im kW Bereich, das passt absolut nicht mit dieser Drossel und schon gar nicht mit dem Bulk-Elko von 1µ5F zusammen. Und warum willst du einen CFD Fet verweden? Das ist unnötig und hat in einer PFC absolut nichts verloren. Und wenn es nur paar 100W sind vermiest dier dieser FET den ganzen Teillast Wirkungsgrad. Ok ich nehm das zu ernst nur eine simmulation...
wie sollte ich den die drossel wählen? 2.4µ? elko hab ich jetzt auf 1.5mF erhöht. die schaltfrequenz ist 50kHz. es handelt sich um leistungen von etwa 3kw was ich haben will.. passt der transistor nicht? ist die schaltung so richtig angeschlossen jetzt?
>wie sollte ich den die drossel wählen? 2.4µ? Viel zu klein, rechne mit 200µH - 300µH bei 50kHz >elko hab ich jetzt auf 1.5mF erhöht. Das kommt schon hin. >passt der transistor nicht? Vom Rds,on passt er. Jedoch nicht vom type. Das ist ein FREDFET. Wenn einer von Infineon, dann nimm einen mit "CP" am Ende. >es handelt sich um leistungen von etwa 3kw was ich haben will.. Bei der Leistung ist eine ordenlich Regelung wichtig. Da scheinst du keine bis wenig Ahnung zu haben. Fang mit 300W an! MFG
ok hab jetzt 240µH gewählt. die kurven sehen jetzt etwas besser aus denk ich wie sieht es mit diesem Transistor aus: IPW60R075CP und wie kann ich jetzt diesen transistor in simplorer darstellen? den pwm signal hab ich auch nicht ganz hinbekommen wie sollte ich denn den Transistor ansteuern? ja ich befasse mich erst seit kurzem mit diesen themen.. wie könnte denn die Regelung aussehen?
>wie sieht es mit diesem Transistor aus: IPW60R075CP der passt sehr gut. > hab jetzt 240µH gewählt. passt auch. Bis du die Drossel in der hand hast gibts noch viel zu rechenn und zu tun. Fertig wird du keine finden. >und wie kann ich jetzt diesen transistor in simplorer darstellen? Model runterlanden >wie könnte denn die Regelung aussehen? Ich nehme mal an du wirst analog regeln. Da gibts ICs die für soetwas gemacht sind. Bei der Leistung nimmt man ACMC (average current mode control). Da gibts standard ICs wie L4981 oder neuer UCC28070. Vom prinzip ist eine ACMC PFC Regelung sehr einfach. Der langsame Spannungsregler regelet die Ausgangsspannug. Dessen Signal wird mit der Eingangsspannung multipliziert. Diese multiplizierte Signal wird dem Stromregler zugeführt wlecher dann die PWM so verstellt, dass der Strom die gleich Form wie die Spannung hat. Bei geringen Leistungen (einig kW) kann man durchaus einfach ICs verweden. Es kommt aber üblicherweise noch ein LVFF (Line Voltage Feed Forwar) hinzu. Soll die PFC dynamische Lasten können kommt ein Load-Feed-Forward hinzu oder ein Notch-Filter, um einen schnelleren Spannungsregler zu ermöglichen ohne den THD des Stromes zu verschlechtern. >>ja ich befasse mich erst seit kurzem mit diesen themen.. Dann wirst du keine 3kW PFC hinbekommen... Für Leute die mehrer PFCs entwickelt haben ist 3kW zar ein klacks, aber nicht am anfang. Da gibts noch viel "rundherum" an Schaltungstechnik. Der Leistungsteil an sich Fet,Diode,Drossel,Bulk ist das einfachere. Die Diode ist auch noch kritisch, oder war es mal. Heute kann man einfach eine Sic (IDH10SG60C) nehmen und passt. Keine gefinkelten rückspeisenden Snubber Schaltungen um recovery zu veringen sind notwendig. Fang doch mit einer 300W BCM PFC mit constant-on-time-control an. Da ist der Regler kinderleicht. Auch sind die Fets nicht so teuer wenns knallt ;) MFG Fralla
dankeschön für die Infos Fralla.. ich muss diese schaltung nur simulieren also hab ich nicht vor irgendetwas zu bauen. wo kann ich denn das Model runterladen? die stromregelung verursacht mir noch kopfschmerzen.. ich hab da was im inet gefunden und wollte fragen ob ich das auch so realisieren könnte? ich bräuchte da nur die stromregelung oder? wenn ja wie müsste ich die widerstände wählen? hab da leider keine erfahrung damit..
>ich muss diese schaltung nur simulieren Da nim einen ohmschen Schalter welcher mit Bodydiode und DS-Kapazität erweitert worden ist. >Infineon Webseite >ich bräuchte da nur die stromregelung oder? Da musst du immer wenn die Last oder die Eingangsspannung geändert wird den Wert des Spannungsreglers manuel einstellen. Wobei, ist nur eine Simulation, da kann man den Reglerwert einfach vorausberechnen. >>wenn ja wie müsste ich die widerstände wählen? >hab da leider keine erfahrung damit.. Um das zu sagen muss man die Bauteile der PFC kennen. Also Drossel mit ESR, Kondensartor mit ESR, denn Sense Widerstand. Und ganz wichtig die Daten des Multiplizierers. Dieser gibt in der Regel einen Strom aus, bzw multipliziet Ströme. Ohne die Daten dieses Multiplizieres zu kennen ist eine dimensionierung unmöglich. Aber ist nur eine Simulation, da baust du dir einen multiplizierer der aus 5V*5V=2mA macht. Den Widerstand R3 kann man herschenken und C5 gehört vom Ausgang des OPAmps auf -. Nur was erhoffst du dier von einer Simulation, wenn nichts aufgebaut wird? Hilft ein wenig dem Verständnis aber jemand der noch nie eien PFC gebaut hat bleibt trotzdem ein Ahnungsloser in dem Bereich, die "schönen" Probleme kommen mit der Hardware, gerade bei 3kW und mehr. Den richtigen Fet, Diode, Drossel wählen ist nicht die Herausforderung. Die ganze Leistungsstufe an sich auch nicht. Langwierig kann die Auslegung des EMI-Filters werden und durch conducted und radiated Messungen zu kommen. MFG Fralla
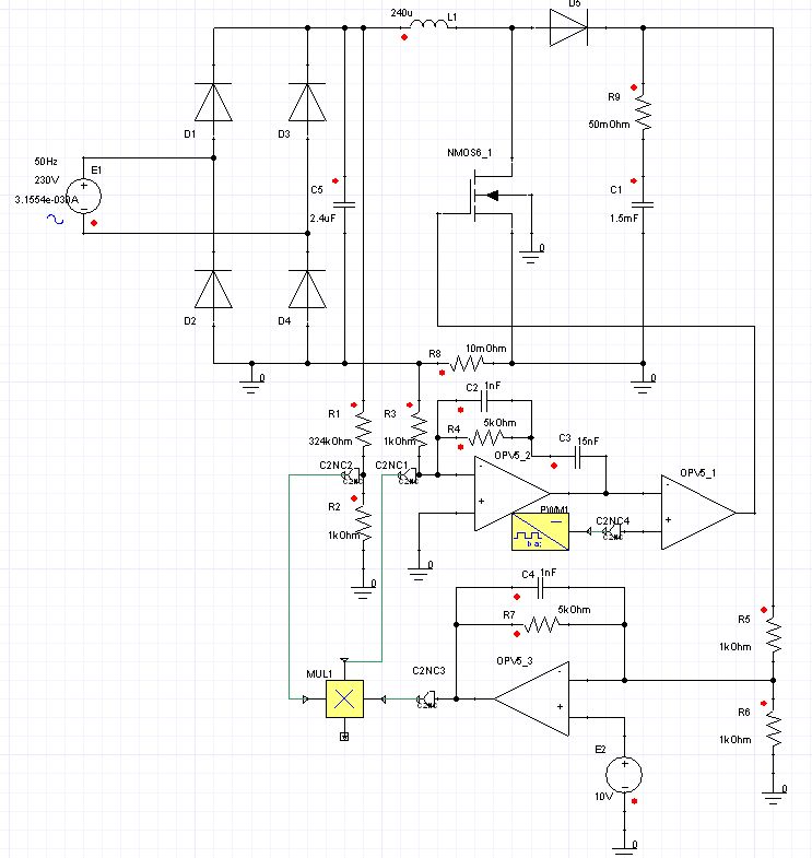
dankeschön fralla für die infos.. ich will eigentlich von der schaltung den wirkungsgrad wissen und hab das auch rechnerisch ungf. hinbekommen und jetzt will ich das auch noch simulieren damit ich meine rechung auch anhand einer simulation dokumentieren kann. die regelung hab ich jetzt mal so aufgebaut, aber für die Dimesionierung bräuchte ich noch Hilfe.. @fralla: könntest du mir per pn vllt. deine mailadresse zuschicken?
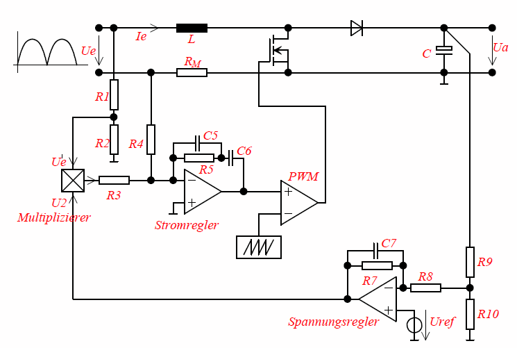
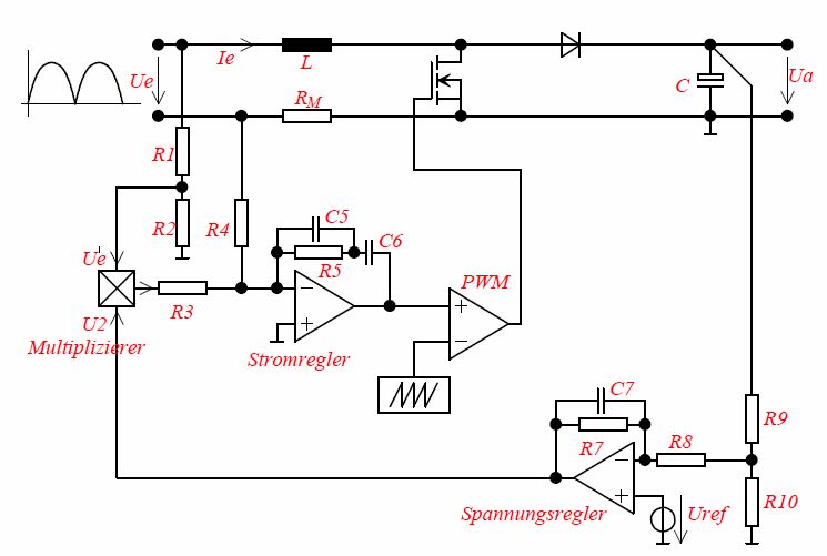
Hallo Jügen! Paar Sachen seiht man sofort: 1.Die Masse an der Sinusquelle darf dort nicht sein. 2.Die Masse am - des Ausgangskondensators fehlt. 3.Der Strommessshunt fehlt. 4.Der Mutiplizierer muss aus Spannungen einen Strom machen. 5.Der Komparator, welcher die PWM erzeugt ist vertauscht. Ich kann dir nur helfen indem ich dir die Regelschleifen auf die schnelle berechne, bzw die Rs und Cs. Sonst müsste ich gleich die Simulations selbst machnen. Ich hab zwar nahezu jede PFC Topologie ein und mehrphasig in ANsys Simplorer auf Lager, doch diese darf (und will) ich nicht weitergeben. Aber Hinweise gegeben ist kein Problem. Folgende Werte kann man ganz schnell berechnen: Spannngsteiler zum VAC messen: R2=1k R1=324k Damit ist die Amplitude nach dem Teiler gleich 1V. Denn Shunt lege ich auf 10m fest. Damit ist bei Vollast von 3kW die Spannunsamplitude am Shunt im Mittel ca 200mV. R4 lege ich mit 1k fest (R3 entfällt). Damit muss die Stromamplitude des mltiplizierers 200µA betragen. An einem Eingang liegen 1V an, am anderen müssen es somit 2V sein, wenn der Multiplizierer 1V in 100µA umwandelt. Somit weis ich welche Spannung am Spannungsregler bei Vollast zu erwarten ist, nähmlich 2V. Zum StromRegler, setz einfach mal folgende Werte. R5=5k C6=15n C5=1n Passt für eine 300µH Drossel und fsw=60kH. Wichtig der Drossel Widerstand geben. Den Spannunsgregler stellen, da konstat 2V bei Vollast. Ein PFC ist ja nur ein Boost Wandler, Nein einfacher da nur Strom geregelt wird und das System somit eine Ordnung kleiner ist.... Hoffe geholfen zu haben, MFG Fralla
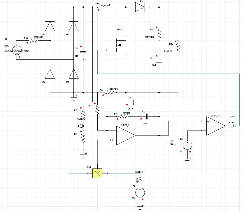
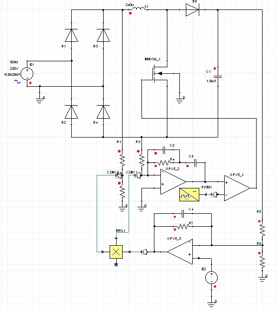
vielen dank für die infos fralla, dank deiner Hilfe bekomme ich die Schaltung noch hin :) also ich hab die werte die du mir genannt hast eingepflegt und ein paar Änderungen durchgeführt. Die Schaltung und die Spannungs- und Stromverläufe sehen jetzt so aus. die Punkte 1,2 und 5 hab ich gemacht die Punkte 3 und 4 hab ich nicht ganz verstanden, wo kommt der Strommessshunt hin? wie bringe ich den Multiplizierer dazu Strom rauszubringen? den Shunt den du auf 10m legst, welcher Bauteil ist das bei mir? der Strom ist aber noch zu hoch??
Hallo! Mein Angaben beziehen sich auf "stromregler.gif". >den Shunt den du auf 10m legst, welcher Bauteil ist das bei mir? Der Widerstand Rm. >wie bringe ich den Multiplizierer dazu Strom >rauszubringen? Eine Spannungsgesteuerte Stomquelle. Oder besser eine Formelgestuerte Stromquele verwenden. Wichtig, bei simlation von Regelungen ist immer ein Sollwetbegrnzung zu verwenden. In diesm Fall den Maximalstrom der Stromquelle. Hier ein Model von mir, welches sehr gut funktioniert:
1 | .SUBCKT MULT A B MOUT params: Vmax=5V Imax=2mA |
2 | .model Dclp D(Ron=.1 Roff=10Meg Vfwd=.5) |
3 | .param k Imax/Vmax**2 |
4 | |
5 | R1 A 0 10meg |
6 | R2 B 0 10meg |
7 | D1 A N002 Dclp |
8 | Vclp1 N002 0 {Vmax}
|
9 | D2 B N004 Dclp |
10 | Vclp2 N004 0 {Vmax}
|
11 | D3 N001 A Dclp |
12 | D4 N003 B Dclp |
13 | Bout 0 MOUT I=IF(V(A)*V(B)*k < {-Imax},{-Imax}, IF( V(A)*V(B)*k > {Imax},{Imax}, V(A)*V(B)*k ) )
|
14 | D5 MOUT N005 Dclp |
15 | V3 N005 0 {Vmax}
|
16 | R3 MOUT 0 1k |
17 | Vclp3 0 N001 {Vmax}
|
18 | Vclp4 0 N003 {Vmax}
|
19 | D6 0 N006 Dclp |
20 | V4 N006 MOUT {Vmax}
|
21 | |
22 | .end MULT |
Denn Kondensator mit einer "Initial Conditon" vorladen. Dann wird der hohe Einschaltstrom nicht mitsimuliert. Wichtig ist dem Ausgangskondenstor einen ESR 50m-100m zu verpassen. Nach dem gleichrichter muss unbedingt ein Kondensator her. In der Realität setzt man dort einen Folienkondensator mit ein paar µF (aber entsprechender Spannungsfestigkeit, Pulsstrombelastbarkeit) hin. MFG Falla
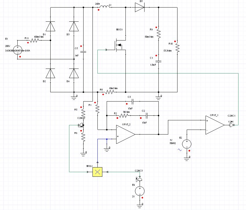
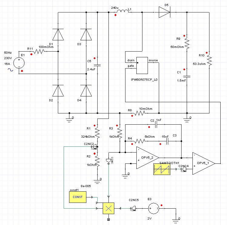
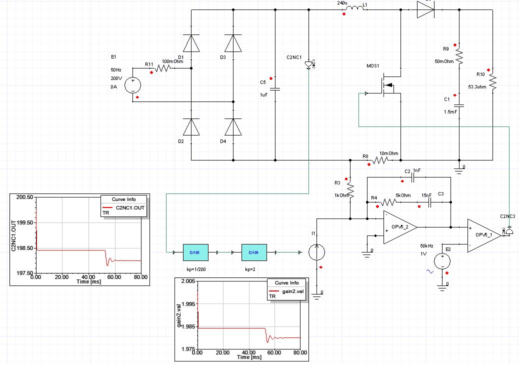
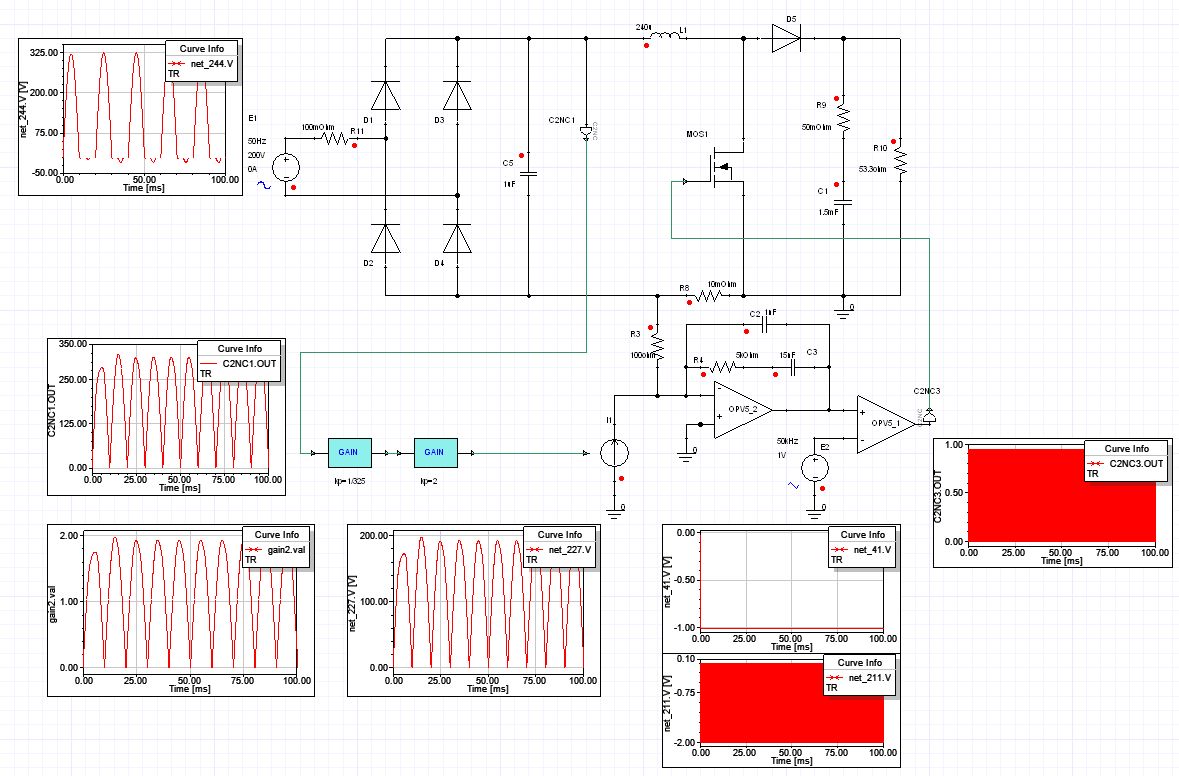
ja das ist mir beim bearbeiten dann aufgefallen, dass es sich um die stroregler.gif handelte. :D und nochmal vielen dank, ohne deine hilfe wäre ich nicht weiter gekommen :) die anderen Änderungen habe ich auch durchgeführt siehe bild 1, aber beim model hab ich eine fehlermeldung.. siehe bild 2-3.. den multiplizierer muss ich jetzt mit deinem model ersetzten hab ich das richtig verstanden? kannst du mir vllt. auch mal zeigen wie die kurven auszusehen haben? die relevanten spannungen und ströme?
>den multiplizierer muss ich jetzt mit deinem model ersetzten hab ich das >richtig verstanden? richtig. Wenn an beiden Eigängen 5V anliegen kommen 2mA aus dem Multiplizierer. Der Kondensator C2 muss parallel zu R4 und C3 (pfcmitregler3.gif bezogen) Der Spannungsregler kann so niemals funtionieren. Der Spannungteiler R5/R6 muss so ausgelegt werden, dass bei 400V am Ausgang am Spannungsteiler die Referenzspannung hier 10V anliegen. Ein simpler analoger Regler eben. Und ohne Lastwiderstand (oder realer wäre ein constant Power Senke) wird auch nicht... Im Anhang ein paar Signale einer 1-Phasigen CCM PFC in ACMC geregelt. >und nochmal vielen dank, ohne deine hilfe wäre ich nicht weiter >gekommen :) Kein Problem... MFG Fralla
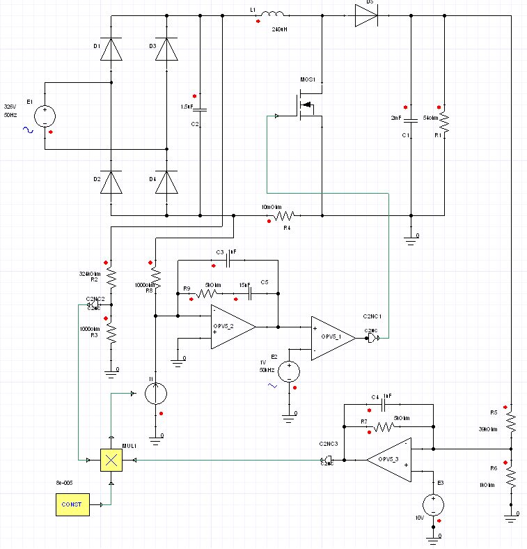
fralla ich bekomme den Fehler bei line 4: syntax error nicht weg und deshalb kann ich dein model gerade nicht einsetzen.. kannst du mir sagen wo der fehler liegt? C2 hab ich jetzt parallel R4 und C3 gemacht. Die Widerstände R5/R6 hab ich auch geändert. den lastwiderstand R10 hab ich hinzugefügt mit 100 Ohm ist das ok so? und noch ne frage, die Komparatoren hab ich einfach so eingebaut ohne die Werte zu editieren..muss ich die ändern oder passt das so? schauen wir mal wann ich auch solche kurven bekomme wie bei dir :)
Hallo, >C2 hab ich jetzt parallel R4 und C3 gemacht. Ich hab folgendes gemeint, R4 und C3 müssen in Serie bleiben. C2 gehört parallel zu dieser Serienschaltung. >Die Widerstände R5/R6 hab ich auch geändert. mach R5=39k, dann wird auch auf 400V (statt 410V, was einen unterschied beim Wirkungsgrad ausmacht) geregelt. >den lastwiderstand R10 hab ich hinzugefügt mit 100 Ohm ist das ok so? Wenn du nur 1,6kW haben willst ja. Für 3kW, also 7,5A aus 400V sagt das Ohmsches Gesetz 53,3Ohm vorraus ;) >und noch ne frage, die Komparatoren hab ich einfach so eingebaut ohne >die Werte zu editieren..muss ich die ändern oder passt das so? Er muss eine Ausreichend hohe Spannung liefern um den Fet einzuschalten, also ca 8V. Auch eine kleine Hysterese ~10mV hilft der Simulation. Der Komparator muss mit einem Dreieck oder Sägezahn vergleichen, ich weis nicht was "PWM1" bei dir ausgibt. >fralla ich bekomme den Fehler bei line 4: syntax error nicht weg und >deshalb kann ich dein model gerade nicht einsetzen.. kannst du mir sagen >wo der fehler liegt? Poste die ganze Fehlermeldung. Ansonsten nimm einen eifachen Spannungsmuliplizierer und Schalte eine spannungsgestuerte Stromquelle nach. MFG Fralla
ok hab die drei änderungen durchgeführt :) ich hab jetzt auch ein model vom transistor eingebaut. der komperator und PWM1 sind standard bauteile die ich einfach vom simplorer genommen und eingesetzt habe. und so funktioniert das nicht ganz ich muss das wahrscheinlich schon editieren die werte von denen??? aber nur wie?? und die fehlermeldung ist auf dem post von mir vom 16.12 drauf.. das dritte bild. MULT, line 4: syntax error at or near token 'Imax'
Das Model funktioniert eigentlich auch im Simplorer. Aber Versuch den
Parameter Imax und Vmax wenn sie vorkommen in {} klammern einzupacken.
Satt "PWM1" verwende einfach eine Sägezahn oder Dreiecksspannungsquelle
mit 1V Amplitude und 50kHz.
Der Sinusquelle einen Serienwiderstand verpassen.
Aber wie schon erwähnt, vorerst den Spannungsregler nicht mitsimulieren,
sondern denn vorausberechneten Wert (2V) mittels Quelle an den
multiplizierer setzten.
MFG
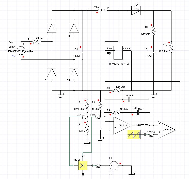
ich bekomme den fehler vom model einfach nicht weg, egeal was ich mache nach diesem .param ist zwischen k Imax irgendwie ein fehler komisch :S ohne diesen model bekomme ich ja nicht das richtige raus, was soll ich jetzt machen?? ich hab den pwm weggemacht und ein sägezahn eingefügt. den serienwiderstand hab ich mit 50 Ohm gewählt und den spannungsregler hab ich mal rausgemacht und 2V mit einer Quelle angeschlossen. jetzt sehen die Kurven bei mir so aus.. so langsam kommt da was raus glaub ich, also was den strom anbelangt :) aber bei der spannung siehts nicht so gut aus :S
>ohne diesen model bekomme ich ja nicht das richtige raus, was soll ich >jetzt machen?? Du musst nicht genau dieses Model verwenden. Es ist nur eine Hilfe, weil es mehre Funktion in einem realisiert. Nimm eine Multipliziere welcher die Funktion V(A)*V(B)*8*10^5 realisiert. Damit gehts du auf eine spannungsgesteurte Stromquelle welche 1V in 1A umformt. Ist meist eine "G"-Quelle. Und nochmal, den Ausgangskondensator "vorladen" -> Initial Condition->Simplorer Hilfe >den serienwiderstand hab ich mit 50 Ohm gewählt Hmmm? Wiso das? Es muss doch einleuchten, dass 50Ohm viel zu viel ist. Ein absolut unmöglicher ohmscher Widerstand eines Netzes aus welchem 3kW gezogen weden können. Mach mal 100m... MFG Fralla
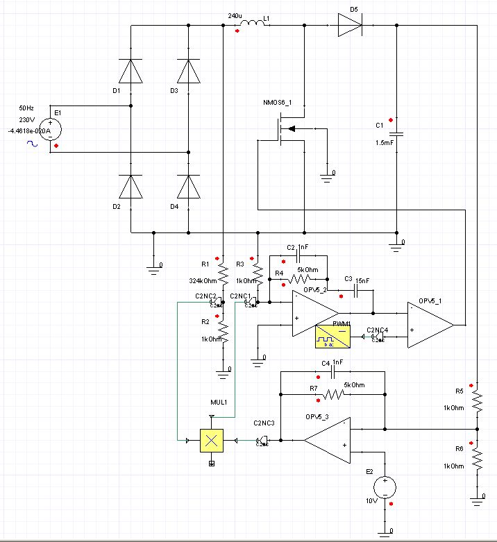
Fralla schrieb: > > Du musst nicht genau dieses Model verwenden. Es ist nur eine Hilfe, weil > es mehre Funktion in einem realisiert. > Nimm eine Multipliziere welcher die Funktion V(A)*V(B)*8*10^5 > realisiert. Damit gehts du auf eine spannungsgesteurte Stromquelle > welche 1V in 1A umformt. Ist meist eine "G"-Quelle. > > Und nochmal, den Ausgangskondensator "vorladen" -> Initial > Condition->Simplorer Hilfe ich habs mal jetzt so versucht wie du es mir gesagt hast, aber es hat nicht ganz geklappt, bzw. ich habe ein paar fragen.. ich hab jetzt einen VHDL Multiplizier genommen und die formel mal eingetragen, stimmt das so? das nächste ist ich kann den output nicht mit dem Stromregler verbinden?? der output ist ein wert (siehe screenshot multidialog) ist es deshalb so das man da nichts anschließen kann? wie umgehe ich das? die spannungsgesteuerte stromquelle die du meintest, dafür hab ich was gefunden IC1 heißt es und ich hab nochmal ein screenshot vom kontextmenu gemacht (ccs) um es dir zu zeigen.. ist es das was du gemeint hast? und wie soll ich das dann anschließen? also wo genau? den ausgangskondensator hab ich mit initial value eine spannung gegeben ist das richtig? mit was für einen wert soll ich es am besten vorladen? dankeschön
>die spannungsgesteuerte stromquelle die du meintest, dafür hab ich was >gefunden IC1 heißt es und ich hab nochmal ein screenshot vom kontextmenu >gemacht (ccs) um es dir zu zeigen.. ist es das was du gemeint hast? Ja sollte stimmen. >ich hab jetzt einen VHDL Multiplizier genommen und die formel mal >eingetragen, stimmt das so? Warum du einen VHDL multiplizeirer nimms und keine simple Spice-Quelle mit formel weis ich nicht. In der Formel muss 10^-5 stehen (nicht 10^5, war feheler). Aber Teste den Multiplizierer in einer extraschaltung. Beim Simulieren ist es wie in der realität wichtig möglichst viele Subschaltungen einzeln zu testen. >und wie soll ich das dann anschließen? also wo genau? Na an den negativen Eingang des OPVs. Dort muss der Strom der Stromquelle hineingespeist werden. Mach statt dem Sinus 200VDC und speise den Mosfet mit 50% Dutycycle. Dann müssten etwa 400VDC rauskommen. (Durch die Last ist der Wandler mit Sicherheit kontinuierlich, der Strom wird aufgrund fehlender Regelung überschwigen und extreme Werte annehmen, aber eingeschwungen müsst der Boost-Wandler so funktionieren). Wenn das nicht geht, wird auch die PFC niemals funktionieren. MFG Fralla
>Und wenn es nur paar 100W sind >vermiest dier dieser FET den ganzen Teillast Wirkungsgrad >Vom Rds,on passt er. Jedoch nicht vom type. Das ist ein FREDFET. Hallo Fralla, wo liegt der Nachteil bei der Verwendung eines FREDFET in der Anwendung? Mir ist klar, dass dieser seine speziellen Vorteile nicht ausspielen kann, zumal die Body-Diode hier nie leitend wird.
Hallo Johannes,
>wo liegt der Nachteil bei der Verwendung eines FREDFET in der Anwendung?
Viele haben eine leicht größere Coss,Ciss, Schaltzeiten und damit mehr
Schaltverluste. Natürlich wechseln die FREDFET Generationen nicht immer
gleichzeitig mit den "schnellen" Mosfets, also kanns überschneidungen
geben.
Weiters kosten Fredfets mehr als normale mit gleichem rdson.
Grundsätzlich sind Fredfets in einer normalen Boost PFC völlig fehr am
Platz, es wird niemals auf die leitedne Diode geschaltet. (Nur das
leitend weden an sich, ist ja nichts gefährliches und macht keinen
Ferdfet notwendig, denn es gibt auch hart geschaltete PFCs wo die Diode
in der negativen Halbelle zwar leitend wird aber trozdem nicht hart
draufgeschaltet wird, auch da geht ein "CP" Problemlos)
Infineon CPs sind sehr gut in harten PFCs. Dafür ohne Tricks unmöglich
in leistungsstarken LLCs und anderen Brücken. In der Simulation ist
nicht zu erkennen diese in der realität den "Deckel" aufmachen und ihr
Silizium "ausblasen" ;)
MFG Fralla
Danke, verstanden :-) Kennst Du dich mit den Bezeichnungen auch bei IRF und insb. IXYS aus, woran ich erkennen kann ob es sich um einen FredFET handelt? Reichelt bietet bei beiden eine recht große Auswahl für den Bastler. ;-) MfG. Johannes
die haben leider kein System wie Infinoen. Bei ST hat der niederohmiger FET eine höhere Nummer nach der Gehäusepräfix. Bei ST sind die Fets mit "ND" (für FDMesh II) am Ende die schnellen. Leider gibts auch ältere Fredfet Serien, für private durchaus geeignet, mit anderen Bezeichnungen. Die Hersteller wollen das man neue Technologie am Name sieht. Ich FD hiesen mal die MDMesh und die erste FDMesh, mit überschneiungen. Sehr undurchsichtig... Bei Ixys sind "P", "P3" und "Q3" die Freds (Polar HiperFETs) wie die das nennen. Bei IRF hab ich keine Ahnung, dennen kauf ich seit Jahren keine 600V Fets ab weil sie einfach nur mies sind. Nur kleine Spannungen bis 100V für Synchrongleichrichtung. MFG
> Bei IRF hab ich keine Ahnung, dennen kauf ich seit Jahren keine 600V > Fets ab weil sie einfach nur mies sind. Gut zu wissen. Da hab ich gleich noch mal ne frage zu ner anwendung: Bei einem ganz "klassischem" Schaltnetzteil nach dem Prinzip eines 0815-ATX-Netzteil (Halbbrücke, hart schaltend, 85 kHz, TL494, PFC mit 390V, kapazitiver Spannungsteiler mit den Siebelkos 2x 250V in Reihe, Kondensator dazwischen um die Gleichanteile zu eleminieren) nur aufgebaut mit MOSFETs und nutzbare Leistung ziemlich genau 1kW. Sind dafür FREDFETs notwendig oder sinnvoll? Gefühlt hätt ich jetzt gesagt das ich kein FredFet brauch, da nach dem Abschalten des einen Transistors die Induktionsspannug zwar über die BodyDiode des anderen Transistors geleitet wird, dieser jedoch als nächstes zuschaltet und ich damit mit dem "Stromschwanz" der BodyDiode nie ein Problem bekommen dürfte? MfG. Johannes
>Gefühlt hätt ich jetzt gesagt das ich kein FredFet brauch Stimmt, bei einer klassischen Halbbrücke sind Fredfets NICHT notwendig. Im normalem Betriebsfall sind weder bei einer Phase-Shifted Brücke noch bei resonanten Brücken Fredfets notwendig. Unter bestimmten Umständen, wie Überstrom, Kurzschluss, Hochlauf, Pulse-Skipping wird jeoch bei hohem Strom draufgeschaltet. Das vertragen nicht alle. Wobei man auch nicht sagen kann, dass dan unbedingt Fredfets notwendig sind. Ein Infineon C6 macht sich auch ganz gut in resonanten Brücken. Ob Fredfet oder nicht kann nicht eindeutig Topologieabhängig pauschalisiert. werden. >Gut zu wissen. Diese Woche war Vishay und Toshiba zu Besuch, die steigen jetz auch bei denn 600V Fets ein. Doch im Moment kommen sie weder technologisch noch von der Performance an Infineon ran. http://www.vishay.com/docs/49129/49129.pdf Vl intessiert dich das auch.. Der http://www.vishay.com/docs/91482/sihg73n60e.pdf (eine Stange haben si verschenkt) sollte Diodenverhalten wie das C6 Gegenstück haben. Doch bei den Angaben in Vishay Datenblatt könnte man meinen sie wollen Entwickler vera.schen!!! Egal, nächten Do werdn sie in einen 6kW LLC gestopft und mal sehen ob die Dinger auch Overload-Pulse-Skippen aushalten ;) MFG
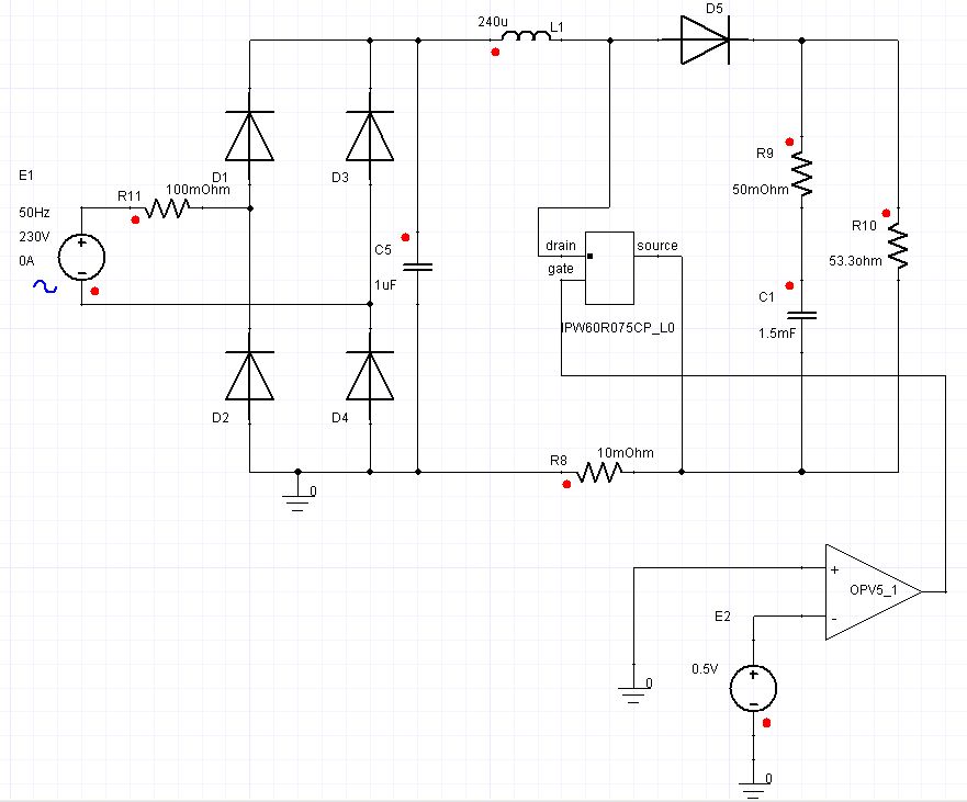
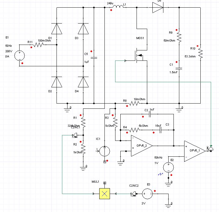
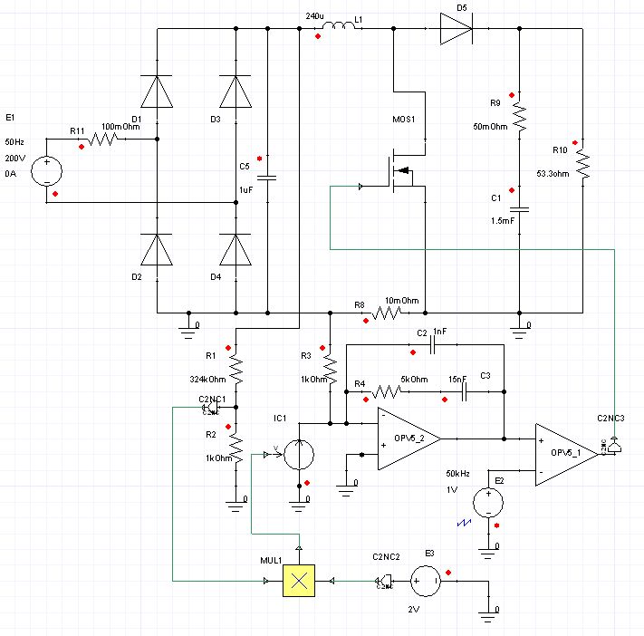
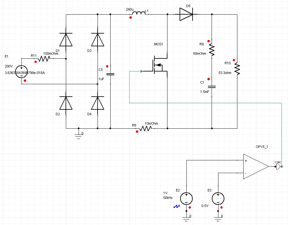
Hi Fralla, bin jetzt wieder an der Aufgabe dran und die Schaltung und die Schaubilder sehen nun so aus. Wenn ich die spannungsgesteuerte stromquelle an den negativen OPVs anschließe kommt eine fehlermeldung und ich kann die schaltung nicht simulieren. ich hab sie jetzt mal rausgelassen.. wie bekomme ich den die Schaltung mit einer funktionierenden Regelung jetzt hin? was muss ich da noch machen? ich muss die simulation irgendwie hinbekommen :( gruß Jürgen
>wie bekomme ich den die Schaltung mit einer funktionierenden Regelung >jetzt hin? Wie in der echten Welt, zuerst den Leitungsteil prüfen. Also konstante Eingangsspannung und 0,5V an den Komparator. Dann sollten am Ausgang ca 400V rauskommen. Der Drosselstrom wird kurz extreme Werte annehmen, aber in der Simulation geht ja nichts hoch ;) Und um die Regler zu prüfen, fängt man wie bei realen Schaltungen mit kaskadierter Regelung mit der innersten an. Aber jetzt check mal ob die Schaltung als einfacher DC/DC Boost Wandler arbeitet. Denn die Kurven bis jetzt haben mit "PFC" nichts zu tun. MFG Fralla
Fralla ich hab jetzt mal die Regelung rausgenommen und an den Komparator 0,5V angeschlossen. hab ich das richtig umgesetzt? die schaubilder sehen jetzt so aus, ist nicht ok oder? zu der Regelung, da hab ich glaub ich das Problem mit dem Multiplizierer, ich muss ja normalerweise den output mit dem minus des OPVs anschließen, aber das geht irgendwie nicht.. ich hab das als input angeschlossen zum Multiplizierer und das ist falsch oder? der output ist auf dem screen von gestern frei.. bin ich da richtig oder ist das ok so?
Warum ist am + des Komparators Masse? Da muss ein Sägezahn/Dreieck mit 1Vp hin. Das in der jetzigen Anordnung der Schalter nie einschaltet sollte klar sein...
ich habs grad versucht, aber ich bekomme den sägezahnimpuls nicht an den komparator angeschlossen.. das gibts doch nicht, da kommt die meldung: connection violation: A net can have inputs and only one output...
sägezahn mit der quelle hat funktioniert und ich hab folgendes rausbekommen.. geht das auch so? wenn ich beim - vom OPV 0,5V anschließe dann kommt wieder das gleiche wie oben auf den schaubildern, deshalb hab ichs weggelassen..
Es geht darum das der Fet mit einem 50% Dutcycle angesteuert wird und die Eingangsspannung verdoppelt wird. Was denkst du macht der Koparator wenn ein Sägezahn von 0V bis 1V mit 0V(GND) vergleichen wird? Deshalb 0,5V... Eingangsspannung mach 200VDC (DC=Gleichspannung). MFG
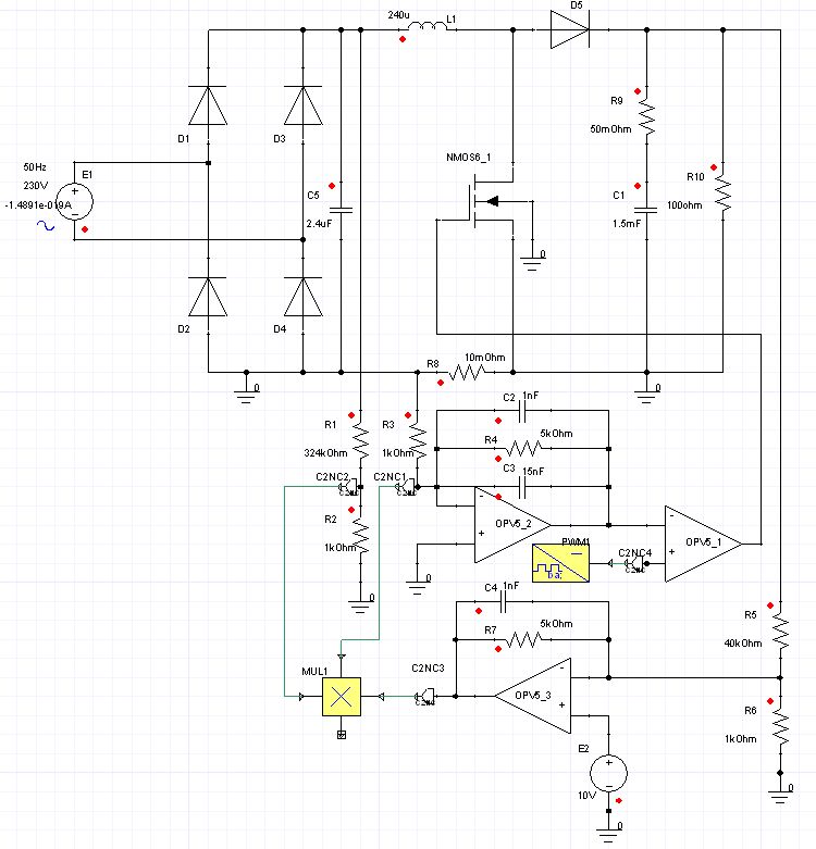
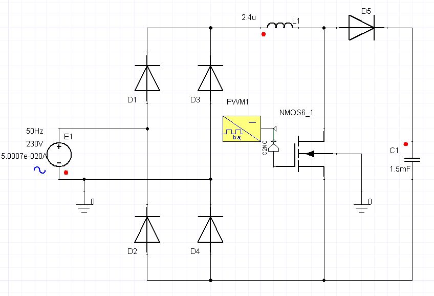
Fralla ich hab mal den transistor gewechselt, ich glaub das model hat nicht funktioniert.. hab jetzt einen mosfet von simplorer eingesetzt und einen pwm signal erzeugt um ihn anzusteuern. also kann man jetzt sehen das die Schaltung funktioniert.. die ergebnisse sind so ok oder? wie soll ich jetz vorangehen? soll ich wieder die Regelung einbauen?
die kondensatoren mussten noch vorgeladen werden.. jetzt siehts bisschen besser aus..
Das sieht mal gut aus. Allerdings stimmt was mit der Freuquenz nicht, denn bei 240µH und 200V bei 50kHz müssten grob 8A Stromripple ergeben. Dh der Drosselstrom wird nicht null sondern bleibt kontinuierlich. Check mal die PWM Freuquenz, bzw erzeuge sie mit Sähezahn und Komparator (nicht so wie jetzt), also so wie in der geregelten Schaltung. Wenn das passt, Stromregler dazuhängen. Aber bei DC bleiben! MFG
ups sorry die frequenz hatte nicht gestimmt.. war auf 10khz, jetzt ist auf 50 khz.. ist es so ok? wenn das so ok ist kann ich das so lassen und einfach den Stromregler dazuhängen oder?
Das passt genau so (mit dem überschwinger) hatte ich den Strom erwartet, passt! Wenn die PWM mit Sägezahn und Koparator erzeugt wurde und den Stromregler dazuhängen.
ok super endlich hat es geklappt.. :) muss ich es mit dem komparator machen oder kann ich den stromregler auch zu meiner variante dazuhängen? ich habs vorher schonmal erwähnt.. ich kann den multiplizierer des reglers nicht an den komparator anschließen wegen der fehlermeldung was ich oben geschrieben hatte.. der ausgang des mutliplizierers muss doch an den komparator oder nicht?? aber es funktioniert nicht..
ich habs jetzt wieder so gemacht wie es vorher war mit dem komparator und da scheint es auch zu funktionieren.. aber irgendwie hört es nach ca. 35ms auf.. liegt das am komparator?? was muss ich da einstellen? ich bau jetzt auch mal den stromregler ein, aber der multiplizierer funktioniert halt net..
>kann ich den stromregler auch zu meiner variante dazuhängen? Weis ich nicht ob das geht. Sägezahn ist bewährt, einfach und reale Schaltungen machen es genau so. >ich kann den multiplizierer des reglers nicht an den komparator >anschließen wegen der fehlermeldung was ich oben geschrieben hatte.. der >ausgang des mutliplizierers muss doch an den komparator oder nicht?? Der Ausgang des multiplizierers muss an einen Spannung-Strom-Wandler. Dieser injeziert Strom in den negativen Eingang des OP-Amps(eigentlich in den Widerstand welcher mit dem Shunt verbudnen ist). MFG
ok ich hab nochmal einen screenshot gemacht.. ist die verbindung oben am widerstand ok so der zum - des OPVs geht?? aber die verbindung zum multiplizierer geht einfach nicht.. ich hab dazwischen noch diesen controlled current source reingemacht und auf voltage control eingestellt.. aber auch ohne das kann ich die verbindung zum multiplizierer nicht machen.. und wegen diesem problem kann ich nicht weitermachen shhittt.. hast du ne idee? oder irgendjemand?
Die Stromquelle muss unten mit der Masse verbunden werden und mit dem negativen Eingang des OP-Amps. Schon klar das ein feheler kommt den aus dem Multiplizeirer kann man keinen eingeprägten Strom ziehen. Daher Stromquelle auf Masse und den negativen Eingang des OP-Amps. MFG Fralla
ja wenn ich das so mache, dann bleibt ja der ausgang vom multiplizier frei und wie soll ich den dann anschließen??
Nein, der kommt an den Steuereingang der Stromquelle. Diese muss ja wissen von welcher Spannung sie gesteuert wird. Siehe Anhang MFG Fralla
dankeschön fralla, ich habs jetzt so angeschlossen, aber bekomme eine fehlermeldung.. was stimmt da denn nicht??
ich hab grad in der hilfe diese Note: ganz unten gelesen.. kann es sein das es deshalb nicht funktioniert? wenn ja, wie könnten wir das problem dann lösen?
In der Schaltung ist noch ein Fehler drin: Der Widerstand R8 ist beidseitig mit Grnd verbunden und kann daher seine Aufgabe als Strommesswiderstand nicht erfüllen. Michael
Nur der Ground beim Ausgangselko ist richtig. >dankeschön fralla, ich habs jetzt so angeschlossen, aber bekomme eine >fehlermeldung.. was stimmt da denn nicht?? Das kann ich auch nicht mit sicherheit sagen. Aber teste die Komponenten alleine in einer eigenen Schaltung. Also mal nur den Multiplizierer. Dann nur die spannungsgesteurte Stromquelle. Wenn das geht, dann im Verbund. >kann es sein das es deshalb nicht funktioniert? >wenn ja, wie könnten wir das problem dann lösen? Hier geht es ja um eine spannungssteuerte Quelle, nicht Strom. MFG
danke hab den ground raus gemacht.. also der multiplizierer funktioniert wie man auch auf den schaubildern sehen kann, aber wie ich die spannungsgesteuerte Stromquelle testen und einbauen soll weiß ich echt nicht?? gibt es da keine andere Möglichkeit vom multiplizierer die spannung in strom umzuwandeln und dann am OPV anschließen? und auch die Kurven sehen komisch aus wenn ich den stromregler einbaue, liegt das nur daran das der anschluß vom multiplizierer nicht an den - des OPVs angeschlossen ist oder ist da auch so schon was faul??
>gibt es da keine andere Möglichkeit vom multiplizierer die spannung in >strom umzuwandeln und dann am OPV anschließen? Doch. Das kommt aus der Analogen Schaltungstechnik und macht Schaltungen besonders einfach. Ober simulieren kann man sowieso auf alle Arten. >aber wie ich die spannungsgesteuerte Stromquelle testen und >einbauen soll weiß ich echt nicht?? Eine Schaltung mit einer Spannungsquelle. Diese Steuert die Stromquelle. Die Stromquelle "drückt" denn Strom in zb. einen Widerstand. Einfacher gehts nicht. >liegt das nur daran das der anschluß vom multiplizierer nicht an den - >des OPVs angeschlossen ist oder ist da auch so schon was faul?? natürlich liegts daran! Der Regler, welcher auf einen Sollwert regelt, braucht die Form des Stromes. Wie soll der OPV sonst wissen das er für Sinusstrom in der Drossel sorgen soll? MFG
ich hab das so gemacht wie du es gesagt hast, aber es kommt wieder die selbe fehlermeldung, das er mit dem signal nichts anfangen kann?? seit tagen tut mich das jetzt hinhalten das gibts doch nicht.. wegen einer verbindung verliere ich unnötig zeit, wie mich das aufregt.. ich bekomme die simulation einfach nicht fertig :(
Die Stromquelle hat eine Faktor definiert? Was ist C2NC? Lass das mal weg. Weis leider auch nicht was du falsch machst. Aber zum Simulieren einer PFC müssen Grundlagen wie gesteuerte Quellen einfach sitzen. MFG
ich bekomme dieses C2NC automatisch wenn ich die Spannungsquelle mit der gesteuerten Quelle verbinde.. die bekomme ich nicht weg.. das mit dem faktor weiß ich auch nicht, deshalb hab ich ja gefragt ob ich das auch anderst lösen kann, weil ich nicht sicher bin ob das das richtige ist was ich brauch.. ja ich weiß, aber ich will es ja lernen und versuche alles damit ich das verstehe und die Simulation hinbekomme.. dank deiner Hilfe hab ich so einiges auf die Beine gestellt und verstanden und ich will jetzt nicht so kurz vor dem Ende aufgeben, ich muss diese Simulation hinbekommen.. hast du vllt eine funktionierende Schaltung die meiner ähnelt, damit ich es vergleichen kann mit meiner, vllt bekomme ich es dann so hin und verstehe wie es genau funktioniert.. da kann ich ja dann jedes Signal anschauen und so beobachten wie das Ergebnis zustande kommt.
>hast du vllt eine funktionierende Schaltung die meiner ähnelt, damit ich >es vergleichen kann mit meiner, Ich hab sehr viele Topologien 1 und 3-Phasige PFCs auf Lager, aber die Simulationen darfm kann (und will) ich nicht rausrücken. Aber so helfen, was ich zweifelsfrei mache, kan ich weiter. Wenn du die Stromquelle nicht magst, muss dem Regler sagen er soll einer Spannung nachfahren. ALso Masse unter den Gleichrichter (was man nicht machen würde, in der Sim ja) und Ausgang des Multiplizierers auf den positiven Eingang des Opamp. Hat für die dynamik kein Auswirkung. Das Vorzeichen der Reglerübertragungsfunktion wird so aber gedreht. MFG Fralla
ok danke fralla, wenn ich das so anschließe (ground am gleichrichter und ausgang multiplizierer ans pos. OAmps) kommt nichts richtiges raus, hab ich das falsch angeschloßen? wenn ich den ground am positiven Oamp wegmache kann ich den ausgang dort auch nicht anschließen..
>wenn ich den ground am positiven Oamp wegmache kann ich den ausgang dort >auch
nicht anschließen.
Dort darf aber kein ground sein, denn sonst wird der multiplizierer
Kurzgeschlossen.
Der GND unter dem Elko muss natürlich weg, sonst ist wieder der Shunt
kurzgeschlossen.
Da mit der Änderung auf Spannungsollwertvorgabe das Vorzeichen des
Reglers gedreht wurde, muss du die Eingänge des Komparators vertauschen.
MGF Fralla
ok wenn ich das so mache kann ich den ausgang vom multiplizierer nicht ansschließen und wir sind wieder am selben problem angelangt.. man man ich setzte mich glaub ich mal mit ansys in verbindung und frage wie ich diese verbindung anderstweitig hinbekomme..
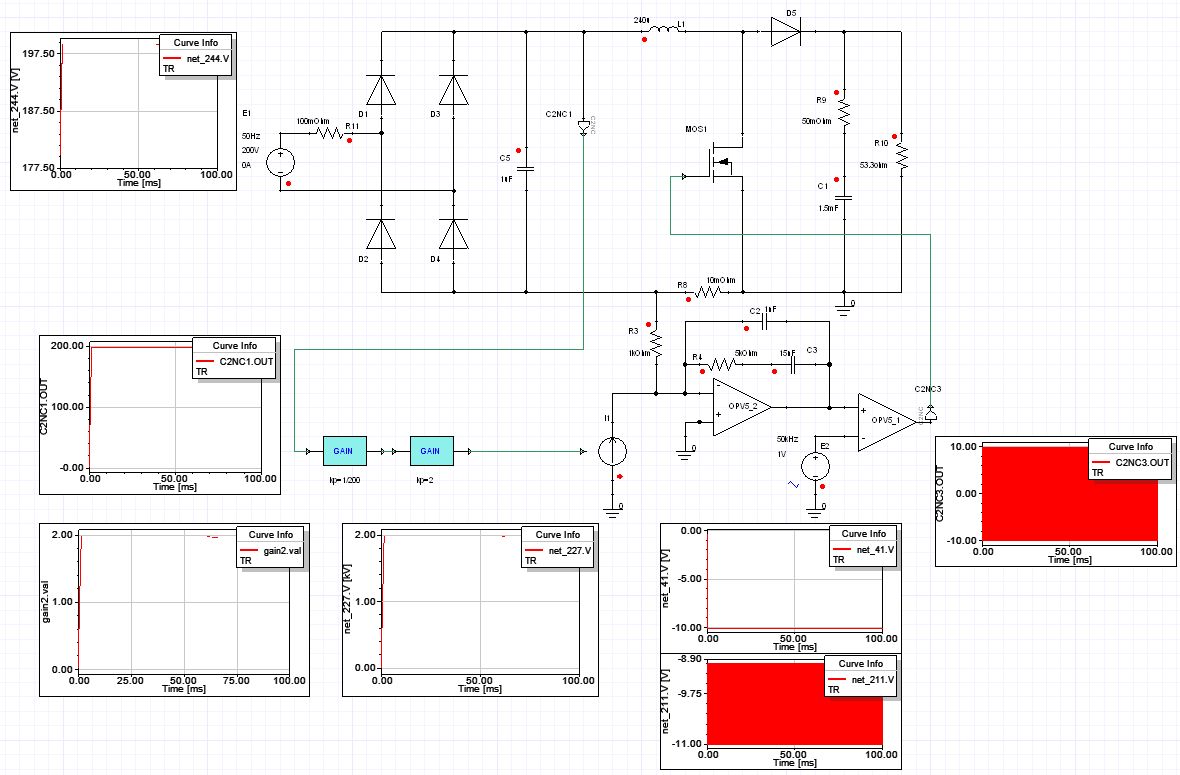
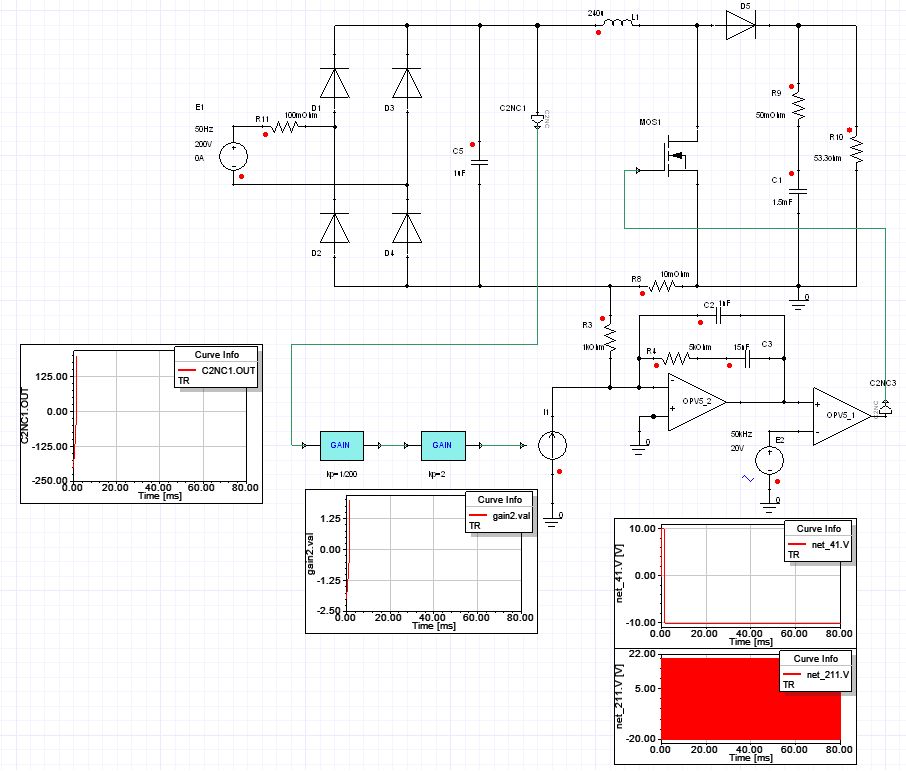
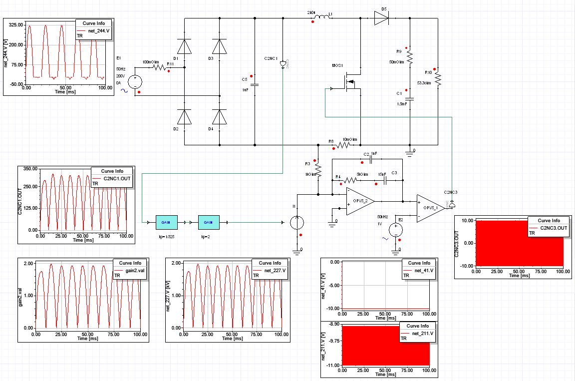
Nach der Kontaktaufnahme mit Simplorer wurde mir diese Variante vorgeschlagen? geht das denn auch so? die Eingangspannung was abgegeriffen wird sieht wie folgt aus und wird auch dementsprechend geteilt.. aber da funktioniert was nicht.. die ausgangspannung und strom sehen nicht richtig aus, also der transistor scheint nicht zu schalten??
ich hab nochmal zwei schaubilder hinzugefügt.. net_41: ist ausgang von OPV net_211: ist dreiecksignal (20V 50khz) vorher war ja mein dreiecksignal mit 1V, aber da war dann der Ausgang vom OPV auf -10V und da hats dann nicht funktioniert, hab dann den dreiecksignal erhöht und jetzt ist das dabei rausgekommen.. was stimmt denn da nicht?
noch eine änderung und jetzt sieht es so aus.. geht eher in die richtige richtung.. ist es jetzt ok, er regelt auf 400V??
mit der sinusspannung sieht es jetzt so aus.. also scheint fast zu funktionieren, aber ich weiß nicht warum er auf 600V hochstellt und der strom stimmt auch nicht ganz.. was muss ich denn da noch ändern, damit es passt?? wahrscheinlich was in der Regelung nicht wahr??
Der Ausgangs des OPVs darf nicht kleiner als 0V und am besten nicht höher als 0,95V. Stichwort Anti-Windup... Zeig doch den Ausgang des Reglers, den Drosselstrom und den negativen eingang am OP-Amp. MFG
hier sind die schaubilder die du wolltest.. die spannung ist von der linie vor dem minus eingang des OPVs (net_227) bei mir ist der ausgang des OPVs ja von -10 bis 10V.. meinst du das dieses Signal 0-0.95V sein muss? und wie könnte ich das machen?
Der Regler kann nur das Dutycycle verändern. Es gibt nur den Bereich von 0% bis 100%, alles andere ist unmöglich. Bei Boost-Wandler wird bei 100% keine Energie übertragen und zum Strombegrenzen nimmt man maximal 95%. Wenn die Rampe nun nur 1V Amplitude hat ist es wohl klar das der OPV nur von 0V bis 0,95V aussteuern darf. Ein Model nehmen welches die Aussteuerung begrenzen kann, oder die Versorgung so anlegen (in der Simulation).
ich hab mir nochmal die OPVs angeschaut und da gibt es min. und max. output voltage und die war auf -10V bis 10V eingestellt.. das kommt dann da auch raus, ich kann die werte beliebig ändern und dann kommt auch z.B. 0 bis 0.95V raus, aber an den anderen Schaubildern tut sich da nichts?? wie kann ich das verstehen? fralla könntest du mir konkret sagen was ich machen soll?
warum er auf 600V hochsetzt weiß ich jetzt, wir haben ja eine Amplitude von 325V :) aber ich weiß nicht was ich ändern muss um den strom pulsierend hinzubekommen, sodass er der spannung folgt.. kann mir jemand weiterhelfen?
>warum er auf 600V hochsetzt weiß ich jetzt, wir haben ja eine Amplitude >von 325V :) Ja der Gainblock für den Spannungsteiler. Du must beachten, dass du im zweiten Gain block jetzt einen fixen Reglerwert hast (2V). Ändert sich Eingaspsannung oder Last wird dei Ausgangsspannung nichtmehr stimmen. Es wird was am Stromsregler nicht stimmen. Zeig folgende Signale (für ZWEI Halbwellen): Stromquelle, Stromregler Ausgang, Eingangsspannung, Drosselstrom, Ausgangsspannung. Aber alle untereinandner in EINEM Fenster mit mehreren Plot planes. Ansonsten sieht man keinen Zusammenhang. Und auch bezeichenen, wie soll jemand wissen was Netz 22 ist? MFG
ok sorry, ich hab das soweit jetzt gemacht, also das letzte ist der ausgang vom Stromregler, sprich vom ersten OPV. was meinst du mit der stromquelle? was ich auch nicht verstehe ist das wir vor dem messshunt den iststrom abgreifen, aber ich kann diesen strom nicht sehen, ich bekomme nur spannungswerte??
so hab jetzt nochmal 2 schaubilder hinzugefügt I1 ist von der sollstromquelle und E1 ist der Eingangsstrom von der Spannungsquelle..
nachdem ich den ausgangskondensator auf 600V vorgeladen habe kam ein etwas besseres Schaubild raus.. was soll ich jetzt noch machen? wie bekomme ich die schaubilder wie bei dir hin?
Stell mal den Spannunsgregler, eigentlich dessen fixen Wert, so ein, dass 400V rauskommen. Also am zweiten Gain Block drehen. Welches ist das Ausgangssignal des Stromreglers? Net 252? Ist der zweite Plot von unten die Spannungsgesteuerte Stromquelle? Wenn ja ist der Strom viel zu hoch, wären ja 2kV, die Stromquelle muss aus 1V einen Strom von 80µA machen. Steht in der Hilfe der Stromquelle. MFG
da tut sich leider nichts wenn ich am zweiten gain block was ändere.. :( komisch das regt mich wieder auf.. ja Net 252 ist der ausgang des stromreglers und der zweite plot von unten ist die spannungsgesteuerte Stromquelle.. in der hilfe hab ich nichts gefunden, wie kann ich das denn machen das er 80µA macht?? wäre es vllt. möglich das ich dir meine schaltung zuschicke? (wegen Zeitersparnis) ich versuch nebenbei immer was zu machen, aber bin auch auf deine antwort angewiesen und komm dann doch nicht richtig weiter und da verliere ich dann zeit :(
Hi Kollege, Ich verweis dich jetzt einfach mal auf meinen Thread. Hatte auch ein paar Problem. Aber andere Leute hier im Forum unter Druck zu setzen, bringt auch nichts. Beitrag "Controlled Boost Converter" Also hiermit sollte die REgelung eig. kein Problem mehr sein. Auch unter Zeitdruck
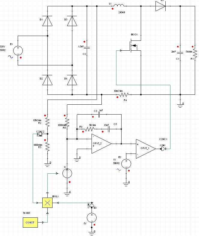
hi, so jetzt habe ich den Aufbau mit dem Multiplizierer hinbekommen. Die 80µ hab ich als konstante eingebaut ist das so ok? (warum machen wir das eigentlich? das hab ich nicht ganz verstanden) die Spannung auf 400V konnte ich immer noch nicht regeln, ich hab am Spannungsregler rumgeschraubt, aber da hat sich nichts getan.. welche komponente muss ich ändern um auf die 400V zu kommen? das zweite Schaubild von unten ist der Ausgang vom Stromregler und ist in mV angegeben.. wie soll ich jetzt weiter vorangehen, damit die PFC jetzt funktioniert? dankeschön
>Die 80µ hab ich als konstante eingebaut ist das so ok? (warum machen wir >das eigentlich? das hab ich nicht ganz verstanden) Weil 5V*5V = 2mA ergeben müssen, damit die skalierung des Stromregler stimmt. Wenn die konstante so im Multiplizeirer ist, dann muss die Stromquelle aus 1V-> 1A machen. >die Spannung auf 400V konnte ich immer noch nicht regeln, ich hab am >Spannungsregler rumgeschraubt, aber da hat sich nichts getan.. Dus weist wie ein Spannungsregler, oder ein simpler OP-Amp funktioniert? Er vergleicht den Sollwert mit dem Istwert. Der Sollwert ist 10V. Der Istwert wird mit dem Spannungsregler durch 395 geteilt. Also muss man den Sollwert so ändern. MF Fralla
ok du sagst 5V*5V =2mA, aber wir teilen ja die Eingangsspannung von 325V auf 1V. so und wenn ich den Spannungsregler wieder raus mache und wie vorher eine Gleichspannung von 2V einstelle bekomme ich ja mit der 80µ dann am Ausgang des Multiplizierers 160µA.. und dabei kommt nichts gutes raus.. und wenn ich die Gleichspannungsquelle auf 25V erhöhe bekomme ich 2mA, aber trotz besser werdender schaubilder kommt trotzdem nichts gutes dabei raus.. also die stromquelle wandelt 1 zu 1 um..
schau mal was dabei rausgekommen ist.. also hab die spannungsregelung wieder raus gemacht und jetzt mit 5VDC angeschlossen. Den Spannungsteiler hab ich so dimensioniert das ich auch da 5V bekomme und die Stromquelle hat jetzt 2mA.. was funktioniert da jetzt nicht richtig?
den fehler auf dem schaubild oben hab ich jetzt wieder weg bekommen, also 5V gleichspannung von einer Spannungsquelle, eingangsspannung runtergeteilt auf 5V beide mit multiplizierer und der konstanten 8e-005 multipliziert ergibt 2mA.. und am eingang des stromreglers somit 2V. das wollten wir doch erreichen, aber trotzdem passen die schaubilder nicht ganz..was muss ich noch machen bzw. bearbeiten? die Regelung auf 400V will nicht funktionieren.. und der ausgang des stromreglers mit 30µV ist zu wenig oder?
An den Spannungsregler müssen 1V wenn der Spannunsgteiler durch 395 Teilt. Dann kommen 395V Zwischenkreisspannung raus. >und am eingang des stromreglers somit 2V. >das wollten wir doch erreichen, aber trotzdem passen die schaubilder >nicht ganz.. Nein, bestimmt nicht. Das würde eine Stromplitude von 200A bedeuten, völliger Unsinn. Am Eingang des Stromreglers muss ein gleichgerichteter Sinus von 180mV (grob 200mV) Amplitude hin. Diese Spannung muss am Widerstand R8 abfallen. Denn im Regelbetrieb ist an keinen der Eingänge des OPV eine Spannung zum Messen (klar, sonst würde er nicht regeln). Somit muss der Strom aus der Stromquelle maximal 200µA betragen. Vom Spannungsteiler zur Eingaspannungmessung bekommen wir 1V Amplitude. Damit Sollten aus dem Stromregler grob 2,3V kommen. Aber das ist nur ein Beispiel, die 80µ Konstante hab ich gewählt weil es ein realistischer Wert ist. Zeichne doch mal alle zu erwartenden maximalen Kontenspannungen in den Schaltplan ein...
ok ich hab jetzt die Schaubilder hinzugefügt die du in deinem letzten post erwähnt hast.. ich komme auf alle werte bis auf die 2,3V am Ausgang des Stromreglers.. da könnte der fehler bei mir liegen.. Am OPV mit dem wir den Transistor schalten hab ich ja ein Signal von 0-0.95V.. du hattest ja gesagt das das so sein muss, und das habe ich dann auch unteranderem bekommen indem ich die Vmin und Vmax vom OPV so eingestellt hab.. Und am OPV des Stromreglers hab ich jetzt mal Vmin und Vmax auf 0-4V gemacht..bekomme ich auch deshalb diese -25µV? denn wen ich Vmin und Vmax auf 0.1V-4V mache bekomme ich 99.75mV raus.. wie muss ich den OPV hier einstellen?
Der Multiplizierer und die Stromquelle stimmen jetzt. >Am OPV mit dem wir den Transistor schalten hab ich ja ein Signal von >0-0.95V.. Ich habe gesagt der Stromregler darf nur 0-0.95V ausgeben. Jener OPV (nimm einem Komparator mit Hysterese!) muss natürlich eine Spannung ausgeben, welche den Mosfet auch einschalten kann. Mit 0,95V passiert da gar nichts. Nim 0V und 10V. >Und am OPV des Stromreglers hab ich jetzt mal Vmin und Vmax auf 0-4V >gemacht.. Das würde bedeuten, dass bei voll offenenm Regler, der mosfet immer einschaltet -> Mosfet Tot. MFG
ok gut dann lassen wir die Stromquelle und den Multiplizerer so wie sie sind und schauen die OPVs an. also wenn ich am OPV was den Mosfet ansteuert Vmin-Vmax 0-10V eingebe dann kommt das hier raus, aber es ändert sich gar nichts an den Schaubildern vom Ausgangssp., spulenst. usw. da kommt immer das raus was ich einstelle vom bereich her.. Wie soll ich denn dann den OPV vom Stromregler einstellen? du hattest ja gemeint da sollen ungf. 2,3V rauskommen.. hier liegt glaub ich das problem..
>du hattest ja gemeint da sollen ungf. 2,3V rauskommen
Aus dem Spannunsregler sollten konstant 2,3V rauskommen (mein
Schreibfehler), aus dem Stromregler kann keine Gleichspannung
rauskommen. Nur ein ein gelichgerichteter Sinus mit max 0,95V.
Die Mosfetansteuerung unbedingt mit komparator welcher eine hysterese
hat (30mV) ausführen.
MFG
dankeschön fralla, ok hab spannungsregler auf 2.3V erhöht. den OPV vom Stromregler auf 0-0.95V eingestellt. ich kann mir gerade nicht erklären warum ich am Ausgang des Stromreglers -25µV habe, wie kommt das? ist die Dimensionierung des Reglers korrekt? die Spannung die in den Regler kommt stimmt ja (200mV), das haben wir ja jetzt abgehakt.. wenn das nicht stimmt kann ich ja die mosfetansteuerung nicht auf 30mV bringen oder?
Bitte melde dich an um einen Beitrag zu schreiben. Anmeldung ist kostenlos und dauert nur eine Minute.
Bestehender Account
Schon ein Account bei Google/GoogleMail? Keine Anmeldung erforderlich!
Mit Google-Account einloggen
Mit Google-Account einloggen
Noch kein Account? Hier anmelden.


















































































