Hallo zusammen, ich habe im Anhang einen Boost Converter am Wechselspannungsnetz, der als PFC-Stufe dient. Die Bauteile sind mit Knickkennlinien modelliert und die Ansteuerung ist auch ideal. Jetzt möchte ich eine Regelung einbauen, so dass ich bei einstellbarer Spannung einen Lastsprung am Ausgang machen kann. Die normale Regelung über einen PWM modulator fällt hierbei leider aus, da der Boundary Conduction Mode ja mit variabler Schaltfrequenz arbeitet. Ich hatte an ein RS-Flip Flop gedacht, dass bei Zero Current detection = High einschaltet und über irgendwelche sensorsignale dann zurückgesetzt wird. Kann mir jemand einen konkretes Beispiel geben, denn ich hab irgendwie keine Ahnung wie ich des machen köönte. Gruß
Hallo, warum nimmst Du nicht den LT1248 von Linear? Unter LTSpice ist auch eine Simulation vorhanden und das IC gibt es auch bei Conrad. Die von Linear erstellte Schaltung ist m.E. noch zu optimieren. Das war zumindest bei mir der Fall. Gruss Klaus.
Ja, einen Baustein zu nehmen, wäre für eine praktische Realisierung am besten. Jedoch ist das Projekt studiumsbegleitend und daher m´öchte ich die Funktion "per Hand" realisieren.
Ich kann dir leider nicht helfen, aber hier ist oft so ein Typ, nennt sich "Fralla", PFC und Schaltnetzteile sind genau sein Ding, der kann bestimmt helfen.
Hallo! Kommt darauf an, welche Art der Regelung willst du einsetzten? den auch BCM funktioniert mit Peak- und Average Current Mode Control aber auch nur mit Voltage Mode Control. Üblicherweise wird bei BCM Peak Current Mode Control eingesetzt. Dein Ansatz mit dem RS-FF ist schon richtig. Der Zero Cross Detector (oft eine Hilfswicklung an der Drossel kombiniert mit einm Komparator) setzt das RS-FF, der Stromkomparator welcher den Sollstrom vom Multiplikator mit dem Momentanstrom vergleicht) setzt das RS-FF zurück. Nicht vergessen, das bei Peak Current Mode Control in einer PFC immer eine Slope Compensation erforderlich ist. Frequenz sollte auch begrenzt werden. MFG
Na ja, für diese Simulation möchte ich die einfachste von hand zu realisierende Scha Fralla schrieb: > der Stromkomparator welcher den Sollstrom vom Multiplikator > mit dem Momentanstrom vergleicht) setzt das RS-FF zurück. Was multipliziert der Komparator denn? Und welche Art von Regler nimmt an? Die Transfer function control to output muss geregelt werden oder wie??
Also die in bcmcontrol.png dargestellte Schaltung würde ich versuchen zu implementieren. Allerdings wäre das bei konstanter EIngangsspannung. Kann man dieses Ersatzschaltbild auch für Regelung nach einem Brückengleichrichter nehmen?? Weiterhin: Warum wird -v(t) mit vref multipliziert? Oder soll das einfach die Regeldifferenz sein, und es gilt vref - v(t) ?? Gc(s) scheint die Übertragungsfunktion des Reglers zu sein? Welchen Regler? P,PI,PID? Ich würd mich sehr freuen, Fralla oder andere, wenn ihr mir die Fragen noch beantworten könntet. Dann weiß ich wie ich anfangen kann! Danke schon mal!! Gruß Daniel
>Warum wird -v(t) mit vref multipliziert? Oder soll das >einfach die Regeldifferenz sein, und es gilt vref - v(t) ?? Richtig, eine Subtraktion für die Differez. >Gc(s) scheint die Übertragungsfunktion des Reglers zu sein? Welchen >Regler? P,PI,PID? Im einfachsten Fall nimmt man einen I-Regler mit einer Crossoverfrequenz von 10Hz - 30Hz, also ein sehr langsamer Regler. Dieser muss langsam sein, denn sonst würde der Regler im Bereich des Nulldurchganges immer "Vollgas" geben. Deshalb reagiert der Regler auch sehr langsam auf Änderungen des Effektivwerts der Eingangspannung, nahezu alle fertigen PFC-ICs haben deshalb eine 1/Vrms² Vortsteurung, auch als "Input Voltage Feed Forward" bezeichnet. Diese ist jedoch in bcmcontrol.png nicht dargstellt, auch wenn die Bezeichnung so fälschlicherweise lautet. Nach dem Nulldurchgang schwingt die DS-Kapazität mit den parasitären Induktivitäten. Den Zero Cross detektor sollte man so abstimmen, dass dan eingeschaltet wird wenn die Spannung am Fet das Minumum erreicht hat. Sparrt etwas Schaltverluste. Wenn du schon einen Idealen Schalter nimmst, schalte zumindest eine Kapazität und Diode parallel. MFG Fralla
Hey Fralla, danke für die kompetenten Anweisungen. Werd ich in die Tat umsetzen. Aber mir sind zwei Sachen noch nicht ganz klar: 1.)vg(t) wird mit control Input multipliziert, und als ergebnis kommt ic(t) raus.Wieso wird aus Spannung mal Spannung Strom??? 2.) Dieser Strom ic wird dann mit dem Strom durch den Mosfet( Durch Messsonde?? gemessen) verglichen und daraus ergibt sich der Reset Befehl. Welchen Wert veranlasst den REset auf "High" zu gehen? Also irgendwie ist mir das Prinzip und das warum der 2 oberen Fragen noch nicht klar. Würd mich sehr freuen, wenns mir jemand erklären könnt. gruß daniel
>Wieso wird aus Spannung mal Spannung Strom??? Eine PFC soll einen Strom ziehen welcher die Form der Spannung hat. Deshalb die Multiplikation. Vereinfach gesagt gibt Vg(t) die Stromform vor und Vc(t) die Amplitude des Stromes(des Sinus). Ob Ströme oder Spannungen als Signalträger genutzt werden ist egal, wenn analog realisiert werden meist Ströme multipliziert (weil dies Analog besser zu realisieren ist) Aber für eine Simulation egal, da nimmst du eine B-Quelle und diese führt die Multiplikation durch. >2.) Dieser Strom ic wird dann mit dem Strom durch den Mosfet( Durch >Messsonde?? gemessen) verglichen und daraus ergibt sich der Reset >Befehl. >Welchen Wert veranlasst den REset auf "High" zu gehen? Bei kleinen Leistungen tuts ein Shunt, bei mehr ists meist ein Stromwandler. In der Simulation kannst du aber einen Shunt nehmen und diesen auch sehr klein machen und damit auch die Spannung, Noise Probleme gibts ja nicht. Der Multimplizierer gibt eine Spannung vor, wenn die Spannung am Shunt größer ist als jene des multiplizierers erkennt dies der Komparator und setzt das RS_FF zurück. Zu beachten ist das die Lösung mit multiplizierer natür auch einen nichtsinusförmigen Strom zieht wenn die Spannung verzerrt ist, PFC höher Leistung synchroniesieren sich mit einer PLL auf die Netzspannung. Wichtig ist, dass du dir eine Sinnvolle Skalierung überlegst, dh welche Spannung im Regel Teil entspricht welchem Strom oder Spannung im Leistungsteil. MFG Fralla
Hallo zusammen,Hallo Fralla :-) Ich habe nun anhand von BCMcontrol.png versucht in LTspice den Controller zu implementieren. Die Differenz vom Soll zu istwert ist natürlich einfach. Danach habe ich diese Differenz mal hundert genommen und mit einem Integrator in einer b source integriert. Da soll meinen I regler darstellen. Anfangsbedingungen brauch ich ja eig. nicht, da sich die Regeldifferenz ja abhängig von der Zwischenkreisspannung eh ändert. Dann habe ich über einen Shunt unter dem Mosfet ( wie in bcmcontrol.png) die SPannung abgegriffen und vergleiche diese nun mit der Multiplikation von Vg und der integrierten REgeldifferenz. Jetzt muss ich wohl noch die SPannung des SHunts dimensionieren (- des Schmitt trig), dass diese mit dem Produkt am +- Eingang zusammenpasst. Stimmt meine Herangehensweise bisher oder bin ich schon auf dem Holzweg? Danke schon im Vorraus gruß dan
Hi, also ich hab die Sache mal simuliert, und irgendwo scheint wohl der Hund drin zu sein.... Es liegt wohl an dem Vergleich zwischen Shunt und der Multiplikation von Vg und der integrierten REgeldifferenz. Ich komm einfach nicht dahinter, wie dieses System arbeitet
Dan Kübel schrieb: > Hi, > > also ich hab die Sache mal simuliert, und irgendwo scheint wohl der Hund > drin zu sein.... Es liegt wohl an dem Vergleich zwischen Shunt und der > Multiplikation von Vg und der integrierten REgeldifferenz. > Hab jetzt den Schmitt Trigger einfach durch ein b-quelle mit ifabfrage ersetzt. if (Spannung am Shunt> Mulitplikationszeug) dann Reset. Aber weiterhin fehlen mir irgendwie die Möglichkeiten, die ganze Sache zu richtig zu parametrisieren. Die Regeldifferenz wird in der Simulation zwar kleiner, jedoch läuft sie sehr unrund mit vielen Peaks von einigen kA... d.h. heißt eig. funts die Simulation nicht.
Hallo Dan! Den I-Regler würde ich nicht so ausführen. Am einfachsten ist dies über einen Laplace Ausdruck 1/(T*s) möglich (auch LTSpice). Oder über einen I-Tegler mit OP-Amp ausgeführt. Diesen bau ich meist selbst, das 1st Order Verhalten sollte immer dabei sein, zb eine Polstelle bei xxHz und DC-Gain von zb 100000. Im Prinzip so wie im angehängten Bild (wo das Feed-Forward fehlt, fürs Grundprinzip eh unwichtig) >Aber weiterhin fehlen mir irgendwie die Möglichkeiten, die ganze Sache >zu richtig zu parametrisieren Du must andersrum denken. Du nimmst eine Last an. Du weist welchen Strom der PFC dann aus dem Netz zeiht. Die Pekströme in einer BCM sind immer doppelt so groß als der Eingangsstrom (mittelung der Dreiecke). Jetzt kann man zb die AC-EIngangsspannung von 0-1V skalieren. Die maximale Spannung am Messhunt beträge 100mV, (Oft wird der Wert nach dem Multiplizerer noch geteilt zb: 1/10 damit Spannung kleiner ). Welcher Strom im Scheitel fleißt ist auch bekannt, usw. Der Integrator darf in keine Begrenzung laufen. Zu beachten ist, dass man dem Integrator den richtigen Anfangswert geben sollte. Denn dieser braucht mehrer Halbwellen um die Ausgangsspannung zu regeln, was bei entsprechender Taktfrequenz lange dauert. MFG Fralla
Hi Fralla, hab jetzt deine Schaltung folgendermaßen gelöst: Den I-Regler hab ich analog gelöst, das PT1 glied mit einer Zeitkonstante T=0.05s hab ich nach dem Operationsverstärker eingebaut. Das PT1-Glied hab ich über einen Voltage Controlled Switch und dem Laplace Befehl gelöst. Danach multipliziere ich V(in) mit der Ausgangsspannung nach dem PT1-Glied. Diese Multiplikation vergleiche ich mit der Spannung am Shunt. Wenn die Spannung am Shunt größer ist, als diese Multiplikation, setzt sich das FF zurück. DIe Parametrisierung hab ich noch nicht gemacht, ich wollte nur mal wissen, ob der Aufbau so jetzt ok ist. Wäre cool, wenn du mir da nochmal ein paar tips geben könntest. Gruß Dan
Hallo! Der Laplace TP ist wofür? Im dem OPV Model (welches eine G -Quelle ist die ein R//C Gleid speist) ist das TP Verhalten des OPVs schon modeliert. Der Große Nachteil ist, dass die Ausgangsspannung nicht begrenzt ist, was bei einem Integrator grundsätzlich schlecht ist in simulationen. Den Überlege was bei ungeladenem ZK nach vielen Halbwellen passiert... Ich hab hier ein Model für die welches das 1st Order Verhalten modeliert und zusätzlich noch die Ausgangsspannung beidseitig begrenzt. Ausgangswiderstand 10Ohm. Die Parameter sind POLE, GAIN, VHIGH, VLOW. Für einen std OPV passt POLE=30, GAIN=100000 gut. Model hab ich dir angehängt. Zum ersten test kannst du den PFC auch mit Gleichspannung betreiben (geht auch in der Realität mit jeder trackenden PFC). Dann gibts keine problematischen Nulldurchgänge. Denn ohne Begrgenzung der maximalen Schaltfrquenz gibt es meist Konvergenzprobleme (zumindest in LTSpice) im Nulldurchgang. Die führt aber zu verzerrungen im Nulldurchgang, was bei so einfachen PFC Regelungen auch in der Realität passiert. MFG
@Dan: Man kann BCM PFCs auch in Voltage Mode regeln und was heute sehr beliebt ist: Constant-On-Time Regelung. Macht zwar keine so exakte Sinusform, jedoch erpart man sich den Spannungsteiler auf die Netzspannung, welchers gerade im unterem Leistungsbereich ungut Auswirkt. Nur so als Hinweis, denn die Siumlation wäre leicht erweiterbar.... MFG
Hi Fralla, die Constant on Time hab ich schon hinbekommen mit einem Monoflop. Das ist ja eigentlich auch, was ich mit der Regelung mach, oder?. Also vor der Sache mit der Regelung hab ich constant on time mit einem Monoflop reallisiert... Aber was ich jetzt halt möchte, ist, einen Lastsprung zu simulieren, d.h. z.B. von 1000W auf 1500 W. Ps.: hab deine Schaltung jetzt dimensioniert, klappt aber irgendwie nicht so richtig.
Hi, also das was ich hier mach is doch ne variable Schaltfrequenz wg. BCM. Dann hab ich doch bei einer Last automatische constant on time......?
dan schrieb: > Aber was ich jetzt halt möchte, ist, einen Lastsprung zu simulieren, > d.h. z.B. von 1000W auf 1500 W. Also, vllt noch zu meinem Stand. Ich habe mit einem normalen Boost-Converter angefangen (am Wechselspannungsnetz mit Netzimpedanz). Dann hab ich einen Interleaved BCM gemacht. Funktioniert wunderbar. Und mein Ziel zu einem Perfekten Stand: Laufende Simulation eines Interleaved BCM Boostconverters mit einem Lastsprung von z.B. 1000W auf 1500W. Bin ich mit dieser Regelungsart jetzt auf dem richtigen Dampfer oder ist diese on-time Regelung wieder etwas anderes. ( Bei meinen ILBCM Versionen hab ich eine konstante Last und hab einfach die on time angepasst. Gruß dan ps.: angehängt mein aktueller Stand , lauffähiges Interleaved BCM mit Constant on time und konstanter Last, und daraus sollte jetzt noch ein Lastsprung von 1000W nach 1500W entstehen.
>Dann hab ich doch bei einer Last automatische constant on time......? Ja, bei einem Peak current Mode BCM entsteht automatisch auch eine "Constant-On-Time". >Bin ich mit dieser Regelungsart jetzt auf dem richtigen Dampfer oder ist >diese on-time Regelung wieder etwas anderes. Ob es richtig ist weis ich nicht ;) ist einfach eine grundsätzlich andere Regelung. Du hast den klasischen Voltage Mode BCM (oder constant on Time) PFC gebaut. Der Regler gibt nur die Einschaltzeit vor. Bei Peak-Current Mode gibt der Regler den maximalen Drosselstrom vor. Dieser muss aber mit der Eingangsspannung multipliziert werden damit der Strom Sinusfürmig (eher der Spannung entsprechend) ist. Bei der Voltage Mode Regelunf entsteht dies automatisch, denn je höher die Spannung umso steiler der Stromanstieg. Die eher komplizierte Regelung (in bezug auf dimmensionierung) ist die Average Current Mode Control eines CCM PFCs. >und daraus sollte jetzt noch ein Lastsprung von 1000W nach 1500W >entstehen. Jetzt muss nur noch die on-time, bei dir Td geregelt werden. Ein Hinweis: Modeliere die Kapazität und die Bodydiode eines Fets. Denn Wenn der Strom Null wird sperrt die Diode (klar). Jetzt beginnt die DS-Kapazität des Mosfets mit der Drossel zu schwingen. Je nach Spannung beginnt die Bodydiode zu leiten und man kann den Fet mit Null Spannung, also massiv reduzierten Verlusten einschalten. Das gute ist, dass dies ein LC-Unschwingvorgang ist, die Zeit ist also von Strom unabhängig. Nach dem Stromnulldurchgang also etwas (halbe Periodendauer). Der nachteil ist, das die Zeit sich nicht mehr nur aus OnTime+OffTime Zusammensetzt, sonder aus OnTime+OffTime+ResonatTime. Damit ist der Strom im Bereich des Nulldurchganges, also wenn f sehr hoch ist, etwas zu klein. Dies macht sich in Verzerrungen des Stromes im Bereich des Nulldurchganges bemerkbar. Man muss also die On-Time diesem Bereich erhöhen. MFG
Hey, ok.......es gibt wohl mehrere Regelmethoden, aber für mich brauch ich eine, die, wie du sagst, Td regelt. ( Dann kann ich mein Monoflop in der Schaltung lassen, und muss nur Td regeln) Die Frage ist, durch welche Schaltungskonfiguration kann ich auf Td Einfluss nehmen? bzw. Welcher Regler wird dann hier verwendet, wenn der Reglerausgang die On-time ist? die Bodydiode und das C werd ich noch einbauen! vielen Dank für deine Hilfe!!! mfg
ArnoR schrieb: >> die Bodydiode ... werd ich noch einbauen! > > Der war gut! Wenn der Mosfet als Knickkennlinie modelliert ist, dann ist es durchaus ok, hier die Body Bode "einzubauen" sowie die Kapazitäten nachträglich zu modellieren. mir ist shcon klar, dass das in der Realität anderst aussieht...auch wenn ich hier nicht der absolut Profi bin...
>Der war gut! Weil? Ich finde es sehr Sinnvoll für erste versuche einen Fet aus Schalter+Diode+Widerstand aufzubauen. Geht schnell und man kann "reinmessen" was beim echten Fet schwer wird ;) >Hey, ok.......es gibt wohl mehrere Regelmethoden, Ja bei PFCs gibts verdammt viele.... >Welcher Regler wird dann hier verwendet, wenn der Reglerausgang die >On-time ist? Ein langsamer I-Regler. Dessen Spannung wird auf einen Sägezahngenerator geführt, ein Komparator vergleicht den Sägezahn mit Wert mit des Reglers. Der Generator wird nach dem ZCD (mit dem EInschalten gestartet), also im Prizip nichts anderes als dein Monoflop. Meist wird auch eine maximum ontime vorgegeben und ein Restart (Falls ein ZCD verpasst wird) MFG
Also das Wort Modell allein sagt schon Unzulänglichkeiten aus. Dein Modell, mit "parasitärer" Body diode ist ein Modell zweiter Näherung. In meinem Fall geht es um Modellierung auf Systemebene, weswegen ich jegliche Halbleitereigenschaften (außer rdson) außer acht gelassen habe. Jetzt ist allerdings der Punkt angelangt, an dem ich mein Modell für den Mosfet auf die wesentlichen Merkmale verbessern muss ( Rdson, Body Diode, Drain Source C). Aber ich weiß nicht, was da jetzt dein PRoblem ist...
>Die in allen MOSFETs bzw. Modellen schon "eingebaut" ist.
Nicht jeder kommt mit....
> Aber ich weiß nicht, was da jetzt dein PRoblem ist...
Gar keins, ich fands nur seltsam etwas einzubauen, was schon drin ist.
ArnoR schrieb: >> Aber ich weiß nicht, was da jetzt dein PRoblem ist... > > Gar keins, ich fands nur seltsam etwas einzubauen, was schon drin ist. Du verstehst es nicht, ich mein, bei der Berechnung von Geschwindigkeiten in der Schule ist dein Auto ein Masse punkt, und kein masseverlierendes, 3D-luftwiderstandsobjekt mit Gleitreibungskoeffizient. Aber ist ja jetzt egal.... Danke Fralla für die Tips, ich werds mal heute noch oder morgen in die Tat umsetzen. gruß dan
>weswegen ichjegliche Halbleitereigenschaften (außer rdson) außer acht >gelassen
habe.Jetzt ist allerdings der Punkt angelangt, an dem ich mein >Modell für
denMosfet auf die wesentlichen Merkmale verbessern muss ( >Rdson, Body Diode,
Drain Source C).
Stimme dir voll zu, ich find die vorgehensweise richtig! Für die
grundprizipien jeder PFC kann auch die nichtlineare Kapazität
vernachlässigt werden. Ein Model aus Rdson+Diode+Kapazität eignet sich
sehr gut zur analyse von konveter da man in jedes Elemet reinmesses kann
und zb sieht ob der Strom durch die Kapazitätsumladung ensteht oder
anders. Du bist am richtigen Weg!
MFG Fralla
Sieht dann etwa so aus, je niedriger die EIngangsspannung, desto mehr schwingt die DS-Kapazität nach unten, irgenwan bis die Bodydiode Leitet und somit die Drossel an die Eingangsspannung gekelemmt wird, genau dann sollte man draufschalten. Das gute ist, dass gerade im Bereich hoher Schaltfrequenz der Schaltkonoten (DS-Kap+parasiten) immer auf Null schwingt. MFG Fralla
Hi, ich denk ich verstehe, aber bis ich den Regler schon allein hin bekomm, dauert das wieder länger. Und wenn das dann mal läuft, dann werd ich das noch optimieren. Aber wenn das reines LC verhalten ist, dann kann doch die Resonant time einfach dazu gezählt werden.? Hast du da vllt irgend eine Literatur, oder irgendwas, was mir da weiterhilft für die Td Regelung?
>Aber wenn das reines LC verhalten ist, dann kann doch die Resonant time >einfach dazu gezählt werden.? Die Zeit ist absolut konstant aber aufgrund der variablen Schaltfrequenz ist die LC-Zeit nicht relativ zur Peiodendauer konstant. Wenn die Eingasspannung sehr klein ist leitet die Bodydiode sehr lange, man sollte früher einschalten, ab besten sobald sie zu leiten beginnt. >Hast du da vllt irgend eine Literatur, oder irgendwas, was mir da >weiterhilft für die Td Regelung? Im moment fällt mir nur eins ein (Anhang). Verwende mal einen einfachen Integrator sodas die OpenLoop Crossoverfreqenz bei ca 10-30Hz liegt. (Die Streckenverstärkung ändert sich ständig mit der EIngasspannung, das wäre bei peak current mode nicht der Fall). MFG
Hi Fralla,
also ich hab das mit der ton jetzt mal folgendermaßen probiert.
1.) Ich habe mir die ton bei einer bestimmten Last angeschaut.
Last R=105 Ohm, mein ton im steady state: ton=2.71us bei 384.4 V.
2.) jetzt berechne ich in einer B-quelle, deren Ausgang an den
Zeiteingang des Monoflops geht:
V=0.271*idtmod(20,1+(V(ref)-V(ZK)/384.4))
0.271: ton bei 384.4 V
idtmod: integration mit Anfangswert 1+(Regeldifferenz/384.4)
Das ergebnnis mit 0.274 multiplizieren, und man bekommt die positive
oder negative Abweichung vom Referenzwert.
d.h. 1+-Abweichung vom Referenzwert = neues ton
Die waveforms sagen mir jedoch eins: Der Integrator schwingt, ist
außerdem saulangsam bis er nach regelt, und die On-time schwingt auch
wegen der doppelten Netzfrequenz schwingung im Zwischenkreis.
Is das regelprinzip so richtig, oder eher weniger?
übrigens der Anhang ist falsch........ Hier jetzt der richtige Anhang
DIe Waveforms zeigen die Zwischenkreisspg. die mit 100Hz pulsiert, soweit ok, aber der Lastsprung (V(load)) wird absolut nicht ausgeregelt. Ich bin mir nicht mehr sicher ob ich hier überhaupt ne regelung aufgebaut habe.
Irgendwie bin ich verwirrt, na ja hier jetzt der zweite Anhang. Hier sieht man die eingefügte B-quelle mit dem Befehl V=0.271+0.271*(20*idt((V(ref)-V(ZK))/384.4)) der eigentlich die komplette REgelschleife darstellt. 0.271: Referenzwert bei U=384.4 V Dann integral idt: Die Abweichung vom Referenzwert wird auf die Referenz 0.271 addiert oder subtrahiert, je nach Spannung und dann entsteht wieder auf neues Td. Mein Regler schafft es nicht auf die Referenzzeit bzw. Spannung zu regeln, er läuft wie die Waveforms erahnen lassen einfach über den Sollwert (384.4 V) hinaus bzw. was natürlich auch sein könnte, dass die Schaltung schwingt... Ich bin echt ratlos :-(
Kann es sein, dass man diese 100Hz Schwingung gar nicht wegbekommt bei PFC anwendungen? Also mein bisheriger STand ist: 1.) Die Abhängigkeit von ton zur Zwischenkreisspg. ist quadratisch (siehe Application notes) ton=2L Uzk^2 /eta/Vin,rms^2/R. 2.)Dann kann ich doch nicht einfach von einem Referenzpunkt mit referenz ton einen Lastsprung ausregeln. 3.) Mir ist die Konfiguration mit Sägezahn und langsamem Regler schon klar. Aber was mir nicht klar ist, wie der Regler auf das richtige ton integrieren kann --> schon allein durch die doppelte frequenz der Netzspannung ist das doch ein Problem? 4.) @Fralla: Hast du mir kein Schaltungsbeispiel, von dem ich ein wenig "abschauen " kann?? Gruß dan
Hi zusammen, wollte nochmal fragen, ob vllt jemand weiß: Eine Boost Converter Stufe im Boundary Conduction Mode mit einem Regelverfahren zu regeln, dass die on-time je nach Leistung variert. Also kein Peak current verfahren. greez dan
Hallo zusammen, wollte mich nochmal erkundigen, ob jemand von euch weiß, wie ich am besten diesen Booster regle. Fralla hatte weiter oben die Peak Strom Regelung angesprochen, allerdings versteh ich nicht, wie man die Regelung auch auf den zweiten Kanal beziehen kann. Hat keiner ne Ahnung? greez
Bei peak current Mode Regelung muss jede Phase auf den halben Strom regeln, klar. Aber uafgrund des integreidrenden Verhalten des Spannungsreglers stellt sich deis eh automatisch ein. Komplizierter ist es bei Average Current Mode im CCM. Dann muss den schnellen Stromreglern, welche das Signal vom meist langsamen Spannungsreglern bekommen, ein Zusätzlich Current-Share Regler Überlagert werden.
Hi Fralla, habe jetzt versucht die Peak current dimensionierung vorzunehmen mit deinem vorgeschlagenen Opamp sowie im von dir dargestellten Bild PFC_Voltage_Reg.PNG . 1.) Spannungsteiler der Netzseite: Ich habe die Spannung nach dem Gleichrichter (Sinusbetrag) genommen und auf 1 V Ausgang normiert.d.h. Die Spannung hat am Scheitelwert 1V und sonst verhält sie sich eben sinusmäßig. Die Dimensionierung hab ich ganz normal mit der Spannungsteilerformel bestimmt. Das hab ich in LTspice überprüft. Stimmt das so??? 2. Spannungsteiler der Zwischenkreisspannung. Diesen Spannungsteiler hab ich so dimensioniert, dass 2 Volt 400V entsprechen. Demnach muss ich dann an Vref 2V anlegen, um die 400V Zwischenkreisspg. zu bekommen,oder??? 3. PI-Regler: Ich möchte für den Regler einen PI-regler nehmen. Den hab ich analog mit dem von dir vorgeschlagenen OP realisiert. Allerdings hab ich keine Ahnung, wie ich Ki und Kp wählen soll. Im Moment bewegt sich der PI-Regler einfach nicht, entweder ich lege am Referenzpunkt 3V an und er springt in die 4V begrenzung oder ich lege 1.5 V an und er springt in die untere Begrenzung (100mV). Es wäre echt klasse, wenn ich dazu nochmal tips kriegen könnte. Danke schon im Vorraus
Hallo! Prinzipiel ist alles fast alles richtig. >Ich möchte für den Regler einen PI-regler nehmen. Den hab ich analog mit >dem von dir vorgeschlagenen OP realisiert. Warum PI? Oder besser warum den P-Anteil? Um schneller zu werden? Zu schnell darf man hier nicht. Denn im Nulldurgang würde ein schneller Regler sofort raufintegrieren und anstehen. Beginn mit einem langsamen I-Regler mit 10Hz-20Hz Crossoverfrequenz. Um das genau zu berechnen nimmt an einfach die Kleinsignalübertragungsfunktion eines Current-Mode-Boost Konverters her. Man kann die Leistungsstufe, als Spannungsgestuerte Stromquelle ansehen, welche den Zwischenkreis lädt. Klar, den höher wert des Multiplikators umso mehr Strom rinnt in den DC-Link. Bei der Dimmensionerung des Spannungsreglers in einer PFC gibt es immer ein Tradeoff zwischen THD des Stromes und der Lastausregelung. Ein schneller Regler regelt Lastsprünge schnell aus, jedoch "bewegt" er sich mit dem Rippel mit und Verzerrt so den Strom. Ein idealer Regler in bezug auf THD ist extrem lansgam also ändert über mehrer Halbwellen hinweg gesehen seinen Wert nicht und kann somit kaum die Last ausregeln. Ein extrem schneller Regler ist gut für Lastausregelung jedoch praktisch in PFCs nicht einsetzbar, denn im Nulldurchgang würde dieser unendlichen Strom fordern. Also beginn mit einem lansgamen Regler. Natürlich ist langamme Lastausregelung in manchen PFCs (zb DC-Bus speisende= nicht praktikabel. Ein sehr großer Zwischenkreis wüde helfen aber wer hat schon Geld für viele Elkos. Um den Regler schneller zu machen gibts drei grundsätzliche Möglichkeiten: 1. Last Feed-Forward also auf den Multiplizierer geht zusätzlich noch der Laststrom. Wenn die Last springt zieht die PFC sofort mehr Strom. Jedoch hat ist eine Laststrommessung ein zusätzlicher aufwand. 2.Active Current Shaping: Eine PLL Synchronisiert sich aufs Netz. Der Multiplizierer wird von einem schnellen Spannunsregler gespeist und dem PLL (Sinus)-Oszilator 3.Notch-Filterung: Der störnde 100Hz Rippel wird mit einem extrem Steilen Notchfilter ausgeblendet. Diese muss immer der aktuellen Netzfrequenz angepasst werden. Diese Methode hab ich allerdings nicht ANalog gesehen. Ich verwende zb ein gigitales Notch-Filter(DSP). Die damit kann eine schnelle Lastausregelung in kombination mit sehr guten THD realisiert werden. PFCs im hohen Leistungsbreich (2 bis 3 stellige kW) setzen alle Methode 2 oder Kobinationen ein. Bei ganz großen Leistunge, wo man nicht mehr PFC sagt sondern "Rectifier" (Gegenteil von Inverterbetrieb) sagt, (im Mittelspannungsberiech mit Leistungen MW Bereich sind es immer Multileveltopologien) wird meist alles kombiniert, aber aktives Shaping ist immer dabei. Ist notwendig, da sonst der in Industrienetzen ohnehin "zerstörten" Spannungsform gefolgt wird. Wenn es die PLL aushängt (Netz-Schaltvorgänge, Thyristorstromrichter Hochlauf, etc) geht man meist mit der Leistung runter und geht auf passives Shaping zurück. Problem bei simmulieren ist dass der Spannungsregler so langsam ist. Also wie gesagt rechne alle Spannungen im Regelteil für einen betimmten Arbeitspunkt aus (auch den Ausgang des Integrators). Dann dem Integrator auch die Anfangsbedingung geben. Wenn er nach vielen Halbwellen nicht irgendwohin driftet , dann passts. MFG Fralla
Hi Fralla, danke für die ausführliche Antwort. Habe die Hinweise entgegengenommen und hab das in meinem Modell in LTspice probiert( ich werde wie empfohlen erst mal einen langsamen integrierer ohne voltage feed forward machen ) 1.) Zuerst habe ich mein Monoflop auf ein gewünschtes Ton eingestellt, um die Zwischenkreisspannung 385V bei R=200 Ohm zu erreichen. 2.)Ich hoff, mit Cross over frequency bzw. Integrator auf 10 Hz stellen meinst du folgendes: In angehängter Schaltung sind C4 und R2 die I- regler Elemente. Mit T=R*C=50k*0.2e-5F = 0.1s, was 10 Hz entspricht, hab ich den I-Regler eingestellt. 3.)Den Ausgang des Flip Flops habe ich NICHT zurückgeführt, sondern erstmal neben der festen ton-zeit(durch monoflop) mit aufgezeichnet. Die Reglerstruktur trägt also nichts zur PFC bei, ich schau mir nur den Ausgang des Flip Flops an. Den Ausgang des FlipFlops, also die Einschaltzeit habe ich über den Multiplizierer so angepasst, dass die resultierende Ontime der Reglerstruktur der On-time des Monoflops entspricht. 4.) Die Reglerstruktur, sprich der Ausgang des FFs hat nun die gleiche ton wie das Monoflop. D.h. in gewisser weise scheint das zu funktionieren. ABER:: Wenn ich nun mein Monoflop entferne, um den MOSFET nun mit meiner Reglerstruktur, sprich mit dem SR-FF steuerm will, dann: 1.) hat die Diode peaks im KA Bereich. 2.) Stockt die SImulation nach 1.6ms 3.) sieht der Netzstrom komisch aus 4.) den Spannungsteiler der Zwischenkreisspannung hab ich auf 400V entspricht 2V normiert. Wenn ich jetzt am REferenzeingang + des OPs 2V anlege, dann funktioniert die Regelung gleich gar nicht mehr. Wenn ich 1.5V anlege dann funktionierts bis 1.-3. auftritt. Der I-Regler gleicht doch die Regeldifferenz zwischen Ref z.B. 1.5V und dem Spannungsteiler der ZK so aus, dass die differenz null ist?? Also ich muß sagen, die Regelung ist schon eine knackige Sache, und ich würd mich echt nochmal freuen, wenn du mir meine Probleme erklären könntest. Ich hab die LTspice files noch angehängt. gruß dan
Dan Kübel schrieb: > 2.)Ich hoff, mit Cross over frequency bzw. Integrator auf 10 Hz stellen > meinst du folgendes: In angehängter Schaltung sind C4 und R2 die I- > regler Elemente. Mit T=R*C=50k*0.2e-5F = 0.1s, was 10 Hz entspricht, hab > ich den I-Regler eingestellt. also das möchte ich nochmal korrigieren: Ich habe jetzt folgendes gemacht: Habe die Control to Output Transferfunction hergenommen, die Nullstelle und den Pol berechnet und einen I-Regler in Sisotool rein genommen. Sisotool berechnet mir einen Schleifenverstärkung von 342 bei D=0.707. 342 stell ich dann mit dem C und dem R des analogen I-Reglers dar. Stimmt das??
Hi Fralla, also da diese Spitzenstromregelung bei mir nicht läuft, hab ich nun einfach die On-time geregelt. Im Anhang ein PI-regler, Ich gebe einen Lastsprung von 10% und er regelt einigermaßen aus. zur Beschreibung: Ich glätte die 100 Hz schwingung, damit der Regler nicht versucht diese auszuregeln, der geglättete Sollwert geht dann in den Regler wie im bild beschrieben. Ist das auch eine verwendete Art von Regelung oder eher nicht? gruß
Das Filter vor dem Regler wirkt wie ein Zusätzlicher Pol, es ist ja egal ob der Regler diesem macht oder ein Filter davor oder danach. Das fikter wird daran hindern die Crossover größer als 100Hz zu setzen. Versuch es mal mit einem Notchfilter welches auf 100Hz liegt. Mittels dem Lplace Befehlt ja leicht machbar. Um die simuliererei zu beschleunigen, nimm ein gemittels Model, "Averaged Model", "Small Signal Model" welches die Schalterei nicht mitsimuliert. Auch können die Regler im Bodediagramm dimmensioniert werden, das die Sache vereinfacht. Matlab und Sisotool, kennst du ja. MFG
Hi Fralla, in diesem Thread "Average Switch Model BCM Boost Converter" hab ich schon ne Frage in diese Richtung gestellt. Das Kleinsignalmodell für den BCM hochsetzsteller hab ich vorliegen. Jedoch ist mir nicht klar, was ich für M, die conversion ratio, einsetzen muß, da die sich ja wg. der variablen Schaltfrequenz dauernd ändert. Gruß
Die Parameter, welche das Model beschreiben, unter anderm M, ändern sich über die Halbwelle hinweg, da das Model nur für Auslenkungen um den Arbeitspunkt gilt. Es gibt verschiedene Übertragungsverhlaten bei maximaler und mininaler Eingangsspannung (jene Spannung bei der das Frequenzclmaping einsetzt), drunter gilt ein DCM Model. Das Übertragungsverhalten springt eben, besonders zu sehen ist dies bei CCM PFCs, in Form von Verzerungen (prediktive Regler helfen, man weis wie sich die Spannung in der Zunkunft ändert) da sich schlagartig die Übertragungsfunktin ändert wenn der Strom abhebt und continous wird. Wie bei normalen Boostconverterm muss der Regler für Stabilität im DCM und CCM sorgen. Jedoch ist so ganau Betrachtung der Übertragungsfunktion eher bei Average-Current Mode PFC im CCM bei der Dimmensionierung des Unterlagerten Stromreglers von Bedeutung. Ein Buch, was viele deiner Fragen beantworten wird wäre Power Electronics, Mohan/Undeland nicht ganz billig aber Beschäftigt sich mit der modelierung der Übertragungsfunktionen. Das Buch vom Basso macht alles auf Spice Ebene und modeliert keinen einzigen Koverter in symbolischer Mathematik. MFG
Hi Fralla, habe das Peak Current Verfahren jetzt zum laufen gebracht. Im Anhang findest du das Regelergebnis. Ich habe auf Uzk=400V geregelt, bei einer initial condition of 370 V. Ist die Regelung langsam, wenn du dir mal die SImulationszeit anschaust?? In oberer Plot plane ist der Regler zu sehen, sieht das so aus?? Für mich sind die Ergebnisse ok, da wie du gesagt hast, der Regler nicht wegdriftet, nur am Anfang in Begrenzung geht. greez und DANKE
Hallo! Den Strom auch zeigen. Kannst die .asc Posten? Wie groß ist der Kondensator, welche Last. Nur so kann man schlecht beurteilen um das gut ist. Mehrere Überschwinger lässt man einer PFC meist nicht, also Verstärkung etwas runter, vl Nullstelle niedriger, also mehr Phase bei weniger Crossoverfrequenz. Wichter ist, wie weit bricht die Spannung ein bei einem Lastsprung ein?
Hi Fralla, hier das File, Ich seh das auch so, dass die closed Loop zu arg schwingt. Aber bisher hab ich den Regler nur per Hand eingestellt, da ich nach deiner Antwort absolut ratlos bin, wie ich eine Transferfunction in Matlab bzw. Sisotool bestimmen kann, die meine Schaltung bestimmt. Ich habe vergessen Body DIode und die Kapazität Drain Source zu modellieren, deswegen hats anfänglich nicht geklappt :-) . Die Regelung hab ich eher über den Multiplizierer angepasst. Ich hab zwei Hauptschwerpunkte: Wie sieht das Modell aus, dass ich in Sisotool pressen kann, um eine vernünftige Reglerauslegung zu machen? Kann ich für den Betrieb im Interleaved Modus den zweiten Kanal nicht einfahc nur "mitlaufen" lassen? Sprich nur Kanal 1 Regeln, und verwendete On-time zum Zeitpunkt tk auf den Slave übertragen. Gruß und Vielen Dank! p.s. die Netznachbildung usw. sind ja schon in vorigen Files vorhanden.
Hi Fralla, Es wäre cool, wenn du mir ein kleinen tipp geben könntest, wie das Modell aussieht ich in Sisotool pressen kann, um eine vernünftige Reglerauslegung zu machen.... Kann ich für den Betrieb im Interleaved Modus den zweiten Kanal nicht einfahc nur "mitlaufen" lassen? Sprich nur Kanal 1 Regeln, und verwendete On-time zum Zeitpunkt tk auf den Slave übertragen. Gruß und Danke schon im Vorraus
Hi, hier noch das Verhalten der Zwischenkreisspannung bei einem Lastsprung von R=250 auf R=200. Der Lastsprung findet bei t=330ms statt. Wird der Lastsprung schnell genug ausgeregelt? Beim Lastsprung bricht die Zwischenkreispg ein. Ist dieser Einbruch akzeptabel? Der Regler geht kurz nach EInbruch in seine Begrenzung, wie hoch sollte diese Begrenzung für den Strom bemessen zu sein? gruß
HallO! Hier ein Paper über DC/DC Konverter im BCM. Die Übertragungsfunktionen in Sisotool geben, aber für verschiendene EIngangsspannungen, da immer ein anderer Areitspunkt. Wie dies in BCM genau aussieht weis ich auf die schnelle auch nicht, da ich mit PFC im untersten Leistungsbereich (ansonsten würde man nicht BCM verwednen) schon länger nichts zu tun hatte. >Kann ich für den Betrieb im Interleaved Modus den zweiten Kanal nicht >einfahc nur "mitlaufen" lassen? Solange der Strom nicht CCM wird geht das. >Wird der Lastsprung schnell genug ausgeregelt? Kann man allgemein nicht sagen, für manche Awedungen wäre es zu langsam, sind ja doch viele Prioden und Überschwinger, für andere völlig ausreichend. >Ist dieser Einbruch akzeptabel? Kommt auf die "Boostfähigkeit" des nachgeschalteten Konverters an. Da aber während Holdup-Conditions die Spannung mehr runtergeht ist es i,llgmeinen akzeptabel. Versuch auch dieses Averaged Model eines BCM Wandlers:
1 | .SUBCKT PWMBCMCM a c p vc dc fsw ip params: L=1.2m Ri=0.5 |
2 | EBtsw tsw 0 Value = { ( ( (V(vc)*{L}/{Ri}) * ( 1/(v(a,cx)+10n) + 1/(v(cx,p)+10n) ) ) *1Meg ) }
|
3 | EBdc dcx 0 Value = { V(vc)*{L}/({Ri}*V(a,cx)*(V(tsw)/1Meg)+10n) }
|
4 | Xdc dcx dc limit params: clampH=0.99 clampL=7m |
5 | GBIap a p Value = { V(dc)*I(VM) }
|
6 | GBIpc p cx Value = { V(vc)/{Ri} }
|
7 | GBImju cx p Value = { v(cx,p)*(1-V(dc))*v(tsw)/(2*{L}*1Meg) }
|
8 | EBton ton 0 Value = { V(dc)*v(tsw) }
|
9 | EBfsw fsw 0 Value = { (1/(V(tsw)/1Meg))/1k }
|
10 | EBip ip 0 Value = { abs(V(a,c)*V(ton)*1u)/{L} }
|
11 | Rdum1 vc 0 1Meg |
12 | VM cx c |
13 | .ENDS |
14 | ******************** |
15 | .subckt limit d dc params: clampH=0.99 clampL=16m |
16 | Gd 0 dcx VALUE = { V(d)*100u }
|
17 | Rdc dcx 0 10k |
18 | V1 clpn 0 {clampL}
|
19 | V2 clpp 0 {clampH}
|
20 | D1 clpn dcx dclamp |
21 | D2 dcx clpp dclamp |
22 | Edc dc 0 value={ V(dcx) }
|
23 | .model dclamp d n=0.01 rs=100m |
24 | .ENDS |
25 | ************************************ |
a.....Drain c.....Source p.....Kathode der Diode vc....Stromsollwert fsw...Freqenz (Ausgang) ip....Maximalstrom (Ausgang) dc....Dutycycle (Ausgang) Paramter Li ist die Drosselinduktivität und Ri der Sensewiderstand MFG Fralla
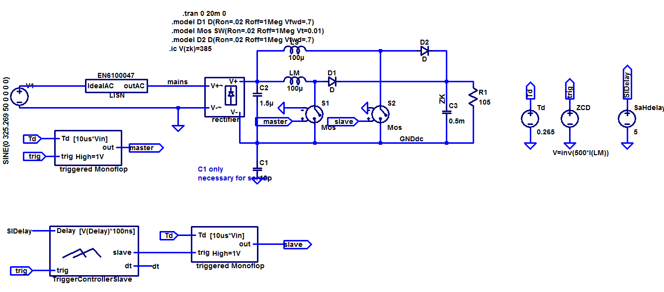
Hi Fralla, also die Interleaved On time regelung funktioniert jetzt. Gut, die Einstellung der Regelparameter kann man wohl nicht eindeutig bestimmen, da es ja auch auf die Anwendung ankommt. Jetzt bin ich grad dabei, interleaved Peak Current COntrol zu realisieren. Im Anhang zeigt das bild den Master (blau) und den Slave (grün) kanal. Dabei ist zu sehen, dass die Messung der Interleaved Steuerung einen Einschaltpunkt vom Slave ergibt, an dem der Spulenstrom noch gar nicht null ist. Daher die Frage: Welche Steuerregeln für das Einschalten des Slave Kanals muß ich wählen, dass die Kanäle "gleich" arbeiten. p.s. Es gibt leider auch die Probleme, dass der Slave EInschaltpunkte komplett überspringt. Gruß
Gleichen Strom und Synchron geht in interleaved BCM niemals. Jede Phase hat ihre eigene Frequenz. Viele Controler machen interleaved BCM mit constant on-time oder Voltage Mode Control. Wichtig ist, dass ein Kanal niemals CCM wird wegen der verluste. Also macht man entweder einen dezidierten Master, welcher etwas mehr Strom führt als die Restlichen Kanäle (oft bei Mehrphasigen PFCs so). Oder verzögert das einschalten wenn die Halb Periode noch nicht abgelaufen ist. Dabei wechselm sich Master-Slave je nach gegebenheit ab. Auch als Sync-Lock Regelung bei Fairchild bekannt. http://www.fairchildsemi.com/ds/FA%2FFAN9612.pdf Zieh die einfach die DB diverser Controler rein, dort stehen Verschiedene Synchronisierungen beschrieben. Bei interleaving kann man nicht sagen, das ist reine peak current mode Regelung, dass andere constant On-Time, etc. Es gibt da sehr viele Varianten. MFG
Hi Fralla, Zum Interleaving und Schaltfrequenz noch ne Frage....die einphasigen BCM haben eine Schaltfrequenz bei ca. 30 khz am sinusmaxium, ich habe jetzt bei Dimensionierung von Interleaved BCM festgestellt, dass wenn ich den induktivitätswert eines Kanals auf die Hälfte der einphasigen BCM verringern möchte, dass meine kleinste Schatlfrequenz nicht mehr bei ca. 30 Khz liegt sondern bei ca. 70 khz. Wenn ich mit der Dimensionierung wieder auf 30 Khz bei ILBCM gehe, wird meine Indukvität wieder viel zu groß., Ist es normal, dass man bei ILBCM einen höhere niedrigste Schaltfrequenz zulässt?
Dan Kübel schrieb: > Hmmm, kann mir den keiner helfen.... Hi Kollegen, Also konkret nochmal: -Boost Converter im Boundary COnduction Mode - Regelungsverfahren: Peak Current Control -Problem: Schaltung schwingt erheblich, Fralla meinte, die Nullstelle verschieben---> Aber durch welche Parameter ändere ich die Nullstelle??? Hier hab ich ein Bild vom jetzigen Regelversuch.... ohne Last feed-forward... Der Lastsprung ist von 800W auf 1000W bei 30ms. Und wie die ganze GEschichte nachschwingt ist unschwer zu erkennen.....Der Regler muss ja nicht mal schneller werden, mir würds reichen, wenn die Schwingung weg wäre. Im Bild ist in grün der Netzstrom zu erkennen und in blau die Zwischenkreisspg. Für tips jeder Art bin ich dankbar.
Bitte melde dich an um einen Beitrag zu schreiben. Anmeldung ist kostenlos und dauert nur eine Minute.
Bestehender Account
Schon ein Account bei Google/GoogleMail? Keine Anmeldung erforderlich!
Mit Google-Account einloggen
Mit Google-Account einloggen
Noch kein Account? Hier anmelden.















