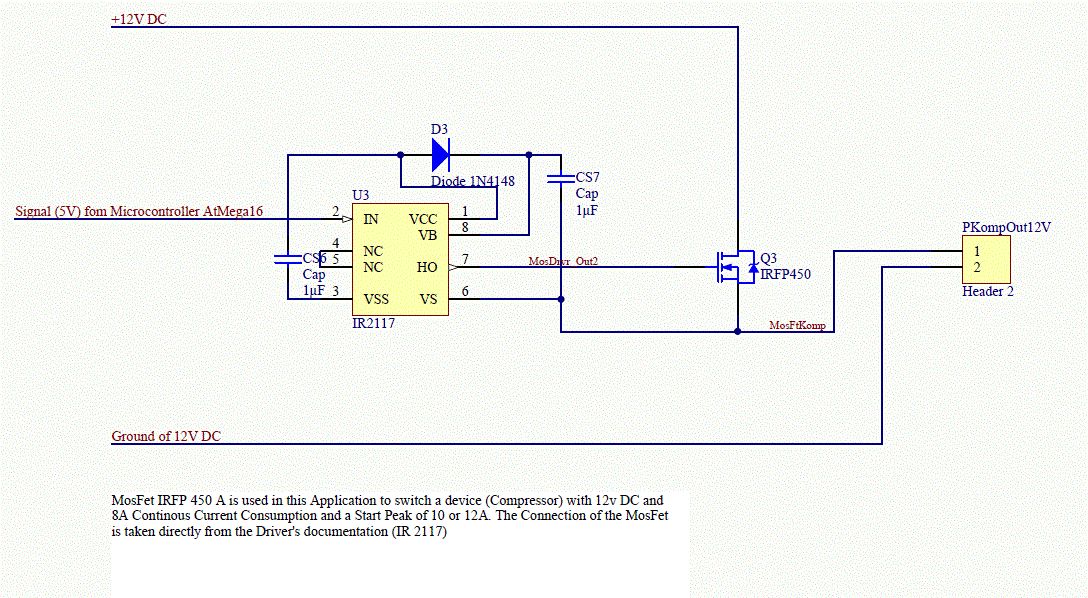
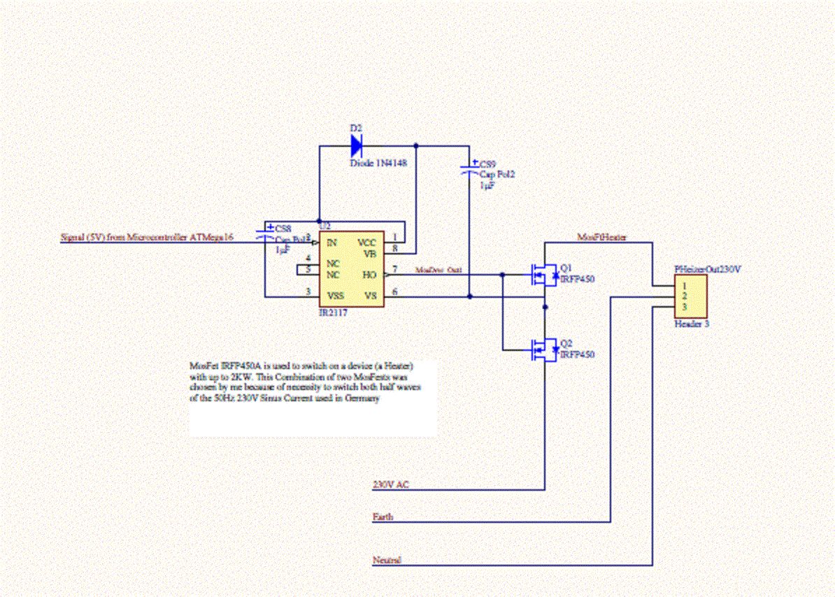
Hi alle zusammen, bin heute das erste mal in diesem Forum und bräuchte dringend Hilfe. Ich weiß dass es wohl schon einige Threads zum Thema Mosfettreiber gibt (hab auch einige davon angesehen siehe unten) aber jedes Problem is halt doch so ein bisschen individuell gell ;-). Es wäre toll wenn einer von euch mir helfen könnte. Die von mir entwickelte Schaltung beruht darauf dass ein Mikrocontroller (Atmel ATMega16) verschiedene Peripheriegeräte ansteuert. Diese Geräte (ein Heizer mit 2KW Leistung und ein Kompressor mit 12V bei einem Dauerstrom von 8Ampere und einem Anfangs-/Spitzenstrom von 12Ampere) sollen mithilfe von Mosfets an- und ausgeschaltet werden. Die Mosfets wiederum werden von Treiberbausteinen gesteuert die mit dem Mikrocontroller verbunden sind. Für den Heizer habe ich zwei Mosfets verwandt um beide Halbwellen des 230V 50Hz leistenden Stromenetzes verwenden zu können. Die Verschaltung dieser Bausteine habe ich antiseriell vorgenommen um eben einen Wechselstrom schalten zu können (siehe hierzu auch: Beitrag "Wechselstrom mit MOSFET schalten" und Beitrag "IR2117 macht nicht was er soll" ). Für den Kompressor wird ein einzelner Mosfet verwendet der von mir so beschaltet wurde wie es im Datenblatt des IR2117 von Vishay beschrieben wird. Meine Probleme sind nun folgende: - Bei Ansteuerung der Treiber reagieren diese nicht bzw. die Mosfets werden nicht durchgeschaltet (Frage: müssen die Treiber/ Mosfets anders als im Datenblatt beschrieben beschaltet werden?) - Bei direkter Ansteuerung der Mosfets mittels Messsonde und 12V Gleichspannung auf dem Gate (DS mit der Last auf 12v bzw 230V beim Heizer) erwärmen sich diese massiv trotz Kühlkörper(bei der Kompressorschaltung (Part B der Zeichnungen)) (Frage: War die Wahl der Mosfets falsch obwohl diese mit 14A angegeben wurden und mit wieviel Volt muss der Mosfet in der vorhandenen Anordnung beschaltet werden um funktionieren zu können) - Bei Ansteuerung der Heizung mittels der Mosfets ist es zur Beschädigung derselben durch übergroße Hitze gekommen (Frage: ist es möglich eine Wechselstrom mit 230V 50 Hz und einer Maximalleistung von max. 2000W mit Mosfets beschalten zu können und wenn ja welche Beschaltung ist von Nöten, Ist es überhaupt möglich diese mit "Wechselstrom arbeitenden Mosfets" mit dem Treiber IR2117 beschalten zu können, Sollte aufgrund der Wärmeentwicklung ein anderer MosFet gewählt werden) Danke schon mal im Voraus
Mathias Haspel schrieb: > Diese Geräte > (ein Heizer mit 2KW Leistung und ein Kompressor mit 12V bei einem > Dauerstrom von 8Ampere und einem Anfangs-/Spitzenstrom von 12Ampere) > sollen mithilfe von Mosfets an- und ausgeschaltet werden. Mir läufts heiss und kalt den Rücken runter - warum nimmst du keinen Triac, am besten mit einem MOC3023 Optokoppler? Netztrennung, Power, und wenn du willst, sogar Phasenanschnitt. Sowas läuft bei mir seit Jahren an einem Heizstab. Beim Kompressor ist eine 1N4148 Diode fehl am Platz, da solltest du was a la BA159 oder zumindest ne 1N4001 nehmen, denn die Ströme sind bisschen viel für die kleine 4148. Erhöhe auch mal CS7 auf 10uF bzw. 100 uF, dann kriegt die Gate mehr Saft. Da Vcc nicht eingezeichnet ist: Wie hoch ist die denn ? Vcc muss höher sein als die Threshold Spannung des MOSFet. 12 Volt sind z.b. nicht schlecht.
Hat der Triac nicht den gewaltigen Nachteil dass sobald ich ihn einmal gezündet habe er solange läuft bis am Lastkreis kein saft mehr kommt? Denn das würde ja bedeuten dass ich ihn erst noch wieder auskriegen muss, da hätte ich beim Leistungsmosfet den Vorteil dass ich einfach nur über meine Software den Ausgang am Mikrocontroller abschalten muss wodurch die Gatespannung weg wäre, der Mosfet ausschalten würde und das ganze somit als relaisersatz im weitesten sinne funktionieren würde
Ach so die Betriebsspannung für den Treiber sollte usprünglich 5V sein mittlerweile jedoch werde ich aus naheliegenden Gründen :-) die 12V DC verwenden die ich auch schon auf der Platine über einen Gleichrichter dabei habe (für Kompressor und Magnetventil)
Schon mal darüber nachgedacht daß deine einzige Trennung zwischen Netzpotential und µC Ansteuerung in ein paar µm Siliziumdioxid in der Mosfet gate Isolation sind. Was passiert wenn der MOSFET durchlegiert? Dann hast du 230V Potential auf deinem µC! Junge Junge nimm zumindest SSRs!
Mathias Haspel schrieb: > Hat der Triac nicht den gewaltigen Nachteil dass sobald ich ihn einmal > gezündet habe er solange läuft bis am Lastkreis kein saft mehr kommt? Ja, deshalb verwendet man Triacs auch nur in Wechselstromkreisen. Dort gibt es alle 10ms einen Nulldurchgang, wo kein "Saft" mehr fließt. Gruß Dietrich
Dietrich L. schrieb: > Ja, deshalb verwendet man Triacs auch nur in Wechselstromkreisen. Bei deinem Heizstab liegt genau dieser Fall auch vor. Ich lese da unten '230V AC' :P Mathias Haspel schrieb: > die 12V DC > verwenden die ich auch schon auf der Platine über einen Gleichrichter > dabei habe (für Kompressor und Magnetventil) Sorge auch dafür, das die Spannung noch ein wenig gesiebt wird, um die Spitzen des Kompressors von der Elektronik fernzuhalten. Baust du dir ne Waschmaschine ?
Das 5V Signal kommt nicht direkt vom µC sondern ich natürlich einen Optokoppler zwischengeschaltet, diesen möchte ich jedoch so beschalten dass er seinerseits auch 5V als Signal weitergibt. Das mit dem Triac da hät ich auch selber draufkommen können ich hirni, ;-) bloß das löst mir immer noch nicht mein Problem mit den 12V DC für den Kompressor, und nebenbei: kann ich den Triac genauso ansteuern wie den Mosfet? bez. Spg und Beschaltung? Grübel
Mathias Haspel schrieb: > Das 5V Signal kommt nicht direkt vom µC sondern ich natürlich einen > Optokoppler zwischengeschaltet, diesen möchte ich jedoch so beschalten > dass er seinerseits auch 5V als Signal weitergibt. Das mit dem Triac da > hät ich auch selber draufkommen können ich hirni, ;-) NIMM EIN SOLID STATE RELAIS! Da ist alles drin und es funktioniert.
Mathias Haspel schrieb: > und > nebenbei: kann ich den Triac genauso ansteuern wie den Mosfet? Nö, viel einfacher. Wenn du 'ne LED mit deinem MC ein- und ausschalten kannst, kannst du das auch mit dem Triac und 'nem MOC3023 oder 3043. Der 3043 hat einen eingebauten Zerocross detect, was für asynchrones Schalten ideal ist: http://www.mikrocontroller.net/attachment/73849/moc3043.png Ach, um Udo zu beruhigen: Hier gibts so was auch fix und fertig: http://www.reichelt.de/Solid-State-Relais/S216-S02F/index.html?ACTION=3&GROUPID=3298&ARTICLE=15444&SHOW=1&START=0&OFFSET=16& Wenn dein Heizstab sehr niedrigen Kaltwiderstand hat, könnte es damit aber Probleme geben. Also kleinen Lastwiderstand in Reihe.
Mal so unabhängig von der Schaltung was ist besser zum Schalten großer Ströme SSD, Leistungsmosfet, Triac oder ganz extravagant IGBT, Leistungsbipolartransistor? Ich kenn die zwar alle so von der Theorie her aber ich bisher nicht das Glück gehabt einen davon verwenden zu müssen
Matthias Sch. schrieb: > Ach, um Udo zu beruhigen: Bin nur ein Menschenfreund der sich Sorgen macht :-)
Mathias Haspel schrieb: > Mal so unabhängig von der Schaltung was ist besser zum Schalten großer > Ströme SSD, Leistungsmosfet, Triac oder ganz extravagant IGBT, > Leistungsbipolartransistor? Kann man nicht über einen Kamm scheren. Grosse Wechselstromlasten sind für Triacs ideal, Fette DC Motoren lassen sich am besten mit Mosfets und IGBTs steuern, und bei analogen NF-Endstufen sind bipolare wohl immer noch führend, solang Klasse D noch nicht so verbreitet ist.
Udo Schmitt schrieb: > NIMM EIN SOLID STATE RELAIS! > Da ist alles drin und es funktioniert. ACK, und den 12V Kompressor nicht High-Side schalten, sondern Low-Side. Dafür verwendet man dann einen 30V Logikpegel n-MOSFET mit geringem Kanalwiderstand, der muss bei dem bischen Strom noch nicht mal gekühlt werden, und den Treiber kann man sich auch sparen.
> ACK, und den 12V Kompressor nicht High-Side schalten, sondern Low-Side. > Dafür verwendet man dann einen 30V Logikpegel n-MOSFET mit geringem > Kanalwiderstand, der muss bei dem bischen Strom noch nicht mal gekühlt > werden, und den Treiber kann man sich auch sparen. Low-Side das heißt also ich muss den Gate mittels Transistor o.ä. auf low ziehen sobald mein µC durchschaltet. Und 8A bzw. max. 12A sind doch nicht wenig oder? Heißt das ich soll den MosFet ohne Kühlkörper einbauen, welcher MosFet eignet sich den für so nen hohen Strom mit Low Side Beschaltung und ohne Kühlung?
Mathias Haspel schrieb: > Low-Side das heißt also ich muss den Gate mittels Transistor o.ä. auf > low ziehen sobald mein µC durchschaltet. Nen, Lowside heist, das der Kompressor fest auf Plus liegt und der andere Anschluss vom MOSFet auf Masse gezogen und damit eingeschaltet wird. Ein Logiklevel MOSFet braucht dann nur ein High auf der Gate, um den Kompressor anzuschalten. Das ist ohne jeden Treiber IC möglich. Mathias Haspel schrieb: > Und 8A bzw. max. 12A sind doch > nicht wenig oder? Doch, für die meisten einigermassen anständigen MOSFets ist das ein Klacks. Entscheidend für die am MOSFet verbratene Leistung ist sein Rds ON, also sein Widerstand in eingeschaltetem Zustand. Ein IRFB3207 z.B. hat ein Rds ON von typ. 3,6 mOhm. Wen du da 10 A mit schaltest, bleiben P = R * I^2 = 0,36 Watt in im hängen. Du siehst, er dreht Däumchen. Kühlkörper würd ich zwar immer noch nehmen, aber er kann sehr klein sein.
Danke euch allen für die Hilfe, einfach Klasse dieses Forum, jetzt werd ich einfach mal die Triac Schaltung für den Heizer und die Lowside MosfetSchaltung für den Kompressor ausprobieren und meine Erfahrungen sammeln DANKE :-)
Bitte melde dich an um einen Beitrag zu schreiben. Anmeldung ist kostenlos und dauert nur eine Minute.
Bestehender Account
Schon ein Account bei Google/GoogleMail? Keine Anmeldung erforderlich!
Mit Google-Account einloggen
Mit Google-Account einloggen
Noch kein Account? Hier anmelden.

