Hallo, ich habe zwar schon einige Einträge zu diesem Thema gefunden aber keine zielführenden, vielleicht liegt es daran weil ich keine Verstärkerschaltung sondern nur einen Spannungsfolger als Impedanzwandler verwende. Mein Eingangssignal am Operationsverstärker ist mit einem unerwünschten Offset von 30mV beaufschlagt. Dieser Offset ist konstant von 0V bis 5V vorhanden. Jetzt möchte ich gerne diesen Offset abziehen, so dass ich nicht 5,030V sondern 5,000V erhalte. Die bisher gefundenen Schaltungen basierten immer auf einen Verstärker. Ich möchte jedoch dieses Eingangssignal nicht verstärken, sondern nur als Spannungsfolger durchreichen. Es wäre sehr freundlich wenn mir jemand helfen könnte. Eine OP-Schaltung mit Berechnungen wäre vom großen Vorteil. Vielen Dank
Was machst du nachher mit deinem Signal? Per ADC in einen µC einlesen? Da kannst du deinen Offset doch einfach abziehen. Viele Einzelopamps in 8pinnigen Gehäusen haben zudem die Möglichkeit, einen Offsetabgleich durchzuführen. mfg mf
Mini Float schrieb: > Was machst du nachher mit deinem Signal? Per ADC in einen µC einlesen? > Da kannst du deinen Offset doch einfach abziehen. Viele Einzelopamps in > 8pinnigen Gehäusen haben zudem die Möglichkeit, einen Offsetabgleich > durchzuführen. > mfg mf Leider wird das Signal nicht in einem ADC eingelesen, sondern weiterführend analog mit OPs verarbeiter, daher fällt die Möglichkeit einer Softwarekompensation aus. Der Offsetabgleich ist ja nur geeignet um den internen Offset vom Op zu kompensieren und reicht meistens eh nur für +-10mV aus... Ich benötige eine Art Subtrahierer, weiß aber nicht wie ich das Schaltungstechnisch auslegen kann bzw. soll. Irgendwie muss das doch über eine OP-Schaltung zu bewerkstelligen sein oder?
Hast du http://www.mikrocontroller.net/articles/Operationsverst%C3%A4rker-Grundschaltungen schon gelesen? Nix dabei? mfg mf
Ja das habe ich schon gelesen,... Ich habe eine Schaltung simuliert und das Ergebnis sieht erstmal vielversprechend aus.... Spricht etwas gegen meine Auslegung der Schaltung ?
Dennis P. schrieb: > Spricht etwas gegen meine Auslegung der Schaltung ? Ja. Du hast da einen Spannungsteiler gebaut; das entspricht der Multiplikation der Eingangsspannung mit einem konstanten Faktor. Ändere doch mal 'Eingangsspannung' und rechne nach. Du brauchst aber einen Subtrahierer, der ist z.B. auf der von minifloat verlinkten Seite beschrieben. Oder, je nach Anwendung, einen Kondensator. Der macht den Gleichanteil dann ganz platt.
Sven P. schrieb: > Dennis P. schrieb: >> Spricht etwas gegen meine Auslegung der Schaltung ? > > Ja. Du hast da einen Spannungsteiler gebaut; das entspricht der > Multiplikation der Eingangsspannung mit einem konstanten Faktor. Ändere > doch mal 'Eingangsspannung' und rechne nach. > > Du brauchst aber einen Subtrahierer, der ist z.B. auf der von > minifloat verlinkten Seite beschrieben. Oder, je nach Anwendung, einen > Kondensator. Der macht den Gleichanteil dann ganz platt. Hallo Sven, vielen Dank für deine Infos. Ich habe den Artikel gelesen und dein Ratschlag mit dem Subtrahierer befolgt. Im Anhang ist meine überarbeitete Version. Jedoch finde ich das als "Laie" sehr Aufwändig um nur 30mV Offset zu subtrahieren. Geht es nicht einfacher ??? Ich habe noch ein Quad OPamp im Schrank,... deshalb folgende Idee, um die Spannungsquellen nicht zu belasten habe ich zwei Impedanzwandler für die Eingänge verwendet, beide führen über die 10k Spannungsteiler in den Subtrahierer, dann werden meine 30mV Offset subtrahiert und führen in den nachgeschalteten Invertierer, damit ich eine positive Ausgangsspannung erhalte. Die 30mV Offset zum Subtrahieren generiere ich aus einen Spannungsteiler. Gibt es jetzt noch Nachteile mit dieser Schaltung ? Kann ich eigentlich anstelle der 10k Widerstände auch andere Werte nehmen? Welche Auswirkungen haben die Werte? Und würdest du noch Kondensatoren einbauen zum stabilisieren? Quasi als Integrierer? Meine Eingangsspannung kann sich maximal alle 250ms ändern.
Uh, ich frage mich, welchen bösen OPV du verwendest, der 30 mV Offsetspannung haben soll? Selbst ein Standard-LM358 hat max. 3 mV Offsetspannung. Hast du evtl. eine hochohmige Eingangsbeschaltung? Dann kriegst du durch die Bias-Ströme ebenfalls einen Fehler. Bedenke: 20 nA durch 1 MOhm sind schon 20 mV. Auch verschobene GND-Potenziale können die Ursache sein. Beste Grüße, Marek
Marek N. schrieb: > Uh, > > ich frage mich, welchen bösen OPV du verwendest, der 30 mV > Offsetspannung haben soll? > Selbst ein Standard-LM358 hat max. 3 mV Offsetspannung. > Hast du evtl. eine hochohmige Eingangsbeschaltung? Dann kriegst du durch > die Bias-Ströme ebenfalls einen Fehler. Bedenke: 20 nA durch 1 MOhm sind > schon 20 mV. Auch verschobene GND-Potenziale können die Ursache sein. > > Beste Grüße, Marek Ich verwende keinen bösen OP sondern ein bösen Trennverstärker ISO124P. Die Offsetspannung die ich kompensieren möchte kommt ja nicht vom OP, sondern wie ich oben erwöhnt habe, ist das Eingangssignal schon mit 30mV Offset beaufschlagt. Die Eingangsspannung am ISO124P ist bei mir exakt 5,000 V die Ausgangsspannung leider 5,030V. Im Datenblatt ist auch dieser Offset erwähnt und liegt im Rahmen der Toleranzen. Nun geht es jetzt darum den Ausgang des Trennverstärkers exakt auf 5.000V zu trimmen,.. daher das ganze Problem. Hoffentlich konnte ich das aufklären Gruß Dennis
Wie hoch ist die niedrigste Frequenz Deines Eingangssignals? Vielleicht könntest Du einen Hochpassfilter einbauen... Karel
Naja das Signal bzw. die Eingangsspannung kommt von einem Prozessregler und hat eine Abtastzeit von 250ms, ich gehe davon aus, dass dann das Signal auch nur alle 250ms aktualisiert wird also eine konstante Frequenz von 4Hz.
>Die Eingangsspannung am ISO124P ist bei mir exakt 5,000 V die >Ausgangsspannung leider 5,030V. Im Datenblatt ist auch dieser Offset >erwähnt und liegt im Rahmen der Toleranzen. Nun geht es jetzt darum den >Ausgang des Trennverstärkers exakt auf 5.000V zu trimmen,.. daher das >ganze Problem. Ich würde es so wie im Anhang machen, wenn denn eine +/-15V Speisung vorhanden ist. Der Vorteil der Schaltung ist, daß du die "Gain" nicht zusätzlich abgleichen mußt. Für R7, R8, R9 und R10 eventuell 0,1%-ige Ausführungen nehmen.
Bei einem Spannungsfolger den +Eingang niederohmig zu beschalten, ist schon grenzwertig. Da mit +/-15V eine ordentliche Versorgungsspannung zur Verfügung steht, hat man doch viel Spielraum, für eine 'ungefrickelte' Schaltung. Entweder läßt man dem (unbebasteten) Impedanzwandler zwei Invertierer folgen, wo man an einem -Eingang einen korrigierenden Offset dazugibt, oder man besinnt sich, dass eine konstante Spannung an einem Widerstand durch einen konstanten Strom erzeugt wird. Mein Vorschlag: beim Impedanzwandler in die Rückkopplung zum -Eingang einen Widerstand von 1k einfügen und dort einen Strom von +30µA einspeisen. Schaltungen für Konstantstromquellen mit hoher Ausgangsimpedanz sollten überall auffindbar sein. Tietze-Schenck Halbleiter-Schaltungstechnik ist die 1. Adresse dafür.
Oder noch einfacher: an Stelle der Stromquelle schaltet man einen Widerstand nach +15V, der am -Eingang bei 0V Eingangsspannung +30mV erzeugt und damit für 0V Ausgangsspannung sorgt. 500k zu 1k sollten passen. Durch die eingefügte Verstärkung ergibt sich bei Vin 0,030V -> 5.030V als Vout 0,000V -> 5.020V. Ein einfacher Spannungsteiler reduziert die Ausgangsspannung auf 0,000V -> 5,000V.
>Bei einem Spannungsfolger den +Eingang niederohmig zu beschalten, ist >schon grenzwertig. Welche Schaltung meinst du jetzt? Meine? Die ist doch garnicht niederohmig, sondern hochohmig! Hast du den 100k Widerstand nicht gesehen?? >Entweder läßt man dem (unbebasteten) Impedanzwandler zwei Invertierer >folgen,... Wenn du das machst, hast du wieder die Toleranzen der Widerstände der zwei Inverter und mußt dann auch noch die Gesamtverstärkung abgleichen. In meiner Schaltung ist das nicht erforderlich, weil nur äußerst gering abgeschwächt und verstärkt wird. Die Toleranzen der Widerstände fallen praktisch überhaupt nicht ins Gewicht. >Mein Vorschlag: beim Impedanzwandler in die Rückkopplung zum -Eingang >einen Widerstand von 1k einfügen und dort einen Strom von +30µA >einspeisen. Also die Korrekturspannung, mit der der Offset abgeglichen wird, sollte schon einstellbar sein. Sollte Dennis den ISO124 einmal auswechseln müssen und er hat dann einen Offset von -20mV, müßte er bei deiner Lösung eine neue Stromquelle einlöten, weil dann die Polarität nicht mehr stimmt... Nein, die Offsetspannung sollte schon einstellbar sein.
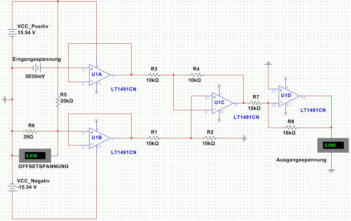
isi schrieb: > Welche Schaltung meinst du jetzt? Meine? Die ist doch garnicht > niederohmig, sondern hochohmig! Hast du den 100k Widerstand nicht > gesehen?? Doch, bei einem Impedanzwandler sind 100k niederohmig :-) isi schrieb: > Wenn du das machst, hast du wieder die Toleranzen der Widerstände der > zwei Inverter und mußt dann auch noch die Gesamtverstärkung abgleichen. Na und? isi schrieb: > Nein, die Offsetspannung sollte schon einstellbar sein. Na und? Du hättest bemerken können, dass meine überschlägige Berechnung der Ausgangsspannung nicht stimmt. Anbei eine Schaltungsmöglichkeit. Eingang und Ausgang sollten klar sein. Es steht jedem frei, überall Trimmpotis zu verbauen.
Ja erstmal vielen Dank für eure Beiträge, @isi Ja das mit dem Auslöten bzw. mit der Austauschbarkeit sollte schon gegeben sein. Ich will die Möglichkeit haben den Offset in einen Rahmen der +-Toleranzen zu verstellen. Als Konstantstromquelle habe ich noch einen REF200 im Angebot. Hat schon gute Dienste für meine INAs geleistet... Jetzt ist natürlich die Frage wie Stabil die Versorgungsspannungen meiner kleinen DC/DC Wandler bleiben zwecks Spannungsteiler. Vielleicht muss ich noch was glätten. Ich werde mal die Versorgungsspannungen mit dem Oszi auf Ripple überprüfen...
Vielen Dank Willi, ich werde das mal Simulieren bevor ich baue. Naja Trimmpotis werde ich schon einsetzen weil trotz 0,1% Widerstände kann das ja nie genau werden. Jedoch stört der Temperaturkoeffizient bei den Trimmern... Es ist wie immer ein für und wieder
>Naja Trimmpotis werde ich schon einsetzen weil trotz 0,1% Widerstände >kann das ja nie genau werden. Doch, es wird genau! Die Einzelfehler der Widerstände gehen mit 1k/100k gewichtet in die Rechnung ein. 1%-ige Widerstände machen sich also mit nur 0,01% Fehler bemerkbar. Simulier es doch mal...
isi schrieb: > Simulier es doch mal... Und wie geht die Drift von VG1 in die Bewertung ein? Da braucht jemand einen Impedanzwandler und es wird eine Schaltung vorgeschlagen, die 0 Ohm Ausgangswiderstand der Quelle voraussetzt. Schon lustig.
Karel Marsalek schrieb: > Wie hoch ist die niedrigste Frequenz Deines Eingangssignals? Vielleicht > könntest Du einen Hochpassfilter einbauen... Dennis P. schrieb: > Naja das Signal bzw. die Eingangsspannung kommt von einem Prozessregler > und hat eine Abtastzeit von 250ms, ich gehe davon aus, dass dann das > Signal auch nur alle 250ms aktualisiert wird also eine konstante > Frequenz von 4Hz. Wie? Was? Nur weil ein Signal im 250 ms Takt abgetastet wird, heißt das noch lange nicht, dass es gleichspannungsfrei ist. Mal ganz davon abgesehen gibt eine Abtastung mit 250 Hz eine obere Grenzfrequenz von 2 Hz. Gruß C.E.
>Und wie geht die Drift von VG1 in die Bewertung ein? Was denn für eine Drift?? >Da braucht jemand einen Impedanzwandler und es wird eine Schaltung >vorgeschlagen, die 0 Ohm Ausgangswiderstand der Quelle voraussetzt. Die Schaltung hängt doch am Ausgang eines ISO124, wie Dennis selbst schreibt. Da braucht es keinen Impedanzwandler. >Schon lustig. Ja sehr lustig. Willi, ich habe dir doch garnichts getan. Warum hörst du nicht endlich auf hier herumzustänkern??
Nimm doch statt des beschissenen ISO124P (50mV Offset) - den AVAGO HCPL-7840 (3mV Offset) oder - den Analog Devices AD215 (2mV Offset)
Bitte melde dich an um einen Beitrag zu schreiben. Anmeldung ist kostenlos und dauert nur eine Minute.
Bestehender Account
Schon ein Account bei Google/GoogleMail? Keine Anmeldung erforderlich!
Mit Google-Account einloggen
Mit Google-Account einloggen
Noch kein Account? Hier anmelden.



