Hallo, ich möchte einen Operationsverstärker verwenden, um ein symmetrisches Signal (mit DC-Offset) in ein unsymmetrisches zu wandlen. Hierfür verwende ich den Opamp als invertierenden Verstärker. Um die Symmetrie zu gewährleisten, habe ich einen am nicht-invertierenden Eingang einen Widerstand gegen Masse gelegt, welcher den gleichen Wert aufweist wie der Rückkoppelwiderstand. An diesem Widerstand fällt nun jedoch einen Teil der Gleichspannung ab, weshalb mein Ausgangssignal nicht DC-frei ist (die beiden diff. Eingangssignale weißen die gleiche DC-Spg. auf). Eine Möglichkeit bestünde darin, den DC-Anteil zu verringern, indem man die Widerstände hochohmiger dimensioniert. Jedoch gerate ich dann irgendwann in Konflikt mit den Rauscheigenschaften, weshalb ich das nicht als optimale Lösung betrachte. Gibt es eine Alternative (wenn möglich mit Opamp), um diesem Problem entgegenzutreten? Vielen Dank schonmal im Voraus Gruß Benny
Martin schrieb: > einfach ein Kondensator in reihe schalten Das bringt mir nix, da mein Nutzsignal auch DC-Anteile enthalten kann welche durch die Kapazität unterdrückt würden... Eine mögliche Lösung wäre, mit der Versorgungsspannung einen zusätzlichen Offset zu erzeugen, um den Problem entgegenzuwirken. Falls jemand noch eine bessere Idee haben sollte nur her damit ;) Gruß Benny
Hallo, Benjamin K. schrieb: > ich möchte einen Operationsverstärker verwenden, um ein symmetrisches > Signal (mit DC-Offset) in ein unsymmetrisches zu wandlen. Schaltung u. Beschreibung widersprechen sich. Brauchst Du den DC-Anteil oder nicht? Ein Breitbandübertrager würde das Problem lösen. MfG
Volker S. schrieb: > Hallo, > > Benjamin K. schrieb: >> ich möchte einen Operationsverstärker verwenden, um ein symmetrisches >> Signal (mit DC-Offset) in ein unsymmetrisches zu wandlen. > > Schaltung u. Beschreibung widersprechen sich. > Brauchst Du den DC-Anteil oder nicht? > Ein Breitbandübertrager würde das Problem lösen. > > MfG Schaltung und Beschreibung wiersprechen sich nicht: die Schaltung soll prinzipiell auch DC übertragen können, jedoch entsteht durch die Widerstand gegen Masse ein zusätzlicher DC-Offset, welcher unerwünscht ist.... Dieser Widerstand ist jedoch notwendig, um die Symmetrie zu gewährleisten... Ein Breitbandübertrager für DC-Übertragung?! Gruß Benny
@ Benjamin K. (halunke86) >verwende ich den Opamp als invertierenden Verstärker. Nö, das ist ein Differenzverstärker. >Um die Symmetrie >zu gewährleisten, habe ich einen am nicht-invertierenden Eingang einen >Widerstand gegen Masse gelegt, welcher den gleichen Wert aufweist wie >der Rückkoppelwiderstand. Eben, ein Differenzverstärker. >An diesem Widerstand fällt nun jedoch einen Teil der Gleichspannung ab, Nö, GleichTAKTspannung, ist was anderes. AKA common mode voltage. >weshalb mein Ausgangssignal nicht DC-frei ist (die beiden diff. >Eingangssignale weißen die gleiche DC-Spg. auf). Ist doch schön. Der Differenzverstärker ignoriert das recht gut, bleibt nur das Differenzsignal übrig. >Eine Möglichkeit bestünde darin, den DC-Anteil zu verringern, indem man >die Widerstände hochohmiger dimensioniert. Nö. >Gibt es eine Alternative (wenn möglich mit Opamp), um diesem Problem >entgegenzutreten? Ja, erstmal das Vorhaben klar machen. Und mit ein paar Zahlen rüberkommen, wie Pegel, Frequenz etc. Ich bahupte mal, ein Differenzverstärker erfüllt deine Forderungen schon gaz gut, deine Befürchtungen beruhen auf einem mißverständnis. Und der Differenzverstärker kann auch Gleichspannung verstärken. Die Qualität der Gleichtaktunterdrückung ist in erster Linie von dem Matching der Widerstände abhängig (R1/R2 = R3/R4) MfG Falk
Hi, kann man den Offset nicht einfach wegsubtrahieren? Grüße Krangel
@ Krangel (Gast) >kann man den Offset nicht einfach wegsubtrahieren? Es gibt keinen Offset, nur ein Mißverständnis. http://www.elektronik-kompendium.de/sites/slt/0210153.htm
Den Offset, den ein nicht ganz schlechter OP gibt kann man in der Regel vernachlässigen. So hoch ist hier die Verstärkung auch noch nicht, das man mit vielleicht 1 mV vom OP da große Probleme bekommt. Da gibt es ggf. auch gute OPs unter 0,1 mV oder man nutzt den Abgleich am OP um den Fehler des OPs (aber nicht viel mehr !) abzugleichen. Wenn man mehr Abgleichen muss, könnte das dahinter als 2 . Stufe oder als zumischen zu einem der Eingänge. Ein Problem könnte ggf. ein nicht ganz Symmetrischer Ausgangswiderstand der Quelle sein.
@falk: Vielen Dank für die Verbesserungsvorschläge, hättest vielleicht aber auch ein wenig freundlicher sagen können. Das hält so eine Diskussion doch auf einem wesentlich freundlicheren Niveau. Es handelt sich natürlich um einen Differenzverstärker. Mir ist auch das nichtideale Verhalten eines Opamp's bekannt, welches unter den Begriff Common Mode Voltage gain fällt, jedoch weißt der OP einen CMRR von typ. 115dB bei U_CM = 4V (mein DC-Offset aka Common-Mode-Voltage beträgt ungefähr 3,5V) Der Pegel der DC-Ausgangsspannung beträgt jedoch ca. 0,6V, weshalb ich dies als Fehlerquelle ausgeschlossen habe. (noch zur Ergänzung: ich betreibe meine Testschaltung momentan bei einer Frequenz von 100kHz und einer Amplitude von ca. 100mV ) Habe ich etwas bei meinem Versuch, das Verhalten zu erklären, nicht berücksichtigt? Für mich klingt das soweit eigentlich ganz plausibel. @krangel&ulrich: Diese Idee ist mir idZ auch schon in den Sinn gekommen und ich löse es im Moment auch auf diese Art und Weise (und zwar am Eingang der 1. Stufe). Ich wollte nur wissen ob es eventuell noch eine Alternative gibt welche mir bis jetzt noch nicht in den Sinn gekommen ist.
So wie gezeichnet sollte die Gleichtaktunterdrückung schon etwas besser sein als beschrieben. Begrenzend ist bei der Schaltung in der Regel die Genauigkeit der Widerstände (incl. dem Innenwiderstand der Quelle). Für eine bessere Gleichtaktunterdrückung könnte man die klassische Schaltung des Instrumenten Verstärkers mit 3 OPs nutzen. Da geht zum einen der Quellwiderstand praktisch nicht mehr ein, und die Gleichtaktunterdrückung wird etwa um die Verstärkung (hier 5 fach) besser.
Damit man bei 3,5V Common MOde Offset noch 0,1mV sinnvoll auswerten kann, müssen die Widerstandsverhältnisse(inklusive Generatorwiderstand) auf +/-10ppm gleich werden. Der TK dazu muss kleiner 1ppm/°C sein.
@ Helmut S. (helmuts) >Damit man bei 3,5V Common MOde Offset noch 0,1mV sinnvoll auswerten >kann, müssen die Widerstandsverhältnisse(inklusive Generatorwiderstand) >auf +/-10ppm gleich werden. Der TK dazu muss kleiner 1ppm/°C sein. Mag sein, aber wer redet von 0,1mV Differenzspannun bei 3,5V Gleichtaktspannung? OT^2 Dieser Thread ist nur einer von Hunderten. Keine Netiquette!
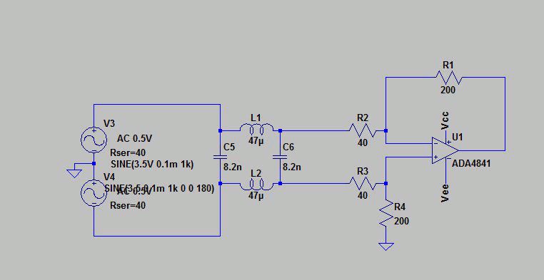
Moin, in der Simulation des ersten Post, die Quelle 3.5V Gleichtakt und 100µVss Wechselspannung. Grüße
@ Benjamin K. (halunke86) >Common Mode Voltage gain fällt, jedoch weißt der OP einen CMRR von typ. >115dB bei U_CM = 4V Welcher OP? >(mein DC-Offset aka Common-Mode-Voltage beträgt >ungefähr 3,5V) >Der Pegel der DC-Ausgangsspannung beträgt jedoch ca. 0,6V, weshalb ich >dies als Fehlerquelle ausgeschlossen habe. Offsetspannung? Widerstände WIRKLICH mit enger Toleranz? Mal nachgemessen? Welche Speisung? >(noch zur Ergänzung: ich betreibe meine Testschaltung momentan bei einer >Frequenz von 100kHz und einer Amplitude von ca. 100mV ) Also eher harmlos. >Ich wollte nur wissen ob es eventuell noch eine Alternative gibt welche >mir bis jetzt noch nicht in den Sinn gekommen ist. Du musst deinen Aufbau debuggen. MFG Falk
> Falk Brunner schrieb: > Mag sein, aber wer redet von 0,1mV Differenzspannun bei 3,5V > Gleichtaktspannung? OT^2 @Falk Weil die 0,1mV AC als Nutzsignal in der LTspice-Simulation verwendet wurden. Siehe erstes Bild.
Bitte melde dich an um einen Beitrag zu schreiben. Anmeldung ist kostenlos und dauert nur eine Minute.
Bestehender Account
Schon ein Account bei Google/GoogleMail? Keine Anmeldung erforderlich!
Mit Google-Account einloggen
Mit Google-Account einloggen
Noch kein Account? Hier anmelden.


