Hallo, Ich möchte einen Mosfet als "Sicherung" verwenden. Über einen Port des µC (max 20mA) der bei einem Fehler angesteuert wird, möchte ich meine Last von der VCC trennen. In der Beschreibung stand nur, dass der Port high active ist bei max 3V. Ich gehe davon aus, dass der µC im Fehlerfall die 3V schaltet und sonst 0V besitzt. Würde meine Schaltung so passen? Hat jemand Tipps welche Bauteile, Größe Widerstand ich verwenden kann. Als Mosfet dachte ich an den IRLML6402 Danke schonmal
Ob der µC wirklich schnell genug ist, den Mosfet im Falle eines satten Kurzschlusses sofort abzuschalten? Er wird wohl noch etliche Sekunden Bedenkzeit haben, und die Gateladung wird ja auch nur über den R langsam abtransportiert - da kann es für den Mosfet schon zu spät sein. Auserdem: die meisten Mosfets halten keine Ugs>20V aus
@ Paul (Gast) >Ich möchte einen Mosfet als "Sicherung" verwenden. Das machen viele Leute hier, die meisten unfreiwillig ;-) >Über einen Port des >µC (max 20mA) der bei einem Fehler angesteuert wird, möchte ich meine >Last von der VCC trennen. Das ist aber was anderes. Das ist eine Schalter, keine Sicherung. >In der Beschreibung stand nur, dass der Port high active ist bei max 3V. >Ich gehe davon aus, dass der µC im Fehlerfall die 3V schaltet und sonst >0V besitzt. Das solltest du sicherstellen. >Würde meine Schaltung so passen? Nö. 1K an 24V verbrät 1/2 Watt vollkomen sinnlos. Und 24V Gatespannung mutet man den meisten MOSFETs nicht grundlos zu. Besser so http://www.mikrocontroller.net/articles/Transistor#Wie_kann_ich_mit_5V_vom_Mikrocontroller_12V_und_mehr_schalten.3F >Hat jemand Tipps welche Bauteile, Größe Widerstand ich verwenden kann. >Als Mosfet dachte ich an den IRLML6402 Lass mich raten, ein 200A Monster mit 4 mOhm? Nö, diesmal nicht, ein niedlicher MOSFET mit 3,7A in SOT23. Der wird sich über 5A aber weniger freuen. Und über 24V Sperrspannung auch nicht. Nimm einen anderen, der mindesten 30V abkann, besser 50V und auch mindestens 5A. Siehe MOSFET-Übersicht. MfG Falk
@ Jens G. (jensig) >Ob der µC wirklich schnell genug ist, den Mosfet im Falle eines satten >Kurzschlusses sofort abzuschalten? Wer weiß? >Er wird wohl noch etliche Sekunden >Bedenkzeit haben, und die Gateladung wird ja auch nur über den R langsam >abtransportiert - Langsam ist relativ. 1k zur Gateentladung ist schon sehr wenig.
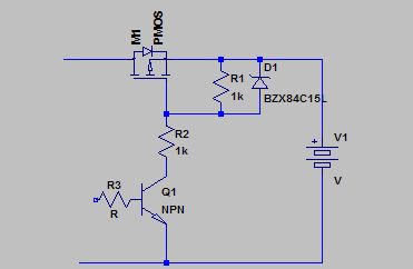
Ähm ja. Mit dem IRML hab ich mich verguckt. Dann halt eben den IRF7416 mit 10A und 30V... Von der Schnelligkeit ist es kein Problem. Es ist noch eine Feinsicherung eingebaut. Ich möchte mit dem µC die Last nur abschalten können. Wie kann ich denn den optimalen Widerstand berechnen? Würde ansonsten die Schaltung so funktionieren um die VCC ab zu schalten, indem ich über den Tranistor das Gate auf Masse schalte?
@ Paul (Gast) >Wie kann ich denn den optimalen Widerstand berechnen? Abschätzen. Für solche einfachen, seltenen Schaltvorgänge tut es ein 10K/10K Spannungsteiler an Stelle des 1K Widerstands. Dann sieht das Gate auch nur 12V, optimal. >Würde ansonsten die Schaltung so funktionieren um die VCC ab zu >schalten, indem ich über den Tranistor das Gate auf Masse schalte? Eher anders herum. Mit dem Gate bei VCC-12V ist der MOSFET leitend. MFG Falk
Falk Brunner schrieb: > Eher anders herum. Mit dem Gate bei VCC-12V ist der MOSFET leitend. Ich bräuchte es genau anders herum, wenn mein Tranistor angesteuert wird, soll der Mosfet sperren. Wie müsste ich es dann verschalten?
Kannst du statt Plus die Masse schalten? dann einfach einen N-Kanal und gut ist.
@ Paul (Gast) >> Eher anders herum. Mit dem Gate bei VCC-12V ist der MOSFET leitend. >Ich bräuchte es genau anders herum, wenn mein Tranistor angesteuert >wird, soll der Mosfet sperren. Warum? Das kann man in Software invertieren. >Wie müsste ich es dann verschalten? Noch ein Inverter dazwischen. MfG Falk
nö, sw ist fest vorgegeben. Ausgangspunkt ist ein Tranistor der angesteuert wird, wenn die Last abgeschaltet werden soll. Sonst wär das ganze ja gar kein Problem...
Dann bastle einen npn in Basisschaltung hinter den µC. B direkt auf +3,3V, E über R (1k oder so) an µC Ausgang, C richtung G des Mosfet (über erwähnten 10k+10k-Spannungsteiler). Bei H geht alles aus, bei L alles an. @Falk Brunner (falk) >>Er wird wohl noch etliche Sekunden >>Bedenkzeit haben, und die Gateladung wird ja auch nur über den R langsam >>abtransportiert - >Langsam ist relativ. 1k zur Gateentladung ist schon sehr wenig. Eigentlich meinte ich µs - aber naja. Aber bei Ugs=24V, und Cgd/Cgs im Bereich mehrerer nF dürften bei einem Mosfet-Monster schon einige µs zusammenkommen, bis man in die Nähe von Ugs_thresh zurück kommt. Aber ok, scheinbar will er den Mosi nicht als Kurzschlußsicherung verwenden - da relativiert sich das ganze dann schon etwas.
@Jens: Hab ich das so richtig verstanden? Als Mosfet würde ich den STS5PF30L und als npn den MMBT2369LT1 nehmen. Die Basis wird direkt an µC angeschlossen. Wenn dieser 3V rausschaltet, wird meine Last abgetrennt. Danke schonmal für die bisherige Hilfe!
danke @Krangel aber ich bräuchte es so, dass ein High mir die Last abschaltet.
http://www.mikrocontroller.net/articles/Pegelwandler#5V_-.3E_9..15V Dritte Schaltung, nicht invertierend Und natuerlich den Spannungsteiler am Kollektor ergänzen
>@Jens: Hab ich das so richtig verstanden?
Wieso baust Du es so, wie ich es gar nicht geschrieben habe?
Moin, zwei Zauberwörter: 1. Inverter 2. Basisschaltung von Q1 Grüße Krangel
Bitte melde dich an um einen Beitrag zu schreiben. Anmeldung ist kostenlos und dauert nur eine Minute.
Bestehender Account
Schon ein Account bei Google/GoogleMail? Keine Anmeldung erforderlich!
Mit Google-Account einloggen
Mit Google-Account einloggen
Noch kein Account? Hier anmelden.


