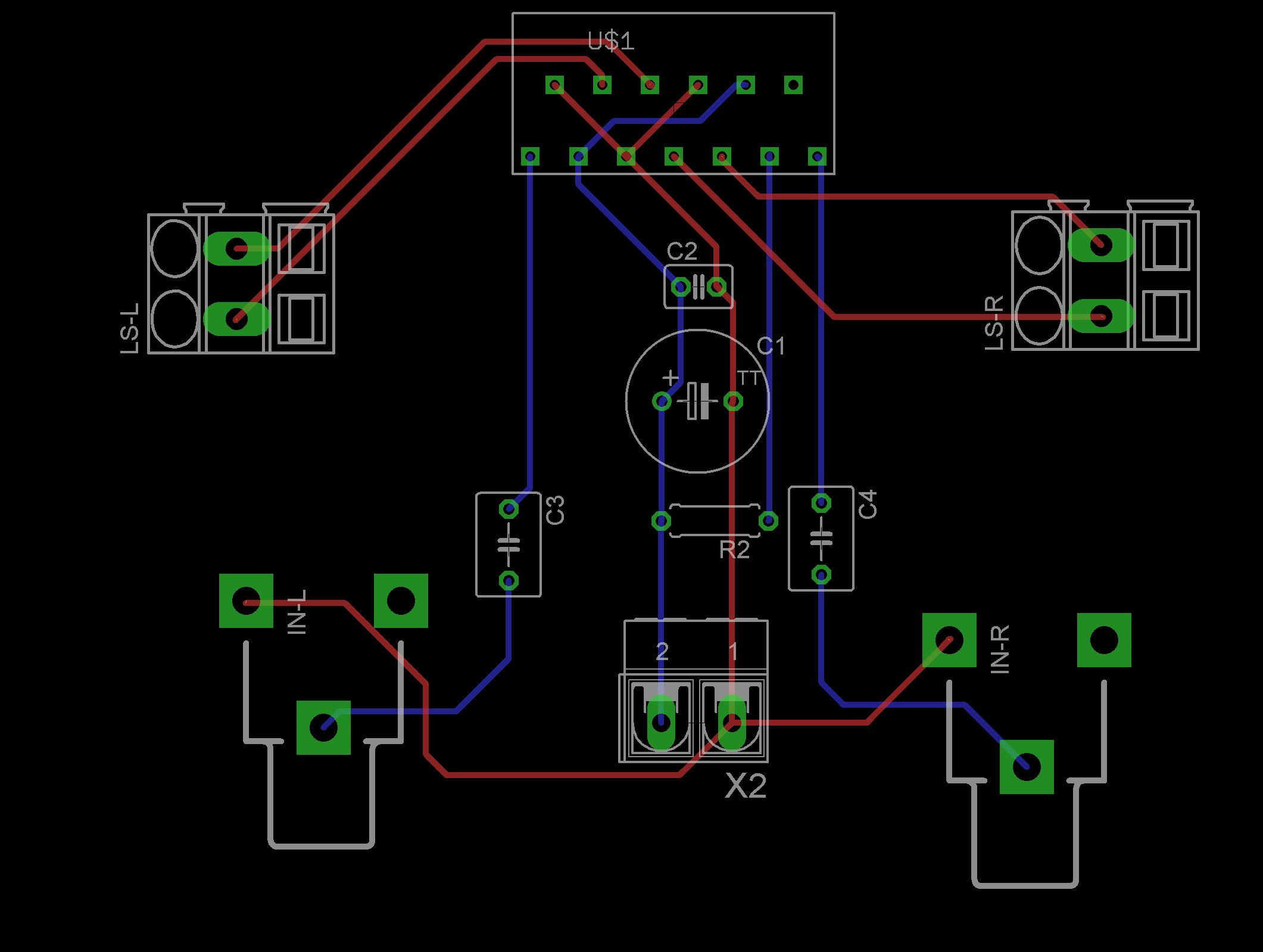
Hallo alle zusammen, ich hab mir ein eigenes Layout für 2 TDA8560Q 2x40Watt Verstärkerbausteine erstellt, geäzt und bestückt. Hab die Grundschaltung unter anderem nach Beispielen ausm Netz erweitert. Wenn ich jetzt die Schaltung ohne Lautsprecher und ohne Eingangssignal an die Autobatterie hänge, geht die Power-Led an und die TDAs werden leicht warm. Die Fehler-Leds blinken nur kurz (<1Sek) auf. So weit, so gut. Auch wenn ich Lautsprecher anschliesse und mit dem Finger an die Signaleingänge packe, hört man das typische leise Brummen. Die TDAs werden auch nur leicht warm. Jetzt zu dem Problem: Wenn ich meinen MP3-Player anschliesse und ihn aus lasse ist auch noch alles in Ordnung. Schalte ich ihn aber ein und das Menü erscheint (noch keine Audioausgabe) gibts ein lautes Brummen, die Fehler-Leds gehen sofort an und die TDAs heizen sich rapide auf (mit Kühlkörper nach 2 Sek nicht mehr anzufassen). Schliesse ich den Player mit laufender Musik an (natürlich nachdem die TDAs abgkühlt sind) gehen auch sofort die Fehler-Leds an und man hört etwa 2 Sek Musik bis es nur rauscht. Hab auch die beiden 47K Widerstände gegen Masse am Eingang abgeklemmt, da die in der Grundschaltung nicht vorhanden sind. Ändert aber nichts. Übrigens: die roten Leitungen im PBC sind Drahtbrücken. Was ist da los? Hat da jemand ne Idee, was ich falsch gemacht habe?
Dein Gerät schwingt. Mach doch mal einen HF-Kurzschluss direkt an die Eingangspins der Verstärker.. also einen kleinen Kondensator.... probier mal... ansonsten... Was im Layout auch echt mist ist, ist die Drahtbrücke fürs Eingangssignal, welche das Augangssignal/Spannungsversorgung überspannt. Das kann echt gefährlich dein, was die Einkopplung angeht.
Ja - und die schön weit gespannte Masseleitung vom Eingang über die Ub-Anschlüsse zu den ICs - da würde jeder Oszillator vor Freude schwingen ... Und die Wirkung des C1 dürfte auch weitgehend verpuffen, so weit, wie der weg ist von den ICs, zusätzlich zu den dünnen Leitungen.
Bin auch keine grosse Experte, aber wenns um Audio Sachen geht, wurde schon 300 mal gesagt Sternförmige GND Führung... Ich hatte auch schon ca 3 Stck STK Module gegrillt....Layout war am Anfang auch nichts...
Vielen Dank an euch. Also muss ich das komplette Layout ändern. Hab bisher noch nichts mit Verstärkern gemacht, also Selbstbau. @Thomas der Bastler Ich wollte möglichst alle externen Anschlüsse an der Seite haben. Wie kann ich dann sternförmige Masse legen? Reichts, wenn ich vom GND-Anschluss an der Seite in die Mitte gehe und von dort aus sternförmig weggehe? @Jens G. Mit C1 ist wohl der 2200uF gemeint. Aber wie nah muss der denn an die ICs. Ich dachte, der sollte nah an die Spannungsquelle und die 100nF möglichst nah an die ICs. Wie dick sollte ich denn die Spannungsführung machen? Die sind 40mil, genau so wie die zu den Lautsprecherklemmen. Die übrigen sind 24mil. Gruss Armin
Armin R. schrieb: > Ich wollte möglichst alle externen Anschlüsse an der Seite haben. > Wie kann ich dann sternförmige Masse legen? Reichts, wenn ich vom > GND-Anschluss an der Seite in die Mitte gehe und von dort aus > sternförmig weggehe? Jo..siehe Bilder
Super, danke! Mach mich dann mal an ein neues Layout. Möchte aber nur ne einseitige Platine haben bzw. hab nur einseitige da. Wo ist denn auch der Unterschied, ob ich jetzt die Versorgung auf Top-Layer lege oder hier und da ne Brücke ziehe?
Normaleweise macht nicht viel aus bei einfache Verstärkerschaltungen....aber wegen Störungen , finde ich es besser..Ansichtssache... Da ich die PCB beim Jakob hier im Forum bestelle, und der Preis ist immer für Beideseitige Platienen sind, mache immer doppelseitige, also gleicher Preis. So brauche keine Brückengefummele.
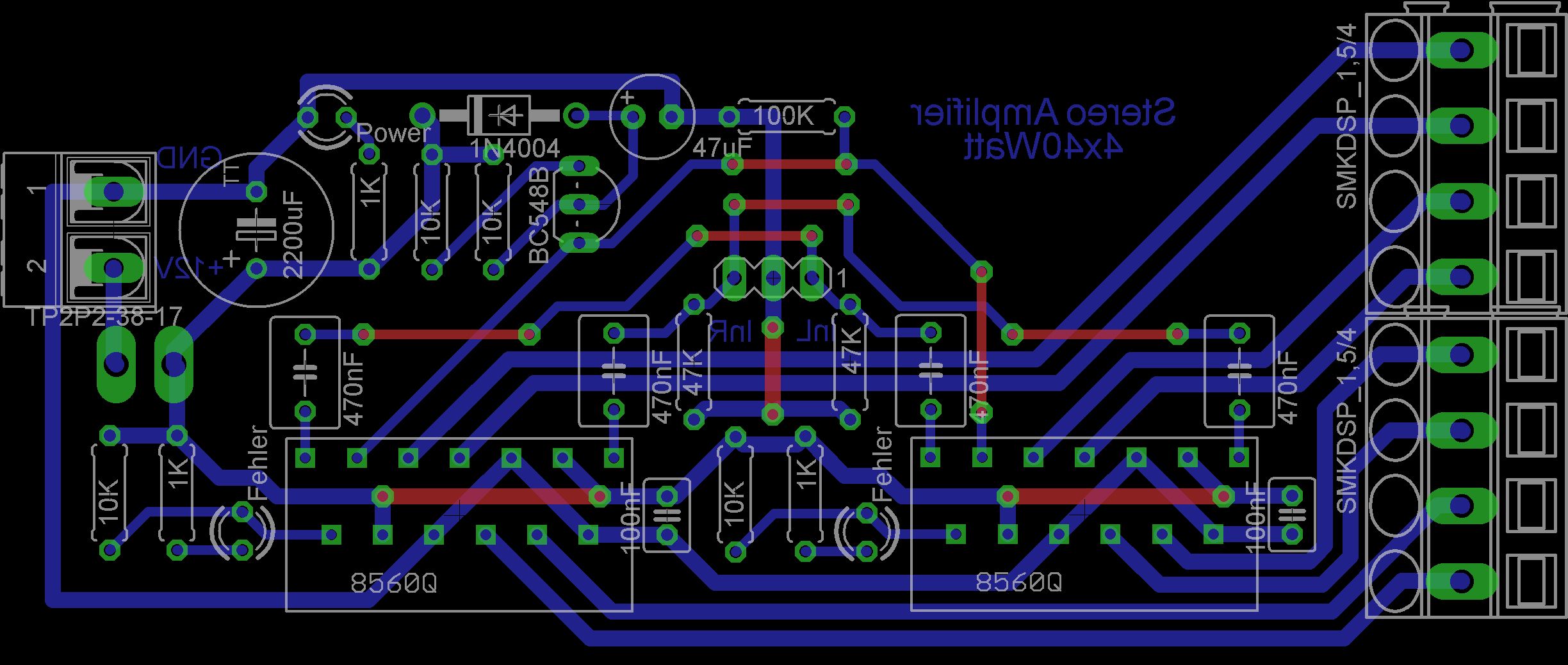
So, hab jetzt mal ein neues Layout erstellt. Ich komm um die Drahtbrücken nicht rum. Hab GND so sternförmig wie (mir) möglich gehalten. Sollte der Verstärker so funktionieren? @Thomas der Bastler Ich hab nen Eigenbau-Belichter aus nem Gesichtsbräuner und ätz die Platinen selbst. Belichtungszeit 45Sek mit 4x10Watt UV-Röhren bei 10cm Entfernung zu 250x300x6mm Plexiglas ausm Baumarkt. Hat mich damals mit Material (Holz etc, incl 5€-Bräuner vom Trödel) ca 15€ gekostet. Einseitige Platinen hab ich auch noch einige rumliegen. Wollte damals zweiseitige SMD-Platinen machen, habs aber nie so richtig übereinander bekommen. Da hab ichs mit Zweiseitigen aufgegeben.
Könnte es sein das Dein mp3 Player eine Class D Endstufe hat, die PWM ungefiltert rausgibt? Dann sollte am Eingang noch ein Tiefpass hin. viel Erfolg Hauspapa
>Könnte es sein das Dein mp3 Player eine Class D Endstufe hat, die PWM >ungefiltert rausgibt? Dann sollte am Eingang noch ein Tiefpass hin. Nein! Siehe Datenblatt!
>Nein! Siehe Datenblatt!
Nach Durchsicht des Datenblattes möchte ich Dich bitten mir zu sagen
welche Stelle Du meinst. Das der TDA eine brave analoge Class B
Geschichte ist ist mir klar, was er tut wenn ein freundlicher Class D
Ausgang des mp3 Players seine PWM auf den analogen Eingang des TDA
schickt weiss ich hingegen nicht. Ein Datenblatt des mp3 Players habe
ich nicht.
auf das ich noch etwas lerne
Hauspapa
Ich würde jedem TDA je einen 2200µF spendieren, und den dann direkt dort plazieren, wo auch der 100nF über die Ub liegt. Denn so wie Du den jetzt drin hast, sieht schon der obere TDA eine rel. lange Masseleitung zum dicken C, und der unter sieht erst recht nix mehr davon. Dann gefällt mir auch nicht, daß die Leistungsmasse (also wo letztlich die Lautsprecherströme langgehen) immer noch über die Eingangsmasse gehen (wenn auch z.T. nur recht kurze Strecken. Ich würde daher für den oberen TDA die Masse unterm Stecker oben links durchführen, und von links dann an den TDA gehen. Unterer TDA bekommt seine Masse dann auch von unten links (der Leiterzug sollte da noch reinpassen am unteren Rand.
OK... >Ich würde jedem TDA je einen 2200µF spendieren, und den dann direkt dort >plazieren, wo auch der 100nF über die Ub liegt. Also sollte der 2200uF auch so nah wie mödlich an den TDA! Den rechten LS-Stecker leg ich dann weiter nach rechts und pack da noch nen 2200uF rein. >Ich würde daher für den oberen TDA die Masse unterm Stecker oben links >durchführen, und von links dann an den TDA gehen. Also drehe ich den vorhandenen 2200uF um 180 Grad nach oben, direkt mit an den 100nF?! Kann ich mit GND für den oberen TDA nicht mittig durch den linken LS-Stecker gehen (also von links zwischen Pin 2 & 3 nach rechts zum TDA durch)? Sonst müsste ich ja wieder ne Brücke über die unteren LS-Ausgänge ziehen. >Unterer TDA bekommt seine Masse dann auch von unten links (der Leiterzug >sollte da noch reinpassen am unteren Rand. Also gehe ich vom GND-Hauptanschluss nach unten, am Rand unter der langen Ub entlang, an den TDA. Sollte ich dann nicht auch besser Signal-GND und Leistungs-GND voneinander trennen? Hatte ich mal irgendwo gelesen.
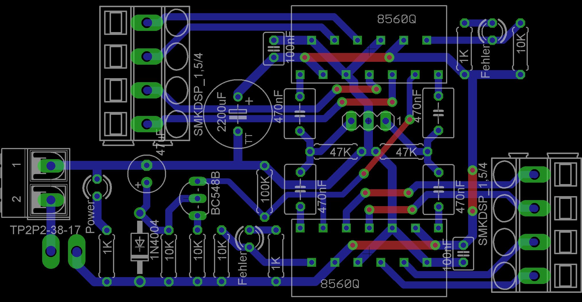
Hier schon die Änderungen im Layout. Hoffe, ich habs so richtig verstanden. Gehe jetzt erstmal schlafen...
Hab ich das so richtig verstanden? Sorry, wenn ich das nicht so direkt raffe. Mache sonst nur in Digitaltechnik (Microcontroller etc). Gruss Armin
Die Elkos sind ok so. Was mir aber jetzt erst so richtig auffällt, sind die gemeinsammen Eingänge mit gemeinsamer Masse. Insofern ist das jetzt doch ein bißchen doof, da Du dadurch ja eine Ringmasse bekommst. so daß die Lastströme trotzdem wieder irgendwie über die Signalmasse mit gehen. Ist also "rum wie num" blöd. Allerdings hat der IC doch eine Extra-Signalmasse. Das DB gibt dazu zwar nicht viel her, aber wenn ich so die Blockschaltung anschaue, dann sind die Massen (Signal und Power) intern nicht direkt verbunden. Also sollten wir die Signalmasse extra beschalten, weil extra dafür so genmacht. D.h., man führe die Masse nicht mehr oben und untern herum, sondern wieder nur durch die Mitte (wie ursprünglich), die Elkos bleiben aber, wo sie jetzt sind. Signalmasse (Pin 2) sollte aber eine Extraleitung bekommen, und zwar beginnend am "Dreizack" ;-), also Masseanschluß des Eingangsanschlusses. Damit gehen Eingangs- und Ausgangsströme nicht mehr über eine gemeinsame Leitung (treffen sich eben nur am Dreizack).
So... War heute mal (da ich eh in der Nähe war) beim "GROSSEN C" und wollte mir da mal deren Platine des 2x40Watt-Bausatz mit diesem TDA anschauen. Die haben die so eng eingeschweisst, dass man die Unterseite der Platine nicht so richtig sehen kann. Aber mein angefügtes Layout sollte dem doch ganz gut ähneln. Die haben auf jeden Fall alle GND zusammengelegt. Hab mir dann auch gleich mal ne zweiseitige Platine mitgenommen. Werde es mal mit nem zweiseitigen Layout probieren. Denn: Wenn ich die beiden Pin 2 (S_GND) separat an den "Dreizack" hängen möchte, muss ich ja wieder irgendetwas überbrücken.
Die originalen Leiterbahnen sind natürlich dicker/breiter. Mir gings jetzt nur um das grobe Layout und die Anordnung der Bauteile. Ich hab beim "Zeichnen" einfach überall die Standarddicke genommen. Allerdings konnte ich Eagle nicht dazu bringen die GND-Leitungen mit der GND-Fläche zu vereinen. Die GND-Fläche ist original tatsächlich auch als Gitter. Aber so gesehen kann man ja dann alle GND zusammenlegen. Wenns nicht funktionieren würde, gäbs den Bausatz ja wohl nicht zu kaufen. @Jens G. Bis auf die gemeinsamen GND ist das Layout also annehmbar?! Ich fummel gerade an nem 2-seitigen Layout. Das Autorouten ist da, meiner Meinung nach, ziemlich mies.
Armin R. schrieb: > Das Autorouten ist da, meiner Meinung > nach, ziemlich mies. Als ich mit Eagle angefangen habe, habe , glaube nur 2 mal autogeroutet.
>Als ich mit Eagle angefangen habe, habe , glaube nur 2 mal autogeroutet.
Ich Autoroute nach der Platzierung aber meistens erstmal, um den Ansatz
des "Adlers" zu sehen. Dann rippe ich wieder auf und route selbst.
Mit meinem Layout wirds noch ein paar Tage dauern. Mein Söhnchen "kommt unters Messer", da werd ich die nächsten Tage keine Zeit haben. Melde mich aber, wenn ich ein (hoffentlich) brauchbares Layout "gebastelt" habe. Gruss an alle...
Bitte melde dich an um einen Beitrag zu schreiben. Anmeldung ist kostenlos und dauert nur eine Minute.
Bestehender Account
Schon ein Account bei Google/GoogleMail? Keine Anmeldung erforderlich!
Mit Google-Account einloggen
Mit Google-Account einloggen
Noch kein Account? Hier anmelden.








