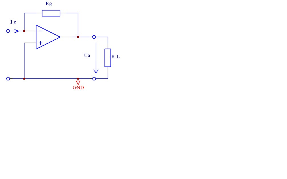
Hallo, ich brauche Hilfe bei der folgenden AUfgabe, (es sind keine Hausaufgaben oder andere Aufgaben zur Abgabe, sondern Aufgaben zum Üben, aber ohne Lösungsvorschläge oder sonstige Hilfestellungen). Es ist ein sogenannter i/u Verstärker (OPV ist ideal), der einen Gleichstrom aus einer idealen Stromquelle von I=0 mA bis I=0,1mA auf eine entsprechende Ausgangsspannung von 0V bis -15V umsetzt. a) Ich soll die Anordnung des OPVs mit der erforderlichen, dem Strombereich entsprechend dimensionierten Beschaltung skizzieren. b) Der Umsetzungsbereich der ANordnung soll nun um 3 Strombereiche von 1mA, 10mA und 100mA Gleichstrom für unveränderte Beschaltung des OPVs erweitert werden. Skizze und Dimensionierung der zusätzlich erforderlichen Widerstände, wobei der kleinste Widerstand 100 ohm ist. Im Anhang habe ich mal so einen i/u Verstärker, ich würde mich über Tipps,Hilfestellungen oder Ansätze sehr freuen. Vielen Dank im voraus.
Miriam M. schrieb: > Es ist ein sogenannter i/u Verstärker (OPV ist ideal), der einen > Gleichstrom aus einer idealen Stromquelle von I=0 mA bis I=0,1mA auf > eine entsprechende Ausgangsspannung von 0V bis -15V umsetzt. Na ja, eigentlich ist es ein unvollständiger invertierender Verstärker (es fehlt der Widerstand zwischen Messeingang und invertierendem OpAmp Eingang) Aber der Ansatz ist nicht so schwierig, ein Widerstand ist ein brauchbarer I zu U Wandler, und den Opamp schaltest du als 1-fach invertierenden Verstärker dahinter. Der Messwiderstand (manche Leute nennen ihn Shunt) wäre im Originalfall R=U/I, also Werte eingesetzt R=15/0,0001 = 150k. An diesem Widerstand fallen also bei 0,1 mA Strom durch ihn 15 Volt ab. Die zusätzlichen Messbereiche berechnest du entsprechend. Du könntest deinen OpAmp nun auch als 10-fach invertierenden Verstärker schalten, dann wäre für den originalen Messbereich R nur noch 15k, es fallen 1,5 Volt an ihm ab und der OpAmp macht daraus dann die -15 Volt. Hier mehr zu OpAmp Grundschaltungen: http://www.mikrocontroller.net/articles/Operationsverst%C3%A4rker-Grundschaltungen http://de.wikipedia.org/wiki/Operationsverst%C3%A4rker http://www.elektronik-kompendium.de/sites/slt/0210141.htm
Hallo, > a) Ich soll die Anordnung des OPVs mit der erforderlichen, dem > Strombereich entsprechend dimensionierten Beschaltung skizzieren. Der Strom fließt in Gänze über den Rückkopplungswiderstand. Da der OPV die Spannung am (-)Eingang zu null regelt, entspricht die Ausgangsspannung der Spannung über dem Rückkopplungswiderstand "von rechts nach links". I=0,1mA, U=15V R=U/I=15V/(0.1mA)=150k > b) > Der Umsetzungsbereich der ANordnung soll nun um 3 Strombereiche von 1mA, > 10mA und 100mA Gleichstrom für unveränderte Beschaltung des OPVs > erweitert werden. Skizze und Dimensionierung der zusätzlich > erforderlichen Widerstände, wobei der kleinste Widerstand 100 ohm ist. Statt (oder zusätzlich zum) 150k-Widerstandes nimmst Du andere Widerstände, die Du ggf. mit einem Schalter schalten kannst (z. B parallel). Gruß, Michael
Bitte melde dich an um einen Beitrag zu schreiben. Anmeldung ist kostenlos und dauert nur eine Minute.
Bestehender Account
Schon ein Account bei Google/GoogleMail? Keine Anmeldung erforderlich!
Mit Google-Account einloggen
Mit Google-Account einloggen
Noch kein Account? Hier anmelden.
