Hallo, als erstes ein paar Informationen zu meinem vorhaben... ich möchte mit einer elektretkapsel Geräusche (umgebungsgeräusche) aufnehmen und in der gleichen Lautstärke mit einem Kopfhörer wiedergeben (in echtzeit). Dazu benötige ich einen Vorverstärker mit dem das auch alles wunderbar klappt und der ein so geringes rauschen besitzt das es nicht auffällt. Als mikrofon verwende ich (kurze Informationen): MONACOR MCE-4500 Elektret-Mikrofonkapsel (Kugelcharakteristik), geringe Gehäusegröße. Frequenzbereich: 20-16000Hz Empfindlichkeit: 6,3mV/Pa/1kHZ, ± 3dB Ausgangsimpedanz: 2,2k Ohm Signal/Rauschabstand: > 58dB Koppelkondensator: 0,1-4,7µF Zul. Einsatztemperatur: 0-40 °C Stromversorgung: 1,5-10V Gleichstrom /0,5mA Das problem ist, dass das Mikrofon ein so starkes rauschen verursacht, dass ich den Vorverstärker nur sehr gering aufdrehen darf, damit in dem Kopfhörern kein rauschen zu hören ist. Dadurch höre ich viele recht leise Geräusche garnicht und auch lautere Geräusche höre ich in dem Kopfhörern nicht so laut wie sie original sind, da ich den Vorverstärker ja nur minimal aufdrehen darf, damit das rauschen nicht zu laut wird. Also ist das rauschen zu groß... was mich stark wundert ist, dass ich mal aus spaß mit dem Mikrofon eines billigen iphone-headset (die beim iphone dabei sind) ein paar Test gemacht habe und das rauschen geringer war?! und auch das eingebaute Mikrofon vom macbook pro hat ein geringeres rauschen. ist die elektret-mikrofonkapsel etwa doch so schlecht?! oder kann es auch sein das das rauschen durch das knapp 1m lange karbel (unbeschirmt) entsteht, da es noch ein testaufbau ist? Das rauschen könnt ihr auf dem Bild sehen es war absolute stille im Raum... Oder ist es nicht möglich leise Geräusche in einem Kopfhörer in orginallautstärke wiederzugeben? Es geht vorallem um Geräusche aus der Entfernung also umgebungsgeräusche.
Ich hab mal gelesen, wenn das Ohr noch 10 dB empfindlicher wäre, würde man ständig die Brownsche Molekularbewegung hören, da sind wir schon an der natürlichen Grenze. Empfindlicher wird es nur mit Richtwirkung, im Extremfall ein Parabolspiegel. Die Kugelcharakteristik ist das ungeschickteste. Es gibt Spektrumanalyseprogramme für die Soundkarte, damit könnte man untersuchen, ob das "Rauschen" aus diskreten Störfrequenzen, z.B. Netzbrumm besteht.
Also bist du der Meinung das es nicht das eigenrauschen der mikrofonkapsel ist oder wie? mich wundert halt auch das ein im headset eingebautes Mikrofon was vielleicht 2mm groß ist weniger rauscht als eine externe elektretkapsel. und zur richtwirkung, mir geht es ja darum alle umgebungsgeräusche aufzunehmen, die das menschliche Ohr auch hört, darum dürfte die Kugelcharakterisktik doch nicht falsch sein
Hallo Noise, > mich wundert halt auch das ein im headset eingebautes Mikrofon was > vielleicht 2mm groß ist weniger rauscht als eine externe elektretkapsel. Na, dann hast Du Dir die Antwort doch schon gegeben! > und zur richtwirkung, mir geht es ja darum alle umgebungsgeräusche > aufzunehmen, die das menschliche Ohr auch hört, darum dürfte die > Kugelcharakterisktik doch nicht falsch sein Da irrst Du..... ein meschliches Ohr hat mitnichten eine Kugelcharakteristik, insbesondere mir dem angeschlossenen Signalprozessor Gehirn. Da Du uns aber leider die Daten des Vorverstaerkers und die Art des Anschlusses (Versorgung) des Mikros sowie dessen Kopplung an den Vorverstaerker vorenthaeltst, wird es hier nicht viel besseres als "Tausch die Kapsel mal aus" geben. An den provisorischen Leitungen liegt es nicht....das ist schonmal die beste Qualitaet Information die Du bisher bekommen kannst. Gruss Michael
In Headsets sind ganz einfache Electret Mikrofonkapseln drin - mehr nicht. Bist Du ganz sicher, dass nicht der Verstärker rauscht?
Stefan Frings schrieb: > In Headsets sind ganz einfache Electret Mikrofonkapseln drin - mehr > nicht. ja deshalb wundere ich mich ja das die weniger rauschen... habe das oben aufgezeichnete rauschen ohne Verstärker aufgenommen daher auch die maximalwerte von +-0,5 mV . nach der Verstärkung sind 0,5mV ja kein problem... also habe an das Mikrofon ein vorwiderstand (verschiedene großen probiert) angeschlossen für den versorgungsstrom und halt einen Kondensator zum entkoppeln. wieviel rauschen ist bei einer unverstärken elektretkapsel denn normal (bitte in Volt zum vergleich)
SCHALTPLAN! MIT VERSTAERKER! > halt einen Kondensator Wie gross ist "halt"? Wie gross ist die EIngangsimpedanz des Verstaerkers? > einen Vorverstärker mit dem das auch alles wunderbar klappt Was "klappt"? Mönsch tausch die Kapsel aus, das geht schneller als EIN Post zu schreiben! Gruss Michael
Michael Roek schrieb: > Da Du uns aber leider die Daten des Vorverstaerkers und die Art des > Anschlusses (Versorgung) des Mikros sowie dessen Kopplung an den > Vorverstaerker vorenthaeltst, wird es hier nicht viel besseres als > "Tausch die Kapsel mal aus" geben. Also das rauschen wie oben aufgezeichnet habe ich ja extra ohne Vorverstärker aufgenommen. mit Vorverstärker sieht es genauso aus halt nur viel größere Amplituden. Also stromquelle für die Messung dient eine 9V blockbatterie, die über einen vorwiederstand (Verschiedene werte probiert) der Kapsel die versorgungsspannung liefert. ein Kondensator mit 10µF entkoppelt die Gleichspannung und dann direkt an das osziloskop ohne Verstärkung, um das eigenrauschen des Mikrofons zu sehen. (der Vorverstärker besitzt ein viel kleineres rauschen, dass ich ansichts des mikrofonrauschens vernachlässigen kann) ich habe 3 baugleiche Mikrofone ausprobiert und alle rauschen so woran könnte es noch liegen? denn für die elektretkapsel ist es als eigenrauschen doch zu groß wie ich aus euren antworten auch raushöre
wenn ihr eine Zeichnung vom Vorverstärker wollt kann ich die gerne noch hochladen, aber das rauschen wurde ja Komplet ohne vorverstärkung aufgenommen.
Zu dem verwendeten Mikrofon sind ja Datenblattwerte genannt, die Messvorschrift dazu fehlt noch. http://www.itwissen.info/definition/lexikon/Empfindlichkeit-sensitivity.html "Bei der Messung der Mikrofon-Empfindlichkeit wird das Mikrofon mit einem Schalldruck von -94 dBSPL (1 Pascal) beschallt und der Ausgangspegel des Mikrofons in Millivolt/Pascal gemessen. Diese Messung ist in IEC 60268-4 spezifiziert." http://www.itwissen.info/definition/lexikon/Elektret-Mikrofon-ECM-electret-capacitor-microphone.html "Elektretmikrofone ... Empfindlichkeit zwischen einigen mV/Pa bis hin zu ca. 40 mV/Pa. Der Feldleerlauf-Übertragungsfaktor (FLÜ) ist abhängig von der Richtcharakteristik und beträgt ca. -40 dBV, der maximale Schalldruck liegt 130 dB und der Rauschabstand bei ca. 80 dB(A)." http://www.itwissen.info/definition/lexikon/dBa-decibel-adjusted.html "In Decibel Adjusted (dBa) wird die absolute Rauschleistung bewertet. Sie kennzeichnet das Verhältnis zwischen dem störenden Effekt der Rauschfrequenz oder des Rauschbandes und einem Bewertungspegel für die Rauschleistung und bezieht sich auf eine Rauschleistung von 3,16 Picowatt (pW), was einem Wert von -85 dBm entspricht." also erst mal verstehe ich nur Bahnhof... dBm kommen jetzt ins Spiel, das ist eine in der Hochfrequenztechnik verwendete Leistungsangabe bei 50 Ohm, die Akustiker leben in einer eigenen Welt, worauf beziehen die sich hier, vielleicht 600 Ohm wie beim guten alten Telefon? Oben wurden für das Monacor-Mikrofon zwei Werte genannt: Empfindlichkeit: 6,3mV/Pa Signal/Rauschabstand: > 58dB
Aus meiner Erfahrung bekommt man mit normalen Elektretkapseln keine besser Aufnahme als mit dem Ohr hin. Im Prinzip rauschen die alle stärker als das Ohr. Die Iphonedinger sind vermutlich stark frequenzlimitiert und daher akustisch leiser.
Mikrokapsel ist falsch angeschlossen!
Hat immerhin zwei Kontakte! UMPOLEN!
> vorwiederstand
Und ich war schon so froh, als in Deinem ersten Post wenigstens das "e"
vorhanden war......
Gruss
Michael
Michael Roek schrieb: > Hat immerhin zwei Kontakte! UMPOLEN! ich soll also einfach die positive versorgungsspannung an die masse der Kapsel anschließen?! Es wäre gut wenn ein andere das bestätigen könnte das man das einfach machen kann, weiß ja nicht wie ich den "tipp" einschätzten soll.
wie hast du das Rauschen gemessen. Beschreib mal deine Signalkette. Also wenn der Vorverstärker angeschlossen ist und kein Mikro eingesteckt, dann hörst du kein rauschen. Sobald aber die Mirkofonkapsel angeschlossen wird rauscht es? Eventuell Kabel lang und schlecht geschirmt? Aber mal eins vorweg, Umgebungsgeräusche auf dem Kopfhörer gut wieder zu geben erfordert schon eine gewisse Signalverstärkung und die wird nie rauschfrei sein.
Ja wenn ich nur den Vorverstärker ohne Mikro anschließe dann ist kein rauschen bzw ein so geringes rauschen das es nicht stört. Aber ich weiß gar nicht was alle mit dem Vorverstärker wollen. ich habe die abgebildete Messung ja ohne Vorverstärker gemessen, so das der Vorverstärker keine rolle spielt... und zu den kabeln: ja das habe ich ja bereits genannt oder besser gefragt, ob es eine rolle spielt das ich etwa 1m lange nicht geschirmte Kabel von Kapsel zum Oscilloscope benutze.
Die 58dB SNR sind ziemlich wenig, daran liegts halt. Halbwegs gute Reportermikros (zB. Rode NTG2) sind schon bei 76dB. Aber die sind auch nicht wirklich für leise Quellen gedacht. Da muss man halt dann Grossmembranmikros (oder die Wunderteile von Schoeps) nehmen, da gewinnt man nochmal 10-25dB je nach Preislage. Mit dem Rode NT1000 habe ich mal so einen spassigen Test gemacht: Mikro in ca. 10cm mehrlagiger Decke auf dem Sofa gelagert. In 2m Entfernung eine Walnuss aus 5cm auf den Teppichboden Typ "Perser" fallen lassen. Das "Plumps" war deutlich hörbar und gut überm Rauschen.
Georg A. schrieb: > Die 58dB SNR sind ziemlich wenig, daran liegts halt. Halbwegs gute > Reportermikros (zB. Rode NTG2) sind schon bei 76dB. Aber die sind auch > nicht wirklich für leise Quellen gedacht. Da muss man halt dann > Grossmembranmikros (oder die Wunderteile von Schoeps) nehmen, da gewinnt > man nochmal 10-25dB je nach Preislage. aber wie erklärst du dir das das Mikrofon aus einem billigen headset weniger rauscht, als die oben genannte Kapsel?
Wahrscheinlich wird dein Verstärker durch den Vorverstärker übersteuert. In der Elektretkapsel ist im Prinzip schon ein Vorverstärker eingebaut, also ist der Vorverstärker überflüssig. Der Arbeitspunkt muß mit P1 richtig eingestellt sein, etwa 2 bis 3V. P1 kann dann auch durch einen entsprechenden Festwiderstand ausgetauscht werden. Die Polarität der Kapsel muß auch beachtet werden, sonst funktioniert sie nicht.
> aber wie erklärst du dir das das Mikrofon aus einem billigen headset > weniger rauscht, als die oben genannte Kapsel? Ohne Vergleich des Frequenzgangs und Empfindlichkeit ist das noch nicht sicher...
Hallo, es ist leider so, daß Elektretkapseln kräftig rauschen, das ist auch meine Erfahrung. Im Datenblatt steht ja, 58dB Rauschabstand, ich vermute mal, das bezieht sich auf den Pegel bei 1Pa Schalldruck, was immerhin 112dB Schallpegel in 1m Abstand bei einer allseitig abstrahlenden Schallquelle entspricht. Das entspricht einem Rauschpegel von 54dB, also leises Sprechen oder lautes Flüstern in 1m Entfernung... Verstärkt man den Mikrofonpegel so sehr, daß im Kopfhörer der Schall so laut wie original wiedergegeben wird, hört man auch entsprechend starkes Rauschen. Das gilt weitestgehend für alle normalen Elektretkapseln, die rauschen alle ähnlich viel, da hilft auch kein noch so guter Mikrofonverstärker. Der Verstärker in den Kapseln selber ist übrigens übrigens nur ein FET-Buffer, der die extrem hohe Impedanz (praktisch rein kapazitiv <1nF) auf einen handlichen Wert heruntersetzt und das ist auch die wesentliche Rauschquelle. Große Widerstände (der FET hat mehrere MOhm) haben mehr Spannungsrauschen und durch die kleine Elektretladung und die kleine Membranfläche ist der Pegel auch noch sehr klein. Bessere Ergebnisse erzielt man nur mit einem professionellem Aufbau: Kondensatormikrofon mit 48V Phantomspeisung und sehr hochwertiger Verstärker, z.B. mit dem INA103 (der kostet schon ca. 10 Euro), Schaltung ist z.B. im Datenblatt als Applicationsschaltung drin, wenn ich mich richtig erinnere. Selbst mit einem "billigen" Behringer Kondensatormikrofon (Großmembran M1, ca. 100 Euro) ist das Ergebnis um Welten besser als mit jedem beliebigen Elektretmikrofon. Der INA103 ist extrem rauscharm und durch die 48V Phantomspeisung liefert so ein Kondensatormikrofon auch deutlich mehr Pegel, ebenso bekommt man durch die größere Membran (ca. 15mm statt ca. max. 3mm Durchmesser, das ist Faktor >25 in der Fläche) ebenfalls mehr Pegel. Auf jeden Fall habe ich so schon gute Aufnahmen von Umgebungsgeräuschen machen können, z.B. Vogelgezwitscher und Blätterrauschen als "Atmo" für einen Videofilm. Mit einem Elektretmikrofon geht das nicht ohne starkes Rauschen. Normale Mikroaufnahmen werden meistens mit den Mikros dicht an der Schallquelle gemacht, bei größeren Abständen (z.B. CDs mit Orgelaufnahmen) rauscht es auch bei professionellen Aufnahmen hörbar mehr. Aufnahmen von Umgebungsgeräuschen sind ähnlich problematisch, der Pegel am Mikro ist sehr klein, so wie ein größerer Abstand zu einer einzelnen Nutzschallquelle. Gruß
Elektretmikrophone sind im allgemeinen sehr stark rauschend. Nimm vielleicht ein dynamisches Mikrophon, die sind billig haben aber sehr unsaubere Frequenzgänge. Empfindlicher als das menschliche Ohr wirst Du nur mit größerer Fläche und somit größerer Richtwirkung.
> 1m lange kabel (unbeschirmt) Eine Mikrofonleitung wird immer abgeschirmt. Außerdem fängt man sich ohne Maßnahmen recht schnell HF-Einstreuung ein. Steckt das Mikrofon am Mirkofoneingang der Soundkarte? Wenn das Mikrofon durch einen 2,2k Widerstand ersetzt wird, ist dann das Rauschen komplett weg? > Koppelkondensator: 0,1-4,7µF Auf jeden Fall den 4,7µF Kondensator nehmen, das kann je nach Schaltung niederfrequentes Rauschen beim Vorverstärker reduzieren. > da ich den Vorverstärker ja nur minimal aufdrehen darf Eventuell rauscht der Verstärker mehr, als das Mikrofon. Schaltplan bitte!
Nochmal: > > aber wie erklärst du dir das das Mikrofon aus einem billigen headset > weniger rauscht, als die oben genannte Kapsel? Bist Du sicher, das Mikro richtig herum angeschlossen zu haben???? Gruss Michael
Andreas W. schrieb:
Dank Dir für diesen super Beitrag! Apropos, die Handys haben nicht
notwendigerweise klassische Elektretmikrofone. Imho werden da viele MEMS
Mikrofone verbaut wegen der Störfestigkeit. Kann sein, dass die auch
besseres SNR haben.
>also habe an das Mikrofon ein vorwiderstand (verschiedene großen >probiert) angeschlossen für den versorgungsstrom und halt einen >Kondensator zum entkoppeln. Bitte mal genau aufzeichnen, wie du das alles angeschlossen hast...
Sennheiser hat in ihren alten Kurzwellen Mikroports (SK1012) mit 9 Volt Speisung die Elektretkapseln über 8k2 Vorwiderstand betrieben, nur mal als Tipp - Kapsel war meistens die MKE2. Die Monacorkapsel ist vermutlich nicht geeignet für die Aufnahme von Ambience, sondern eher für Callcenter Headsets. Wenns richtig gut sein soll, ein HF-Kondensatormikro (schweineteuer) a la MKH416, oder eben ein gutes dynamisches, nur nicht gerade ein Gesangsmikro, da diese für Nahbesprechung sind. Evtl. mal bei den Treppendorf Typen (Thomann) nachschauen, oder beim Music Store.
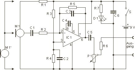
also habe alles nochmal durchgetestet und neu aufgebaut und das rauschen der elektretkapsel hat sich stark verringert. ich habe euch mal die Zeichnung vom Vorverstärker hochgeladen C1 = 10 µF, C2 = 0,1 µF, C3 = 33 pF, C4 = 15 pF, C5 = 10 µF, C6 = 0,1 µF R1 = 4,7 kΩ (1...10 kΩ), R2 = 470 Ω, R3 = R4 = 10 kΩ, R5 = 220 kΩ, R6 = 100 Ω, R7 = 6,8 kΩ nun ist mir aufgefallen das ich das rauschen nochmal um ein vielfaches verringern kann wenn ich c5 statt 10µF auf 0,1µF verkleinere. jetzt ist meine frage bis zu welcher Frequenz der Vorverstärker dann noch funktioniert im Gegensatz zu den 10µF. bin mit den Formeln im internet nicht wirklich klargekommen
Noise schrieb: > bin mit den Formeln im internet nicht wirklich klargekommen Wenn das Rechnen Probleme macht: Simulation mit z.B. LTspice, das Prog ist klasse und dazu noch kostenfrei.
kann man damit denn so eine Schaltung simulieren? ich wusste bei den Formeln nicht genau was ich für einen widerstand einsetzten soll
Klar, Du musst die (virtuellen) Bauteile eingeben, deren Werte festlegen und verdrahten und kannst Dir dann die Ergebnisse probiert mit unterschiedlichen Bauteilwerten ansehen. In der vorhandenen Bauteilebibliothek findest Du fast alles, zumindest alles für Deinen VV. Wenn nicht, dann gibts noch reichlich mehr Bauteilmodelle im Netz. Ein wenig Einarbeitung in diese Simusoft ist natürlich notwendig, ich habe auch noch nicht alles verstanden, arbeite aber dran. Ein paar kleine Schaltungen hatte ich schon simulieren lassen und dann in echt aufgebaut. Die Ergebnisse stimmten bei mir hochgradig überein.
Die Schaltung ist im Prinzip in Ordnung. Ich nehme mal an, sie ist mit einem NE5534 aufgebaut. Lass mal C2 weg, verringere R3/R4 auf 1k, und ersetze C1 gegen einen Folienkondensator MKS02 1uF oder MKS2 4u7 je nach dem an wie niedrigen Frequenzen du interessiert bist. Du sagst ja, daß eine Verringerung des Ausgangskondensators von 10uF auf 0.1uF zu besseren Ergebnissen führt, also ist deine untere Grenzfrequenz wohl nicht so wichtig. Wenn nachfolgende Stufe (Kopfhörerverstärker) seinerseits einen Eingangskoppelkondensator und Lautstärkepoti besitzt, lass C5, P1 und R6 einfach ganz weg. Auch ein Ersatz des NE5534 gegen einen SA5534A bringt noch was.
>wenn ich c5 statt 10µF auf 0,1µF verkleinere.
Du bist ja ein Troll. Wenn Du ihn auf 1 pF verringerst, hast Du gar kein
Rauschen mehr. Logisch, dass das Rauschen weniger wird, wenn Du die
untere Grenzfrequenz beschneidest. -->1/F Rauschen. Das ist völlig
sinnlos, da die untere Grenzfrequenz eh vom Ohr gestellt wird. Alles
Rauschen darunter hörst Du eh nicht, alles was Du durch Hochpässe
absäbelst geht auch zu Lasten der Signale.
> Wenn Du ihn auf 1 pF verringerst
Mit 0,1µ liegt die Grenzfrequenz bei 150 Hz. Das deutet darauf hin, daß
es sich bei der Störung um niederfrequentes Rauschen oder um Brummen
handelt. Den Brumm kannst Du schon mal durch Abschirmen ausschließen.
Die Simulation deutet auch darauf hin, daß es einfach am Mikrofon liegt.
99% des Rauschens entsteht als thermisches Rauschen im Rm. Bei einer
größeren Membran wird die Kapazität Cm größer und das Rauschen gegen GND
abgeleitet. Außerdem erhöht sich das Signal.
Durch Abschneiden der Frequenzen unterhalb von 200 Hz könnte das
Rauschen um ca. 15 dB verringert werden. Falls es auf den Frequenzgang
nicht ankommt, wäre ein dynamisches Mikrofon eventuell vorzuziehen.
So wie Bernd würde ich lieber einen nichtinvertierenden Verstärker verwenden, um die Elektretkapsel nicht zu stark zu belasten. Außerdem würde ich zusätzlich die Versorgungsspannung von OPamp und Elektretkapsel mit RC-Gliedern sieben. Im Anhang ist ein Beispiel gezeigt. Wenn ein hochwertiger OPamp wie der NE5534 zum Einsatz kommt, kann man in der ersten Verstärkerstufe natürlich auch eine größere Verstärkung einstellen. Dazu einfach den 1k Widerstand dort entsprechend verkleinern und den 22µ Elko gegengleich vergößern.
An B e r n d W. (smiley46): Ich bin ja selbst, wie geschrieben, noch Anfänger mit LTspice. Darf ich mal was doofes fragen? Wie ist das zu verstehen mit C5 (ck)? Ich meine, welchen Wert nimmt hier C5 an und wo ist der definiert? Danke, Frank
> Wie ist das zu verstehen mit C5 (ck)?
Der Wert des Kondensators wird aus ".param ck 10µ" übernommen.
Alternativ kann man zum Vergleich mit ".step param ck..." die Simulation
mit mehreren Werten laufen lassen. Dazu bei ";.step ..." den Strichpunkt
entfernen und bei ";.param ..." einfügen.
B e r n d W. schrieb: > Der Wert des Kondensators wird aus ".param ck 10µ" übernommen. > Alternativ kann man zum Vergleich mit ".step param ck..." die Simulation > mit mehreren Werten laufen lassen. Dazu bei ";.step ..." den Strichpunkt > entfernen und bei ";.param ..." einfügen. Upps, verstehe noch kein Wort, werde das aber durchprobieren. Herzlichen Dank, Bernd. Viele Grüsse von Frank
>Upps, verstehe noch kein Wort, werde das aber durchprobieren.
Einen korrekten Ausgangscap zu finden, ist jetzt aber auch nicht sooo
schwer, oder?
Was strebst du denn für einen Frequenzgang an? Und was hast du für eine
Last am Ausgang?
Kai Klaas schrieb: > Und was hast du für eine > Last am Ausgang? Für mich sieht P1 schon mal wie die erste Last aus, da fehlt natürlich der Wert. C5 und P1 bilden also einen frequenzabhängigen Spannungsteiler und je höher der Schleifer von P1 steht, umso höher ist der Einfluss der Eingangsimpedanz des nachfolgenden Verstärkers. Da wir nix über den gewünschten Frequenzgang wissen, muss es hier erstmal enden. Nur noch ein Förmelchen :-) Der Scheinwiderstand eines C bei gegebener Frequenz ist: Rc = 1/(2*Pi*f*C) , C in Farad, f in Hz.
Ich habe Heute mal ein Experiment gemacht. Ich habe einen Verstärker mit den TBA820 aufgebaut. Ich habe ihn so dimensioniert das er eine 100-fache Verstärkung macht. Ich betreibe ihn mit 9V. Dann habe ich eine Elektretkapsel aus meine Bastelkiste gesucht und die Kapsel über einen Vorwiderstand von 20kOhm an 9V angeschlossen. Über die Kapsel stellt sich eine Spannung von 3V ein. Diese Konstruktion habe ich dann direkt über einen Kondensator mit dem Eingang des TBA820 verbunden. Am Ausgang habe ich dann einen Stereokopfhöhrer Sennheiser HD480II, beide Hörmuscheln parallel, angeschlossen. Über den Kopfhöhrer war das das ticken einer Wanduhr wesendlich lauter als ohne zu höhren. Die Empfindlichkeit ist so hoch, das wenn ich mit dem Kopfhöhrer der Kapsel zu nahe komme eine Akustische Rückkopplung entsteht. Es ist auch ein Rauschen der Kapsel zu höhren. Ich würde mal sagen das mit dieser Konstruktion die Empfindlichkeitsgrenze erreicht ist, mehr ist mit einer Elektretkapsel nicht drinn. Hier noch einen Vorverstärker noch vorzuschalten macht keinen Sinn. Ich weiß ja nicht was oder wen du belauschen möchtest, das Einzigste was man dann noch machen könnte ist die Kapsel in einen Trichter zu montieren.
Doch, Kapsel hier rein packen: http://www.abhoerschutz24.at/angriff/laser/images/fotos/parabolmikrofon2.jpg
Auch von mir vielen Dank an Andreas W. für den tollen Beitrag. Welches Großmembranmikrofon von Behringer um ca. 100 Euro meinst Du genau? Unter dem Begriff "M1" habe ich leider nichts gefunden. Zu den Elektretkapseln: Wie schon von Matthias Sch. angemerkt, spielt der Vorwiderstand eine entscheidende Rolle. Dieser läßt sich am Besten experimentell bestimmen (zwischen 4k7 und 10k). Der FET im Elektretmikrofon ist meist ein Billigtyp mit entsprechend hohem Rauschen. Man kann jedoch die Kapsel öffnen und den FET (bei diesen normalgroßen Kapseln ist der im TO-92 Gehäuse) gegen einen rauschärmeren Typ tauschen. Man kann auch mehrere Kapseln parallel schalten. Entweder direkt (an einem entsprechend verringerten Vorwiderstand) oder (besser) über Übertrager. Das Deine (Noise) Rauschmessung der Kapsel plausibel war, wage ich zu bezweifeln. Hast Du nicht eher Das Eingangsrauschen Deines Oszilloskops aufgenommen? Hast Du schon testweise, wie von Bernd oben vorgeschlagen, Deine Kapsel durch einen äquivalenten Widerstand ersetzt, um das Rauschen zu vergleichen? Ich habe schon mehrere ähnliche Aufbauten gemacht und alle kamen an die Empfindlichkeit des menschlichen Ohres heran (aber mit einer Elektretkapsel auch nicht viel weiter). Ev. ist Deine Kapsel wirklich verpolt. Viel Erfolg bei den weiteren Experimenten!
Hallo, stimmt, ein M1 gibt es nicht, es ist ein B1 ;-) Gibt es z.B. hier: http://www.thomann.de/de/behringer_b1_microphone.htm Kostet jetzt nur noch 79 Euro. Mit kleinem Koffer, aber ohne Anschlußkabel. Für mich hat das ein hervorragendes Preis-/Leistungsverhältnis, es hat bereits professionelle Qualität, kostet aber nur einen Bruchteil eines Sennheiser oder Neumann... Sicher kommt es an dessen Eigenschaften nicht ganz heran, aber der Unterschied ist sicher deutlich geringer als der vom B1 zu jedem Elektretmikro aus dem Konsumerbereich... Wichtig ist ein richtig guter Mikrofonvorverstärker, für den Selbstbau empfehle ich den INA103 von Burr Brown. Auch, wenn das IC vielleicht ca. 10 Euro kostet, ist das billiger als irgendwelche sonstigen Lösungen mit hohem Bauteilaufwand, egal, ob OPAMPs oder diskret. Gruß Andy_W
Es bewährt sich übrigens auch, eine sehr saubere Betriebsspannung für die Kapsel und zumindest die erste Stufe zu nehmen, ein einfacher 3-Bein Regler rauscht ziemlich und sollte nochmal extra gefiltert werden. Das du da vorne Metallfilm Widerstände nehmen solltest und keine Kohle, ist ja klar. Wenn möglich, nimm am besten keine Koppelkondensatoren, und schon gar keine Tantals oder Elektrolyt. Übrigens hat auch Pearl so ein Grossmembran Mikro names CR55 für kleineres Geld, habs aber im Moment nur in der Bucht gefunden: http://www.ebay.de/itm/Pearl-CR-55-Kondensator-Mikrofon-Grossmembran-/280727133669
>Es bewährt sich übrigens auch, eine sehr saubere Betriebsspannung für >die Kapsel und zumindest die erste Stufe zu nehmen, ein einfacher 3-Bein >Regler rauscht ziemlich und sollte nochmal extra gefiltert werden. Hatte ich auch schon empfohlen: Beitrag "Re: Elektretkapsel (zu hohes rauschen)" >Das du da vorne Metallfilm Widerstände nehmen solltest und keine Kohle, >ist ja klar. Würde ich zwar auch machen, aber moderne Kohleschichtwiderstände sind Metallfilmwiderständen heutezutage im Rauschen beinahe ebenbürtig. In Consumer-Geräten findet man deshalb statt Metallfilmwiderständen fast immer Kohleschichtwiderstände, auch in hochverstärkenden Stufen. >Wenn möglich, nimm am besten keine Koppelkondensatoren, und >schon gar keine Tantals oder Elektrolyt. Ich frage mich immer, woher sich diese Empfehlungen speisen. In der professionellen Tonstudiotechnik arbeit man bis zum heutigen Tag ausgiebig mit Aluminium-Elektrolyt-Kondensatoren im Signalweg. Jedes Signal geht durch ungezählte Elkos, bevor man es endlich zu Gehör bekommt. Man kann ohne hörbare Klangeinbußen befürchten zu müssen im Audiobereich ohne Probleme Aluminium-Elektrolyt-Kondensatoren im Signalweg verwenden.
Hallo, was Elkos im Signalweg angeht sage ich: es kommt drauf an. Elektor hat vor vielen Jahren mal die Verzerrungen von Elkos gemessen, also Elko als Koppelkondensator und dahinter ein Widerstand gegen Masse. Solange die Grenzfrequenz viel kleiner als das Nutzsignal ist, der Widerstand also relativ groß ist, gibt es keine Probleme. In der Nähe der Grenzfrequenz machte sich die geringe Nichtlinearität der Elkos zumindest meßtechnisch bemerkbar. Allerdings lag das eher im Promillebereich, fragt sich, ob irgendjemand das im Blindversuch heraushören könnte... Man hat auch andere Kondensatoren ausprobiert (keramisch, diverse Kunststofffolienkondensatoren) und dort konnten keinerlei Unterschiede nachgewiesen werden, Debatten von Hifi-Gurus ob Polypropylen besser als Teflon klingt oder nicht, gehen eher in den Bereich Homöopathie und Esotherik... Da es heute schon keramische Kondensatoren bis ca. 10uF als SMD gibt, die kleiner als SMD-Tantals sind, nicht gepolt sind, mehr Spannung vertragen (ca. 25-50V statt 6-25V bei größeren Tantals) und noch weniger Nichtlinearitäten haben, sehe ich keine Notwendigkeit mehr, stattdessen Elkos einzusetzen. Ausnahme sind z.B. Endstufen, wo man z.B. im Gegenkopplungszweig z.B. 100uF braucht, um bei größerer Verstärkung als Eins trotzdem einen guten Offset zu bekommen. Aber auch die lassen sich relativ leicht vermeiden, bei mir sind jedenfalls keine Elkos mehr irgendwo im Signalzweig meiner Selbstbaugeäte, kostet kaum mehr. In fertigen Geräten wechsle ich die Elkos aber nicht aus, sooo nötig ist das wirklich nicht ;-) Gruß Andy_W
>was Elkos im Signalweg angeht sage ich: es kommt drauf an. Elektor hat >vor vielen Jahren mal die Verzerrungen von Elkos gemessen, also Elko als >Koppelkondensator und dahinter ein Widerstand gegen Masse. Solange die >Grenzfrequenz viel kleiner als das Nutzsignal ist, der Widerstand also >relativ groß ist, gibt es keine Probleme. Eben. Der Trick ist einfach, die Grenzfrequenz genügend tief zu legen. Bei einer Grenzfrequenz von unter 1Hz hört man nichts von irgendwelchen Verzerrungen. Davon abgesehen würde ich aber lieber die Kapazität vergrößern als den Widerstand. Das ist ja gerade der große Voprteil, daß Elkos eine sehr niederohmige Beschaltung erlauben und dadurch die Schaltungen kaum gestört werden können und gleichzeitig wenig rauschen. >Da es heute schon keramische Kondensatoren bis ca. 10uF als SMD gibt, >die kleiner als SMD-Tantals sind, nicht gepolt sind, mehr Spannung >vertragen (ca. 25-50V statt 6-25V bei größeren Tantals) und noch weniger >Nichtlinearitäten haben, sehe ich keine Notwendigkeit mehr, stattdessen >Elkos einzusetzen. Solange du NP0 meinst...
Kai Klaas schrieb: > Ich frage mich immer, woher sich diese Empfehlungen speisen. In der > professionellen Tonstudiotechnik arbeit man bis zum heutigen Tag > ausgiebig mit Aluminium-Elektrolyt-Kondensatoren im Signalweg. Jedes > Signal geht durch ungezählte Elkos, bevor man es endlich zu Gehör > bekommt. Deswegen kommt da ja auch kein HiFi raus. :-) Gruss Harald
@Andreas W. (andy_w) >Da es heute schon keramische Kondensatoren bis ca. 10uF als SMD gibt, >die kleiner als SMD-Tantals sind, nicht gepolt sind, mehr Spannung >vertragen (ca. 25-50V statt 6-25V bei größeren Tantals) und noch weniger >Nichtlinearitäten haben, sehe ich keine Notwendigkeit mehr, stattdessen und ich bildete mir bis jetzt ein, daß hochkapazitive keramische C's hochgradig nichtlinear sind ...
> keramische Kondensatoren bis ca. 10uF als SMD gibt, > mehr Spannung vertragen und noch weniger Nichtlinearitäten haben Dann kann man auch bei Elkos bleiben! http://de.wikipedia.org/wiki/Keramikkondensator#Spannungsabh.C3.A4ngigkeit_der_Kapazit.C3.A4t
Hallo, als Koppelkondensatoren gehen die schon - aus den gleichen Gründen wie die Elkos. Hauptgrund für mich ist die kleinere Bauform und die fehlende Polarität. An den meisten Koppelkondensatoren liegt bei mir nur Offsetspannung an, man kann also gar nicht sagen, wie die gerade gepolt sind. Bei einem Koppelkondensator ist es mir herzlich egal, ob bei hohen Frequenzen die Kapazität um 10-20% absinkt, wenn die Impedanz bei kleinen Frequenzen immer noch vernachlässigbar klein genug bleibt. Ich lege zwar Wert auf eine extrem hohe Dynamik, aber ein Klirrfaktor von <0.1% reicht völlig aus, ich muß da nicht um ppm-Bereiche diskutieren, die man nur mit Mühe per Spektrumanalyzer aus dem viel stärkeren Rauschen herausfischen muß... Ach ja, für Filter und sonstige frequenzbestimmende Funktionen kommen solche Kondensatoren nicht in Frage, genau so wenig wie Elkos. Auch für Sample&Hold Funktionen (dazu gehören auch Koppelkondensatoren für analoge Videoeingänge, da die oft zur Schwarzwertklemmung mitbenutzt werden, z.B. bei Video-ADCs) nehme ich keine keramischen Kondensatoren. Elkos in Frequenzweichen für Lautsprecher sehe ich auch sehr skeptisch, neben der Toleranz, der Notwendigkeit von bipolaren Elkos (was die nicht gerade besser macht) kommt auch noch der größere Strom dazu. Interessiert mich aber weniger, da ich nur noch Aktivboxen habe... Gruß Andy_W
Kai Klaas schrieb: >>Wenn möglich, nimm am besten keine Koppelkondensatoren, und >>schon gar keine Tantals oder Elektrolyt. > > Ich frage mich immer, woher sich diese Empfehlungen speisen. In der > professionellen Tonstudiotechnik arbeit man bis zum heutigen Tag > ausgiebig mit Aluminium-Elektrolyt-Kondensatoren im Signalweg. In professionellen Bandgeräten waren auch Tantals verbaut (Studer-Revox) die gerne mal auf Kurzschluss gingen und dann die Einspielmaschine lahmlegten. Das waren diese kleinen Tropfendinger, die ich seitdem meide wie der Nerd ein gutes Buch. Habe auch viele B77 und A77 mit diesem Problem repariert. Und Elkos sind nicht so sehr wg. ihres Frequenzganges das Problem, sondern sie rauschen prinzipbedingt - zwar wenig, aber es lohnt sich, in hochempfindlichen Eingangsstufen nur gute zu verwenden oder ganz darauf zu verzichten. Ich denke allerdings, das generell die Qualität besser geworden ist bei Markenware, so dass das nicht so ein Problem ist. Und übrigens - professionelle Tonstudios arbeiten heute digital. Da wird das Signal ein bisschen verstärkt und geht dann sofort in den ADC.
Jens G. schrieb: > und ich bildete mir bis jetzt ein, daß hochkapazitive keramische C's > hochgradig nichtlinear sind ... Das bildest du dich nicht ein, dass ist so. Ich habe vor kurzen einen kleinen Verstaerker gebaut. Zuerst mit Keramik und dann mit Folie. Mir Keramik hat der einen Klirr vom 0.3% gehabt und mit Folie um die 0.02%. Auch auf dem SA konnte man wunderbar die Oberwellen sehen die der Keramik produzierte.
> Da es heute schon keramische Kondensatoren bis ca. 10uF als SMD gibt, > die kleiner als SMD-Tantals sind, nicht gepolt sind, mehr Spannung > vertragen (ca. 25-50V statt 6-25V bei größeren Tantals) und noch weniger > Nichtlinearitäten haben, sehe ich keine Notwendigkeit mehr, stattdessen > Elkos einzusetzen. Du schlägst nicht ernsthaft vor, im Signalweg Mikrophone einzubauen... Denn hochkapazitive Keramikkondenstaoren sind nichts anderes, mit einer gigantischen Abhängigkeit der Kapazität von der Spannung. http://stephan.win31.de/capdist.htm (Übersicht Kondensatoren in Audioanwendungen) http://waltjung.org/PDFs/Picking_Capacitors_1.pdf http://waltjung.org/PDFs/Picking_Capacitors_2.pdf und zum selber-ausrechnen bis welche Qualitätsklasse Elkos gerade noch akzeptabel wären: http://www.kemet.com/kemet/web/homepage/kechome.nsf/vabypagename/kemsoft > Ich habe Heute mal ein Experiment gemacht. > Ich habe einen Verstärker mit den TBA820 Au weia. Einen schlechteren OpAmp hattest du wohl gerade nicht da... Dein Experiment sagt nichts auss, ausser: Du weisst nicht, wann ein Elektret-Mikro richtig angepasst ist. Du weisst nicht, was ein Kopfhörerverstärker ist. Du weisst nicht, wann Rückkopplungen entstehen.
Bitte melde dich an um einen Beitrag zu schreiben. Anmeldung ist kostenlos und dauert nur eine Minute.
Bestehender Account
Schon ein Account bei Google/GoogleMail? Keine Anmeldung erforderlich!
Mit Google-Account einloggen
Mit Google-Account einloggen
Noch kein Account? Hier anmelden.




