Hallo, also ich möchte gerne den Mosfet als einstellbaren Widerstand nutzen. Beispielsweise möchte ich den Strom so begrenzen das über dem Mosfet nur 200mV abfallen. Aber irgendwie raff ich es nciht wie ich die Beschaltung des OP realisieren muss. Könnte mir jemand mal die Berechnung bzw. erklären warum mein OP immer die selbe Spannung am Ausgang liefert?
Dein Integrator hat eine Verstärkung von -1/(R7*C1), d.h. von 100 000. Jetzt kannst du dir ja selber überlegen, wie groß die Spannung am Mosfet maximal sein darf ;)
Solange du eine 10A Stromquelle I1 als Verbraucher hast, werden da immer 10A fließen. Dafür brauchst du überhaupt keinen Stromregler. Hau weg die 10A Quelle und mach einen sinnvollen Verbraucher(Widerstand, LED) zwischen Drain und +5V.
Helmut S. schrieb: > Solange du eine 10A Stromquelle I1 als Verbraucher hast, werden da immer > 10A fließen. Dafür brauchst du überhaupt keinen Stromregler. > > Hau weg die 10A Quelle und mach einen sinnvollen Verbraucher(Widerstand, > LED) zwischen Drain und +5V. Stimmt, das hatte ich noch ganz vergessen zu schreiben :D
> Aber irgendwie raff ich es nciht wie ich die Beschaltung > des OP realisieren muss Ein mit 5V versorgter TLC274 wird nicht genug Spannung liefern, um eine IRFP250 ganz aufzusteuern. Eine STROMQUELLE für den Leistungskreis erübrigt jegliche Regelung.
Also um es noch einmal kurz zu erklären. 1. Bauteile sind noch nciht die endgültigen. und 2. Die Werte auch nicht. Meine Absicht ist das ich die Spannung die über dem Mosfet abfällt zu regeln. Also es sollen zb. egal bei welchem Strom 100mV abfallen. 1. Ist die Schaltung vom Aufbau her für meine Zwecke richtig?
Du musst die Stromquelle I1 durch eine passive Last ersetzen. Nimm einen 4Ohm Widerstand statt I1.
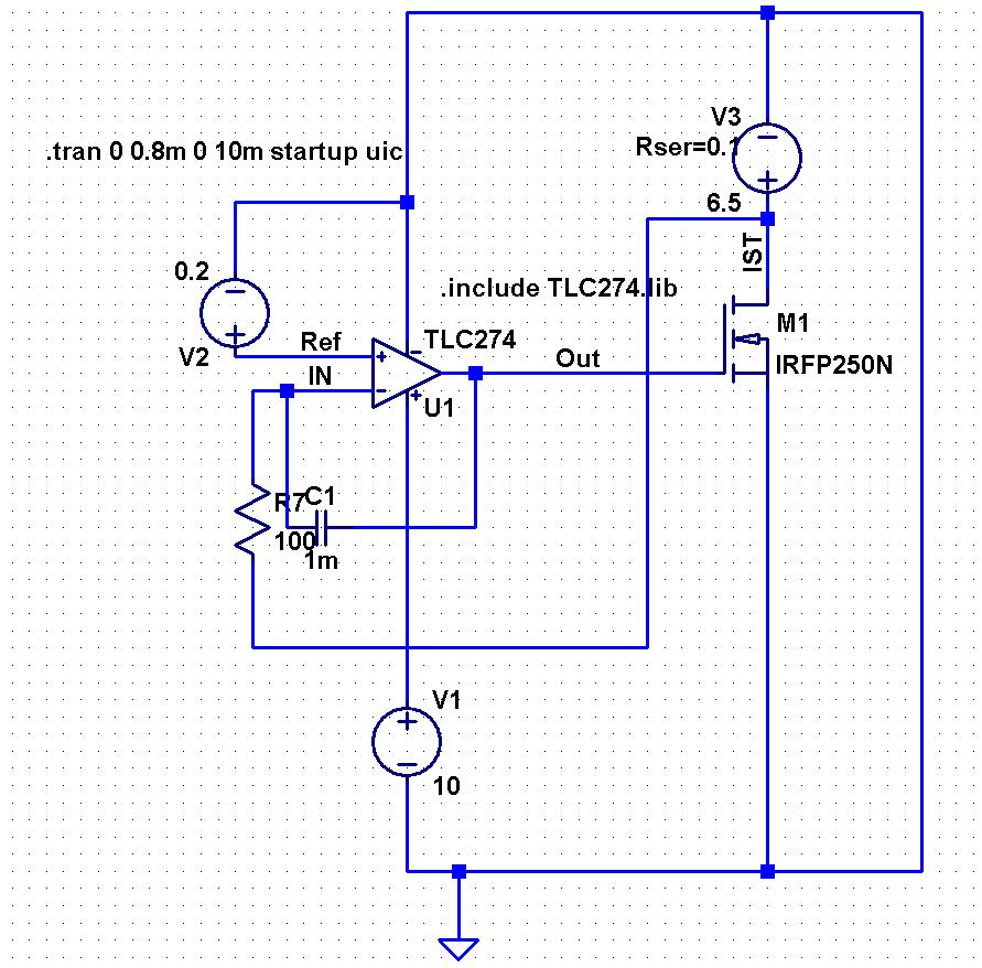
Das Problem ist das ich da keine Last habe. Es geht darum ein Netzteil kurzzuschließen. Und dabei einen definierten Spannungsfall über dem Mosfet zu bekommen. Es gibt keine Last an dem Netzteil. Und 10A liefert es im Kurzschlussfall.
Noy schrieb: > Das Problem ist das ich da keine Last habe. Es geht darum ein Netzteil > kurzzuschließen. Und dabei einen definierten Spannungsfall über dem > Mosfet zu bekommen. Es gibt keine Last an dem Netzteil. Und 10A liefert > es im Kurzschlussfall. Dann bilde halt das Netzteil als Spannungsquelle V mit 0,1Ohm Innenwiderstand nach. Deine Nachbildung mit I1 ist auf jeden Fall falsch.
> Und dabei einen definierten Spannungsfall über dem Mosfet zu bekommen.
Du REGELST mit dieser Schaltung sicher nicht die Spannung über dem
MOSFET, du misst sie ja noch nicht mal.
Das habe ich auch schon eben festgestellt. Mittlerweile hab ichs ausch schon korrigiert...
Noy schrieb: > Das habe ich auch schon eben festgestellt. Mittlerweile hab ichs ausch > schon korrigiert... ...und nun hast du IMMER 6.5V am Fet anliegen...du brauchst eine Last! EDIT: Sorry, hab den Innenwiderstand nicht gesehen
@ Noy (Gast) > Test.JPG > 122,7 KB, 0 Downloads >Das habe ich auch schon eben festgestellt. Mittlerweile hab ichs ausch >schon korrigiert... Nö. Die Schaltung ist unbrauchbar. Negative Versorgung vom OPV stimmt nicht. Dein Spannungsmessung ist Schrott. Strommessung fehlt. -> Tonne
Ja, dann mal doch mal kurz ne schaltung mit der ich so etwas bewerkstelligen kann.
Falk Brunner schrieb: > @ Noy (Gast) > >> Test.JPG >> 122,7 KB, 0 Downloads > >>Das habe ich auch schon eben festgestellt. Mittlerweile hab ichs ausch >>schon korrigiert... > > Nö. Die Schaltung ist unbrauchbar. Negative Versorgung vom OPV stimmt > nicht. Dein Spannungsmessung ist Schrott. Strommessung fehlt. > > -> Tonne TLC274N arbeitet mit 5V und GND, er hat also "nur" eine zu hohe Spannung. Trotzdem hast du recht, mit 5V wird er den MOSFET nicht vernünftig durchschalten können und Gedanken über den zu wählenden Verstärkungsfaktor hat er sich auch nicht gemacht. Ist der FET eigentlich geeignet für den von ihm angegebenen Innenwiderstand usw...
Noy schrieb: > Und dabei einen definierten Spannungsfall über dem > Mosfet zu bekommen. Warum das denn? Den Widerstand des MOSFETs wirst du so nie eindeutig bestimmen können womit die Information von Uds völlig uninteressant ist. Dann ist es doch besser die Spannung über einen bekannten Widerstand zu messen. So könntest du dir immerhin den Strom ausrechnen, der fließt.
Der Strom der fließt interessiert mich gar nicht. Ich möchte es nur so regeln das ich immer 200mV über dem Mosfet habe. Egal welcher Strom fließt beim kurzschließen des Netzteils.
Kleiner Fehler. Der Opamp war bei gewünschten 0,1V Uds schon am Anschlag. Hier mit anderem Mosfet. Im Anhang die korrigierte Schaltung.
Hallo, vielen Dank. Das schaut ganz gut aus. Muss ich mir jetzt mal genauer anschaun um es zu verstehen.
Bitte melde dich an um einen Beitrag zu schreiben. Anmeldung ist kostenlos und dauert nur eine Minute.
Bestehender Account
Schon ein Account bei Google/GoogleMail? Keine Anmeldung erforderlich!
Mit Google-Account einloggen
Mit Google-Account einloggen
Noch kein Account? Hier anmelden.




