Schönen Nachmittag, ich plane eine Schaltung zur Versorgung verschiedener OPV-Schaltungsexperimente zu realisieren. Dabei bin ich auf die Preamp-Versorgung von Elliott Sound Products gestoßen (s. http://sound.westhost.com/project05.htm), die für mich relativ leicht und günstig realisierbar wäre (Trafo vorhanden). Da ich allerdings in Sachen Elektrotechnik noch nicht allzu sattelfest bin, stellt sich da eine Frage bezüglich der Schaltung... so wie ich das aus dem Text entnehme, wird nur eine Phase (ein Anschluss der Sekundärseite) des Transformators und der Ground Anschluss verwendet. Aber wie soll das funktionieren? Ich kann doch nicht einen Anschluss "in der Luft hängen" lassen? Mein Hausverstand würde mir empfehlen, die beiden Trafoausgänge als Anschlüsse zu verwenden (eben wie bei einer normalen Gleichrichterschaltung) - allerdings frage ich mich, wie ich dann den zweiten Ausgang als Ground bezeichnen kann, wenn sich dessen Potential doch ständig ändert? Entschuldigt bitte die sicherlich sehr naiven Fragen, aber das geht mir irgendwie gerade nicht ein. Die Suche ergab übrigens keine Antwort und ja, ich kann mit einem Lötkolben umgehen und sehe mich in der Lage, die Schaltung aufzubauen ;) MfG Hans
Das ist schon so korrekt. Aus der Sekundärseite deines Trafos bekommst du die Niedervoltwechselspannung und die wird so aufgeteilt, dass NUR die pos. Halbwelle durch D2 den 7815 und NUR die neg. Halbwelle per D1 den 7915 versogt. Bezugspotenzial (Masse) ist für beide Spannungen der zweite Trafoanschluss. Stichwort: Einweggleichrichtung Tschau, Dave Ach ja, denke daran, dass die sich einstellenden Gleichspannungen unter Last an C1 und C2 mindestens etwa 3V höher sein sollten als deine +-15V. Die Regler wollen auch Futter haben. Der Trafo sollte also genügend Spannung liefern können.
Danke für die flotte Antwort! Soweit ist mir das nun klar. Eines bleibt mir noch zu fragen: Wenn ich neben dieser Versorgung eine weitere Schaltung mit eigener Versorgung (ebenso Trafo, Gleichrichter,...) aufbaue, kann ich (oder muss ich dann sogar) die Massen bedenkenlos verbinden? MfG Hans
>Dabei bin ich auf die Preamp-Versorgung von Elliott Sound Products >gestoßen (s. http://sound.westhost.com/project05.htm), die für mich >relativ leicht und günstig realisierbar wäre (Trafo vorhanden). Das ist nur eine von vielen möglichen. Mister Elliott zeigt auf seiner Website ja noch andere Netzteilschaltungen: http://sound.westhost.com/projects-0.htm#psu
hansibal schrieb: > kann ich (oder muss ich dann sogar) die > Massen bedenkenlos verbinden? Denke schon, zumindest zwingend wenn beide Schaltungen ein gemeinsames Bezugspotential benötigen. Genau würde ich dies aber erst beurteilen wenn ich die Schaltungen kenne und deren Zweck.
Zum Beispiel möchte ich einen Vorverstärker für einen älteren Schallplattenspieler bauen. Der Antrieb des Spielers wird von einem eigenen Trafo gespeist (leider nicht für die Versorgung verwendbar, da erschien mir ein eigener Trafo sinnvoller), die Masse der bisherigen Versorgung stellt damit zwingend auch das Bezugspotential für die zu verstärkenden Signale dar. Sofern ich das verstehe, muss ich da die Massen verbinden, da sonst kein konstantes Bezugspotential (also von Tonabnehmer über Vorverstärker bis zum Ausgang) garantiert ist? MfG Hans
hansibal schrieb: > Der Antrieb des Spielers wird von einem > eigenen Trafo gespeist Wenn du damit den Antrieb des Motors meinst, dann würde ich diese Masse nicht mit der des Vorverstärkers verbinden. Hinweis: Tonabnehmer als Magnetsystem braucht einen Entzerrervorverstärker, Kristallsystem nicht.
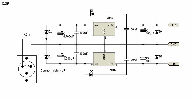
> (Trafo vorhanden).
Dein Trafo hat 2 Anschlüsse für 230V~
und 2 Anschlüsse für vermutlich 18V~.
Der XLR-Stecker hat auch 2 belegte Anschlüsse.
Nun gibt es genau 2 Möglichkeiten, die 2 sekundären
Anschlüsse vom Trafo an diese XLR Kontakte zu legen,
und beide sind richtig.
Noch Fragen ?
Dein Trafo hat sekundär 4 Anschlüsse weil er 2 Wicklungen
a 18V hat ? Super, dann kannst du eine bessere Lösung
bauen als von Sound-Westhost vorgeschlagen, nämlich so:
o--+ +--(2)--+---|>|-+---+--7815--+-- +15V
S:S | | | | |
S:S | +-|>|-+ C1 | C3
S:S | | | | |
S:+--(1)--)-)---------+----+---+-- Masse
S:S | | | | |
S:S +-)-|<|-+ C2 | C4
S:S | | | | |
o--+ +--(3)----+-|<|-+---+--7915--+--
XLR
plus den 4 Dioden und die kleinen Kondensatoren
stets neben den dicken Kondensatoren.
Sieht fast genau so aus ?
Ist es auch, nur können die Kondensatoren C1 und
C2 statt 4700uF nun nur 2200uF haben, also nur halb
so gross sein, bei gleicher Leistung.
Dave Trescher schrieb: > Wenn du damit den Antrieb des Motors meinst, dann würde ich diese Masse > nicht mit der des Vorverstärkers verbinden. Ja, Motorantrieb, wobei vor dem Motor noch ein "UPC1470H" (http://pdf1.alldatasheet.com/datasheet-pdf/view/156209/NEC/UPC1470H.html) sitzt, falls das einen Unterschied macht? MaWin schrieb: > Dein Trafo hat 2 Anschlüsse für 230V~ > und 2 Anschlüsse für vermutlich 18V~. So ist es. > Der XLR-Stecker hat auch 2 belegte Anschlüsse. > > Nun gibt es genau 2 Möglichkeiten, die 2 sekundären > Anschlüsse vom Trafo an diese XLR Kontakte zu legen, > und beide sind richtig. > > Noch Fragen ? Nein, danke :) > o--+ +--(2)--+---|>|-+---+--7815--+-- +15V > S:S | | | | | > S:S | +-|>|-+ C1 | C3 > S:S | | | | | > S:+--(1)--)-)---------+----+---+-- Masse > S:S | | | | | > S:S +-)-|<|-+ C2 | C4 > S:S | | | | | > o--+ +--(3)----+-|<|-+---+--7915--+-- > XLR > > plus den 4 Dioden und die kleinen Kondensatoren > stets neben den dicken Kondensatoren. > > Sieht fast genau so aus ? > > Ist es auch, nur können die Kondensatoren C1 und > C2 statt 4700uF nun nur 2200uF haben, also nur halb > so gross sein, bei gleicher Leistung. Das wär natürlich eine Überlegung wert, zumal Trafos nicht so teuer sind... welche Spannungsfestigkeit sollten die ElKos eigentlich haben? Reichen 25V oder sollte man zur Sicherheit mehr veranschlagen? MfG Hans
Ein 18V~ Trafo erzeugt bei +10% Netzüberspannung http://de.wikipedia.org/wiki/Netzspannung#Normung im Leerlauf (je nach deinem Trafo, ich sag mal 14VA) vergossen Flachtrafo offene Bauweise 2VA +35% 3.5VA +35% 12VA +34% 3.2VA +32% 7VA +38% 24VA +23% 5VA +32% 14VA +30% 36VA +18% 10VA +28% 30VA +14% 48VA +16% 16VA +22% 72VA +14% 108VA +11% 150VA +10% nach Gleichrichtung am Siebelko 18*1.1*1.3*1.414 = 36.39V, wenn man stets eine Last dran hat (Leuchtdiode zur Kontrolle) kann man die Flusspannug der Gleichrichterdiode abziehen 35.6V. Das überlebt ein 35 V Elko, so genau weiß der auch nicht was auf seinem Schildchen steht, aber 25V hätte jedes Recht der Welt einfach zu explodieren.
Ok, danke für die lehrreiche Ausführung :) Dann werd ich mich wohl mal an die Besorgung machen und die Schaltung demnächst testen... tolle Beratung hier, vielen Dank nochmal! MfG Hans
hansibal schrieb: > Dann werd ich mich wohl mal an die Besorgung machen und die Schaltung > demnächst testen... tolle Beratung hier, vielen Dank nochmal! C1 und C2 in deiner Schaltung - die hinteren beiden 100µF - kannst du dir besser sparen. Der 7815 hat z.B. bei 1kHz einen Ausgangswiderstand von 18mΩ. Dein realer Elko kann da nicht mithalten, sondern irritiert mit seiner kapazitiven Last nur den Regler. Lt. Datenblatt des Herstellers sind am Ausgang 100nF vorzusehen und der sollte es wissen.
Dankesehr, auf das hab ich beim Durchblicken des Datenblattes garnicht geachtet... Mir ist gerade wieder die Frage mit den beiden Massen eingefallen. Ist es nicht zwingend erforderlich, das Bezugspotential der Signale vom Tonabnehmer mit der Masse der Vorverstärkerschaltung zu verbinden? MfG Hans
>Dankesehr, auf das hab ich beim Durchblicken des Datenblattes garnicht >geachtet... Hättest du es getan, dann wäre dir wahrscheinlich die Stelle aufgefallen, die ich dir im Anhang kopiert habe. Demnach benötigt der LM7915 zur Stabilität einen Cap am Ausgang, der größer ist als 100n! Rod Elliott wußte was er tat, als er dort eine Parallelkombination aus 100n und 100µF vorgesehen hat. Also, den Elko dort auf keinen Fall weglassen! Siehe auch die Diskussion hier: Beitrag "Re: geht 7812 auch ohne Cs gut?" Der LM7815 ist zwar deutlich gutmütiger als der LM7915 und braucht den Elko zur Stabilität nicht, doch auch er profitiert von einem zusätzlichen Elko am Ausgang. Deswegen hat Rod Elliott auch dort einen 100µF Elko plaziert.
Interessant, aber in dem Datenblatt, welches ich gelesen hab (ST Microelectronics), steht von alledem nichts... :/ Nunja, werde einfach die 100µ ElKos besorgen und mit einbauen, schaden werden sie ja nicht. Weiß einer zu der Frage mit den Massen noch einen Tipp? Kann leider nicht mehr Infos dazu geben... MfG Hans
Kai Klaas schrieb: > aufgefallen, die ich dir im Anhang kopiert habe. Demnach benötigt der > LM7915 zur Stabilität einen Cap am Ausgang, der größer ist als 100n! Rod > Elliott wußte was er tat, als er dort eine Parallelkombination aus 100n > und 100µF vorgesehen hat. Also, den Elko dort auf keinen Fall weglassen! Ich habe den Eindruck, das Datenblatt ist schon ziemlich alt. M.W. hat es bei den 78xx und den 79xx schon mehrfach ein neues, besseres Design gegeben. Tantalelkos werden heute praktisch nicht mehr empfohlen, schon gar nicht parallel zu einer niederohmigen Quelle. Grundsätzlich verlangsamt ein grösserer Elko am Ausgang die Regelgeschwindigkeit, was meist nicht erwünscht ist. Ausserdem kann es Probleme geben, wenn keine Rückdiode eingebaut ist. Gruss Harald
>Interessant, aber in dem Datenblatt, welches ich gelesen hab (ST >Microelectronics), steht von alledem nichts... :/ In diesem Datenblatt von ST, das übrigens vom May 2012 ist, findet sich die Passage, die ich im Anhang kopiert habe. http://www.st.com/internet/com/TECHNICAL_RESOURCES/TECHNICAL_LITERATURE/DATASHEET/CD00000450.pdf Dort steht, daß beim L7915 ein 1µF Cap am Ausgang für die Stabilität erforderlich ist. Dies gilt aber nur, wenn ein Tantal zum Einsatz kommt. Wenn ein normaler Alu-Elko verwendet wird, sind mindestens 10µF nötig. >Tantalelkos werden heute praktisch nicht mehr empfohlen, schon gar nicht >parallel zu einer niederohmigen Quelle. Bei Festspannungsreglern werden auch heute noch Tantal- bzw. Alu-Elkos am Ausgang empfohlen, weil das relativ hohe ESR dieser Caps bei bestimmten Reglern von Vorteil ist. Zu hohe Ladeströme für die Caps werden dabei entweder über den Kurzschlußstromschutz des Reglers verhindert oder über den langsamen Anstieg der Spannung, wenn der Regler von einem Netztrafo und einem großen Siebelko versorgt wird. Wenn die Ausgangsspannung 5msec braucht, um auf 15V anzusteigen, dann ist das mit einem Ladestrom von I = C x dU/dt = 3mA bei einem 1µF Tantal verbunden. Das ist alles andere als zerstörerisch. >Grundsätzlich verlangsamt ein grösserer Elko am Ausgang die >Regelgeschwindigkeit, was meist nicht erwünscht ist. Nun, das zweite Bild im Anhang, das die "output impedance" des LM7815 zeigt, drückt genau das Gegenteil aus. Das erklärt sich leicht so, daß der Cap am Ausgang des Reglers diesen entlastet. Er liefert Anteile des Laststroms, den der Regler nun nicht mehr liefern muß. Das "Gesamtpaket" aus Regler plus Ausgangscap reagiert dadurch sogar schneller, als der nackte Regler allein.
Bitte melde dich an um einen Beitrag zu schreiben. Anmeldung ist kostenlos und dauert nur eine Minute.
Bestehender Account
Schon ein Account bei Google/GoogleMail? Keine Anmeldung erforderlich!
Mit Google-Account einloggen
Mit Google-Account einloggen
Noch kein Account? Hier anmelden.



