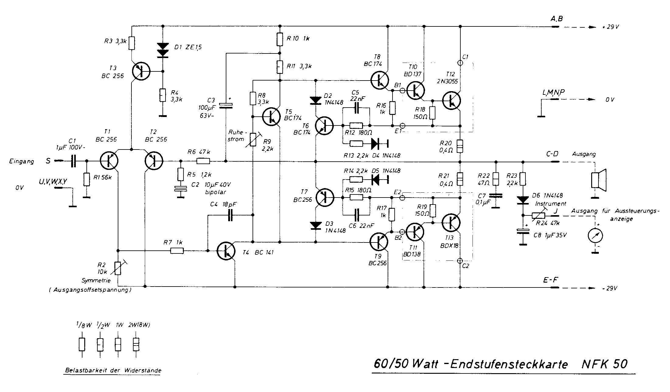
Guten Tag, ich möchte mal meinen Verstärkerschaltplan zur Diskussion stellen, da ich noch dabei bin etwas über diese Wisseneschaft für sich zu lernen. Ich habe viel in diesem Forum und auf anderen Seiten z.B. HiFi-Forum darüber gelesen und habe meine neuen Erkenntnisse in dem Schaltplan "verewigt". Ich hoffe mir hat niemand was falsches beigebracht. Besonders unsicher bin ich mir bei der Stromquelle für die Endtransistoren um T11 und der LED und bei der Z-Diodenschaltung für den Diff. Aber sollten euch weitere Fehler oder Seltsamheiten auffallen bin ich offen dafür. Mal ein paar Daten: Durch R 23 fließt 1 mA Durch R 1 fließen 530 uA Durch R 2 fließen 9,2 mA Durch R 21 fließen 5,2 mA Durch R 11 Fließen 940 uA Den Ruhestrom (bei R 7) kann ich von 170 uA bis 1,05 A einstellen. Was wäre am besten? Ich hoffe das waren die wichtigsten. Wenn ihr mehr wissen wollt fragt einfach. Danke für die Aufmerksamkeit und einen schönen Tag noch.
Zum Ruhestrom: Die optimale Spannung über den Emitterwiderständen (also zwischen Emitter von T6 und T7) kann man recht gut benennen; sie beträgt Vq=47mV für einen Emitterfolger. Damit machst Du erstmal nichts falsch. Besser ist es aber, Du misst die Verzerrungen mit einer guten Soundkarte und entsprechenden Programmen (empfehlen kann ich Dir Visual Analyzer und WaveSpectra, beides Freeware), und schaust bei welcher Stellung von P1 die THD den kleinsten Wert annimmt.
Den Schleiferanschluß von P1 solltest du dringend mit dem oberen Anschluß (an R11) verbinden. Ansonsten gibts bei Kontaktproblemen des Trimmers Rauchzeichen. Die Z-Diodenschaltung ermöglicht den Einsatz rauscharmer Eingangstransistoren bei hohen Betriebsspannungen. Diese haben oft kleinere zulässige Spannungen. Der BC307 ist übrigens kein rauscharmer Typ. T3 und T10 sollten ähnliche Daten haben. Arno
> Aber sollten euch weitere Fehler oder Seltsamheiten auffallen bin > ich offen dafür. Kaum Nennenswertes. Für R17/R18 sehe ich keinen Grund, sie verringern die Leerlaufverstärkung ein wenig. R22 würde ich für etwas bessere statische Stabilität und mehr Gegenkopplung des Treiber etwas hochohmiger machen: R22=43R, R1=2k2. Bei max. symmetrischer Aussteuerung des Treibers (doppelter Strom in T3 gegenüber T11) ist dann auch der Spannungsabfall und die Aussteuerbarkeit oben und unten gleich. Die Phasenreserve ist >100°, du brauchst daher wohl weder das Boucherot-Glied noch das L-R-Glied am Ausgang.
Danke für die Antworten. Arno H. schrieb: > T10 Meinst du T11? Arno H. schrieb: > Der BC307 ist übrigens kein rauscharmer > Typ. Welcher wäre besser geeignet? Mit den Änderungen sieht das ganz schon besser aus. Ich habe die Schaltung noch nicht aufgebaut, erstmal soll der Schaltplan "perfekt" werden, dann werde ich mir das ganze mit dem Layout mal ansehen und dann wird gebaut.
die zdiode würd ich auch durch ne stromquelle ersetzen. led´s rauschen deutlich weniger als zdioden. als eingangstransis kommt der 2sa970 in betracht. der ist rauscharm und für sowas gemacht worden und er ist ausreichend spannungsfest(uceo -120v) für treiberzwecke u.s.w. ( t3,4,5,11) ist der 2sa1930 b.z.w. der 2sc5171 besser geeignet. die endransis sind absolut museumsreif. da solltest du was moderneres nehmen!! schau ma hier rein ... http://www.hifi-forum.de/viewthread-103-71.html mfg
> schau ma hier rein ... > http://www.hifi-forum.de/viewthread-103-71.html Kann ich dir nicht empfehlen, dieser Beitrag basiet auf einem sehr oberflächlichen Verständnis der Materie, enthält viele falsche Aussagen und ist mMn nicht zum Lernen der Grundlagen geeignet.
Für den Transistor T8 wäre eine Bauform für die Befestigung am Kühlkörper besser geeignet, also z.B. ein BD137. So hat der Transistor dann auch etwa die richtige Temperatur. Bei der Spannungsfestigkeit muss man sehen das die +-24 V vermutlich nicht wirklich stabil sind - je nach Quelle da ggf. etwas mehr vorsehen (z.B. BD139/BD140 statt BD137/BD138). Wenn es die Zenerdiode sein soll, dann besser noch ein Kondensator parallel, oder gleich nur einen Elko statt der Zenerdiode. Da ist noch keine Begrenzung des Stromes drin. Das wäre ggf. noch überlegenswert.
Um Transistoren werde ich mich später kümmern. Die, die ich im Schalplan drin habe, liegen bei mir mal so rum, trotzdem danke dafür. Erstmal kann man die ja verwenden und dann später bessere einbauen. Ich habe Antiparallel zur Z-Diode einen Elko mit 100 µF drin.
T11 ist natürlich richtig, sorry. T8 sollte in thermischem Kontakt zu den Endstufentransistoren aufgebaut werden. Der Elko parallel zur Z-Diode ist bei deren differentiellen Widerstand von unter 10 Ohm imho sinnlos. Rauscharme Transistoren wurden ja schon genannt, die BC- Standardtypen mit der Endziffer 9 sind normalerweise die rauscharme Ausführung. Arno
Hallo rotzie, ich kann WaveSpectra nicht finden. Hast Du einen Link? Gruss Klaus.
> ich möchte mal meinen Verstärkerschaltplan zur Diskussion stellen DEIN Verstärkerschaltplan ? Klingt ja nach deiner neuesten Erfindung. Dabei ist das die Grundschaltung eines bipolaren Verstärkers seit 50 Jahren. Siehe den angehängten 50W Verstärker von Radio RIM 1974 Grundschlatung, weil ihr noch alles fehlt was einen betriebssicheren verstärker auszeichnet, und die Bauteilauswahl keine besonders guten technischen Daten zulässt. Zu Z1 kommt oft noch ein Elko parallel. Auf jeden Fall brauchen die Ausgangstransistoren einen SOA Überstromschutz, damit nicht bei einem kurzen Kurzschluss am Ausgqang (Kabel zum Lautsprecher fallen zusammen) gleich der ganze Verstärker hops geht. Dann braucht man ein Relais zum Abtrennen des Ausgangs bei Fehlfunktion, welches auch als Anti-Plopp verwendet werden kann. Dann braucht man ein Netzteil und den Kühlkörper, beides mit Temperatursicherungen damit beide (wie bei kommerziellen Verstärkern üblich untersimensioniert) bei längerer Überlastung nicht kaputt gehen. Der Weg zu einem richtigen Verstärker ist von dieser Grundschaltung her also noch weit. http://www.dse-faq.elektronik-kompendium.de/dse-faq.htm#F.30
MaWin schrieb: > Siehe den angehängten 50W Verstärker von Radio RIM 1974 Interessant. Was hatte ein solcher Verstärker denn für technische Daten und gab es später da noch grössere Fortschritte bei den diskreten Verstärkern zum Selbstbau? (Ich meinte jetzt nicht die fehlenden Schutzschaltungen.) Gruss Harald
> Was hatte ein solcher Verstärker denn für technische Daten Ich hab's bei scannen schon geahnt... > gab es später da noch grössere Fortschritte bei den > diskreten Verstärkern zum Selbstbau Sicher. Der ganze Weg von 1% Klirr bis auf 0.0007% Klirr (Class AB). Den störnden TIM Verzerrungen begegnen: http://users.ece.gatech.edu/mleach/lowtim/ http://www.hardwareanalysis.com/content/article/1842/extrema-reference-class-a-diy-amplifier/
MaWin schrieb: >> Was hatte ein solcher Verstärker denn für technische Daten > > Ich hab's bei scannen schon geahnt... Naja, die Daten sind ja wirklich nicht berühmt. Da sind ja schon die IC-Verstärker besser > Sicher. Der ganze Weg von 1% Klirr bis auf 0.0007% Klirr (Class AB). > Den störnden TIM Verzerrungen begegnen: > > http://users.ece.gatech.edu/mleach/lowtim/ Ja, der Leach-Verstärker ist vom Schaltplan her ja noch überschaubar und sicherlich auch von Bastlern aufbaubar. > http://www.hardwareanalysis.com/content/article/1842/extrema-reference-class-a-diy-amplifier/ Naja, A-Verstärker sind m.E. eher was für Freaks, die so auch gleich die Heizung Ihres Wohnzimmers mit erledigen wollen. :-) Gruss Harald
Hallo MaWin, Radio RIM hatte ja tolle Röhrenverstärker wie Herkules und Organist. Aber so richtig interessant fand ich ein RCA Datenbuch "Power Devices" aus dem Jahr 1977. Da waren Schaltungen aufgeführt die der Elektor erst 10 Jahre später "entwickelt" hat. Leider kam damals der Privatmann nur an den 2N3055 heran. Und das über Radio RIM mit 6 Wochen Lieferzeit. Das waren noch Zeiten. Gruss Klaus.
@Klaus google einfach "Wavespectra download" dann findest Du einen Link. Das Programm ist schon uralt aber einfach zu bedienen und hat alles was man braucht, ohne Schnickschnack. @MaWin 0.0007% Klirr schaffen sehr gute Op-Amps; Hifi-Leistungsverstärker liegen meist grad unter 0,1% und für den Hausgebrauch scheint das völlig zu reichen. Auch der Leach hat eine THD im Bereich 0,02%, also fast 30x mehr als Deine Phantasiezahl. Sowas liegt außerhalb der Reichweite für uns Normalsterbliche, aber kaufen kann man es, z.B. Halcro dm68, 0.0001% THD @20KHz für günstige 40,000$ (20,000$ für einen Monoblock).
Klaus Ra. schrieb: > Hallo MaWin, > Radio RIM hatte ja tolle Röhrenverstärker wie Herkules und Organist. > Aber so richtig interessant fand ich ein RCA Datenbuch "Power Devices" > aus dem Jahr 1977. Da waren Schaltungen aufgeführt die der Elektor erst > 10 Jahre später "entwickelt" hat. Du meinst "abgeschrieben" hat. :-) Stand denn der berühmte "Edwinverstärker" auch schon im RCA-Buch? Gruss Harald
> 0.0007% Klirr schaffen sehr gute Op-Amps; Ja. LME49710/LM4562/LME49740/LME49722 THD 0.00003% OPA1611 -136dB=0.0000158 THD+N LME49990 0.00001% THD+N > Hifi-Leistungsverstärker liegen meist grad unter 0,1% Meist. Die HiFi Norm war noch schlaffer. Aber das heisst ja nicht, daß man sich damit zufrieden geben muß. > Halcro dm68 Erstaunlich, noch besser als SE-A100
Darf ich wieder "meinen" Schaltplan anschneiden? :) Also ich habe > meinen Verstärkerschaltplan geschrieben, weil ich ihn selbst in das Programm getippt habe. Den habe ich mir natürlich nicht selber ausgedacht. Ich habe einfach bei Google nach solchen Schaltplänen und/oder Beschreibungen mit Formel gesucht. An solche Sachen wie Netzteil, Kühlkörper und Lautsprecher habe ich schon längst gedacht. Bei T8 dachte ich für die Kühlung, den einfach in einem Loch im Kühlkörper zu versenken, wie bei dem Bausatz hier: http://www.reichelt.de/Bausaetze-Module/K8060/3/index.html?;ACTION=3;LA=2;ARTICLE=119286;GROUPID=3636;artnr=K8060;SID=12T5QG4n8AAAIAAHknPqk552ef7c283afa2caa99de83bed1b4f35 Dank des Bausatzes bin ich auch erst auf die Idee gekommen. MaWin schrieb: > Temperatursicherungen Da dachte ich an einen NTC, der das Relais für die Lautsprecher, bei Überlast, abschaltet.
MaWin schrieb: > SOA > Überstromschutz Das waren in dem RIM 1974- Schaltplan die Transistoren 6 und 7, richtig?
> Da dachte ich an einen NTC Kann man machen, kommerzielle Hersteller nehmen simple mechanische Bimetallschalter bzw. im Trafo TempSicherungen. > Das waren in dem RIM 1974- Schaltplan die Transistoren 6 und 7, richtig? Ja. In der genannten d.s.e FAQ steht mehr zu dem Thema optimaler Überstromschutzschaltungen und auch Artikel in denen Verstärkerschaltungen durchgesprochen werden, auch wenn nicht jede davon die Gnade von ArnoR findet (ob er eine bessere kennt? Er scheigt sich aus.).
> wie bei dem Bausatz hier:
200W Musik, 100W Sinus bringt der nicht...
Die Lösung sieht man öfter, gut ist sie nicht, und vor allem ist
rätselhaft warum man sich das antut, wenn es Traansistoren mit Loch gibt
die man problemlos thermisch mit einem Kühlkörper verbinden kann.
Es gibt sogar Transistoren mit eingebautem Transistor, äh,
eingebauter Temperatursensordiode.
STD0xN/P, NJL3281D/NJL1302D
> und auch Artikel in denen Verstärkerschaltungen durchgesprochen werden, > auch wenn nicht jede davon die Gnade von ArnoR findet (ob er eine > bessere kennt? Er scheigt sich aus.). Meinst du bessere Artikel oder bessere Schaltungen? Beides kann ich nicht beantworten, weil ich längst nicht alle Artikel gelesen habe und es daher nicht beurteilen kann. Was an Artikeln (Schaltungsbeschreibung) besser ist, muss auch jeder für sich selbst entscheiden, für mich war damals der Tietze/Schenk das beste Lehrbuch, der Artikel im HiFi-Forum ist dagegen aus meiner Sicht eine Katastrophe. Was die Schaltungen angeht, ist es wohl so ähnlich. Was ist denn besser? Der eine will sehr viel Leistung, der andere will den kleinsten Klirrfaktor der Welt, und wieder anderen (z.B. mir) ist höchstmögliche Qualität bei einfachstem Aufbau und geringen Kosten wichtiger. Am Ende kann man es doch niemandem recht machen. Ich hab für mich ein Optimum gefunden. Die Schaltung oben ist für den Anfänger gut geeignet, sie liefert recht gute Daten, ist einfach zu durchschauen und man kann daran alle grundlegenden Dinge lernen (auch die meist unterschlagenen aber so wichtigen Grundlagen der dynamischen Stabilität, wozu im Artikel des HiFi-Forum nur Müll geschrieben steht), ohne den Überblick zu verlieren. Bevor das nicht alles "sitzt", hat es keinen Sinn, über die feinsten Feinheiten zu reden.
Zum Thema Sicherheit: >Da dachte ich an einen NTC, der das Relais für die Lautsprecher, bei >Überlast, abschaltet. Das ist völlig sinnlos weil es die Transistoren schützt aber nicht die Lautsprecher. Selbstgebaute Verstärker rauchen primär wegen eines thermal runaway ab, also weil die Endstufentransistoren sich aufheizen und damit ihre BE-Spannung verringern was den Kollektorstrom noch weiter erhöht und damit noch weiter aufheizt usw. T8 in Deiner Schaltung soll dem entgegenwirken, indem er bei Erwärmung auch seine BE-Spannung und damit die Vorspannung für die Treiber verringert. So ein thermisches Davonlaufen geht übrigens schnell, und je nach Leistungsfähigkeit des Trafos glühen die Transistoren von einer Sekunde auf die andere durch - habs selbst erlebt. Dagegen bringt Dir ein langsames NTC überhaupt nichts. Ich weiß ja nicht was Du für Lautsprecher hast, aber meine haben fast 400€ gekostet, für das Geld kann man sich ne Menge Transistoren kaufen. Du musst also primär die Lautsprecher schützen; Transistoren sind Pfennigware. Für den Anfang machst Du einen fetten Kondensator (kann auch Elko sein, einige 1000uF) zwischen Ausgang und Lautsprecher. Wenn Du das nicht machst kannst Du Pech haben und Dir legiert im Endstufentransistor die C-E Strecke durch, dann liegt die volle Versorgungsspannung (Gleichspannung!) am Lautsprecher. Später kann ich Dir eine Schutzschaltung posten, die bei Gleichspannung >2V am Ausgang den Lautsprecher per Relais vom Verstärker trennt.
> ... damit noch weiter aufheizt usw. T8 in Deiner Schaltung soll dem > entgegenwirken, indem er bei Erwärmung auch seine BE-Spannung und damit > die Vorspannung für die Treiber verringert. Ja soll er - tut er aber nicht, weil er nicht mit der Sperrschichttemperatur der Transistoren gekoppelt ist, sondern mit dem Kühlkörper und da gibt es sowohl einen erheblichen thermischen wie auch zeitlichen Versatz. Und deshalb geschieht oft das: > So ein thermisches Davonlaufen geht übrigens schnell, und je nach > Leistungsfähigkeit des Trafos glühen die Transistoren von einer Sekunde > auf die andere durch Man muss also genau hinschauen wo man mit dem Ube-Multiplizierer (T8) messen will. Wenn man feststellt, dass sich ein (ungekühlter) Treibertransistor (T4/T5) stärker erwärmt als der Endstufen-KK, sollte man T8 besser mit denen koppeln. So reagiert die Stabilisierung stärker und viel schneller.
> Wenn man feststellt, dass sich ein (ungekühlter) > Treibertransistor (T4/T5) stärker erwärmt als der Endstufen-KK, > sollte man T8 besser mit denen koppeln. Nein, dann sollte man an den Treibertransistor auch ein Kühlblech schrauben. > So ein thermisches Davonlaufen geht übrigens schnell, und je nach > Leistungsfähigkeit des Trafos glühen die Transistoren von einer Sekunde > auf die andere durch - habs selbst erlebt. Dagegen bringt Dir ein > langsames NTC überhaupt nichts. Die Kühlkörpertemperaturüberwachung dient vor allem dazu, die Wärmewiderstandsberechnung im grünen Bereich zu halten. Wenn Tjc eine Kühlkörpertemperatur von beispielsweise maximal 70 GradC erlaubt, dann muß eben bei über 70 GradC heissen Kühlkörpern abgeschaltet werden, dazu kann man den ganzen Verstärker abschalten, das Eingangssignal auf 0 setzen, oder die Last abtrennen, alles verringert die produzierte Leistung und sollte damit die Kühlkörpertemperatzr wieder senken in den erlaubten Bereich. Ein Lautsprecherschutz ist mehr ist als blosser Übertempschutz, der macht DC-Kontrolle und Einschaltplopp.
> Nein, dann sollte man an den Treibertransistor auch ein Kühlblech > schrauben. Und handelt sich damit die gleichen Probleme wie beim Messen an der Endstufe ein. Man hat wieder eine Wärmekapazität dran und die messbare Temperaturänderung wird kleiner und damit auch die Wirkung der Stabilisierung. Eine gewisse "Überreaktion" der Stabilisierung infolge der stärkeren Temperaturänderung der Treiber gegenüber der Endstufe ist doch gewollt, um die zeitliche Verzögerung und die geringere messbare Temperaturänderung zu kompensieren.
Wenn ich mich recht entsinne gehört "offiziell" bei einer Darlington-Endstufe der VBE-Multiplizierer auf die Ausgangstransistoren, bei einer Sziklai/Komplementärdarlingtonschaltung auf die Treiber. Allerdings habe ich bei einer Sziklaischaltung schon erlebt dass die Treiber ohne Kühlkörper praktisch gar nicht warm werden und die Stabilisierung nur funktioniert hat wenn der VBE auf den Endtransistoren saß. Das hängt wohl von vielen Faktoren ab. Ganz großer Mist sind in diesem Zusammenhang integrierte Darlingtons, wo der Treiber von den Ausgangstransistoren gleich mitgebraten wird und man keine Chance hat dieses Wechselspiel zu unterbinden. Statt dem einfachen VBE-Multiplizierer gibts auch Schaltungen wo zwei BE-Strecken verwendet werden, eine auf dem Kühlkörper und eine auf der Platine; mit einem Poti lässt sich dann einstellen welcher Teil der Vorspannung fix sein soll und welcher für die Temperaturkompensation zuständig ist. Das hat den Vorteil dass man es so einstellen kann dass nicht überkompensiert wird - bei vielen Endstufen steigen nämlich die Übernahmeverzerrungen mit Warmwerden an weil die Vorspannung zu stark reduziert wird.
MaWin schrieb: > Auf jeden Fall brauchen die Ausgangstransistoren einen SOA > > Überstromschutz, damit nicht bei einem kurzen Kurzschluss am Ausgqang > > (Kabel zum Lautsprecher fallen zusammen) gleich der ganze Verstärker > > hops geht. Mawin Das hat die Rim Endstufe doch schon eingebaut. T6 und T7 sorgen für eine zuverlässige Strombegrenzung. MaWin schrieb: > Dann braucht man ein Relais zum Abtrennen des Ausgangs bei Fehlfunktion, > > welches auch als Anti-Plopp verwendet werden kann. Da gebe ich dir recht. Das fehlt bei eigentlich allen Selbstbauvorschlägen. Nichts ist ärgerlicher als ein durchgebrannter Tieftöner nach Endtransistorendefekt. Die Schaltung funktioniert recht brauchbar, wenn auch nicht High-End Hifi brauchbar. Aber als Nachbauprojekt zum Erfahrung sammeln bestens geeignet. Kühlkörper werden übrigens regelmässig von fast allen Herstellern unterdimensioniert. Da machen selbst Endstufen im Beschallungsbereich keine Ausnahme. ( Crown Endstufen sind exakt 10 Minuten professionell, dann schalten sie wegen Überhitzung ab ). Ralph Berres
Klingt Interessant, was ihr so schreibt. Was ist denn die beste Lösung für den thermischen Schutz? Wenn ich es richtig Verstanden habe, ist es am besten für T8 einen Transistor zu nehmen, der ein Loch zum anschrauben am Kühlkörper hat (SOT-32?) und für die Endtransistoren ein Sziklaipärchen zu nehmen. Offsetschutz? http://www.benkoob57.de/Verstaerker/Lsp_verz_Schaltbild.JPG
> Mawin Das hat die Rim Endstufe doch schon eingebaut.
Natürlich, die ist ja auch kommerziell statt Hobbygebastel
(allerdings find ich deren SOA-Schutz nicht besodners gut
gelungen, NAD's vom NAP250 find ich besser).
Die knappe Auslegung der Kühlkörper kann auch als Schutz für einen klein dimensionierten Trafo dienen: die meisten IC-Verstärker haben einen interne Abschaltung bei Übertemperatur. Der Verstärker mit Kühlkörper ist von der Zeitkonstante schon vergleichbar mit dem Trafo, aber eher schneller. Das erlaubt dann kurzzeitig deutlich mehr Leistung als die Nennleistung des Trafos, schaltet aber ab, noch bevor der Trafo zu heiß wird. Für die Endtransistoren ein Sziklaipärchen macht die thermische Stabilität deutlich einfacher, dafür die HF mäßige Stabilität nicht mehr so einfach. Da braucht man dann meist das LR und RC-Glied am Ausgang, wenn es auch mit kritischen Lautsprechern gehen soll. Wichtig für T8 ist eine schnelle Kopplung - ein Transistorgehäuse mit Loch (z.B. SOT32/TO126) ist da schon nicht schlecht. Es ist dann auch ein Frage der Auslegung der Kühlung: die Sperrschicht erwärmt sich mehr das Gehäuse, vor allem wenn die Transistoren stark belastet werden - mit relativ wenig Leistung je Transistor und nicht zu großem Kühlkörper wird das besser. Auch hilft es bei der Darlingtonschaltung die Treiber getrennt, und besser gekühlt zu haben, sonst ändert sich VBE von T8 zu wenig. Am besten geht die Kompensation im IC Verstärker.
> Stand denn der berühmte "Edwinverstärker" auch schon im RCA-Buch?
1977 wäre 7 Jahre nach der Namensgebung durch Elektor,
die hatten den 20W Edwin schon 1970 gezeigt, mit 0.6%
Klirr nichts nachbauwürdiges.
"Klingt Interessant, was ihr so schreibt. Was ist denn die beste Lösung für den thermischen Schutz? Wenn ich es richtig Verstanden habe, ist es am besten für T8 einen Transistor zu nehmen, der ein Loch zum anschrauben am Kühlkörper hat (SOT-32?) und für die Endtransistoren ein Sziklaipärchen zu nehmen." Für den Anfang empfehle ich Dir erstmal die oben gepostete Schaltung; mit der Sziklai-Variante fängt der Ärger richtig an, und für den Anfang will man ja erstmal ein Erfolgserlebnis. Sziklai ist in vielerlei Hinsicht aber besser als Darlington; die Verzerrungen sind so rund 20dB niedriger und er ist thermisch leichter zu kontrollieren. Beim Darlington hast Du 2 BE-Übergänge zwischen Ein- und Ausgang, die beide mit der Temperatur ihre Spannung verringern wodurch die effektive Eingangsspannung (und damit der Strom) steigt. Beim Sziklai ist es nur eine BE-Strecke. Die Sziklai-Schaltung hat aber einen gravierenden Nachteil: Sie neigt zum schwingen, so im MHz-Bereich. Das liegt an ihrer sehr hohen open-loop Verstärkung (ist ja ein Transistor in common-emitter Schaltung drin!). Ich hab dazu wenig theoretisches Material gefunden, scheint fast nur grobe Erfahrungswerte zu geben wie man sowas stabil kriegt. Man kann die Verstärkung durch einen Widerstand (so 10-100R) zwischen E des Treibers und C des Ausgangstransistors verringern. Außerdem sollte der Treiber wesentlich schneller sein als der Ausgangstransistor (sagen wir mal: fT des Ausgangst. 30Mhz, ft des Treibers 150MHz). Dann hilft oft ein C (einige zig bis einzige hundert pF) zwischen B und C des Ausgangstransistors. Und und und... Platinenlayout ist auch sehr kritisch; die Verdrahtung der beiden sollte sich nicht über eine größere Fläche erstrecken. Da ich grad zufällig :) an sowas bastle, hab ich mal ein THD-Diagram einer Sziklai-Endstufe angehangen die bei mir auf dem Breadboard steht (aufgezeichnet mit WaveSpectra und Xonar-Soundkarte), 1KHz mit 15VRMS Amplitude ohne Last. Ein Test mit voller Last steht noch aus (hab noch keinen anständigen Kühlkörper, nur ein alter Alukühler von einem RAM draufgeschraubt). Bei Belastung wird die THD natürlich wesentlich bescheidener ausfallen, ich hoffe mal auf <0.1%, alles andere ist eher Traumtänzerei. Die THD bei wesentlich höheren Frequenzen messen zu wollen ist schwierig weil die Soundkarte das nicht auflösen kann; das führt zu dem Effekt dass die THD ab einer gewissen Frequenz (so >10KHz) auf einmal zu sinken scheint, was theoretisch nicht sein kann (und auch nicht so ist). Liegt eben einfach daran dass der AD-Wandler die höheren Harmonischen nicht mehr auflösen kann. Die Endstufe stabil zu kriegen war ziemlich mühsam; sie hat anfangs munter mit 3.4MHz und so 1VRMS geschwungen. Mit den richtigen Transistoren und den oben genannten Maßnahmen scheint's nu stabil zu sein. Na hoffentlich bleibts so. Angesteuert wird die Endstufe erstmal durch einen Op-Amp. Hier ist wiederum zu beachten dass die Endstufe eine wesentlich höhere gain bandwidth haben sollte als der Op-Amp, andernfalls sind Schwingungen vorprogrammiert. Die interessanteste Erkenntnis bei der Bastelei war, dass die Verzerrungen zu praktisch 100% in der Endstufe entstehen. Der Op-Amp macht hier keinen Unterschied. Testweise hatte ich auch mal einen dieser sauteuren LME49860 Audio-Op-Amps drin (ähnlich in den Specs wie die High-End Dinger die Mawin genannt hat). War reine Verschwendung. Das beste Preis-Leistungsverhältnis hat immer noch der uralte NE5534. Bei diesen High-End Dingern denk ich mir immer: Toll dass die so eine ultra niedrige THD haben, aber zum Teufel soll man die hörbar machen ohne dass man doch wieder bei den übliche 0,1% landet? Also jedenfalls: Was die Endstufe erstmal versaut mit ihrer Nicht-Linearität, kriegt die Vorstufe auch mit Rückkopplung nur begrenzt wieder glatt gebügelt. Das dürfte wohl der Grund sein warum in ultra-linearen High-End Verstärkern gerne sog. error correction verwendet wird, also die Linearisierung der Endstufe selbst.
Zum Thema error correction noch ein sehr sehr beeindruckendes Selbstbau-Projekt, was tatsächlich an die Specs des 40,000$ Halcro drankommt: http://home.tiscali.nl/data.odyssey/PGP.html
Also doch besser die Darlington-Variante und dann T 4-8 an den Kühlkörper? Mit Layouts kenne ich mich auch noch nicht so gut aus, da wollte ich mich noch ans Platinenforum wenden. Was ist denn dabei so zu beachten? Von sternförmiger Masseführung habe ich schon gehört. Ich habe oft in dem Forum gelesen, dass es wohl nicht so einfach sein soll, ein Layout zu erstellen.
Abgesehen von der richtigen Masseführung ist beim Audioverstärker das Layout nicht so kritisch, wenn man keine extremen Anforderungen hat. Am ehesten muss man da beim Sziklaipärchen aufpassen, weil das die Bandbreite für die Regelschleife etwas höher sein kann. Schwieriger ist da schon fast die Auslegung der Kühlung - also den Teil, den wir gerade hatten.
So, ich habe den Schaltplan mal so geändert, wie ihr es mir geraten habt. Ich habe jetz noch ein Sziklaipaar drin, aber das steht noch nicht fest, wie ich die Endtransistoren baue. Aber, ich finde keinen passenden Typ für T8. Wenn ich z.B. den BD 139 nehme, bekomme ich den Ruhestrom nicht unter 200mA. Gibt es überhaupt Kleinsignaltransistoren in einem Gehäuse mit Loch zum verschreuben? Ist die Stromquelle für den Diff und der Vorspannung der Treiber und der Kurzschlussschutz so o.k.?
hier mal n vorschlag. achte mal auf die art wie das ruhestrompoti verschaltet ist. hat seine gründe. mfg
Der Kurzschlussschutz sieht so OK aus. Man könnt ihn ggf. noch etwas in Richtung SOA erweitern, der Aufwand ist nicht so groß (nur ein paar Widerstände). T11 wird relativ heiß (rund 200-250 mW) - da wäre ggf. ein Typ mit etwas mehr Leistung besser. Auch die Spannungsfestigkeit des BC307 ist grenzwertig. Beim Poti um T8 sollt noch ein Widerstand (z.B. 10 K ) von Kollektor zur Basis von T8. Dann passiert nichts böses wenn der Poti mal keinen Kontakt hat. Wenn der Ruhestrom nicht weit genug runter geht, liegt das ggf. an den Widerständen am Poti. Als kleineren Transistor im TO126 gibt es Typen wie BF459 (Video Endstufe für VRT). Die kleine Basis Emitterspannung von BD139 ist aber eigentlich eher gut, weil man so einen relativ hohen TK hat und die nicht ideale Kopplung etwas kompensiert. Das Sziklaipärchen braucht ggf. noch einen Widerstand an der Basis, und einen Kondensator am Endstufentransistor für die Stabilität. Genaues muss man aber gut simulieren und nachmessen - die Endtransistoren sind oft nur als ft > ... MHz spezifiziert, eine perfekte Simulation darf man da nicht erwarten.
500mA Ruhestrom, sehr sportlich, schau dir das nochmal an, ändert aber nichts am Frequenzgang. C3 ist viel zu klein. Im Anhang mal die Simulation im Frequenzbereich. Die Kurven beziehen sich auf den Messpunkt VF1. Man sieht, dass die Schaltung wohl dynamisch stabil sein wird (nicht schwingt). Die LED ist wohl ein sehr großflächiges Exemplar (Uf=1,5V). Ich würde da mal den Flächenfaktor auf 50m setzen, um realistischere Werte (Uf=1,8V) für 20mA-LEDs zu bekommen.
Wofür ist die grüne Linie? Wie hast du die Messung gemacht? An der LED fallen jetz 1,75 V ab, R21 habe ich auf 4,7k und R3 auf 27k geändert. Sieht schon ziemlich gut aus.
Das Diagramm nennt man Bode-Diagramm, es zeigt den Frequenz- und Phasengang der Leerlaufverstärkung (grün, offene Rückkoppelschleife) und der eingestellten Verstärkung (rot). Daraus kann man unmittelbar die für die dynamische Stabilität relevanten Dinge ablesen. R3=27k Warum? C3 war gemeint (grüne Kurve im Diagramm).
Ähh, hab da vorhin eine hier nicht angebrachte Methode zur Ermittlung der Leerlaufverstärkung angewandt. Daher der Abfall zu niedrigen Frequenzen und die Bemerkung zu C3, der kann bleiben wie er ist. Das richtige Diagramm im Anhang.
Wie hast du das Diagramm im Programm erstellt? ArnoR schrieb: > R3=27k Warum? Durch den höheren Spannungsabfall an der LED stieg der Strom im Diff und ich habe vergessen die Widerstände anzupassen.
Hallo Zusammen, da das scheinbar genau die gleiche Schaltung hier ist, erlaube ich mir mal die Frage hier zu stellen. Die Beschaltung R5,R6,R16,R17, T4, T5 sollte ja die Strombegrenzung für die Endstufentransistoren darstellen, indem die Ube kurzgeschlossen wird. Im Kurzschlussfall spricht die Schaltung nicht an, weil keine 0,66V am T4, T5 erreicht werden, bevor der Endstufentransistor geschrottet wird. Ich vermute mal dass die Schaltung falsch dimensioniert wurde. Bei Max. Strom bevor die SOA überschritten wird, fallen am R19, R20 1,39V ab. Damit sollte sich eigentlich arbeiten lassen, allerdings fallen dann am R5, R17 1Volt ab, dieser scheint zu Hochohmig zu sein, oder die R16, R6 zu niederohmig, hier fallen 0,39V ab. Kann ich eigentlich einfach ohne die weitere Funktion der Schaltung zu beeinträchtigen R16 und R6 Hochohmiger ausführen? Ich bin kein Verstärker Genie, daher frage ich lieber hier mal nach. Grüße Georg
FFT schrieb: > Kann ich eigentlich einfach ohne die weitere Funktion der Schaltung zu > beeinträchtigen R16 und R6 Hochohmiger ausführen? Ja. Er hält 2A bei 40V aus (und nur 300mA bei 100V), deine Schaltung regelt erst bei 8.5A ab. Dimensioniert man für 4 Ohm Lautsprecher, von den 40V kommen 35V raus, dann würden höchstens 4.4A fliessen, wenn man aber komplexe Lasten erlaubt, können es auch mal mehr sein. Worauf soll man nun die Strombegrenzung auslegen ? 2A für den Transistor, 4.4A für den Lautsprecher, 8.5A für komplexe Lasten ? Eigentlich müsste die Strombegrenzung von der Spannung über den Transistor abhängen, das kann man (bei T4) durch einen Widerstand nach plus annähern.
Danke für deine Antwort. MaWin schrieb: > Worauf soll man nun die Strombegrenzung auslegen ? 2A für den > Transistor, 4.4A für den Lautsprecher, 8.5A für komplexe Lasten ? Sollte das ein Denkanstoß am mich sein? :-) Normalerweise würde ich sagen, die Schaltung muss Kurzschlussfest sein. Das würde bedeuten bei 2A abregeln. Oder Sicherung vorschalten, die ist Träger und lässt eventuell noch komplexe Lasten bei dieser Dimensionierung zu. MaWin schrieb: > Eigentlich müsste die Strombegrenzung von der Spannung über den > Transistor abhängen, das kann man (bei T4) durch einen Widerstand nach > plus annähern. Sind alle Aussagen in Bezug auf T4 gemeint? Wenn ja, dann folgende Fragen: Punkt1 ja, Punkt2 verstehe ich nicht, gegen welches Plus? Wenn nein, erkläre es mir bitte etwas genauer. Gruß Georg
Wenn die Endstufe 35 V Spitzenspannung liefern kann, müssten bei 4 Ohm tatsächlich auch fast 9 A fliessen können - sonst gäb's ja Verzerrungen. Bei Sinussignal wäre der Spitzenstrom nur abhängig vom Betrag der Lastimpedanz. Allerdings werden die Transitoren bei rein induktiver (bzw. rein kapazitiver) Last am stärksten beansprucht, sie müssen dann im Mittel mehr Leistung bei höherer Spannung umsetzen.
Das zeigt mal wieder, wie Endstufen auf Kante genäht werden. Bei +-42V UB würde ich mindestens 3 eher 4 Transistoren parallel schalten, wenn er einen 4 Ohm Lautsprecher treiben soll. Ralph Berres
Oder weniger aussteuern, und sinnlos hohe Versorgungsspannung ignorieren :-(
Also wollt ihr damit andeuten, dass die Schutzschaltung eventuell richtig dimensioniert sein soll? Aber Kurzschlussschutz ist damit aber nicht gegeben..
FFT schrieb: > Also wollt ihr damit andeuten, dass die Schutzschaltung eventuell > richtig dimensioniert sein soll? Eher dass die Transistoren für die Leistung (35Vp=25Vrms@4Ohm=156W) hoffnungslos unterdimensioniert sind. Die reichen eher für 56W bei +/-20V Betriebsspannung.
Ok, jetzt hab ich es auch verstanden, man darf wohl nicht so hart an die Grenze ran... Wobei bei mir auch keine 40Volt anliegen, sondern nur 36V, und die Transistoren 125Watt Wärmeabfuhr vertragen sollten. Die Schutzschaltung begrenzt den Strom auf ca. 6,7A RMS rum, dabei fallen am Transistor ca. 18,2Volt RMS ab. Die Verlusteistung über dem Transistor sollte also Effektiv 120Watt sein. Alles in allem scheint es sehr knapp bemessen zu sein aber das hält die Schaltung auch aus. Mir ist in dem Zusammenhang aber aufgefallen, dass 2 Dinge zusammen kommen müssen, damit der Endstufentransitor durchbrennt, es muss Kurzschluss bestehen und aus irgend einem Grund das Eingangssignal sehr schnell ändern. (also wenn der Sinus gerade fertig ist und dann wieder beginnt [loop]) Mit dem Oszi über einem Emitterwiederstand gemessen sieht man auch, dass der resultierende Strom sehr rasch über die 6,7A ansteigt, was für mich nur bedeuten kann, dass die Schutzbeschaltung zu träge arbeitet, kann das sein? Wie kann man das lösen? Gruß Georg
Nachtrag, warum ich so beharrlich dran bleibe, ich kann die Schaltung nicht ändern, die fertig gekauft, ich versuche sie nur zu sichern.
Edit, ich hab mir ein Nadelimpuls als Signal erzeugt um das ganze besser untersuchen zu können. Die Schutzschaltung fährt da zwar bis an das Limit, aber es entstehen danach ab einer bestimmten Eingangsamplitude Schwingungszyklen, obwohl kein Inputsignal mehr da ist, es entsteht also so ein art Resonator. Immer wenn dieser Resonanzfall da war, sind die Transistoren tot. Ich hab mal ein Bild angehängt, gemessen am Emitterwiderstand bei gegebenem Imput.
Ich hab mal zu meinem Onkyo Receiver den Schaltplan im Web gefunden. Dessen Schutzschaltung sieht auch nicht vertrauen erweckend aus. Er hat ne Überstrom- und Gleichspannungserkennung, die dann irgendwie auf das Lautsprecherrelais geht. Bei einem echten Kurzschluß dürfte es für die Transis längst zu spät sein, eh das Relais abgefallen ist. Die Transis sind außerdem knapp dimensioniert. Der Hersteller gibt im Datenblatt an, geeignet bis 70W. Onkyo gibt aber 130W Sinus an. Andere Schaltungem sehen aber kaum besser aus. Im Heimsektor wird von den Herstellern auf zuverlässigen Schutz wohl kein Wert gelegt, schließlich verdient man ja gut am Reparieren oder Neukauf. Ich hab zu DDR-Zeiten mal ELA-Anlagen gewartet. Der 50W-Einschub hatte ne sehr gute Schutzschaltung und war absolut kurzschlußfest, habs selber getestet. Vom Prinzip her war das ne Brückenschaltung zur Messung der Ausgangsimpedanz. War die zu gering, wurde schon bei kleiner Aussteuerung begrenzt, also lange bevor der Maximalstrom floß. Damit war sie sehr Transistor schonend. Die tschechischen Transistoren (KD irgendwas) waren auch sehr robust und nicht auf Kante genäht. Leider finde ich den Schaltplan nicht mehr, liegt vielleicht noch irgendwo auf dem Boden meiner Eltern in einer Umzugskiste.
Ralph Berres schrieb: > Das zeigt mal wieder, wie Endstufen auf Kante genäht werden. > Bei +-42V UB würde ich mindestens 3 eher 4 Transistoren parallel > schalten, wenn er einen 4 Ohm Lautsprecher treiben soll. Je nach Typ reicht auch einer, siehe Anlage ;-)
Ok, bis die Ersatz Bauteile kommen kann man ja mal etwas weiter Philosophieren wie dieses Aufschwingen der Endstufentransitoren zustande kommen könnte. Halten wir mal fest, durch einen Nadelimpuls am Eingang und einem Kurzschluss am Ausgang wird der Endstufentransitor durch die Schutzbeschaltung begrenzt, siehe Oszibild, hier sieht man schön dass der Emitterstrom nicht weiter ansteigt. Dieser Strom und der Spannung am Transistor entspricht genau seiner Maximalen Verlustleistung. Aus irgend einem Grund Schwingt die Schaltung nach so einem Impuls auf, ebenfalls gut im Oszibild erkennbar. Da ich den Verdacht habe, dass es was mit der Gegenkopplung zu tun haben könnte, habe ich den Rest der Schaltung auch mal gepostet, ich nenne auch keinen Hersteller und bitte falls jemand die Schaltung erkennt, auch keine Namen nennen, ich möchte nicht dass über einer Internetsuche der Schaltplan mit dem Namen in Verbindung gebracht werden kann. (ich habe keine Rechte darauf) Sobald ich Endstufentransitoren habe, teste ich mal, ob schon die Eingangsschaltung schwingt, ich vermute es kommt über den Differenzverstärker und der Gegenkopplung zum Schwingungsfall. Solange keine Kurzschluss am Ausgang vorliegt, kann sich dieser nicht aufbauen, daher wäre es naheliegend... Was meint Ihr? Wie könnte ich das beheben? Gruß Georg
Bei einen Transistor, der mit maximale 125W Verlustleistung angegeben ist, gilt diese Angabe nur, wenn es einen gelingt die Temperatur des Transistorgehäuses auf 25° zu halten, was vollkommen illusorisch ist. Mit 2 solcher Transistoren iat man bei einen Kühlkörper von vielleicht 1°/Watt bei +-25V auf der halbwegs sicheren Seite. Ansonsten ist die Schaltung Harakiri Ralph Berres
FFT schrieb: > Da ich den Verdacht habe, dass es was mit der Gegenkopplung zu tun haben > könnte, Im Prinzip ist die Form der Strombegrenzung stabil, d.h. schwingt nicht. Allenfalls wenn eine (induktive) Last dran ist könnte es schwingen. Auf Verdacht würde ich mal C10 rausnehmen, und R12 nicht an 40V, sondern 80V legen mit 4k7 damit der Aussteuerungsbereich erhalten bleibt.
FFT schrieb: > Da ich den Verdacht habe, dass es was mit der Gegenkopplung zu tun haben > könnte Also das mit C11/R3 ist ne super Mitkopplung, kein Wunder, daß es schwingt. R3 gehört direkt an GND.
> Bei einen Transistor, der mit maximale 125W Verlustleistung angegeben > ist, gilt diese Angabe nur, wenn es einen gelingt die Temperatur des > Transistorgehäuses auf 25° zu halten, was vollkommen illusorisch ist. Nicht zu vergessen ist die Gefahr des 2. Durchbruchs, die bei kapazitiver bzw. induktiver Last (Lautsprecher) grösser ist, als bei reeller. (Auch die Verlustleistung ist bei rein ohmscher Last geringer. - Die ursprünglichen 2N3055 -"hometaxial"- waren relativ günstig: Zwar etwas langsam, aber dank grosser SOAR ziemlich robust.)
Danke für Eure Anregungen und Ideen. Diese werde ich mal testen. Ich bin auch noch auf was interessantes beim verstehen der Schaltung gestoßen: http://de.wikipedia.org/wiki/Millereffekt-Oszillator Der Miller Effekt kann auch Nachteile haben, wenn zB. eine Induktivität am Ausgang verbaut ist, könnte ja sein, dass meine Messleitung schon reichen..
Also es kamen wieder Bauteile, ich habe nun rausgefunden, dass man auch ohne Kurzschluss den Fehler entdecken kann, das nennt man wohl konsequente Weiterentwicklung. :-) Nun, es kam Folgendes raus, es müssen 2 Dinge zusammen kommen, damit kurzzeitig ein Impuls am Ausgang entsteht, einmal durch einen Rechteckimpuls am Eingang, oder eben muss eine Hochfrequenz an Eingang, die abgeschaltet wird. Ich habe mit dem Letzteren weiter getestet, dabei kamen noch mehr Erkenntnisse. Ist die Frequenz hoch genug kommt es beim abschalten des Signals erst zu diesem Fehler. Es passiert dann folgendes, was ich mir nicht erklären kann, T3 wird kurzzeitig voll gesperrt, danach wird er wieder angesteuert, die Spannung über T3 sieht wie eine Entladekurve von einem Kondensator aus. Das Entfernen von C10 brachte keine Verbesserung. Das Entfernen von C11, da kommt kein verstärktes Signal mehr aus dem Differenzierer. Das überbrücken von R2 bewirkte dass Sinus zu Rechteck verstärkt wurde. Entferne ich die Basen der Endstufentransitoren, und schließe den Ausgang kurz, dann kommt es nicht mehr zu dem Fehler, allerdings verhält sich die Spannung über T3 auch komplett anders (niedriger und man sieht nur noch Nadelimpulse, bei gleicher Zuspielung). Ich hänge mal ein paar Oszibilder an, gemessen über T3. Man sieht wie die Frequenz immer weiter erhöht wurde, und schließlich einmal mit dem abschalten des Eingangssignals bei der höchsten Frequenz von 142kHz, ich habe nur die Zeitbasis verändert, dass man den Ausschaltimpuls besser erkennen kann.
Hallo Zusammen, das Thema hat mich nochmal eingeholt. Nur nochmal die Kurzfassung: Strombegrenzung für die Endstufentransistoren ist zu nah an der SOA Grenze eingestellt, jede Anomalie der Schaltung durch äußere Einflüsse (Impulse am Eingang ect.) bewirkt den Tot der Transistoren. Unter normalen Bedingungen läuft die Schaltung, daher auch meine beharrliche Annahme, dass man da nichts ändern müsste. Ignoriert habe ich die Hinweise, zu kleiner Transistor und die Wärme bekommt man nicht schnell genug weg, wie dass die rein mathematische Berechnung aus dem Datenblatt hätte vermuten lassen können. Jetzt hab ich es am eigenen Leib (Finger) verspürt, der Transistor wird trotz kaltem Kühlkörper sowas von heiß ab bestimmter Belastung, da geht die Wärme wirklich nicht schnell genug weg und das Teil stirbt den Hitzetot. Nun was kann man da tun, ich bräuchte einen Vergleichstype, der mit geringem Aufwand an die Schaltung angepasst werden könnte. So wie ich das sehe, müsste der dann bei höherem Ic auch gleich einen höheren hfe haben, oder irre ich da? Oder anders gesprochen, verhält ein Type mit höherem IC bei gleichem Basisstrom sich gleich wie der Tip 142/147? Nochwas Thema Kurzschlussschutz, die Strombegrenzung habe ich schon etwas modifiziert, aber im Kurzschlussfall fällt ja die gesamte Vcc und Vss an den Transistoren ab, was zu einer erheblich höheren Verlustleistung bei gegebenem Strom der Strombegrenzung führt. In Forenbeiträgen ist immer die Sprache des Miteinbeziehen der Uce der Endstufentransistoren um den Kurzschlussfall abzufangen, aber wie? Gruß Georg
Bitte melde dich an um einen Beitrag zu schreiben. Anmeldung ist kostenlos und dauert nur eine Minute.
Bestehender Account
Schon ein Account bei Google/GoogleMail? Keine Anmeldung erforderlich!
Mit Google-Account einloggen
Mit Google-Account einloggen
Noch kein Account? Hier anmelden.













