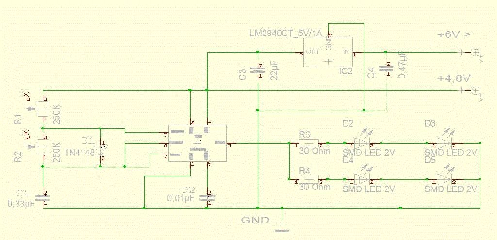
Hi! Ich habe eine kleine Schaltung aufgebaut die einfach nur 2x 2 LED´s in reihe Blinken lassen soll. Die Freuquenz und das Tastverhältnis werden über die beiden 250K Potis (r1 und r2) eingestellt. Wie man auf dem Schema erkennen kann habe ich 2 Eingänge. Einmal für 4,8V (erkläre ich weiter unten) und einmal für 6V und mehr. Die Schaltung selbst ist für 5V ausgelegt. Die Schaltung für 4,8V funktioniert auch Prima. Den zweitn Eingang habe ich so noch nicht realisiert, weil ich erst einmal fragen wollte ob das so überhaupt möglich ist. Kurze erklärung: Es geht um den bereich Modellbau wo unterschiedliche Spannungen auftreten können. Die wichtigsten sind: 4,8V 6,6V 7,2V und 7,4V Mit dem LM2940CT-5 am zweiten Eingang wollte ich eben die letzten 3 möglichkeiten abdecken. Laut meiner Info braucht der LM2940CT nur etwas über 0,5 bis 1V mehr Eingangsspannung das er richtig arbeitet. Bevor ich jetzt bestelle hätte ich gern eure Meinung dazu. Kann es so funktionieren? Sieht jemand einen fehler? Ich wäre sehr Dankbar Gruß Marco :)
Ich würde dem LM2940 eine Diode von OUT nach IN verpassen. Sonst kann er kaputt gehen, wenn du die Schaltung über den 4,8V-Anschluss versorgst, da dann bei entladenem C4 die Ausgangsspannung deutlich größer als die Eingangsspannung ist. Außerdem würde ich zu R1 einen Festwiderstand in Reihe schalten, da sonst ein Kurzschluss über R1 und den Entladeausgang des NE555 ensteht, wenn R1 auf 0Ω eingestellt wird. Ähnliches (nur nicht ganz so schlimm) bei R2. Der NE555 sollte direkt am IC noch einen Blockkondensator (100nF) von VCC nach GND bekommen. Je nachdem wie sehr die 6V-Versorgungsspannung durch andere Verbraucher gestört wird, darf C4 auch noch etwas größer werden. Gleiches gilt für den 4,8V-Anschluss.
Vielen Dank Ich habe jetzt eine Sperrdiode vor den LM2940 gesetzt. Außerdem C4 auf 6,8uF erhöht. Außerdem noch einen 47 kOhm widerstand vor R1. Und natürlich den Kondensator am NE555. Ich werde das ganze mal so aufbauen und das ergebniss betrachten :) Vielen Dank nochmal dafür und ich werde mich sicher nochmal dazu melden. Grüzle Marco
Marco H. schrieb: > Ich habe jetzt eine Sperrdiode vor den LM2940 gesetzt. Ich meinte, neben den LM2940 (s. Anhang). Du kannst als Verpolschutz auch eine Diode davor schalten, dann wird aber bei 6V Versorgungsspan- nung wahrscheinlich die minimale Spannungsdifferenz zwischen Eingang und Ausgang des LM2940 unterschritten.
Achso meinst du das. Du hast recht, das ist wohl besser wie du das vorgeschlagen hast. Vielen Dank :)
Bitte melde dich an um einen Beitrag zu schreiben. Anmeldung ist kostenlos und dauert nur eine Minute.
Bestehender Account
Schon ein Account bei Google/GoogleMail? Keine Anmeldung erforderlich!
Mit Google-Account einloggen
Mit Google-Account einloggen
Noch kein Account? Hier anmelden.

