Hallo liebe Gemeinde, habe folgendes Problem. Bastel mir gerade einen kleinen Controller (PSoC) für ein Auto. Werde einen Schalter anzapfen der mir 0 bzw 12V liefert. Der IC erwartet 0 bzw 5V. Wie kann ich diese schaltinformation kostengünstig wandeln? Spannungsteiler evtl? Gruß Thomas
Willst du die Schaltung versorgen ? =>7805 bei kleiner Leistung (<30mA), 34063 als Schaltregler bei mittlerer Leistung (bis 300mA), ab 1A den P3596 mit 180uH und Low-ESR-Elkos Willst du den 12V Schalter an 5V Eingängen einlesen? => Spannungsteiler (4,7k+10k) und ggf 3V Z-Diode, wenn keine internen Schutzdioden da sind.
@ holger können so idioten wie du nicht einfach mal die klappe halten? ihr macht das ganze forum kaputt.
holger schrieb im Beitrag #2829428: >>habe folgendes Problem. Bastel mir gerade einen kleinen Controller >>(PSoC) für ein Auto. Werde einen Schalter anzapfen der mir 0 bzw 12V >>liefert. >>Der IC erwartet 0 bzw 5V. Wie kann ich diese schaltinformation >>kostengünstig wandeln? >>Spannungsteiler evtl? > > Kauf dir schon mal vorsorglich einen Feuerlöscher. > Was bist du denn für ne Dumpfbacke? Das Ding betreibt 2 LED-Leisten. Ich habe einfach keine Lust eine Extra Strippe für einen 5V Schalter zu ziehen. Ich bin gelernter Fachinformatiker, Elektroniker und studiere Elektrotechnik im 5ten Semester. Aber vielen Dank für die freundliche Begrüßung. @Rene 7805 benutze ich derzeit aber glaube der wird zu schwach, teste derzeit mit LEDs an den Ausgängen, sobald die MOSFETs dran sind wird der Strom dann auch wieder kleiner.
Die 12V in einem Auto-Bordnetz sind theoretisch und ein einfacher Spannungsteiler ohne weitere Schutzbeschaltung reicht da nicht. Das gilt auch für die Spannungsversorgung!
Hans-Georg Lehnard schrieb: > Die 12V in einem Auto-Bordnetz sind theoretisch und ein einfacher > Spannungsteiler ohne weitere Schutzbeschaltung reicht da nicht. > Das gilt auch für die Spannungsversorgung! Ja habe ich bereits gemessen, bis zu 14,7V wenn der Motor läuft. Spannungsteiler würde evtl schon gehen wenn man das von ausgeht das er zb durch 3 teilt dann könnte es von 11-15V als high reichen. Dennoch mag mir der Gedanke nicht ganz gefallen das nur über einen Spannungsteiler zu machen. Für die Spannungsversorgung benutze ich einen Festspannungsregler. Was haltet ihr von einem Optokoppler?
Im Bordnetz hats auch gerne mal 100V Spannungsspitzen. KFZ Bordnetz ist wirklich keine einfach Sache ;)
Eumel schrieb: > Im Bordnetz hats auch gerne mal 100V Spannungsspitzen. KFZ Bordnetz ist > wirklich keine einfach Sache ;) Okay, wie lange sind die? kurz genug um sie einfach wegzuglätten? Varistor evtl wenns ganz arg is.
http://www.dse-faq.elektronik-kompendium.de/dse-faq.htm#F.23 Das hilft dir vielleicht ein bisschen weiter.
@Autor: derdude (Gast) sollen wir uns nicht eigentlich mal gegenseitig beschimpfen ? Das wäre doch toll. k.
@scheißkindermitscheißvornamen (BTW: schön erwachsener Name) und die anderen Flamer: Der Ursprung war eine normale Frage. Würde er schon wissen, wie es geht, würde er hier wohl nicht fragen. Und dann gleich so anzukommen wie holger ist nichts anderes als assozial, ob er ihn für eine Dumpfbacke hält (was kein Mensch aus einem Post rauslesen kann) oder nicht. Und auch wenn die von den Anderen erwähnten Tipps falsch sind, gibt es nettere und sozialere Arten darauf aufmerksam zu machen. Ich würde gern mal wissen, was in den Köpfen abgeht um so ausfallend zu werden.. @TE: Wie schon erwähnt: http://www.dse-faq.elektronik-kompendium.de/dse-faq.htm#F.23 Ich habe diese Schaltung auch in meinem Auto drin und es funktioniert soweit ganz gut. Was ich zuerst nicht bedacht hatte war, dass (zumindest bei meinem Golf) Masse geschaltet wird. In meinem Fall wollte ich ein Fußraumlicht anmachen, wenn die Tür aufgeht. Dazu hab ich eine Lampenfassung aus der Fahrertür angezapft. Hier liegt auf der einen Seite aber dauerhaft 12V an und der andere Kontakt ist entweder offen oder zur Masse geschaltet. Also 12V runterteilen wird in dem Fall nichts, weil du aus den gleichen 12V ja deine 5V machst (somit hättest du dauerhaft 5V am Eingang). Du brauchst also entweder einen Pullup-Widerstand (dann ist das Signal aber negiert), schaltest (auch mit Pullup-R) einen Transistor, der das Signal invertiert, oder du kannst auch ein 12V Relais betreiben. Vorteil aus meiner Sicht von dem Relais ist, dass dem die Spannungsspitzen nicht so viel ausmachen, wie einem µC/IC, und das man mit dem Relais gleich 5V Schalten kann und mit Pulldown-R keine negation drin ist. Dazu noch ein C zum Entprellen des Relais und eine Freilaufdiode. Den Strom von so einem Relais fällt zwischen den Lampen kaum ins gewicht.
Thomas Barth schrieb: > Ich bin gelernter Fachinformatiker, Elektroniker und studiere > Elektrotechnik im 5ten Semester. Hallo borstenhorst, Thomas Barth schrieb: > Der IC erwartet 0 bzw 5V. Wie kann ich diese schaltinformation > kostengünstig wandeln? Das solltest Du eigentlich mit 5 Semestern E-Technik lösen können, die Idee mit dem Spannungsteiler ist ja schon richtig. Du hast aber auch so etwas geraten bekommen: Eumel schrieb: > Im Bordnetz hats auch gerne mal 100V Spannungsspitzen. KFZ Bordnetz ist > wirklich keine einfach Sache ;) Die Spannungsspitzen sind nicht wirklich sehr lange. Wie kann man Spannungsspitzen glätten? Richtig mit einem RC Netzwerk. Also: Spannungsteiler mit nachfolgender C-Glättung und Limitierung durch Z-Diode. Den Spannungsteiler so dimensionieren dass z.B. bei 9 V noch der untere H-Schaltpegel des ICs getroffen wird. Dann berechnen wann die VCC des ICs bei welcher Eingangsspannung des Spannungsteilers überschritten wird oder prüfen bei welcher Eingansspannung des Spannungsteilers die Z-Diode aktiv wird. Das ist doch mal eine richtige Aufgabe für einen E-Technik Studenten :) Grüße
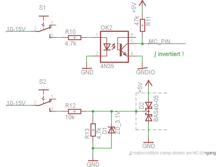
Hier mal ein Schaltungsbeispiel samt Erklärung. >Was haltet ihr von einem Optokoppler? Geht auch, muss aber nicht. Im Bild ist mal ein 4N35 durchgerechnet. CTR ist min. 40%. Um den 47k gegen Masse zu ziehen braucht es also nur 0,1mA am Transistor. Mit dem 4,7k Vorwiderstand am Eingang und 1,5..3V an der LED ist man schlimmstenfalls bei 15V und 1,5V bei ~3mA. Bei 100V sind es knapp 20mA. Maximal erlaubt sind 60mA, das kann die ab. >schon gar nicht mit einer 3V z-diode. Der Spannungsteiler mit Z-Diode hat eine 3,1V-Z-Diode. Eine 5V-ZD an einem 5V-Eingang zu nehmen ist nicht sinnvoll, denn die schaltet nicht steil genug bei 5V. Dein Controller nimmt auch kleinere Spannungen bereits als HI-Pegel an, mit der 3,1V-ZD beginnt der interessante Stromfluss bereits bei 2,7V und wird auch bei 100V am Bordnetz mit dem Vorwiderstand nicht die 5V erreichen. Die Z-Diode kann wesentlich mehr Strom abhaben, als die internen Schutzdioden eines µC. Die sind auch mal repräsentativ mit dem grauen Kasten eingezeichnet. Daher hier die 10k und 4,7k. Bei nur noch 10V am Bordnetz hast du immer noch am reinen Spannungsteiler 3,2V, das ist für den Controller immer noch HI. Bei 100V wird hinter dem 10k-R ~10mA durch die ZD gezogen, die kann das ab, aber nicht die internen clamp-diodes des Microcontroller. Wenn deine clamp-diodes sogar 0,5mA abhaben können (z.B. AVR), dann wäre die Minimalversion ein Spannungsteiler aus zwei 470k-Widerständen und ein 1nF-100nF Kondensator am µC-Pin. Bei 100V geht dann praktisch alles über den ersten 470k-Widerstand und du landest bei 0,5mA über die internen Dioden. Der Kondensator soll das ganze noch glätten und störfester am µC-Eingang machen. Ist also kein Hexenwerk. Und wem was an dem Vorschlag nicht passt, der soll das bitte erst einmal erklären.
>Ich bin gelernter Fachinformatiker, Elektroniker und studiere >Elektrotechnik im 5ten Semester. ...und hast keine Ahnung wie man 12V an ein 5V Eingang bringt? Da weiß man nicht ob man lachen oder weinen soll...
Ups, die oberste Schutzdiode am Ersatzschaltbild des µC-Eingangs ist falsch herum. PS: Im 5. ist es keine Schande mal nach sowas zu Fragen. Dafür ist das Forum ja eigentlich da. Und in Ausbildung und Studium lernt man wichtigeres.
ich schrieb: > > ...und hast keine Ahnung wie man 12V an ein 5V Eingang bringt? > > Da weiß man nicht ob man lachen oder weinen soll... Es geht hier um ein KFZ-Bordnetz und nicht um idealisierte Umgebung. Wenn es es trivial wäre würde es hier wohl kaum so eine Diskussion darüber geben. Ich komme aus dem Bereich der Automatisierungstechnik und fange gerade erst an mich privat für Elektronik zu interessieren. Hatte das zwar 2 Semester aber da ging es eher um OP-Schaltungen und solche Dinge. Will mich hier auch nicht andauernd rechtfertigen müssen und es würde mich glücklich machen wenn ein Moderator mal hier aufräumen würde und das ganze Gezanke löscht. Außerdem, was ist das denn für ein Umgangston hier? Selbst wenn jemand noch nicht so viel über Elektronik oder was auch immer weiß. Wenn er alles wüsste müsste er hier nicht angemeldet sein und der Sinn eines Forums ist es ja sich auszutauschen. Oder ist das hier ein Aufnahmeritual das ich erstmal bestehen muss um ins eigentliche Forum zu kommen? :P Ich glaube nicht das ihr alle mit eurem derzeitigen Wissensstand auf die Welt gekommen seid. -------------- Zurück zum Thema -------- @Michael Skropski Ja das habe ich auch gemerkt das Masse geschaltet wird als ich mal eine kleine SPS verbaut habe. Scheint aber so zu sein das Hauptsächlich die Schalter am Lenkrad Masse schalten. @Rene scheint sinnvoll. Da jetzt noch nen kleiner Kondensator damit die Spitzen garnicht erst an die Diode drankommen und dann müsste das gehen. Werde das mal simulieren. Die Seite aus dem Link hatte ich gestern schon mal gefunden bin sie aber nur überflogen. Werde das heute dann mal komplett lesen ;) Mir ging es hier in dem Thread eher um den theoretischen Gedanken wie man so etwas realisiert. Vielen Danke aber für die allgemeinen Hinweise zum KFZ-Bordnetz. Wusste zwar das die Spannung extrem schwankt aber nicht das es da solche Extremen gibt.
Bitte melde dich an um einen Beitrag zu schreiben. Anmeldung ist kostenlos und dauert nur eine Minute.
Bestehender Account
Schon ein Account bei Google/GoogleMail? Keine Anmeldung erforderlich!
Mit Google-Account einloggen
Mit Google-Account einloggen
Noch kein Account? Hier anmelden.
