Hallo liebe Gemeinde, ich habe kürzlich einen Chipamp gebaut. Grundbaustein ist der Bullide STK-463. Die Schaltung ist soweit in Ordnung, er klingt super und hat jede Menge Leistung + Headroom. Zum Problem: Er knackt ganz schrecklich beim Ausschalten... Für den Einschaltvorgang habe ich ein Relais integriert, welches den Speakerausgang trennt. (ca. 0,5 Sek. nach dem Einschalten. Reicht allemal) Beim Ausschalten Braucht das Relais allerdings zu lange um zu trennen (es müsste ja VOR dem Betätigen des Netzschalters trennen. hellsehen kanns nicht ;) ) Hat da irgendjemand eine Idee oder Erfahrungen? Bin für alle Vorschläge dankbar! ach ja, getrennt wird vor dem Netztrafo. P- und N-Leiter mit herkömmlichem Wippschalter.
Vergrößere die Siebelkos des NTs und bau dir ab dem Trafo, also vor dem Gleichrichter, eine Spannungsversorgung für das Relais mit kleinen Siebelkos auf. Hat bei mir auch mal geklappt, allerdings hatte ich weniger Leistung. So an die 10 W.
Teste mal, ob 100k/1W-Widerstände parallel zu jedem NT-Elko, den Knacks eliminieren!
ok, danke schonmal für die schnellen antworten. @rainer ich versteh nur nich so ganz was das bezweckt. Ein relais, egal ob vor oder hinter dem trafo, kann doch auch erst schalten wenn dessen versorgungsspannung das erlaubt. die speaker müssen aber davor getrennt werden... und ja, 10W überschreitet meine schaltung um längen. allein der STK bringt 60W effektiv am ausgang. @Ingolf werde ich demnächst (wochenende) testen. gibts da eine erklärung, warum es hilft? ich habe in einem anderen forum was in verbindung mit funkentstörkondensatoren gelesen. erfahrungen? M.E. bringen die doch nur was bei einschaltimpulsen und halt Funken eben.
L. B. schrieb: > @rainer > > ich versteh nur nich so ganz was das bezweckt. Ein relais, egal ob vor > oder hinter dem trafo, kann doch auch erst schalten wenn dessen > versorgungsspannung das erlaubt. die speaker müssen aber davor getrennt > werden... Sinn und Zewck ist halt, dass die Spannungsversorgung der Relais zusammenbricht, bevor die Versorgung de Endstufe in die Knie geht. Damit wären die Verzerrungen beim Abschalten weg.
L. B. schrieb: > gibts da eine erklärung, warum > es hilft? Na ja, ist keine Erfindung von mir, und die Widerstände entladen die Elkos mehr o. weniger schlagartig beim Netzabschalten.
L. B. schrieb: > Beim Ausschalten Braucht das Relais allerdings zu lange um zu trennen > (es müsste ja VOR dem Betätigen des Netzschalters trennen. hellsehen > kanns nicht ;) ) Doch, das kann es durchaus, wenn Du den Impuls zum Abschalten direkt am Trafo vorm Gleichrichter abnimmst. Dann schaltet es nach wenigen ms, bevor die Spannung am Ladeelko stark absinkt. Gruss Harald
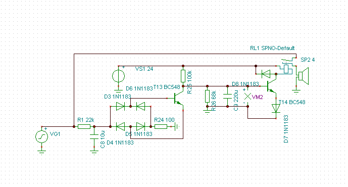
ich versteh grob was gemeint ist, aber kanns mir im schaltplan nicht ganz vorstellen. ich habe mal skizziert wie es momentan aussieht. vielleicht kann mir jemand da mal reinmalen wie es umgesetzt werden muss. (relais hat ca. 230Ohm, schaltet ab 12Vdc.)
Das Relais wird von den Siebelkos mitgefüttert, es muss aber trennen, bevor die Spannung an diesen zusammenbricht. Spendier ihm eine eigene Versorgung. PS: Ein STK-463 ist kein Bolide (das war wohl mit "Bullide" gemeint) und eigentlich kaum die Arbeit wert.
ich würde ja sagen, dass dein Konzept für die Einschaltverzögerung schon suboptimal ist und dir die Sache mit dem Abschalten unnötig erschwert. Die Einschaltverzögerung solltest du zunächst mal über eine DC-Detection realisieren. Vielleicht schaust du dir zunächst mal dieses hier an: http://sound.westhost.com/project33.htm Auch dieses könnte interessant sein: http://marcusgun.awardspace.com/dcprot.jpg Hier must du dann nur dafür sorgen, dass die 12V für das Relays über eine separate Gleichrichtung der Trafospannung mit sehr kleinem Elko generiert wird. Wenn du den Saft dann abschaltest verbraucht die UB für Relay dann viel schneller als die UB für die Endstufe. Gruss Klaus
In meinem Siemens RS555 wird für den Lautsprecherschutz ein IC von Hitachi verwendet: HA12002
Ich habe mir auch mal so eine Schutzschaltung gebaut. Die hier funktioniert in der Simulation und in der Realität. Der Funktionsgenerator links unten wäre dein Verstärker. Als Spannungsversorgung musst du dir eine neue Gleichrichtung vor deinem Gleichrichter für die Endstufe machen. Hier ist auch ein DC-Schutz für die Lautsprecher integriert, falls dein Verstärker mal kaputt gehen sollte.
hier im forum gib es einen netten beitrag, der sich anhört als ob es hilft. http://www.mikrocontroller.net/articles/Snubber erklärenderweise muss ich dazu sagen, dass das größte problem darin besteht, ein fieses knacken DIREKT beim betätigen des netzschalters zu haben. das bekannte absäuseln des ICs tritt nicht auf. daher bringt meines erachtens auch ein relais mit 10ms nix, wenn es im moment des schalten zum knacken kommt. bisher habe ich keine lösung gefunden (habe von den hier genannten leider auch bisher keine probieren können) also snubber parallel zum schalter und knacken ist weg?
L. B. schrieb: > (habe von den hier genannten > leider auch bisher keine probieren können) Hm, die Schreibdauer Deiner Beiträge inkl. weiterer Recherchen, seit den obigen Tipps, addiert, hätte aber alternativ genügend Zeit gebracht, zumindest die Widerstände parallel zu den Elkos zu löten. Sind ja auch bequem wieder zu entfernen, sollten diese nichts gebracht haben. Aber mach' nur ruhig so weiter...
ok, anscheinend hat sich das thema damit für die meisten gegessen. nur für den fall das hier suchende mit dem selben problem reinschauen: der snubber hat funktioniert! heute kam die lieferung vom großen R an, dabei war auch ein funkentstörkondensator (100uF,X2). dieser parallel zum schalter, ergab das positive resultat. der amp ist nun nach betätigen des netzschalters nach ca. einer halben sekunde still wie ein mäuschen und verabschiedet sich ohne nebengeräusche. auch ein DC oder sonstige störungen waren nicht messbar. der tipp von Ingolf (100k/1W-Widerstände par. zu Ladeelkos) hat leider nicht funktioniert. die kondensatoren haben sich schnell entladen und der amp hat nach wenigen ms ruhe gegeben, aber der impuls war immernoch da. (siehe link zu snubber aus letztem beitrag) danke an alle die ihre gedanken hier kundgegeben haben! großartige community!
Ingolf O. schrieb: > die Schreibdauer Deiner Beiträge inkl. weiterer Recherchen, seit den > obigen Tipps, addiert, hätte aber alternativ genügend Zeit gebracht, > zumindest die Widerstände parallel zu den Elkos zu löten das hast du scharf beobachtet. sobald reichelt anfängt, auch am wochenende zu liefern, können solche tests auch schneller durchgeführt werden. aber ohne widerstand, gestaltet sich deren anlöten schwierig ;)
L. B. schrieb: > heute kam die lieferung vom großen R an, dabei war auch ein > funkentstörkondensator (100uF,X2). dieser parallel zum schalter, ergab > das positive resultat. der amp ist nun nach betätigen des netzschalters > nach ca. einer halben sekunde still wie ein mäuschen und verabschiedet > sich ohne nebengeräusche. Ich nehme an, Du meinst Nanofarad und nicht Mikrofarad? Aber auch 100nF sind für den Schalter auf die Dauer nicht gut. Ein Snubber besteht aus Kondensator u n d Widerstand. Eigentlich ist eine Störung durch direkte HF-Einstrahlung bei Verstärkern eher unge- wöhnlich, und spricht für einen schlechten Aufbau des Verstärkers. Gruss Harald
L. B. schrieb: > der amp ist nun nach betätigen des netzschalters > nach ca. einer halben sekunde still wie ein mäuschen und verabschiedet > sich ohne nebengeräusche. auch ein DC oder sonstige störungen waren > nicht messbar. > > der tipp von Ingolf (100k/1W-Widerstände par. zu Ladeelkos) hat leider > nicht funktioniert. die kondensatoren haben sich schnell entladen und > der amp hat nach wenigen ms ruhe gegeben, aber der impuls war immernoch > da. Wie passen denn diese beiden Aussagen bzgl. der gen. Zeiten zueinander? Oben ist es eine 1/2s und reicht zum mäuschenstill; unten sind's wenige ms und immer noch hörbar! 1/2s = 500ms!!!
Bitte melde dich an um einen Beitrag zu schreiben. Anmeldung ist kostenlos und dauert nur eine Minute.
Bestehender Account
Schon ein Account bei Google/GoogleMail? Keine Anmeldung erforderlich!
Mit Google-Account einloggen
Mit Google-Account einloggen
Noch kein Account? Hier anmelden.

