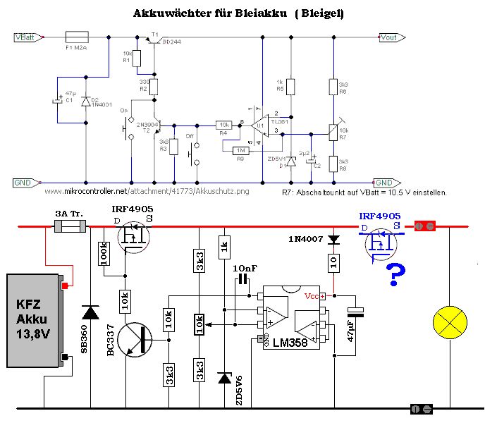
Hi, Ich habe da diesen Akkuschutz gefunden. http://www.mikrocontroller.net/attachment/41773/Akkuschutz.png und im thread eine Anleitung wie man das auf Mosfet umstrickt. Hab ich gemacht. Frage: - gehört der Mosfet nicht dort hin wo er blau dazugezeichnet ist? Sonst klaut sich der LM358 selbst den Strom wenn er abschaltet. Und ohne Saft keine Kraft. - kann man die Kombination 2µ2 und 1M für die Hysterese durch die bei mir gezeichneten 10nF ersetzen? Ich hab gelesen dass so die Schaltflanken steiler werden - soll besser sein. - Wenn der Akku von der Last weg ist geht die Spannung wieder rauf weil er sich "erholt". Soll man 2-3 LED auf Dauer reinhängen damit das nicht so ist oder wieviel mA müßte man ziehen damit sich die Lampe / Last nicht wieder kurz einschaltet aber der Akku trotzdem nicht sehr schnell weiter entladen wird? Oder dazu den zweiten Komparator einsetzen? lg Triti
H. Triti schrieb: > kann man die Kombination 2µ2 und 1M für die Hysterese durch die bei > mir gezeichneten 10nF ersetzen? Ich hab gelesen dass so die > Schaltflanken steiler werden - soll besser sein. Kann auch zu extremer Schwingneigung im Umschaltpunkt führen. Mit gepufferter Referenz und Hysterese, wärs noch besser. H. Triti schrieb: > Wenn der Akku von der Last weg ist geht die Spannung wieder rauf weil > er sich "erholt". Die geht nicht wieder an. Der OPV dreht sich selbst den Saft mit ab. Bei deiner Schaltung fehlt der "Einschalter" zwischen C und E vom BC337. Der eh schon durch Tiefentladung gestresste Akku muss dann nicht auch noch die Referenz, den Opamp usw. mitversorgen. mfg mf
Hi, den 1M für die Hysterese kannst Du weglassen und die Cs 2µ2 und 10µ kleiner machen. Der an der ZD sollte aber deutlich grösser bleiben als der am Spannungsteiler. Wenn Du schon abgleichen kannst, geht das auch ohne Op-Amp. Gruß, Norbert
Hi Norbert, > den 1M für die Hysterese kannst Du weglassen und die Cs 2µ2 und 10µ kleiner machen. Ok. 1M fliegt raus. 1µF/4µ7 oder 100nF/1µF? > Wenn Du schon abgleichen kannst, geht das auch ohne Op-Amp. Äh - wie meinen? Was wie abgleichen? Bild / Beispiel? lg Triti
Hi, also ich würde sagen 100nF/1µF reicht locker. Das sollte sowieso nicht zum Schwingen neigen. Wenn es knapp wird klappt das Moped von alleine zusammen. Ohne Opamp: Mit Abgleichen meine ich, Du stellst die Abschaltgrenze ein. Einfach nur nen Spannungsteiler an die Basis und nen zweiten PNP der etwas Hysterese auf die Basis bringt. Ein Beispiel habe ich jetzt nicht zur Hand und vergiss das mal lieber. Das ist schrecklich temperatursensibel und Pfusch. Hat aber mal funktioniert, irgendwie, irgendwo, irgendwann. Mach das mal so wie Du es jetzt zuletzt hattest mit den kleinen Änderungen, das ist ne solide Lösung. Temperaturkompensiert ist das zwar auch nicht aber auch kein Pfusch. Oha, sehe ich jetzt erst, den 47µ schmeiss mal raus, da reichen auch 100nF. Auch die 1N4007 und die 10 Ohm. Wenn die SB360 (ist doch ne Schottky, oder?) es nicht schafft ist eh alles vorbei und 10 Ohm an 12V würden den 358 nicht vor der Barbequeparty bewahren. Falls das KFZ-Bordnetz sein sollte: Scheiss drauf, mach am Eingang nochmal 100nF Folie hin (vor dem FET aber nahe an der Schaltung) und gut ist. Gruß, Norbert
Hi, Mach ich. > Scheiss drauf, mach am Eingang nochmal 100nF Folie hin (vor dem > FET aber nahe an der Schaltung) und gut ist. Aha, ein Praktiker :-) Ist (noch) nicht für KFZ. Dort soll man angeblich noch eine Drossel 47uH reinnageln und nachher eine ZD18V. Aber wenns so auch reicht... Danke Dir lg Triti
H. Triti schrieb: > Ist (noch) nicht für KFZ. Dort soll man angeblich noch eine Drossel 47uH > reinnageln und nachher eine ZD18V. Aber wenns so auch reicht... Eine normale ZD kannst Du Dir schenken. Nimm eine TVS-Diode wie SMBJ18, die kann auch gleich die SB360 mit ersetzen. Eine ZD ist entweder zu langsam zu weich oder nicht impulsfest genug. Oder alles zusammen. Probier das mit den 47µH vorher mit ein paar Transienten aus. Also Spannungsquelle mit Elkos und etwas Folie und dann mit verschiedenen kleinen Vorwiderständen anklemmen und dabei mit Oszi beobachten. Mit L und C kann man sich da auch ne schöne Schwingung hinzaubern und alles zerlegt sich scheinbar ohne Grund. Alles schon gesehen. Das Bordnetz im KFZ ist aber schon lange nicht mehr so verseucht wie früher mit mech. Zündung usw... 150V für Sekunden, 100V verpolt für ne Halbe, irgendsowas waren die Prüfbedingungen von Annotobak. Da müsste man sich schon ziemlich strecken um das wirklich zu schaffen. Ich würde mal behaupten, daß kaum eine kommerzielle Elektronik fürs Auto das aushält, was in einer gerne zitierten Quelle genannt wird. Ein wirklich guter Schutz gegen Seuche ist eine echte Wissenschaft für sich. Das mit dem Praktiker nehme ich jetzt mal als Kompliment ;-) Gruß, Norbert
Nachtrag: Ich habe seit gefühlten Ewigkeiten einen 78R05-1.0, also einen 7805 nur eben als Schaltregler im Auto fest verbaut, zum Laden von Handy (damals), jetzt Smartphone. Am Eingang und Ausgang Elko und Kerko und das wars. Funktioniert seit Jahren, obwohl es das nicht dürfte... Bevor ich sowas aber anderen Leuten ins Auto bauen oder es gar verkaufen würde, würde ich nochmal gründlich drüber nachdenken. Gruß, Norbert
> Das mit dem Praktiker nehme ich jetzt mal als Kompliment ;-) Isesauch. Sind nämlich die Leute die nicht nur wissen warum sondern das auch rauchfrei bauen können und das mit der Hälfte der Teile die andere brauchen. > und dabei mit Oszi beobachten. Nicht vorhanden. > Nimm eine TVS-Diode wie SMBJ18, SMD kann ich nicht löten. Vielleicht tuts eine P6KE18ARLG auch? http://at.rs-online.com/web/p/suppressordioden-tvs/6255436/ lg Triti
H. Triti schrieb: > SMD kann ich nicht löten. Vielleicht tuts eine P6KE18ARLG auch? Ja, das ist das Gleiche bedrahtet. Ohne Oszi würde ich das mit der Drossel lassen. Hab mal keine Angst vor SMD. Spätestens wenn Du Platinen selbst ätzt, ist das viel praktischer (weniger bohren!). Gruß, Norbert
H. Triti schrieb: > SMD kann ich nicht löten. Ach geh zu! Schau mal ins Datenblatt: Das Ding ist ca. 5,5mm lang und gute 3,5mm breit. Die Lötfahnen vorne und hinten kann man mit normalem lochrastertauglichen Bleistiftspitzen- oder Schraubendreherlötkolben sehr wohl löten. Auf Loch- oder Streifenraster kommt das einfach auf die Unterseite. Im äußersten Notfall machst du eben zwei Drähte dran... PS: Wer bei SMD gleich immer an die 0201er oder 01005er Baugrößen denkt. Die will man nicht unbedingt: http://www.electronicspecifier.com/public/primages/pr6210.jpg Das ^^ genannte Diodengehäuse ist aber noch sehr gut handhabbar. Besser als eine 1n4148(Micromelf) IMHO.
Uwe schrieb: > Im Schaltplan sind beim IRF4905 Drain und Source vertauscht! Wertvoller Hinweis. Vermutlich rätselt er seit knapp 7 Jahren, warum das nicht funktioniert...
Uwe schrieb: > Im Schaltplan sind beim IRF4905 Drain und Source vertauscht! nein! ist ein PMOS. wenn Drain und Source vertauscht würden, würde die Body-Diode leiten.
nurmalso schrieb: > Uwe schrieb: >> Im Schaltplan sind beim IRF4905 Drain und Source vertauscht! > > nein! > ist ein PMOS. > wenn Drain und Source vertauscht würden, würde die Body-Diode leiten. Der ist richtig eingezeichnet aber "G" und "S" sind vertauscht.
Norbert S. schrieb: > Der ist richtig eingezeichnet aber "G" und "S" sind vertauscht. Die Beschriftungen "D" und "S" sind vertauscht.
Dann wäre nur noch diese Vermutung zu klären: Norbert S. schrieb: > Vermutlich rätselt er seit knapp 7 Jahren, warum das > nicht funktioniert... Hallo, H. T. (triti)... ;-)
Es gibt noch die Variante über einen Taster von Plus auf den Eingang hinter der Diode zur OP-Versorgung und über einen Widerstand zum Poti. Solange die Spannung der Batterie zu niedrig ist, läßt es sich dann auch nicht mehr einschalten solange der Taster gedrückt bleibt. Bei der Lösung von Achim geht die Schaltung immer auf an, solange man den Taster gedrückt hält.
Bitte melde dich an um einen Beitrag zu schreiben. Anmeldung ist kostenlos und dauert nur eine Minute.
Bestehender Account
Schon ein Account bei Google/GoogleMail? Keine Anmeldung erforderlich!
Mit Google-Account einloggen
Mit Google-Account einloggen
Noch kein Account? Hier anmelden.

