Hallo, ich habe Tage mal etwas mit der Logarithmierer-Schaltung aus dem Anhang herum experimentiert. Das Ganze funktioniert soweit auch ganz gut...knapp 60dB Dynamikumfang schafft die Schaltung so wie sie jetzt ist (Auf dem Steckbrett aufgebaut). Das reicht für meine Anwendung dicke aus. Ich weiß, dass man sowas für hohe Genauigkeiten normal mit einem Transistor-Päärchen wie dem SSM2212 aufbaut aber ich bin auf der Suche nach einer günstigen Ausführung. Was ich allerdings festgestellt habe, ist dass die Schaltung mit z.B. BC550C Transistoren nicht annähernd so gut funktioniert. Mit den BC550C erhielt ich immer eine Offset Spannung von etwa 2V am Ausgang. Ich habe auch mehrere BC550C ausprobiert (ca. 20 Stück) um ein möglichst gutes "Päärchen" zu finden aber der Offset blieb immer bei etwa 2V. Mit den 2N5088 funktioniert es jedoch perfekt. die Offset Spannung liegt jetzt nur noch im mV Bereich. Auch mit verschiedenen 2N5088 ändert sich nicht viel. Kann mir jemand sagen warum das so ist. Auf welche Transistor-Parameter kommt es hier eigentlich drauf an? Oder liegt es am TL072? Vielen Dank schon mal. MfG, Thomas
>Kann mir jemand sagen warum das so ist. Auf welche Transistor-Parameter >kommt es hier eigentlich drauf an? Dürfte der Sättigungsstrom Is sein. Nimm einen CA3046 oder CA3086, dann klappt es. Zusätzlich mußt du die Schaltung mittels R9 natürlich richtig abgleichen.
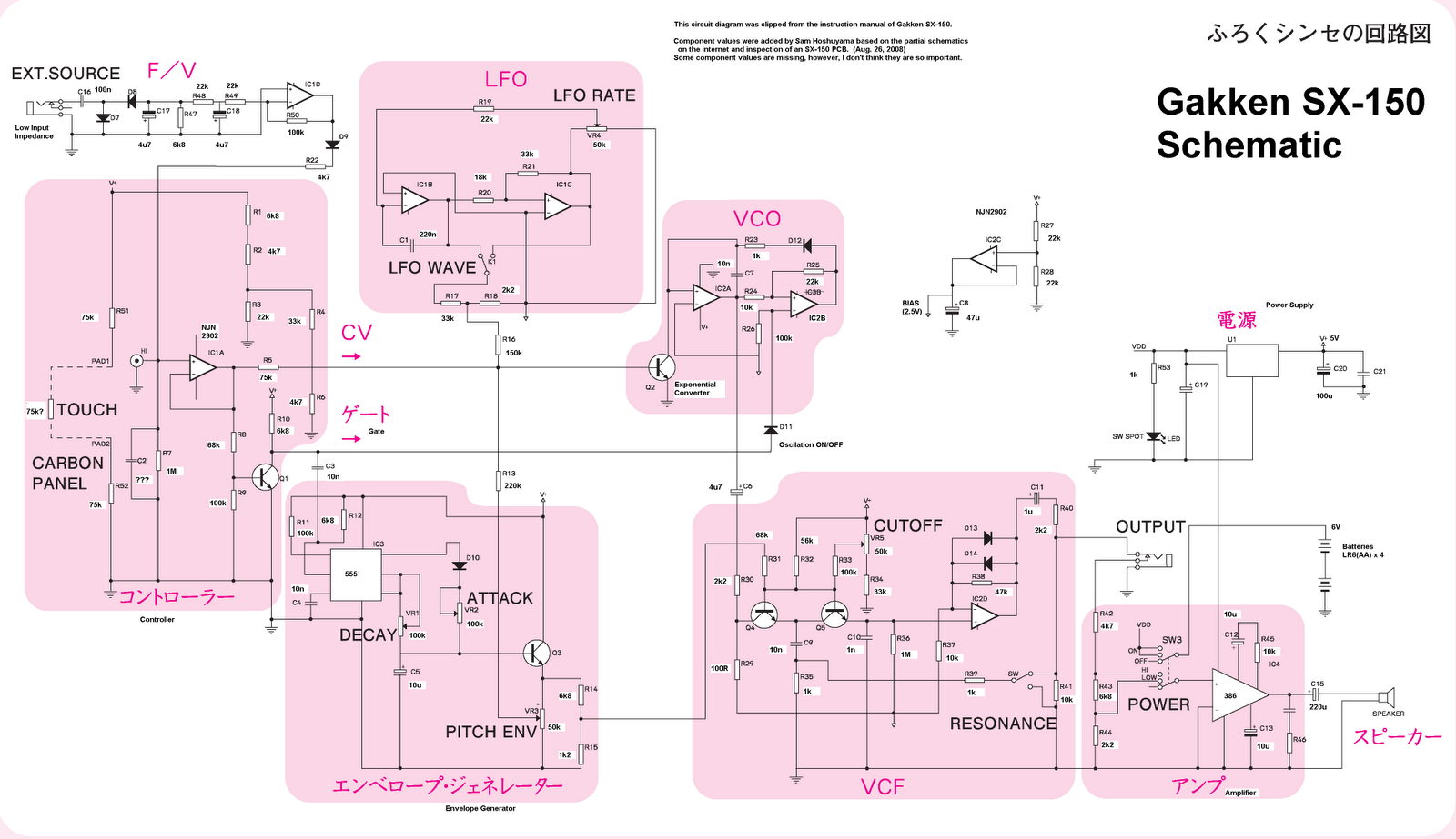
Kai Klaas schrieb: > Nimm einen CA3046 oder CA3086 Naja, Spezialbauteile halt... Im angehängten Schaltplan vom Gakken SX-150 Synth it ein Exponential Converter drin. Geht irgendwie mit einem Transistor, zwei OPV und einer Diode. Angehängt. mfg mf
Im Elektor FORMANT Analogsynthesizer war ein µA726 als logarithmische Ansteuerung verwendet, ein Thermostat mit Heizung und ein Transistorpaar auf einem Chip. UA726 - TEMPERATURE-CONTROLLED DIFFERENTIAL PAIR - Fairchild http://www.alldatasheet.com/datasheet-pdf/pdf/54850/FAIRCHILD/UA726.html Im Datenblatt zum LM13600 OTA (Seite 17) gibt es eine Applikation mit den beiden Ausgangstransistoren der OTAs als Logarithmierer. Der LM13700 ist ähnlich aufgebaut.
Christoph Kessler (db1uq) schrieb: > war ein µA726 als logarithmische > Ansteuerung verwendet, ein Thermostat mit Heizung und ein Transistorpaar > auf einem Chip. absolut nicht mehr zu bekommen oder halt zu mondpreisen. man nehme ein transistor arrays 3046/3086 o.ä und dazu nen 723 als regelverstärker. mit zwei transistoren des arrays ( fühler, heizer) und dem 723 baut man ne temp. stabilisierung auf. man hat dann noch drei transis des arrays zur verfügung. man beachte den substratanschluß s des arrays!!! s muß an die negativste spannung der schaltung geschalten werden!!! wie groß die spannung an s max. sein darf -->datenblatt. mfg
>Naja, Spezialbauteile halt... Spezialbauteile? Der 3046 ist ein Billig-Transistorarray: http://de.rs-online.com/web/p/transistoren-bipolar/0460821/?searchTerm=lm3046&relevancy-data=636F3D3226696E3D4931384E4B6E6F776E41734D504E266C753D6465266D6D3D6D61746368616C6C7061727469616C26706D3D5E5C772B2426706F3D313326736E3D592673743D4D414E5F504152545F4E554D424552267573743D6C6D333034362677633D424F544826 >Geht irgendwie mit einem Transistor, zwei OPV und einer Diode. Ja, irgendwie... Das Thema wurde übrigens schon mal im Detail besprochen: Beitrag "VU-Meter Schaltung"
Kai Klaas schrieb: > Spezialbauteile? Der 3046 ist ein Billig-Transistorarray: darisus.de -->transistor array-->suchbegriff.... benötigt wird eins mit 5npn transis. billig ist aber was anderes( geht aber noch) der ca3046 ist am billigsten. mfg
Zu dem Preis kannst du auch gleich nen billigen uC nehmen und das ganze per Lookup-Table (ent)logarithmieren. Dann einen R2R-Wandler am Ausgang aufbauen (geht billig mit 8-fach Widerstands-Arrays) un einem Ausgangs-C (sofern die Dynamik dir reicht Falls du sowieso nen uc hast dann nehm einfach einen mit ein par PINs mehr was dann das billigste sein sollte...wobei Analog natürlich einen gewissen rei hat doch ich muss mittlerweile feststellen das die uCs so billig geworden sind das es oftmals digital nun preiswerter geht.
Simon K. schrieb: > Ein BC847S ist nebenbei auch ein Standardbauteil. Dort sind 2 > Transistoren in einem SOT23-6. ja stimmt aber .... -einchip oder multichip? -wo mit heizen/messen? also doch n transistor array.
DIe Schaltung aus der LM13600-Applikation habe ich mal nachgebaut und vermessen, hier mein Ergebnis. Es gab mal von Intersil zwei ICs, ICL8048 und ICL8049, Log- und Antilog-Amplifier http://www.alldatasheet.com/datasheet-pdf/pdf/67444/INTERSIL/ICL8048.html aber die sind ausgestorben
Intersil hatte noch den ICL 8084. Und den gleichen mit Heizung gab es von Analog Devices SSM 2100. Deine Schaltung scheint ja der aus dem Tietze/Schenck zu entsprechen.
Hansjörg schrieb: > Zu dem Preis kannst du auch gleich nen billigen uC nehmen und das ganze > per Lookup-Table (ent)logarithmieren. Dann einen R2R-Wandler am Ausgang > aufbauen (geht billig mit 8-fach Widerstands-Arrays) un einem Ausgangs-C > (sofern die Dynamik dir reicht 60dB Dynamik sind schon 10 Bit.
http://electronicdesign.com/article/analog-and-mixed-signal/what-s-all-this-logarithmic-stuff-anyhow-6068 Leider sind die Grafiken klein.
>-wo mit heizen/messen? Die Heizerei kann man sich sparen, wenn man den einen verstärkungsbestimmenden Widerstand duch einen PT1000-Element ersetzt. Hier ist das gut erklärt: Beitrag "Re: VU-Meter Schaltung"
Hallo nochmal, ich möchte mich zuerst ein mal bei Allen für die ganzen Antworten bedanken! Das bringt mich jetzt schon weiter. Der CA3046 scheint ja als LM3046 noch hergestellt zu werden und auch einigermaßen gut (und günstig) verfügbar zu sein. Per µC zu logarithmieren wäre natürlich auch eine Möglichkeit, ich möchte allerdings nicht extra einen Controller in die Schaltung mit einfügen. Kai Klaas schrieb: > Dürfte der Sättigungsstrom Is sein. Nimm einen CA3046 oder CA3086, dann > klappt es. Danke, das war eigentlich was ich ursprünglich wissen wollte. Das heist also die BC550 unterscheiden sich einfach zu sehr in ihrem Sättigungsstrom? lüsterklemme schrieb: > http://electronicdesign.com/article/analog-and-mix... > > Leider sind die Grafiken klein. Sehr guter Link! werde ich mir mal zu Gemüte führen. Vielen Dank. Gruß, Thomas
>Danke, das war eigentlich was ich ursprünglich wissen wollte. Das heist >also die BC550 unterscheiden sich einfach zu sehr in ihrem >Sättigungsstrom? Sie unterscheiden sich in allen relevanten physikalischen Transistorparametern, nicht nur dem Sättigungsstrom. Auf Seite 5 von diesem Link ist das recht gut erklärt: http://www.ti.com/lit/ds/symlink/log100.pdf Nicht nur die Is sind bei den Transistoren gewöhnlich verschieden, sondern auch die VT. Nur bei Transistoren, die "identisch" hergestellt sind, also auf dem gleichen Chip, mit gleichen Dotierungen und gleichen Geometrien, hat man ähnliche Verhältnisse, sodaß sich der Einfluß von Is und seinem starken Temperaturgang (!) oft von selbst weghebt und der Einfluß von VT sich zumindest in erster Näherung mit einem zusätzlichen Thermistor kompensieren läßt. >Per µC zu logarithmieren wäre natürlich auch eine Möglichkeit, ich >möchte allerdings nicht extra einen Controller in die Schaltung mit >einfügen. Ich logarithmiere heute meistens digital, weil das oft viel preisgünstiger und auch genauer ist. Den Logarithmus "berechne" ich dabei mit einer Look-Up-Tabelle. Aufwendige Schaltungen zur Temperaturgangskompensation gehören dann der Vergangenheit an. In deinem Fall spricht natürlich nichts dagegen, das analog zu machen.
Bitte melde dich an um einen Beitrag zu schreiben. Anmeldung ist kostenlos und dauert nur eine Minute.
Bestehender Account
Schon ein Account bei Google/GoogleMail? Keine Anmeldung erforderlich!
Mit Google-Account einloggen
Mit Google-Account einloggen
Noch kein Account? Hier anmelden.

