Hallo, ich versuche gerade diese VU-meter (eher Peakmeter) Schaltung zu verstehen. Wo und wie wird da das Audiosignal logarithmiert? http://vicsys.hu/files/pop_p0141_000.html Im Video auf YouTube sieht es jedoch so aus, als wäre das angezeigte Signal logarithmisch. http://www.youtube.com/watch?v=YnzyP9XMFPA Gruß, Alexander
Bei der Schaltung: Nirgends. Anzeige ist linear. Normalerweise: Vom LM3916 Für die IN18 gab es auch eine andere Schaltung, aufwändiger, die logarithmierte.
Ok. Habe noch eine Schaltung, die hat einen Logarithmierer drin oder? :) Finde ich aber sehr seltsam, das Video sieht echt klasse aus, verglichen mit den richtigen Studio Peakmetern.. Wird da das Signal überhaupt logarithmiert? Oder wird einfach über die Skala angepasst? Mal ein Vergleich Studio-PPMs RTW zum ersten Video mit den IN-13's: http://www.youtube.com/watch?v=1QYtO4-Qh4k Gruß, Alexander
Woher hast du denn die beiden Schaltpläne? Ja der zweite Schaltplan hat eine Diode als log. Bauteil im Pfad des Operationsverstärkers.
> die hat einen Logarithmierer drin oder? Auch nicht. Hier sind doch die Schaltungen http://m.bareille.free.fr/vu-in13/vumeter_in13.htm und schön aufgezeichnet, welche dB zu welcher Bargraphposition passt. Die untere Schaltung ist logarithmisch, und verwendet den VCA des THAT4301.
Ist das mitlerweile eine Seuche, dass so viele Leute nun Schaltungen mit LM3915 und Derivaten bauen wollen ? Allein der Text aus dem Datenblatt sagt doch schon, wo der Logarithmierer ist: "Features; 3 dB/step, 30 dB range; Drives LEDs, LCDs, or vacuum fluorescents; Bar or dot display mode externally selectable by user" Da muss man doch keine externe Superschaltung dranhängen. Ich hab 2 Stück dieser IC weil ich diese vor 20 Jahren mal gekauft hatte. Nun wollen plötzlich alle diese IC ... wie kommt denn das ? k.
Schaltungen sind beide über YouTube bzw. in einem ungarischen Elektronikforum zu finden. Die Seite mit dem 2252 gefällt mir nur bedingt, was ich möchte ist eher ein Peakmeter, RMS braucht man normal nicht. Wie viel wird sich die 1. von der zweiten Schaltung unterscheiden, bzw ist es professionell das Signal so logarithmisch zu machen? Gibt es eigentlich Platinenhersteller die einem auch das Layout anfertigen, oder habt ihr Tipps/Softwareempfehlungen wie ich Schaltung2 am besten auf eine Platine bekomme?
Alexander schrieb: > ist es professionell das Signal so logarithmisch zu machen? ja natürlich ist es professionell. Es ist sogar absolut nötig. Stell dir mal den LM3915 mit 10 Leuchtdioden vor. Der kann 30dB abdecken. 3db = eine Verdoppelung. Wieviel Led würde man benötigen um 30dB linear abzubilden ? Gruss k.
> ist es professionell das Signal so logarithmisch zu machen?
Der THAT ist sehr professionell.
Da man aber die Skalierung der Röhre auch an Unlinearitäten anpassen
kann, machen viele (unprofessionellere) Anzeigen die Umrechnung nur per
Diodenkennlinie um den teuren Logarithmierer zu sparen.
Ja, also ist Logarithmieren mit Dioden eher unprofessionell? Gilt das auch für Transistoren, bzw. könnte man das hier auch so lösen? Wie macht man es besser - gibt es vll spezielle log. OpAmps?
Am Einfachsten wäre ein Mikrocontroller. Zum Beispiel ein Attiny 13. Damit ließt du per AD Wandler das Audiosignal ein und erzeugst über eine passende Lookup-Tabelle (lin zu log) ein PWM Signal, dass du durch einen Tiefpassfilter jagst.
> Am Einfachsten wäre ein Mikrocontroller.
Nur für die, die zu blöd für Analogtechnik sind.
in --R--+------|-\
| | >--+--------|+\
| GND--|+/ | | >--+-- log(in)
| | +--|-/ |
+---|>|------+ | |
| |
GND --R--+----R---+
Ein A/D-Wandler erfasst 10 bit, also unegfähr 1/1000.
Der log10 von 1000 ist gerade mal 3, grössere Pegel
als 30 dB kann so ein A/D-Wandler also nicht erfassen,
da hilft dann auch keine Lookuptabelle mehr.
Und 30dB, von denen meist so 10dB im roten Bereich der
Übersteuerungsreserve liegen, also nur 20 Nutz-Dezibel,
sind absolut lächelrich für Pegelanzeigen, 20dB zeigt
schon die Anzeige an die nicht logarithmiert ist, für
bloss 20dB braucht man keinen Logarothmierer. 60dB ist
interessant, doch da kackt selbst ein 20 bit A/D-Wandler
ab.
Zum ernsthaften Messen bei Aufnahmen sind 30dB zu wenig; wenn man fertig bearbeitete Musik visualisieren will (Klassik mal ausgenommen), reichen 30 dB völlig aus, 10dB Headroom sind im digitalen Zeitalter für diesen Fall auch überflüssig. Die RTW-Peakmeter aus dem Youtube-Link haben 55 dB Dynamikumfang und bleiben das ganze Video über in der oberen Hälfte. Tom (der noch ein paar von den Vishay-Plasma-Displays wie in den RTWs herumliegen hat)
>Der log10 von 1000 ist gerade mal 3, grössere Pegel >als 30 dB kann so ein A/D-Wandler also nicht erfassen, Moep. Spannungs-dB (wie bei Audio üblich) sind 20*log_10(U_in/U_ref). Der ADC im uC kommt also auf theoretische 60 dB Dynamik, also nicht so viel schlechter als die RTWs.
Wo baut man den Logarithmierer eigentlich am Besten ein, direkt an den Eingang oder später? Falls das der richtige Ansatzpunkt ist, könnte man nicht den 4Fach OpAmp durch einen "Logarithmic Converter" zB. AD8304 ersetzen? Hab noch eine Schaltung ausgegraben, im Prinzip das Gleiche wie Schaltung1, nur 3 Teile mehr. Habe jetzt einen Logarithmierer mit zwei Transistoren wie hier gezeigt eingefügt. http://prof-gossner.eu/pdf/16-Spezielle%20Operationsverstaerker-Schaltungen.pdf Passt das so? Beherrscht hier jemand ein Layoutprogramm so gut dass er mir evtl die 4 Transistoren in das bestehende Layout einfügen kann? http://egyeni.hu/files/kivezerles[1].pdf Danke schonmal! Gruß, Alexander
> Wo baut man den Logarithmierer eigentlich am Besten ein, > direkt an den Eingang oder später? Möglichst direkt am Eingang, damit müssen nachfolgende Stufen nicht mit so grossen Spannungsbereichen klarkommen. > Passt das so? Das ist eine mögliche Lösung.
>Ist das mitlerweile eine Seuche, dass so viele Leute >nun Schaltungen mit LM3915 und Derivaten bauen wollen ? Von Telefunken gab es ähnliche ICs (f. VU-Anzeige), die jeweils 5 LEDs in Reihe geschaltet hatten. Vorteil, dann weniger Strom (bei min ca 11,5V UB).
>Ja der zweite Schaltplan hat eine Diode als log. Bauteil im Pfad des >Operationsverstärkers. Die zweite Schaltplan ist Schrott und wie so nie funktionieren...
>Von Telefunken gab es ähnliche ICs (f. VU-Anzeige), die jeweils 5 LEDs >in Reihe geschaltet hatten. Vorteil, dann weniger Strom (bei min ca >11,5V UB). U257B und U267B...
>Ja, also ist Logarithmieren mit Dioden eher unprofessionell? >Gilt das auch für Transistoren, bzw. könnte man das hier auch so lösen? >Wie macht man es besser - gibt es vll spezielle log. OpAmps? Im Datenblatt des LF356 ist eine brauchbare Schaltung. Für die beiden Transistoren nimmt man am besten ein Transistorarray, wie den CA3086. >Nur für die, die zu blöd für Analogtechnik sind. Naja, so geht es natürlich nicht. Lächerlich... >ich versuche gerade diese VU-meter (eher Peakmeter) Schaltung zu >verstehen. Was genau? Ein VU-Meter und ein Peak-Meter haben unterschiedliche Zeitkonstanten!
Ich will ein Peak-Meter, mit möglichst geringer Reaktionszeit, und Rücklaufzeit wie im Video zu sehen ist. http://www.youtube.com/watch?v=YnzyP9XMFPA
Tom schrieb: > Tom (der noch ein paar von den Vishay-Plasma-Displays wie in den RTWs > herumliegen hat) Ich liebe sie! Schade, das wir im Studio nur noch mit Computer aufnehmen, sonst hätt' ich dich glatt nach einem Preis gefragt :-) Es gab tolles RTW, das man aufs Pult montieren konnte...
Was ist nun die beste Möglichkeit die Schaltung http://egyeni.hu/files/kivezerles[1].pdf mit einem Logarithmierer zu versehen? Transistor-Arrays (brauche nur 4fach) sind recht schwer zu bekommen, und die Beispielschaltung konnte ich leider nicht finden ;-) Wie groß ist denn die Abweichung mit normalen Transistoren - allein die IN-13 hat schon 2% Toleranz..? Was ist die gängisgte/beste OpAmp logarithmierer Schaltung, es gibt ja mehrere Varianten mit Transistoren? Kann man eigentlich eine Bilddatei in ein Layoutprogramm einlesen um dann etwas zu verschieben (Platz schaffen für die Transistoren)?
Zuerst kommt ein Spitzenwertgleichrichter wie in Figure 6 von diesem Datenblatt: http://www.ti.com/lit/ds/symlink/lm3916.pdf Daran hängst du die Schaltung aus dem Anhang, die du auch im folgenden Datenblatt auf Seite 13 findest: http://www.ti.com/lit/ds/symlink/lf356.pdf Darauf folgt dann dein Spannungs-Strom-Wandler. Als Transistor-Array kannst du diesen hier verwenden: http://de.rs-online.com/web/p/universal-transistor/0460821/ Wegen der unvermeidlichen Offsetspannungen der OPamps ist aber ein Anzeigenumfang von deutlich mehr 50dB kaum realisierbar. Am besten verwendest du einen TL052A, oder ähnlich.
Danke für die gute Erläuterung! Gibt es die "fast logarithmic converter"-Schaltung auch als single-supply Version? Sind für Spitzengleichrichter/Logarithmierer/Spannungsstromwandler alle Standart OpAmps geeignet? Hat denn die Originalschaltung http://egyeni.hu/files/kivezerles[1].pdf nicht auch schon einen Spitzenwertgleichrichter drin? Transistor Array reicht ja ein 4fach Array, scheinen nur schwieriger erhältlich zu sein?! Anzeigeumfang 50dB ist perfekt, mehr brauch ich eigentlich auch nicht:)
>Gibt es die "fast logarithmic converter"-Schaltung auch als >single-supply Version? Diese Frage habe ich befürchtet. Wäre es denn SO schlimm, eine bipolare Versorgung bereitzustellen? >Sind für Spitzengleichrichter/Logarithmierer/Spannungsstromwandler alle >Standart OpAmps geeignet? Also eine Grenzfrequenz von um die 5MHz und eine Slew Rate von um die 10V/µsec wäre schon praktisch, vor allem für die Spitzenwertgleichrichtergeschichte. Da Offsetspannungen hier kritisch sind, kommen nur hochwertige OPamps in Frage, wie beispielsweise der TL052A. Dieser OPamp ist ein FET-OPamp und hat niedrige Eingangsruheströme. Damit sind mittel- und hochohmige Beschaltungen möglich, ohne daß sich die Offsetspannungen durch die Eingangsruheströme deutlich vergrößern. Natürlich gehen auch noch viele andere OPamps. >Hat denn die Originalschaltung http://egyeni.hu/files/kivezerles[1].pdf >nicht auch schon einen Spitzenwertgleichrichter drin? Die dortige Schaltung hat ein paar Nachteile. Negative Halbwellen erzeugen unerlaubte Eingangsspannungen am ersten OPamp. In die Gleichrichtung gehen also nur positive Halbwellen ein. Da außerdem der Filtercap in der Gegenkopplung hängt, wird er nicht mit einer definierten Anstiegszeit aufgeladen, sondern mit "voller Pulle", oder besser gesagt, gerade so schnell, wie der langsame LM324 das kann. Das ist eine Sparschaltung, die eigentlich nur für einfache Anwendungen reicht. Außerdem gibt es dort keinen Logarithmierer... Alexander, ich will dir nichts Kompliziertes aufschwatzen, sondern dir nur schildern, wie ich es machen würde. Falls dir die einfache Schaltung genügt, ist das doch wunderbar. Bist du denn wirklich sicher, daß du die Logarithmierung überhaupt haben willst? Als Resultat wird sich die Anzeige MIT der Logarithmierung in einem viel kleinern Bereich ändern. Das sieht dann eventuell wesentlich weniger spektaulär aus. >Transistor Array reicht ja ein 4fach Array, scheinen nur schwieriger >erhältlich zu sein?! Der CA3086 war mal an jeder Straßenecke für ein paar Cent zu haben. Jetzt mußte ich ihn für dich bis zu RS suchen gehen...
Finde ich wirklich super dass du dich hier so engagierst, vielen vielen Dank Filti! Zur bipolaren Versorgung: es wäre nicht so schlimm, diese müsste ja sicher nur wenig Strom liefern, wahrscheinlich wird es irgendwas mit virtueller Masse - habe jedoch bis jetzt keinerlei Erfahrung damit. Wenn man es professionell so macht, dann muss es so gemacht werden :) Bei den OpAmps bin ich mir nicht sicher wie ich am Besten danach suche, gut wäre wenn ich diese von Reichelt etc. beziehen könnte, damit ich am Ende nicht über 3 Internetshops komme. Bei Ebay gibt es den B340D (Trans. Arrray 4Fach), taugt der dazu? Was muss ich jezt noch aus dem Strom-Spannungswandler rausstreichen? Netzteil mit 555 ist so wie es ist gut? Ich habe hier schon länger einige IN-13 Röhren herumliegen, diese würde ich natürlich gerne mit der "best möglichen" Peakmeter-Schaltung betreiben. Ein Gehäuse ist auch schon in Planung (da liegen meine eigentlichen Stärken), die Platine soll am Ende nicht größer als 165x95x35 werden.. Ich denke das müsste gut passen. Ich bin mir definitiv sicher dass ich eine log. Anzeige haben will. Die Röhre hat aber nur 10cm Anzeigebereich, daher sind wahrscheinlich eher 40dB Anzeigeumfang sinvoll (-35 - +5dB zB.) - die echten Peakmeter haben glaube ich 12cm. Macht es eigentlich Sinn beim Layouten die Bahnen "symmetrisch" zu ziehen vll. wegen Laufzeiten;-) - hat wahrscheinlich keinen Nutzen oder? Gruß, Alexander
Habe noch eine Schaltung für die IN-13 gefunden, scheint eine Schaltung für beispielsweise Tonbandgeräte zu sein.. Blicke leider nicht ganz durch.. Tut sie das was ich will?
Schau dir deinen Schaltplan doch mal genauer an. Pin 10 und Pin 12 sind die beiden Audioeingänge. Der Operationsverstärker verstärkt nur das Signal und durch die Diode wird nur die positive Halbwelle des Audiosignals weitergelassen. Danach folgt eigentlich sofort der Ansteuertransistor für die IN-13 Röhre. Etwas log. kommt hier nicht vor.
Ok, ja jetzt seh ichs auch;-) Dachte da es ja als quasi-Originalapplikation daherkommt taugt es vielleicht etwas. Da das Prinzip wie ich vorgehen muss ja bereits sehr gut von Filti erläutert wurde weiss ich ja eigentlich was ich brauche. Jedoch will ich Dual-Supply vermeiden und suche immer noch eine gute Logarithmierer-Schaltung. Der LOG114 taucht bei der Suche immer auf, was haltet ihr davon? Allerdings will ich lieber mit Standartteilen arbeiten, gibts da was Single-supply mässig? Was bringt eigentlich bipolare Versorgung bei OpAmps? Noch einen interessanten Ansatz für den Vollwellen-Spitzenwertgleichrichter: http://www.edn.com/contents/images/090105di.pdf Welche Rail-To-Rail 2-fach OpAmp's nimmt man alternativ zu dem Gezeigten? Generell ist die Informationsflut im Netz bezüglich Vollwellen-Spitzenwertgleichrichtern und Logaritmieren extrem groß - bitte helft mir eine angemessene Wahl zu treffen ;-)
ich habe noch was gefunden die schaltpläne sind ganz unten im angang und hier der link: http://www.theimann.com/Analog/Misc_Tech/RIM_PGM120/index.html viel spass beim bauen ;-)
Hallo, ich habe jetzt ein paar Schaltungen ausgesucht und diese zusammengeführt. Funktioniert das so oder muss noch etwas geändert werden? Alternativ zu den diskreten Teilen kann man das Ganze ja auch mit IC's aufbauen? Zumindest was den Logaritmierer angeht bin ich schon fündig geworden: AD8307/AD8305/ADL5310/ LOG102/LOG104 Ist das dann gleichwertig oder sogar besser? Gruß, Alexander
>Hey Leute, noch da? >Sagt mal was dazu :) Wir haben noch unsere eigenen Baustellen... Ich schaue morgen mal drüber.
@Filti: Hast du dirs mal angeschaut? Ich könnte mich doch auch mittels Simulationssoftware "herantasten"... Welcher Simulator ist der Beste für Analog-Schaltungen (bzgl. Bedienbarkeit, Teile Bibliothek usw.)? Gruß, Alexander
>@Filti: Hast du dirs mal angeschaut? Ja. Es diskret aufzubauen, wird zu aufwendig und umfangreich. Da würde ich dir lieber raten, diese Schaltung hier aufzubauen, die Mawin schon vorgeschlagen hat: http://m.bareille.free.fr/vu-in13/vumeter_in13.htm#vu2252 Den Chip gibt es hier: http://de.farnell.com/that-corporation/that2252l08-u/detektor-rms-level-detektor-2252/dp/1354169?Ntt=that2252
Okay, die Schaltung macht aber leider nicht das ich will, da ja RMS angezeigt wird.. ich will aber Peak. Stimmen denn die Werte der zusammengeschnipselten Schaltungen? Mein nächstes Problem wäre: Wie kann ich Einfluss auf die "release time" (Rücklaufzeit) nehmen(einstellbar)? Die attack time will ich ja nicht variieren, sie soll so gering wie möglich sein(<0,1ms). Wieviel ms sind da realisierbar?
> Wie kann ich Einfluss auf die "release time" nehmen?
Ein Widerstand parallel zu C2.
Insgesamt sind's halt ein bischen viele Bauteile, IC1B
kannst du schon mal ersatzlos weglassen.
Man muß übrigens keine Vollwellengleichrichtung machen,
denn Audio ist symmetrisch, es reicht die Gleichrichtung
einer Halbwelle um den Spitzenwert zu erfahren. Das spart
noch mal einen OpAmp.
Ich bin mir nicht sicher ob ein Audiosignal immer symmetrisch ist: Hier steht was dazu: http://sound.westhost.com/project55.htm "...audio signals can be very asymmetrical, which causes significant error in the indicated level." Also doch lieber Vollwellen-Gleichrichtung.
Sie sind recht stark asymmetrisch, wenn man mal Quellen mit hohem Schwingkreis-Q nicht beachtet (Glockenton, Synthi-Musik). Ein Schlag auf das Instrument, MUSS ja einen Peak in nur eine Richtung ergeben. Kann man am Scope beobachten.
>Stimmen denn die Werte der zusammengeschnipselten Schaltungen?
Ich habe jetzt das Ganze mal ein wenig durchgerechnet. Ich würde mit der
Schaltung im Anhang anfangen. Sie zeigt eine Minimalversion, die mit
möglichst wenig Teilen auskommen soll.
Die Schaltung ist recht einfach und erklärt sich wohl selbst. Allerdings
zeigt die Simulation erwartungsgemäß ein "giftiges" Verhalten des
Logarithmieres. Die 2n2 und 68p Caps sind kritisch und sollten nur
vorsichtig verändert werden.
Der Logarithmierer hat prinzipbedingt einen starken Temperaturgang.
Dieser wird eigentlich mit einem 1k Spezialwiderstand ausgeglichen. Wenn
du auf diesen unbedingt verzichten willst, sollte sich der CA3086 nicht
zu stark erwärmen.
Achja, die Schaltung ist für Vollausschlag bei +10dBV ausgelegt und der Anzeigeumfang beträgt ungefähr 50dB.
Vielen Dank Filti! Die Schaltung ist super, genau das was ich brauche - 50dB Umfang ist perfekt (40 wäre auch schon top). Noch toller wäre ja wenn ich doch nur mit einer positiven Spannung auskäme - was gibt es da eigentlich für Vor- u. Nachteile? In meinem speziellen Fall brauche ich ja am Ende keine negative Spannung.. Mit welchem Programm simulierst du? Hab jetzt mal nach den Widerständen geschaut, was muss man da für Stichwörter eingeben.. habe es probiert mit Spezial-/Messwiderstand/temperaturkompensiert.. der exakte Wortlaut war aber anders kann ich mich entsinnen ;-)
>Noch toller wäre ja wenn ich doch nur mit einer positiven Spannung >auskäme - was gibt es da eigentlich für Vor- u. Nachteile? Hier nur Nachteile. >Mit welchem Programm simulierst du? TINA, LTSpice, ... >Hab jetzt mal nach den Widerständen geschaut, was muss man da für >Stichwörter eingeben.. habe es probiert mit >Spezial-/Messwiderstand/temperaturkompensiert.. der exakte Wortlaut war >aber anders kann ich mich entsinnen ;-) Das ist ein Spezialwiderstand mit +3500ppm/°C und schwer zu bekommen. Man könnte auch ein PT1000-Element einsetzen, der kommt diesem Temperaturgang schon sehr nahe. Durch Parallelschalten oder in Reihe schalten eines normalen Metallfilmwiderstandes kann man den Tempgang auf den genauen Wert ziehen.
Du kannst die ganze Logarithmiererei natürlich auch mit einem µC mit internem ADC machen. Das Ausgangssignal des Spitzenwertdetektors ist ja ausreichend langsam. Du spreizt das Detektorsignal einfach auf zwei Eingangskanäle, um die 50dB Dynamikumfang erfassen zu können. Dann logarithmierst du per Software (einfache Look-Up-Tabelle dürfte reichen) und gibst das Signal auf einen einfachen 8bit-R/2R-DAC. Falls dein µC 8 freie Portleitungen hat (Push-Pull-Modus) brauchst du dazu nicht einmal einen extra Chip. Der Vorteil dieses Verfahrens ist der völlige Wegfall des Temperaturgangs der Transistorphysik. Außerdem kannst du elegant das Ausgangssignal an unterschiedliche Kennlinien der IN13 anpassen, um damit Unterschiede der IN13 auffangen. Das geht entweder mittels Zwei-Punkt-Abgleich oder einfacher Look-Up-Tabelle.
Filti schrieb: > Du kannst die ganze Logarithmiererei natürlich auch mit einem µC mit > > internem ADC machen. Das Ausgangssignal des Spitzenwertdetektors ist ja > > ausreichend langsam. was kann man sich unter"ausreichend langsam" vorstellen? Die <0,1ms Integrationszeit oder auch attack time sollte doch machbar sein, oder? Diese 1K 3500 PPM/°C Widerstände kosten das Stück 4,50$... Ich werde dann hier bald mal eine Anfrage starten, evtl. hat jemand größere Stückzahlen bestellt und möchte welche abgeben.
>was kann man sich unter"ausreichend langsam" vorstellen? >Die <0,1ms Integrationszeit oder auch attack time sollte doch machbar >sein, oder? Naja, 510R und 3µ3 ergeben schon mal eine Zeitkonstante von 1,7msec. Eine kleinere Zeitkonstante ist auch garnicht sinnvoll, wie du dem Link entnehmen kannst. Und in 1,7msec lassen sich etliche Logarithmen bestimmen...
>Falls das der richtige Ansatzpunkt ist, könnte man nicht den 4Fach OpAmp >durch einen "Logarithmic Converter" zB. AD8304 ersetzen? Klar, warum nicht? Sind zwar bißchen teurer als einfache OPVs, aber durch das Einsparen von einem Haufen Bauteile wird's möglicherweise sogar im ganzen billiger. AD8367 oder AD8307 sind alles solche Kandidaten.
Naja, bis vor Kurzem waren 10ms angesagt, mittlerweile 1ms oder auch >0,1ms (digital). Ich will gerne das Ganze komplett analog aufbauen - die 510R müssten dann halt kleiner werden. Was ich immer noch nicht so richtig verstanden habe ist der Unterschied zwischen dual- und single-supply OpAmps. Die "single-supply" Typen sind aber meist wesentlich teurer und es gibt sie eher selten mit einer slew rate von 10V/µs maximale Frequenz 5Mhz. Bei Reichelt gibt es den OPA353 mit den entsprechenden Daten, kann man zB. den statt den beiden erwähnten Typen einfach einsetzen?
>Was ich immer noch nicht so richtig verstanden habe ist der Unterschied >zwischen dual- und single-supply OpAmps. Die "single-supply" Typen sind Die Dual/Single-Supply-Klassifizierung ist eher eine PiMalDaumen-Klassfizierung. Wenn ein OPV nahe an RailToRail-Eigenschaften kommt, und auch meistens mit recht niedrigen Spannungen auskommt, dann wird er meistens als Single-Supply klassifiziert. Das heist aber nicht, daß er nicht auch als Dual-Supply betreibbar ist. Genau so auch andersherum. >aber meist wesentlich teurer und es gibt sie eher selten mit einer slew Teurer, weil meistens RailToRail, und niedrigspannungsfähig >rate von 10V/µs maximale Frequenz 5Mhz. Nö - da gibt's genug Auswahl. Z.B. AD8042 (160MHz+200V/µs)
>Naja, bis vor Kurzem waren 10ms angesagt, mittlerweile 1ms oder auch >0,1ms (digital). Die Norm gibt die Zeitkonstante für den Peak Programm Meter vor. Es sollen unhörbar kurze Impulse unberücksichtigt bleiben. >Ich will gerne das Ganze komplett analog aufbauen - die 510R müssten >dann halt kleiner werden. Die 510R entsprechen aber gerade der Norm. Die würde ich nicht verkleinern. Bringt auch nicht viel, weil du sonst die Ausgangsstufe in die Sättigung treibst. Der 3µ3 Cap kann also sowieso nicht schneller geladen werden. Außerdem wird dann die kapazitive Last von 3µ3 nicht genügend entkoppelt und der OPamp kann anfangen zu schwingen. >Was ich immer noch nicht so richtig verstanden habe ist der Unterschied >zwischen dual- und single-supply OpAmps. Das mit deiner Single-Supply-Versorgung wächst sich bei dir zur fixen Idee aus! Wenn du auf die richtige Masse als Bezugspunkt verzichten willst, mußt du eine andere Hilfsspannung erzeugen. Die muß aber Ströme genauso liefern und aufnehmen können, wie eine echte Masse. Versuchst du die Hilfspannung mit einem OPamp zu puffern, hängen dann am CA3046 drei schwingungsfähige Gebilde, was dem Logarithmierer dann schwingungsmäßig den Rest geben dürfte. Auf die echte Masse hier verzichten zu wollen, ist deshalb eine ganz ganz dämliche Idee! >>Falls das der richtige Ansatzpunkt ist, könnte man nicht den 4Fach OpAmp >>durch einen "Logarithmic Converter" zB. AD8304 ersetzen? > >Klar, warum nicht? Sind zwar bißchen teurer als einfache OPVs, aber >durch das Einsparen von einem Haufen Bauteile wird's möglicherweise >sogar im ganzen billiger. Also, bei RS kostet das Teil über 28 Euro! Und einsparen tust du höchstens einen Doppel-OPamp, den CA3046 und den PT1000, also rund 4 Euro. Und eine 2-Punkt-Skalierung ist dann trotzdem noch erforderlich...
>Also, bei RS kostet das Teil über 28 Euro! Und einsparen tust du >höchstens einen Doppel-OPamp, den CA3046 und den PT1000, also rund 4 >Euro. Und eine 2-Punkt-Skalierung ist dann trotzdem noch erforderlich... Dann nimm halt AD 8367 ARU. 6,80€ bei Reichelt, hat 45db Umfang, Singlesupply, ...
Filti schrieb: >>Dann nimm halt AD 8367 ARU. > > Na dann viel Spaß! Mit drei Ausrufezeichen ;-))) Ferrarimotor ins Käferchassis, da kommt Freude auf. OLd-Papa
Filti schrieb: > Die 510R entsprechen aber gerade der Norm. Ich glaube du meintest nicht die Integrationszeit sondern die Rücklaufzeit. Diese beträgt bei der aktuellen Digital-Norm DIN IEC 60268-18 1,7s (von 0 - -20dB). Integrationszeit ist bei Wikipedia angegeben mit ≤ 1ms. Jens G. schrieb: > Dann nimm halt AD 8367 ARU. 6,80€ bei Reichelt, hat 45db Umfang, > > Singlesupply, ... Diese IC's sind ja wahnsinnig teuer, also keine Alternative. Leider hab ichs immer noch nicht 100%ig verstanden ob ich jetzt "dual supply" opamps durch gleichwertige "single supply" Typen ersetzen kann und wenn nein warum nicht. Zumindest ab dem Gleichrichter werden doch nur noch positive Spannung verarbeitet... Die single-supply Versorgung ist eigentlich keine fixe Idee ;-) , ich möchte halt nur das Verwenden was unbedingt nötig ist, außerdem möchte ich die Probleme mit der "richtigen Masse" vermeiden.
>Ich glaube du meintest nicht die Integrationszeit sondern die >Rücklaufzeit. Nein, ich meinte die Integrationszeit. Ich habe dir doch extra einen Link herausgesucht, in dem alles erklärt ist. Lies doch bitte einfach Seite 13 von diesem Link und zwar das Kapitel "Peak Program Meter": http://www.ti.com/lit/ds/symlink/lm3916.pdf >Zumindest ab dem Gleichrichter werden doch nur noch positive Spannung >verarbeitet... Nein, die Spannungen an Pin10/13 vom CA3046 werden auch negativ. Und die 2-Punkt-Skalierung beim 75k Widerstand verwendet eine negative Hilfspannung. >Die single-supply Versorgung ist eigentlich keine fixe Idee ;-) Doch, eigentlich schon, wenn soviel dagegen spricht. Sag doch einfach frei heraus, daß du die Schaltung im Auto betreiben willst...
Nochmals vielen Dank für die Vorschläge und guten Beiträge von dir, Filti! Wirklich selten der Fall das man so gut geholfen bekommt! Filti schrieb: > Lies doch bitte einfach > > Seite 13 von diesem Link und zwar das Kapitel "Peak Program Meter": > > > > http://www.ti.com/lit/ds/symlink/lm3916.pdf "...,the German DIN specification 45406 is becoming a de facto standard." Das Ganze ist aus dem Jahr 2000. 1,7ms sind schon echt gut, 1ms wäre aber besser :) Seltsam ist, dass Wikipedia zu der gleichen DIN sagt, das hier 10ms Integrationszeit standart wären. http://de.wikipedia.org/wiki/Aussteuerungsmesser Deswegen nehme ich lieber den neuesten internationalen Peakmeter-Standart DIN IEC 60268-18 (≤ 1 ms). Nein ich will die Schaltung nicht im Auto betreiben :) aber wäre sicher auch sehr cool! Angenommen ich würde es wollen, wie gehe ich dann vor? Das würde dann single-supply OpAmps erfordern, richtig? Wie sähe denn deine "richtige Masse" aus, Trafo mit Mittelanzapfung? Gruß, Alexander
>Angenommen ich würde es wollen, wie gehe ich dann vor? >Das würde dann single-supply OpAmps erfordern, richtig? Ich würde einen kleinen DC-DC-Wandler nehmen, der die Batteriespannung auf +/-15V umsetzt. Diese bipolare Versorgungsspannung würde ich dann mit Linearreglern auf +/-12V feinregeln. >Deswegen nehme ich lieber den neuesten internationalen >Peakmeter-Standart DIN IEC 60268-18 (≤ 1 ms). 1,7msec und 1msec ist ja jetzt nicht gerade ein großer Unterschied, oder? Ich denke nicht, daß man da überhaupt einen Unterschied in der Anzeige sieht. >Wie sähe denn deine "richtige Masse" aus, Trafo mit Mittelanzapfung? Nicht unbedingt, das können auch zwei getrennte Wicklungen sein. Auf jeden Fall aber der Punkt, an dem die Massepins der beiden Regler (z.B. 7815/7915) auf direktem und kürzestem Wege miteinander verbunden sind.
Alles klar! Ich hatte vor das Ganze mit einem standart DC "wall wart"- Schaltneztteil zu betreiben... Wenn deine Schaltung "state of the art" ist und man es so macht, werde ich sie bald Layouten und zusammen mit einem DC-DC-Wandler und 78/79-Reglern aufbauen:) Was kann man noch so verbessern, du sprichst ja von einer Minimalversion..? Habe noch ein interessantes .pdf zu OpAmps und deren Versorgung gefunden: http://instruct1.cit.cornell.edu/courses/ee476/ideas/singlesupply.pdf Vielleicht haben ja auch noch andere hier im Forum interesse, die IN-13 Röhren sind noch gut verfügbar und kosten 3,50€/Stk. ... Beste Grüße, Alexander
>Wenn deine Schaltung "state of the art" ist und man es so macht,... Meine Schaltung ist im Moment noch garnichts, höchstens ein "So könnte es eigentlich klappen". Und nur, daß sie die Simu überlebt hat, heißt nicht, daß sie in der Praxis einwandfrei arbeitet. >...werde ich sie bald Layouten... Auf jeden Fall solltest du sie mal provisorisch aufbauen und testen. Der Teufel steckt bei solchen Schaltungen oft im Detail. Beispielsweise kann es erforderlich sein, die Schaltung abgleichbar zumachen, wenn die CA3046 zu stark streuen. >...und zusammen mit einem DC-DC-Wandler und 78/79-Reglern aufbauen:) Vergiß nicht passende Pi-Filter beim DC-DC-Wandler. Und du solltest überprüfen, ob der DC-DC-Wandler überhaupt mit deinem "wall mart"-Teil anschwingt. Diese Steckerschaltnetzteile sind nämlich oft tückisch. >Vielleicht haben ja auch noch andere hier im Forum interesse, die IN-13 >Röhren sind noch gut verfügbar und kosten 3,50€/Stk. ... Dann soilltest du zwei selektieren, die die gleiche Kennlinie haben.
Hallo zusammen, ich habe das Peakmeter nach der Originalschaltung von ganz oben gebaut. Sieht vor allem im dunklen sehr schön aus. Grüße Olaf
> Sieht vor allem im dunklen sehr schön aus.
Warum neuerdings zerbrechliche Glasgehäuse von teuren Bauteilen immer
aus dem schützenden Gehäuse rausstehen müssen, ist schleierhaft,
zumindest sind die IN9 nicht auch noch heiss.
Dann kann man sie aber nicht so schön sehen. Allerdings muss ich zugeben, dass das Design noch nicht so richtig ausgereift ist ;-) Die Diskussion zu den technischen Aspekten finde ich ganz interessant - ich glaube aber nicht, dass sich das alles auf den paar Zentimetern Glühzeile wirklich in echtem Mehrwert niederschlägt. Aber eine schöne Spielerei ist es allemal.
Ich denke schon dass man da einen Unterschied sehen kann. Die IN-13 ist ja nochmals doppelt so genau wie deine IN-9 und auch spezifiziert auf 2% Toleranz. Der Aufwand wird sich hoffentlich lohnen:) @Filti: Du schlägst ja einen CA3086 pro Kanal vor.. Was hälst du von einem B340D für beide Kanäle, hatte ich weiter oben schonmal angesprochen... ? Passt ja alles oder? Ich würde mich wirklich nochmal über eine "abschließende" Erläuterung der Funktion von Operationsverstärkern freuen, bezüglich der verschieden Operationsverstärkertypen. Vielleicht kann ich dann Filtis Schaltung besser verstehen und auch warum man hier (und bei den meisten anderen Anwendungen) auf normale "dual supply" OpAmps zurückgreift... Das wäre wirklich top, so eine komplette Erläuterung! Grüße, Alexander
Das ist sicher einfach die Frage, wie ernst man das nimmt. Ich gebe gerne zu, dass ich das nur aus Spaß gebaut habe, weil ich gerade mit Nixies rumgespielt habe. Ich bin gespannt, was Du für Ergebnisse bekommst. Grüße Olaf
>@Filti: Du schlägst ja einen CA3086 pro Kanal vor.. Was hälst du von >einem B340D für beide Kanäle, hatte ich weiter oben schonmal >angesprochen... ? Ich kenne den B340D nicht. Hast du mir ein Datenblatt? Das Problem bei Transistorarrays ist, daß es da ein Substrat gibt, das auf das negativste Potential gelegt werden muß. Beim CA3086 ist das Pin 13. Du kannst auch den CA3086 für beide Kanäle verwenden, nur mußt du dann die Pins umarrangieren. >Vielleicht kann ich dann Filtis Schaltung besser verstehen und auch >warum man hier (und bei den meisten anderen Anwendungen) auf normale >"dual supply" OpAmps zurückgreift... Hast du denn eine konkrete Frage zur Funktion der Schaltung? Betrachte mal die Beschaltung vom CA3086. Hier gibt es Pin 12, der liegt auf der echten Masse. Dann gibt es Pin 11 und 14, die liegen auf einer virtuellen Masse. Und schließlich gibt es den Masseanschluß des 1k Widerstands, der liegt wieder auf der echten Masse. All das liegt in den Gegenkopplungen von zwei OPamps. Wenn du das mit einer unipolaren Stromversorgung aufbaust, müßtest du eine Hilfsmasse erzeugen. Diese müßte von einem OPamp gepuffert werden. Dadurch würden letztlich die Gegenkopplungen von drei OPamps am CA3086 herumzerren und die Stabilität der Schaltung beachtlich verschlechtern. Simuliere doch den Logarithmierer einmal und du wirst sehen, wie kritisch die Schaltung jetzt schon ist. Glaube mir, da willst du nicht auf eine echte Masse verzichten. Gut, man könnte für den Logarithmierer auch eine stabilere Schaltung wählen. Aber eine Single-Supply-Schaltung hätte dennoch einen deutlich höheren Schaltungsaufwand zur Folge.
Der B430D scheint ein Array aus DDR-Produktion zu sein, ist relativ günstig bei Ebay zu bekommen. Hier das Datenblatt: http://jirky.webz.cz/zobraz_katalog_n.php?id=86 Wenn ich dich richtig verstehe dann wäre eine single-supply Variante zumindest beim Logarithmierer sogar besser? Leider bin ich nicht so fit im Designen einer solchen Schaltung, vielleicht bekommen wir es aber hier im Forum gemeinsam hin. Gut wäre wenn ihr mir helft einzuschätzen inwiefern es schon einen Sinn macht das Ding aufzubauen. Ich werde dann alles sehr bald, wenn sich evtl. der Ein oder Andere noch meldet, die Teile besorgen und es ausprobieren. Filti schrieb: > Hast du denn eine konkrete Frage zur Funktion der Schaltung? Eine Von-Vorne-bis-Hinten-Erklärung wäre das Beste :) Vielen Dank für die Ünterstützung bis jetzt! Danke Filti! Gruß, Alexander
So, ich habe jetzt mal eine Schaltung mit "single suppy" Speisung aufgemalt. In der Simu funktioniert sie. Ein Tempgang ist nicht feststellbar. Danke Mawin für den Tipp mit dem PT1000. Die Schaltung ist jetzt um einen Logarithmierer gebaut, der wesentlich gutmütiger ist. Dies deshalb, weil der CA3086 in der Gegenkopplung nur noch eines einzigen OPamps hängt. Da die Widerstandswerte an einigen Stellen kritisch sind, würde ich 0,1%-ige für alle mit dem Stern "*" markierten Widerstände nehmen. Das ist ja heute kein Problem mehr. Als OPamp habe ich den TLC277 gewählt. Dies hauptsächlich wegen seiner kleinen Offsetspannung. Ich würde nach wie vor am CA3086 festhalten und jedem Kanalzug einen eigenen spendieren. Der jeweilige PT1000 muß mit dem zugehörigen CA3086 dabei in gutem thermischen Kontakt stehen. Der PT1000 ist ja elektrisch leitend mit einer Basis des Arrays verbunden. Diese Leiterbahn kurz halten. Der Abgleich ist wie folgt: Den 20k Trimmer auf volles Signal stellen. Damit die Anzeige keinen Schaden nimmt, den 1k Trimmer auf maximalen Wert stellen. An den Eingang einen Sinus geben und den Pegel solange erhöhen, bis rund 7,5V vor dem 20k Trimmer anstehen. Die Anzeige ist jetzt in der Sättigung. Den 20k Trimmer solange vorsichtig zurückdrehen, bis die Anzeige gerade aus der Sättigung kommt. Nun mit dem 1k Trimmer den gewünschten Anzeigestrom einstellen.
Ich weiss nicht wie ich mich hier revanchieren kann ;-) Das ist echt unglaublich klasse von dir Filti! Wenn das Ganze funktiniert werde ich es auf jeden Fall auf Platine machen.. ein Gehäuse ist auch schon in Planung :) Den TLC277 kann ich dann komplett benutzen? Also 4 OpAmps pro Kanal.. Alles in allem auch preislich echt im Rahmen, okay die PT1000 Platinwiderstände (-sensoren).. da muss ich nochmal schauen wo es die günstiger gibt ;-) Die würde man dann am Besten direkt auf das Array kleben, richtig? Das Hochspannungsnetzteil mit 555, soll ich das so lassen wie es ist? http://vicsys.hu/files/pop_p0141_000.html Blöde Frage zum Schluss: die Ansprechzeit, bekomme ich die auf die 1ms? Rücklaufzeit auf 1,7s? Ihr bekommt das Ergebnis auf jeden Fall hier zu sehen wenn es soweit ist! Grüße, Alexander
Ich sehe gerade, daß ich den 220n Cap am Eingang vergessen habe. Der kommt ganz an den Anfang der Schaltung. >Alles in allem auch preislich echt im Rahmen, okay die PT1000 >Platinwiderstände (-sensoren).. da muss ich nochmal schauen wo es die >günstiger gibt ;-) So was hier müßte doch schon gehen: http://www.reichelt.de/Sensoren/PCA-1-1505-10/index.html?;ACTION=3;LA=2;ARTICLE=85054;GROUPID=3190;artnr=PCA+1.1505+10;SID=12T0@RaX8AAAIAADj@clE85341e1b199e86686c4b87b182720ada >Die würde man dann am Besten direkt auf das Array kleben, richtig? In unmittelbarer Nähe anordnen dürfte schon reichen, wenn du jetzt nicht gerade starke Temperaturgradienten und Turbulenzen im Gehäuse hast. Oder du nimmst einen Kleks Epoxykleber. Gibt es auch temperaturleitfähig. Eventuell geht auch der B340D. Mir ist nur nicht ganz klar, wo das Substrat liegt. An Pin 4 und 11? >Blöde Frage zum Schluss: die Ansprechzeit, bekomme ich die auf die 1ms? >Rücklaufzeit auf 1,7s? Die Zeitkonstanten ergeben sich zu 510 x 3,3µF = 1,7msec und 200k x 3,3µF = 0,66sec, entsprechend dem Link. Wenn ich ein bißchen Zeit finde, versuche ich die Schaltung zu erklären...
OPamp-Schaltungen lassen sich leicht verstehen, wenn man berücksichtigt, daß in einer normalen Schaltung der OPamp alles dafür tut, daß die Spannung zwischen den beiden Eingängen Null wird. Da außerdem praktisch kein Signalstrom in die Eingänge fließt, bekommt man schnell heraus, wie die Ströme in den Beschaltungselementen fließen und was sich für Spannungen ergeben. Der Ausgang eines OPamp gibt dabei automatisch genau die Spannung heraus, die nötig ist, damit die Spannung zwischen den beiden Eingängen Null wird. Da die Schaltung nur mit +15V und 0V arbeiten soll, wird mit einem 15k/10k Spannungsteiler aus +15V eine Hilfsspannung von +6V erzeugt. Diese Spannung muß für alle Schaltungsteile absolut identisch sein, deswegen wird sie mit einem Spannungsfolger gepuffert. Um gegenseitige Verkopplungen zu vermeiden, wird diese Hilfsspannung an den "+" Eingängen von zwei OPamps nochmals mit einem RC-Filter gesiebt. Für den Peak-Detektor wird nochmals separat gepuffert, weil die Ladeströme sehr stark sind und der Hilfspannung einen unerwünschten Ripple geben würden. Wichtig für die Hilfspannungserzeugung ist, daß die +15V natürlich sauber geregelt zur Verfügung steht. Am Eingang der Schaltung sollte das Audiosignal ausreichend niederohmig angeschlossen werden. Der 220n Cap lädt sich dann auf der rechten Seite auf +6V auf. Die untere Diode im Peak-Detektor schließt die positive Halbwelle des Eingangssignals kurz. Die obere Diode ist dann gesperrt und läßt keinen Signalstrom durch den 200k Widerstand fließen. Bei der negativen Halbwelle ist die untere Diode gesperrt und die obere läßt Signalstrom durch den 200k Widerstand fließen. Am 510R Widerstand steht deshalb eine einweggleichgerichtete Signalspannung an und lädt rythmisch den 3µ3 Cap auf den Spitzenwert der Signalspannung auf. Sein "Masseanschluß" muß natürlich auf +6V liegen, weil er sonst nicht richtig auf- und entladen wird. Die 3µ3 Cap trägt also die +6V Hilfsspannung plus den Spitzenwert der Signalspannung. Da der nachfolgende Logarithmierer zu niederohmig ist, wird die Spannung des 3µ3 Caps mit einem zusätzlichen Spannungsfolger gepuffert. Jetzt kommt der eigentliche Logarithmierer. Da der "+" Eingang auf +6V liegt, verwandelt der 10k Widerstand nur den Spitzenwert in einen proportionalen Strom durch den Logarithmiertransistor (links), was ja gerade erwünscht ist. Der Logarithmierer arbeitet so: Fließt durch einen PN-Übergang, also Diode, Transistor, ein Strom, fällt eine Spannung an ihm ab. Immer wenn der Strom um den gleichen Faktor wächst, steigt die Spannung um den gleichen Betrag. Bei einer Verzehnfachung des Stroms, wächst die Spannung dabei um cirka 59mV (bei Raumtemperatur). Uns geht es jetzt genau um diese Spannungsänderung von 59mV. Was uns stört, sind die rund 0,6V, die an dem pn-Übergang grundsätzlich noch abfallen. Die müssen wir geeignet abziehen. Würde der Logarithmiertransistor immer auf einer konstanten Temperatur liegen, könnte man diese Spannung auf einfache Weise direkt abziehen, da sie dann konstant wäre (aber von Transistor zu Transistor unterschiedlich). Schwankt dagegen die Temperatur des Transistors, schwankt leider auch die Spannung, die man abziehen muß. Deswegen verwenden die meisten Logarithmierer einen zusätzlichen Transistor, der von einem Konstantstrom durchflossen wird und den gleichen Temperaturschwankungen ausgeliefert ist, wie der Logarithmiertransistor. Das Ganze funktioniert aber nur, wenn die beiden Transistoren auf die gleiche Weise (Dotierungen, etc.) hergestellt sind. Deswegen die Verwendung eines Transistorarrays. Mit zwei unterschiedlichen Transistoren kann die Sache total schief gehen... In der Schalung ist der linke Transistor der Logarithmiertransistor und der rechte Transistor erzeugt die Hilfspannung, die abgezogen wird. Ist am Eingang der Schaltung ein Signal von 0dBV, also 1Veff, dann wird der 3µ3 Cap auf 1,36V aufgeladen. Der rein rechnerische Spitzenwert wäre zwar 1,414V, aber durch den 510R Widerstand wird der Cap nicht ganz auf diesen Wert aufgeladen. Also fließt durch den 10k Widerstand beim Logarithmierer ein Strom von 136µA. Der Emitter des linken Transistors (Pin 13) liegt deshalb auf einer Spannung, die um cirka 0,66V negativer ist als die Spannung an seiner Basis und seinem Kollektor (+6V). Da der rechte Transistor nun ebenfalls von einem Strom von 136µA durchflossen wird (via 10k und 56k Widerstand), an ihm also dieselbe Spannung abfällt und sein Emitter mit Pin 13 verbunden ist, ist die Spannung an seinem Kollektor wieder um 0,66V höher als die an Pin 13 und beträgt gerade +6V. Beide Spannungen wurden also erfolgreich voneinander abgezogen. In diesem Fall ist der PT1000-Widerstand stromlos, weil an seinen beiden Enden +6V anliegt. Damit sind der 18k, 10k und 30k Widerstand ebenfalls stromlos und die Spannung am 20k Trimmer beträgt +6V. Das war Teil I, Teil II kommt später...
Teil II: Bei -20dBV Eingangssignal ist der Strom im Logarithmiertransistor genau um den Faktor 10 kleiner. Also sinkt der Spannungsabfall an ihm um 59mV (bei Raumtemperatur). Die Basis des rechten Transistors liegt also um 59mV über +6V. Also liegen auch am PT1000-Element 59mV an. Bei 20°C hat das PT1000-Element laut Norm einen Widerstand von 1078R. Also stellt sich an der rechten Seite des 18k Widerstands eine Spannung ein, die um rund 1V größer ist als +6V. Am 20k-Trimmer ergibt sich also eine Spannung von +3V. Bei -40dBV Eingangssignal beträgt die Spannung am 20k-Trimmer dann rund 0V und bei +10dBV Eingangssignal rund 7,5V. Das PT1000-Element ist hier wichtig, weil die 59mV leider auch noch mal von der Temperatur des Logarithmiertranistors abhängen und die Abzieherei diese Einflußgröße leider nicht eliminieren kann. Der Temperaturgang von ungefähr 0,3%/°C kann recht gut mit einem PT-1000-Element kompensiert werden, jedenfalls in der Simulation. Der letzte Schaltungsteil ist einfach eine spannungsgesteuerte Stromquelle. Zum Logarithmierer ist noch zu sagen, daß der 4k7 Widerstand und der 1n Cap für die Stabilität von entscheidender Bedeutung sind. Diese beiden Bauteile dürfen keinesfalls verkleinert oder gar weggelassen werden! Am Schleifer des 20k-Trimmers liegt noch ein 100k Widerstand nach Masse. Dieser erscheint auf den ersten Blick sinnslos. Er soll gewährleisten, daß über den Schleifer immer ein gewisser Mindeststrom fließt, sodaß es dort nicht zu Kontaktproblemem kommt. Bourns empfiehlt in seinen Application Notes einen Mindeststrom von rund 10µA, besser 100µA.
Wow, so viel Text! Danke Filti! Du erklärst echt super!!! Du sprichst von einweggleichgerichteter Spannung, ist doch aber schon ein Vollwellengleichrichter? Eigentlich fehlt doch die "andere Hälfte"? http://forum2.magnetofon.de/bildupload/gleichrichter.GIF Du nimmst ja statt dem MPSA42 den MJE340 (sowohl im HV-Netzteil als auch bei der Röhre) - ist egal? Filti schrieb: > Wichtig für die Hilfspannungserzeugung ist, daß die +15V natürlich > > sauber geregelt zur Verfügung steht. Ein Spannungsregler nach dem Schaltnetzteil wie z.B. 78s15 wäre doch da gut? Super, die PT1000-Dinger sind ja echt günstig bei Reichelt :) Alles in allem sehr professionell deine Schaltung, ich hätte das nie im Leben so hinbekommen!
>Du sprichst von einweggleichgerichteter Spannung, ist doch aber schon >ein Vollwellengleichrichter? Nee, es wird nur eine Halbwelle verarbeitet. >Eigentlich fehlt doch die "andere Hälfte"? >http://forum2.magnetofon.de/bildupload/gleichrichter.GIF Genau. Willst du denn einen Doppelweggleichrichter? Dann müssen wir an der Beschaltung etwas ändern. >Du nimmst ja statt dem MPSA42 den MJE340 (sowohl im HV-Netzteil als auch >bei der Röhre) - ist egal? Der MSPA42 läßt sich nicht richtig kühlen. Der wird bei der Anzeige vielleicht ein bißchen zu warm? 110V x 4mA = 0,44W! Warum er beim Netzteil eingesetzt wird, ist mir nicht ganz klar. Damit man nicht zwei unterschiedliche kaufen muß? >Ein Spannungsregler nach dem Schaltnetzteil wie z.B. 78s15 wäre doch da >gut? Ein 7815 müßte reichen. Bekommt er denn genügend Eingangsspannung? 18V sollten es schon sein, auf jeden Fall aber mindestens 17,5V. Dem HV-Netzteil sollte man eventuell einen eigenen Regler spendieren, falls er zu große Störungen auf der Versorgungsleitung macht. Ob das HV-Netzteil gut ist, kann ich nicht sagen. Dazu müßte man es mal aufbauen. >Alles in allem sehr professionell deine Schaltung, ich hätte das nie im >Leben so hinbekommen! Jetzt muß sie nur noch funktionieren... Den Logarithmierer habe ich schon oft so aufgebaut, in Peak-Limitern für E-Baßgitarrenverstärker, allerdings nie single supply. Aber ich denke nicht, daß es da Probleme gibt.
Filti schrieb: > Willst du denn einen Doppelweggleichrichter? Dann müssen wir an > > der Beschaltung etwas ändern. Ja! Will ich unbedingt :) Filti schrieb: > Der MSPA42 läßt sich nicht richtig kühlen. Der wird bei der Anzeige > > vielleicht ein bißchen zu warm? 110V x 4mA = 0,44W! > > > > Warum er beim Netzteil eingesetzt wird, ist mir nicht ganz klar. Damit > > man nicht zwei unterschiedliche kaufen muß? Das ist anzunehmen :) Filti schrieb: > Ein 7815 müßte reichen. Bekommt er denn genügend Eingangsspannung? 18V > > sollten es schon sein, auf jeden Fall aber mindestens 17,5V. Habe ein Schalt-Stecker-Netzteil 18V 1A, das passt locker denke ich. Das HV-Netzteil mit NE555 scheint zu funktionieren, die beiden Ungarn machen es so und der Franzose mit diesem THAT-RMS-IC macht es auch ähnlich - hoffe es ist gut genug. Wer macht es besser ist die Frage? http://vicsys.hu/files/pop_p0141_000.html http://m.bareille.free.fr/vu-in13/vuin13_v21_schem.pdf Für 18V bräuchte ich die Variante des zweiten Ungarn: http://egyeni.hu/files/kivezerles[1].pdf Wie würde das mit dem Regler für das 120V Netzteil aussehen? Gruß, Alexander
>Ja! Will ich unbedingt :) Dann würde ich es so wie im Anhang machen. >Habe ein Schalt-Stecker-Netzteil 18V 1A, das passt locker denke ich. Ja. >Wie würde das mit dem Regler für das 120V Netzteil aussehen? Du gibst der Analogschaltung und dem HV-Netzteil jeweils einen eigenen 15V-Regler, die du beide aus der 18V-Versorgung speist.
Ich hab jetzt mal versucht das Ganze auf ein Bild zu bekommen, hoffe ich habe mich nicht vertan ;-) Die 7815-Regler sind mit ihren 2% Toleranz nicht kritisch oder? Da ja für beide Kanäle exakt alles gleich ist - kann man ohne Bedenken die gesamte Schaltung auf die 9 OpAmps aufteilen?
>Ich hab jetzt mal versucht das Ganze auf ein Bild zu bekommen, hoffe ich >habe mich nicht vertan ;-) Den "+" EIngang von OP1 mußt du noch mit dem "+" Eingang von OP2 verbinden. Mit dem B340D kannst du nur arbeiten, wenn du weißt, wo das Substrat liegt. Kein anderer Anschluß des Arrays darf in der Regel mit einem negativeren Potential verbunden werden! >Die 7815-Regler sind mit ihren 2% Toleranz nicht kritisch oder? Wichtig ist hier, daß der linke und rechte Kanal die gleichen Verhältnisse haben. >Da ja für beide Kanäle exakt alles gleich ist - kann man ohne Bedenken >die gesamte Schaltung auf die 9 OpAmps aufteilen? Ich würde dir dringend empfehlen, die Schaltung komplett in einen linken und einen rechten Kanal zu trennen. Die können ja dann identisch aussehen. Das bedeutet, daß du für OP1 und OP2 des linken Kanals einen TLC277 verdendest, für OP1 und OP2 des rechten Kanals einen anderen, usw. Die Beschaltung eines OPamps muß immer kompakt sein und mit kürzesten Anschlüssen zu den Pins des OPamps gehen. Hierbei ist gerade der "-" Eingang eines OPamps oft kritisch. Zwischen den einzelnen OPamp-Sektionen kann man dagegen wieder etwas Platz lassen. Dann mußt du noch Entkoppelcaps an der +15V Versorgung vorsehen: Jeder OPamp bekommt einen eigenen 100nF Cap. Dieser wird direkt von Pin 8 nach Pin 4 gelegt. Du brauchst breite Massebahnen auf deinem Board. Am besten füllst du freie Bereiche mit Massefläche aus. Ganz optimal wäre natürlich eine doppelseitige Platine mit einer durchgehenden Massefläche. Kritisch könnte das HV-Netzteil sein. Spendiere dieser Schaltung eine eigene Masse. Die beiden Massen werden dann über die Massepins der 15V Regler miteinander verbunden, aber sonst nirgends!
Filti schrieb: > Ich würde dir dringend empfehlen, die Schaltung komplett in einen linken > > und einen rechten Kanal zu trennen. Die können ja dann identisch > > aussehen. Das bedeutet, daß du für OP1 und OP2 des linken Kanals einen > > TLC277 verdendest, für OP1 und OP2 des rechten Kanals einen anderen, > > usw. Du meinst 4 TLC277 für einen Kanal- Gleichrichter/Spannungsfolger/Logarithmierer/ & die letzten beiden OPamps. Dann bleibt noch ein einzelner OpAmp... gibt es dafür dann vielleicht ein single OpAmp-Pendant zum TLC277? Vielleicht gibts sogar noch eine sinvollere Aufteilung, wo man evtl. an anderer Stelle einen Einzel-OpAmp nimmt? Danke für deine vielen guten Tipps, ich setzte mich sehr bald ans Layout dran und stelle es dann natürlich hier vor! Gruß, Alexander
>Dann bleibt noch ein einzelner OpAmp... gibt es dafür dann vielleicht >ein single OpAmp-Pendant zum TLC277? Naja, es reicht, wenn du die Kanäle bis zum 20k-Trimmer trennst. Für die beiden Stromquellen kannst du einen gemeinsamen TLC277 nehmen. Einen freien und ungenutzten OPamp kann man aber auch als Spannungsfolger beschalten, dessen Ausgang einfach ungenutzt bleibt. Den "+" Eingang dieses OPamps legst du dann auf die +6V Hilfsspannung.
Super, dann ist das ja klar und ich komme mit 9 TLC277 aus. Diese Entkoppelkondensatoren gibt es ja auch schon fertig in einem Sockel oder, dann nehme ich evtl. sowas für alle OpAmps.. Wenn ich diesen B340D da habe, kann man dieses Substrat irgendwie mit einem Multimeter "ausmessen"? Den B340D will ich ja eigentlich gerne für beide Kanäle nehmen, gibts da Probleme? Ich will und muss mich einfach nochmal unendlich bei dir, Filti bedanken! Finde es einfach klasse dass du dir hier so viel Mühe machst!!!
>Diese Entkoppelkondensatoren gibt es ja auch schon fertig in einem >Sockel oder, dann nehme ich evtl. sowas für alle OpAmps.. Ich nehme nie Sockel. Bei mir werden OPamps immer direkt in die Platine gelötet, am besten spannungsfrei, damit die Offsetspannungswerte auch stimmen. Als Entkoppelcaps nimmst du am besten 100n/50V/X7R. X7R steht für eine Keramikart. >Wenn ich diesen B340D da habe, kann man dieses Substrat irgendwie mit >einem Multimeter "ausmessen"? Beim CA3086 ist es so, daß alle Kollektoren mit dem Substrat über "Dioden" verbunden zu sein scheinen, wobei die Kathoden dieser "Dioden" mit den Kollektoren verbunden sind und die Anoden mit dem Substrat. Damit diese parasitären Dioden nicht leitend werden, muß das Substrat auf dem negativsten Potential liegen. Wenn das Gedöns mit dem Substrat im Datenblatt des B340D nicht aufgeklärt wird, würde ich eher die Finger davon lassen. Aber vielleicht gibt es hier ja jemanden, der den B340D besser kennt? >Den B340D will ich ja eigentlich gerne für beide Kanäle nehmen, gibts da >Probleme? Ich habe ja schon ein paar mal geschrieben, daß der Logarithmier kritisch ist, hinsichtlich der Schwingneigung. Deswegen würde ich hier für kürzeste Leiterbahnen und geringste Streukapazitäten sorgen. Das beißt sich gerade mit dem Wunsch einen B340D für beide Kanäle zu verwenden. Ich würde es nicht machen, aber wenn du das mit dem Layout schaffst, ohne faule Kompromisse eingehen zu müssen, warum nicht...
Klar muss ich sehen ob es irgendwie geht, ich denke Ende nächster Woche kann ich das Layout dann hier posten. Zweier Arrays gibt es zufällig nicht? Ändert sich eigentlich etwas in der RC-Zeitkonstantenberechnung mit dem Vollwellen-Spitzenwert-Gleichrichter, nehme ich doch an? Ich habe eben mal bei einem Ebay-Shop und einem Elektronikversand nachgefragt, ob sie wissen wo das Substrat liegt...
Ich haett auch noch einen Logartithmierer, der 83dB Dynamik bringt. Kostet um die 4$ und ist single supply. Das Datenblatt zeigt eine Anwendung unterhalb 10kHz, auch wenn der chip 1GHz detektieren kann.
>Ändert sich eigentlich etwas in der RC-Zeitkonstantenberechnung mit dem >Vollwellen-Spitzenwert-Gleichrichter, nehme ich doch an? Nein, nur daß jetzt eben beide Halbwellen den 3µ3 Cap aufladen können.
Das Substrat des B340D ist laut Ebay-Verkäufer an Pin4 und 11, wie du schon vermutet hast... Die Werte für eine Zeitkonstante von 1ms Integrationszeit wären ja beispielsweise 100K und 10nF. Bezieht sich das auf den kompletten Bereich der Anzeige (Vollaussteuerung), oder aber auf einen 1kHz-Sinus (Zeit vom Start des Signals bis zur korrekten Anzeige)? Wie kann ich meine Werte für die Rücklaufzeit, die ja 1,6s von 0 bis -20dB beträgt, berechnen? Ich blicke da nicht so recht durch.. Grüße, Alexander
Alexander schrieb: > Klar muss ich sehen ob es irgendwie geht, ich denke Ende nächster Woche > kann ich das Layout dann hier posten. > Zweier Arrays gibt es zufällig nicht? > Es gibt welche für Current Mirror -Anwendungen. Und auch welche für Long Tailed Differenzverstärker. Manchmal vom gleichen Wafer, manchmal selektiert. Beispiele für meist auch kaufbare Typen: MMPQ6700 MMBQ2222A THAT120 ca3046 ca3086 ca3083 ca3096 ca3127 hfa3127 LM3046 BC847S bcm857bs PBSS3515VS PUMB9 BC857BS BC846S bcm846s bc846s bc846u bc847s MAT14 SSM2210
Die BC84x werden einfach 2 Chips in einem Gehäuse sein, also keine 2 Transistoren auf einem Chip.
Steht meist im DB mit drin. Zumindest sind einige in der Liste oben im DB genauer definiert. Ansonsten nach der Stromverstärkung schauen.
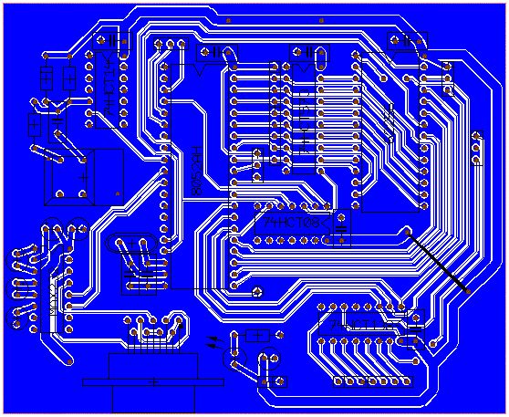
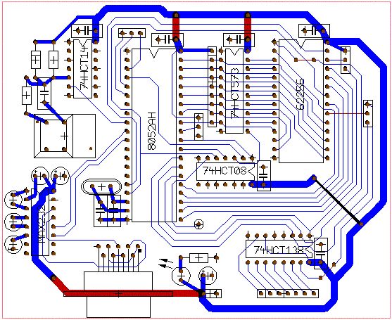
Hallo, ich habe mich die Tage mit dem Layout herumgeschlagen, herausgekommen ist nur Mist! (Im Anhang: HV-Netzteil (Mitte), rechter Kanal - "Doublelayer" (Ober- u. Unterseite, zwei Brücken) Bei den orangen Punkten fehlt mir noch Masse... Es geht bestimmt deutlich eleganter ;-) Und wahrscheinlich wird man auch keine Platine mit Leiterbahnen auf Ober- u. Unterseite brauchen. ;-) Wie geht man sowas am Besten an, ich habe einfach mit einer symmetrischen Anordnung begonnen. Erst die OpAmps, Transistorarray und NE555 verteilt (Platz rundherum gelassen), dann hochgearbeitet von Unten nach Oben von der Spannungsversorgung bis zu den Röhren...? Wie handhabe ich das mit der Masse(n)? Grüße, Alexander
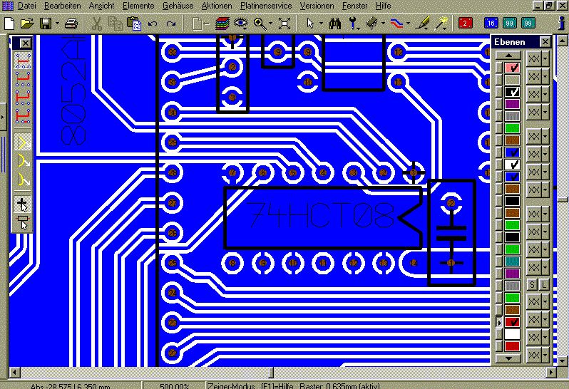
Du mußt natürlich ein gewisses System beim Routen einhalten. Fasse jeden Doppel-OPamp als Modul auf und route zuerst jedes Modul einzeln für sich. Dabei verfährst du so, daß die Bauteile direkt am OPamp sitzen und die Bauteileanschlüsse zu den "-" Eingängen der OPamp immer am kürzesten sind. Danach gruppierst du die einzelnen Module so nebeneinander, wie es von der Schaltung vorgegeben ist. Auf diese Weise füttert immer ein Ausgang eines vorausgehenden Moduls den Eingang eines nachfolgenden. Im Anhang ist eine mögliche Anordnung gezeigt.
Jetzt läuft es langsam etwas besser :) Nachdem ich das einstellbare Fangraster entdeckt habe! Passt das so?
>Passt das so?
Ach ja, das ist ja Single Supply...
Ja, ist doch garnicht mal schlecht. Den 100n Cap würde ich allerdings
direkt oberhalb des OPamp, in deiner Zeichnung rechts von ihm, also an
der Stirnseite, bei den Pins 1 und 8 anordnen.
So sieht das Layout jetzt aus.. kann man eigentlich einfach die eine Seite spiegeln so wie ich das gemacht habe? Zumindest beim Array geht es ;-) Bei den OpAmps gehts doch nicht, die wären doch dann auf dem Kopf (gehen würde es mit dem Layout auf der Unterseite):-( richtig? Sry. mein räumliches Vorstellungsvermögen :) Jetzt bin ich so weit gekommen, hoffe damit kann man irgendwas anfangen ;-) @Filti: ich kann dir die .lay Datei gerne mal geben, lass uns mal die Mailadressen austauschen. Gruß und Danke für Alles! Alexander
Spiegeln geht natürlich wegen den OpAmps nicht ;-) Ich habe jetzt ein quasi-fertiges Layoutschema, was meinen Vorstelllungen bezüglich der Masse entspricht. Für den letzten Opamp würde ich gerne einen 1-Fach OpAmp nehmen, dann kann ich die Schaltung einfach kopieren und sie trifft sich nur im Transistorarray(so ähnlich wie im Anhang habe ich mir das vorgestellt).. Welche Typen kann man da nehmen? Ist es generell ok, wenn sich die Schaltung im Transistorarray trifft (wegen Übersprechen? zB.) Ich dachte wegen der Temperaturkompensation ist es evtl. sogar besser wenn sich die beiden Kanäle ein Array teilen? Gruß, Alexander
Nimm mal die Schaltung mit dem 555 ganz aus dem Analogbereich heraus und verschiebe sie an eine Stelle, wo sie keinen Schaden anrichten kann, also unterhalb der Spannungsregler. Dann hast du etliche Leiterbahnen, die sich auf langem Weg ganz dicht neben anderen Leiterbahen schlängeln. Das ist ungeschickt, weil dabei das kapazitive Überkoppeln ansteigt und die Schaltung dadurch schlimmstenfalls instabil werden kann. Auch Leiterbahnen, die ganz knapp zwischen den Anschlüssen von Bauteilen durchgefädelt werden, sind ungeschickt. Die Schaltung ist viel zu verwurschtelt. Was gefällt dir an meinem Vorschlag mit den einzelnen Modulen nicht? Wenn du wirklich einen solch gedrängten Aufbau haben willst und kein Platz für eine saubere Massseführung ist, dann solltest du eine doppelseitige Platine wählen, bei der auf einer Seite eine Massefläche zu finden ist. Nur EIN Transistorarray zu verwenden, verkompliziert die Schaltung eher, weil sich jetzt der linke und rechte Kanal an einer bestimmten Stelle zusätzlich treffen müssen. Außerdem ist die Temperaturkompensation schwieriger, weil jetzt drei Sachen gleichzeitig auf der selben Temperatur gehalten werden müssen. Beim Layouten sollte man am Anfang erst mal klären, was wo hin soll. Da gibt es ja ein Gehäuse, in die die Schaltung hineinpassen soll. Da gibt es also Eingänge mit Buchsen, eine Spannungsversorgung, eine Anzeige und eine oder mehrere Platinen. Außerddem gibt es Schaltungsteile die sich nicht mögen. Ich meine hier die 555-Schaltung, die fiese Störungen macht. Die willst du nicht genau neben den hochohmigen Gleichrichtern oder den hochverstärkenden Logarithmierern haben. Alles das muß geklärt werden, bevor du mit dem Routen anfängst. Wenn die Lage der einzelnen Schaltungsstufen geklärt ist, fängst du an die Module zu routen. Anschließend kannst du die Module noch etwas enger zusammenschieben und zusätzlich noch das Layout an bestimmten Stellen ändern.
Filti schrieb: > Die Schaltung ist viel zu verwurschtelt. Was gefällt dir an meinem > > Vorschlag mit den einzelnen Modulen nicht? Wenn du wirklich einen solch > > gedrängten Aufbau haben willst und kein Platz für eine saubere > > Massseführung ist, dann solltest du eine doppelseitige Platine wählen, > > bei der auf einer Seite eine Massefläche zu finden ist. Ich habe für die Schaltung 160x70mm Platz, da werde ich wohl um die doppelseitige Platine nicht herumkommen. Kannst du mir vielleicht am einem Beispiel zeigen wie sowas aussieht (Masseflächen). Filti schrieb: > Außerdem ist die Temperaturkompensation > > schwieriger, weil jetzt drei Sachen gleichzeitig auf der selben > > Temperatur gehalten werden müssen. Das verstehe ich noch nicht ganz, ich dachte dass beide Kanäle so eher auf der gleichen Temperatur sind. Habe ich bei meinen Abmessungen überhaupt eine Chance, Probleme mit dem HV-Netzteil zu vermeiden? Hilft evtl. eine Abschirmung? Die Aufteilung ist wie folgt: Unten: L/R-Eingänge 18V Versorgung Oben: jeweils die 3 Anschlüsse für die Röhren, deswegen auch das Netzteil in der Mitte...
>Ich habe für die Schaltung 160x70mm Platz, da werde ich wohl um die >doppelseitige Platine nicht herumkommen. Du kannst die Widerstände und Dioden auch "hochkant" in die Platine stecken. Da kommst du locker auf RM5 oder gar RM2,5 und sparst enorm Platinenfläche. >Kannst du mir vielleicht am einem Beispiel zeigen wie sowas aussieht >(Masseflächen). Vielleicht wirst du aus den Beispielen im Anhang schlau. Ist zwar eine digitale Platine, aber egal. >Das verstehe ich noch nicht ganz, ich dachte dass beide Kanäle so eher >auf der gleichen Temperatur sind. Die beiden Kanäle müssen nicht gleich warm sein, sondern nur der CA3086 und sein zugehöriger PT1000-Sensor. >Habe ich bei meinen Abmessungen überhaupt eine Chance, Probleme mit dem >HV-Netzteil zu vermeiden? Hilft evtl. eine Abschirmung? Ist ja keine Audioanwendung. Ein bißchen stören darf es, aber nicht so viel, daß es instabil wird. Du solltest auf jeden Fall die Massen geeignet räumlich trennen.
Danke Filti für die tollen Anregungen. Ich habe im Moment leider sehr wenig Zeit für das Ganze, aber ich setz mich bald nochmal dran! Gruß, Alexander
Klaus De lisson schrieb: > Ist das mitlerweile eine Seuche, dass so viele Leute > nun Schaltungen mit LM3915 und Derivaten bauen wollen ? Ich finde den LM3915 bzw. LM3916 gar nicht so schlecht. Diese IC's sind universell einsetzbar und kaskadieren kann man sie auch, so dass man ein hoch auflösendes Meter erhält. Vorteil der Kaskade ist, dass sich jedes der IC's einzeln zwecks Steuerspannung justieren lässt, damit jedes IC nacheinander zur vorher angepassten Steuerspannung angesteuert wird. Auch wenn mein selbstgebautes Peakmeter vielleicht nicht direkt jeden professionellen Anspruch erfüllt, finde ich, dass es trotzdem dem RTW recht nahe kommt. Hier legt sich meine Kaskadierung wie folgt zu Grunde: 5x LM3915 + 1x LM3916 = 120 LEDs pro Kanal. Die Kaskadierung ist übrigens im Datasheet vermerkt. Weiterer Vorteil ist noch, dass man nicht soviel Peripherie (also externe Bauelemente) benötigt. Dies lässt etwas Spielraum zu, wenn es zB um die Platinengröße geht. So, und hier nun noch mal das Video zu meinem "PPM120": http://www.youtube.com/watch?v=5P1fNMrfxMo
Bitte melde dich an um einen Beitrag zu schreiben. Anmeldung ist kostenlos und dauert nur eine Minute.
Bestehender Account
Schon ein Account bei Google/GoogleMail? Keine Anmeldung erforderlich!
Mit Google-Account einloggen
Mit Google-Account einloggen
Noch kein Account? Hier anmelden.



















