Hallo liebes Forum, ich habe eine Frage zum Thema 12V-Festspannungsregler: Für einen Audio-Vorverstärker benötige ich +-12V gegen Masse. Die 16V DC kommen aus einem 12V-Ringkerntrafo mit 2 Sekundärwicklungen, welche jeweils ihren eigenen Brückengleichrichter und 12000µF Kondensatoren zur Glättung haben. Danach kämen die beiden Festspannungsregler, welche ich auch schon OHNE mein Eigenbaunetzteil getestet habe. Und sie haben alle das gleiche Problem (habe von jedem Typ 10 Stk. gekauft: 1A, TO220 Gehäuse): Die 7812 bringen zwischen 11.88 und 11.92V, die 7912 allesamt zwischen 12.23 und 12.34V. Meine Schaltung ist aber auf eine relativ präzise Spannungsversorgung angewiesen, und die Recherche nach "Präzisionsspannungsregler" brachte mich leider auch nicht wirklich weiter... Gibt es irgendwo genauere Spannungsregler? Vielen Dank für eure Infos! Matthias
Matthias schrieb: > Meine Schaltung ist aber auf eine relativ präzise Spannungsversorgung > angewiesen Wie kommts?
Normalerweise sollte eine Schaltung gegenüber solchen kleinen Unsymmetrieen immun sein. Falls nicht: -selektieren -einstellbare Regler verwenden -es gibt ausreichend Schaltungen, die eine betragsgleiche negative Versorgung erzeugen -brutale Methode: lass die 7912 nicht im Leerlauf hängen (je nach Fabrikat haben die fast alle irgendwelche Probleme) - 1k Last hilft oft wahre Wunder :-)
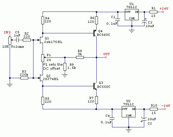
@magnus: wegen dem DC-offset am ausgang des vorverstärkers. hier die schaltung: http://www.diyaudio.com/forums/attachments/pass-labs/122197d1229784116-preamp-ideas-f5-pre4f5-sch.gif man kann zwar den DC-offset mittels poti leicht verstellen, aber 400mV gleicht man damit unmöglich aus- leider... :( grüsse, matthias
>> Meine Schaltung ist aber auf eine relativ präzise Spannungsversorgung >> angewiesen > >Wie kommts? Fehler beim Design;) Spannungsregler als Referenzspannungsquelle ist keine wirklich gute Idee. >die 7912 allesamt zwischen -12.23 und -12.34V. Ist doch super. Sind maximal 1% Abweichung von -12V.
hmm, die jungs aus dem diy-forum haben da anscheinend keine probleme. ich finde zumindest nichts explizit darüber. hier das foto noch als anhang! viele grüsse und danke! matthias
>>die 7912 allesamt zwischen -12.23 und -12.34V. > >Ist doch super. Sind maximal 1% Abweichung von -12V. Ach Shit es sind 3%. Aber wen kratzt das bei einer Audioanwendung?
Matthias schrieb: > hier die schaltung: > http://www.diyaudio.com/forums/attachments/pass-la... Der Link taucht nicht. Ich habe keine Lust mich wegen deines Problems auf der Seite zu registrieren.
hab das foto rauskopiert und als anhang hier reingesetzt, jetzt sollte mans sehen ;)
Und diese Schaltung ist dann besser, als eine mit (passendem) OPV? Warum?
eine Class A endstufe klingt auch um einiges besser, als ein schnöder chip-amp gleicher leistung, und dass, obwohl der chip-amp vielleicht ein drittel des stromverbrauchs hätte. ...warum? ;) soll heissen: den jungs, die diese schaltungen entwerfen, traue ich da schon einiges zu. viele grüsse, matthias
Unabhängig von Religion - das ist keine Endstufe, sondern eine schnöde Vorstufe. Ich empfehle ECC803, abgrundtiefe Bässe, kristallklare Höhen, unvergleichlicher Hörgenuss. schwurbel, schwurbel, schwurbel
von geschwurbel halte ich auch nix, da sind wir einer meinung. hintergrund ist mitunter, dass diese vorstufe extra für meine gebauten endstufen gemacht wurde. (nelson pass' F5) grüsse, matthias
>eine Class A endstufe klingt auch um einiges besser, als ein schnöder >chip-amp gleicher leistung, und dass, obwohl der chip-amp vielleicht ein >drittel des stromverbrauchs hätte. > >...warum? ;) Genau, warum tut er das? Er klingt nicht besser, das bildest du dir nur ein. Messtechnisch wirst du nur einen geringen Unterschied beim Klirrfaktor zwischen Class AB und einer Class A Endstufe feststellen. Dieser Unterschied liegt weit unter dem Klirrfaktor den deine Boxen erzeugen. Sprich: Mit dem Ohr kannst du KEINEN Unterschied feststellen. Alles Wunschdenken. >soll heissen: den jungs, die diese schaltungen entwerfen, traue ich da >schon einiges zu. Den Hifi Oberschwachsinn mit sauerstoffreien Kabeln in alle Welt zu verbreiten? Die Schaltung da oben würde ich einfach durch einen TL061 ersetzen.
holger, ich bin kein kabelklang schwurbler, und auch sonst keinem nicht hörbaren irrsinn verfallen, keine sorge. wir haben mehrere direktvergleiche vorgenommen, und klar (auch in einem blindtest) unterschiede der endstufen feststellen können. (was man bei kabeln und sonstigem gedöns mit sicherheit NICHT kann, da bin ich voll deiner meinung!) um das gehts ja hier nicht. ich kann letztenendes auch keine schaltung aus dem hut zaubern, die für mich passend wäre, dazu fehlen mir die hintergründe der schaltungstechnik. nachbauen ist drin, und durch verstehen eben lernen. viele grüsse, matthias
Matthias schrieb: > soll heissen: den jungs, die diese schaltungen entwerfen, traue ich da > schon einiges zu. Du siehst ja selbst, was für ein Murks dabei herauskommt: höchst anfällig gegen Betriebsspannungs-'probleme' Ich traue schon einem NE5532A mehr zu ... einem OPA627 erst recht ... Gruß Jobst
Ne, das ist integriert (=böse). Minimalismus ist besser. Sind ja weniger Bauteile im Signalweg. Schon über Batterien/Akkus als Stromversorgung nachgedacht? Und wenn du den Kram wirklich willst - nimm einstellbare Spannungsregler. Kann man bis aufs letzte mV abgleichen. Oder einfach P1 erhöhen, dann hast du einen weiteren Nullabgleich-Bereich. Üblicherweise benützt man dafür aber kein schnödes Potentiometer, sondern einen 100-Stufenschalter, incl. ebensovieler Präzisionswiderstände. Gilt natürlich ebenso für den volume-Steller.
H.joachim Seifert schrieb: > Ne, das ist integriert (=böse). Wir sind nicht mehr in den 70ern ... Dir muß ich das ja allerdings nicht erzählen ;-) Mittlerweile haben integrierte Schaltungen die diskreten Schaltungen weit überholt ... Die beiden BCs am Ausgang rauschen mehr (Meer?) als gute Audio-OP-Amps ... Gruß Jobst
Jobst M. schrieb: > Die beiden BCs am Ausgang rauschen mehr (Meer?) als gute Audio-OP-Amps Das spielt aber keine Rolle. Hauptsache, man WEISS, dass nur eine minimal mögliche Anzahl von Bauteilen im Signalweg liegt. Allein dass erzeugt Wohlbefinden. Ähnlich einer Warmwasser-Solaranlage. Man hätte für die Investitionskosten 50 Jahre lang duschen können, geniesst es aber dennoch, sich "kostenloses" Warmwasser über den Körper rinnen zu lassen.
> Die 7812 bringen zwischen 11.88 und 11.92V, die 7912 > allesamt zwischen 12.23 und 12.34V. 1. Überprüfe mal, ob an beiden eine Mindestlast von zumindest 2400 Ohm hängt für zumindest 5mA und miss noch mal. 2. Überprüfe (mit einem Oszilloskop bei voller Belastung (wirklich 1A oder für einen Vorverstärker doch nur 100mA ?) und niedrigster Netzeingangsspannung von 230V-10% = 207V~), ob die Eingangsspannung auch in den Pausen der 100Hz gleichgerichteten und gesiebten Spannung am Elko niemals unterhalb der drop out Spannung sinkt (bei 1A wären das 14.5V, bei 100mA tun es auch 14V) Meine Kenntnis sagt mir nämlich, daß dein 12V Trafo keinesfalls ausreicht um einen 12V Regler zu versorgen. http://www.dse-faq.elektronik-kompendium.de/dse-faq.htm#F.9 > hier das foto noch als anhang! Mein Spice sagt zu der Schaltung (allerdings mit anderen JFETs): Total Harmonic Distortion: 3.228724% > meine gebauten endstufen gemacht wurde. (nelson pass' F5) Oh je, HiFi Voodoo. Sei beruhigt, normale 7812/7912 Regler an einem 16V~ Trafo tun es für jeden Vorverstärker. Wenn der damit ein Problem hat, ist der Vorverstärker das Problem, nicht das Netzteil.
Mawin, vielen Dank für die Ausführungen. Ich habe mittlererweile parallel dazu auch aus dem diyaudio-forum erfahren, dass in diesem Falle anderweitig mit meiner Schaltung was nicht stimmen kann. Zum Thema Vodoo: das beschäftigt mich als entschiedenen gegner auch enorm. allerdings gibt es tatsächlich unterschiede im klang bei verstärkern. sie sind nicht leicht auszumachen (eine symAsym zum beispiel klingt auch hervorragend, und ich würde keinen unterschied zu meinen firstwatt erkennen können), aber sie sind teilweise vorhanden. oft kommen diese unterschiede auch aus der tatsache, dass die amps eben nicht unbedingt "perfekte" messwerte aufweisen. hat man sehr gute lautsprecher, lassen sich vor allem im hochton unterschiede ausmachen. LEIDER, denn erklären kann man das wirklich nicht. und NEIN, es ist keine kopfsache bzw. einbildung. fakt ist, dass blindtests im bekanntenkreis den unterschied zwischen einem röhrenverstärker, einem chip-amp und den F5 raushören konnten. das mag mitunter daran liegen, dass jeder amp seine eigenarten hat, andererseits ist nicht von der hand zu weisen, dass ein billigst-chip-amp mit 25W niemals an diese leistung herankommen wird. zum thema harmonic distortion (THD): zumindest die verstärker haben gemessene 0.05% bei knappen 40W, ich denke, dass geht durchaus absolut in ordnung. ich mag die teile einfach, weil man sie simpel selbstbauen kann. jeder hat eben andere hobbys. grüsse, matthias
Matthias schrieb: > fakt ist, dass blindtests im bekanntenkreis den unterschied zwischen > > einem röhrenverstärker, einem chip-amp und den F5 raushören konnten. Ist auch kein Wunder. Röhrenverstärker erzeugen vorwiegend K2 in der Vorstufe, welche vom Höhrer als angenehmen warm klingenden Sound empfunden werden. Dieser kann durchaus bei Röhrenverstärker im Prozentbereich liegen. Nur hat der so angenehme und tolle Röhrensound nichts mit HIFI zu tun. HIFI steht für naturgetreue Wiedergabe. Der K2 ist übrigens auch dafür verantwortlich, das relativ kleine geschlossene Lautsprecherboxen so tolle Bässe haben. Das ist nämlich nicht der Grundton, der abgestrahlt wird, sondern die Oberwellen des Grundtones. Eine Kompaktbox kann im Bassbereich durchaus ein Klirrfaktor von weit mehr als 10% haben. Trotzdem stören sich die meisten daran nicht, weil nicht als unangenehm empfunden. Vielleicht diese ganzen Aussagen der Vodoszene und auch den eventuell selbst gehörten Ergebnissen mal ein wenig kritischer hinterfragen. Nebenbei bemerkt. Ich besitze auch eine Hifianlage der Premiumklasse. ( Backes&Müller ). Doch versuche ich jeder angebliche Verbesserung auf physikalische erklärbare Grundlagen zurück zu führen bevor ich sie glaube. Ralph Berres
Back to Topic: Wenn es genauer als der 78/7912 sein soll nimm den LM2941/LM2991. Ist einstellbar, benötigt wenig Bauteile und ist dem schnöden 78/7912 in einigen Punkten überlegen, da neuer. Gruß
Poti ist NICHT wegen Spannungstoleranz eingebaut, sonder wegen risige Fertigungsstruung bei JFET-s prinzipiell: Drain current Idds(6~12mA) für 2SK170,BL-Klassifizierung, siehe Datenblatt.
@Matthias R3 sagt den JFets, daß sie sich am GND orientieren sollten. Vermutlich sind es Differenzen zwischen Q1 und Q2, welche zur Asymetrie führen. Falls Du mehrere davon hast, probier eine andere Kombination aus. Was passiert, wenn Du einen der JFets mit dem Lötkolben heiß machst, driftet der Offset weg? Andere Lösung: Das Poti an den Sourcen durch zwei Festwiderstände 10 Ohm ersetzen. Eine Reihenschaltung aus 100k, Poti 10k und 100k zwischen +12V und -12V einbauen. Vom Schleifer des Potis einen 1µF gegen GND schalten. Auch den R3 mit 220k nicht auf GND, sondern auf den Schleifer legen. Aufwändigere Möglichkeit: Aktive Nullung durch einen OPV zwischen Ausgang und Eingang, wodurch sich der Offset automatisch auf 2-3mV einstellt.
Bitte melde dich an um einen Beitrag zu schreiben. Anmeldung ist kostenlos und dauert nur eine Minute.
Bestehender Account
Schon ein Account bei Google/GoogleMail? Keine Anmeldung erforderlich!
Mit Google-Account einloggen
Mit Google-Account einloggen
Noch kein Account? Hier anmelden.
