Hallo, ich hoffe das ist hier im richtigen Forum gelandet, und das Problem wurde nicht schon vorher diskutiert. (Hab über die Suche nix wirklich gefunden). Ich habe folgendes Problem: Ich habe einen Mikrofonvorverstärker mit Operationsverstärkern gebaut, das ganze funktioniert soweit auch, jetzt bin ich dabei ein Netzteil dafür zu entwerfen. Die Betriebsspannung für die eigentliche Schaltung beträgt +/-15V, geplant war eigentlich aus der Trafospannung mittels Delon Schaltung und anschliessender Stabilisierung die Phantomspeisung zu gewinnen. Doch habe ich wohl einen Denkfehler gehabt: Die Schirmung des Mikrokabels ist an das Masse Signal der Schaltung angeschlossen (virtuelle Masse der symmetrischen Betriebsspannung), um jetzt die 48V zwischen Phasen und Schirm aufzubauen müssten die 48V sich doch ebenfalls auf diese virtuelle Masse beziehen oder täusche ich mich da? Mit einer Delon Schaltung würden sich die 48V ja aber wieder auf ein anderes Bezugspotential beziehen!? Der Mikrofonvorverstärker ist wie bereits erwähnt schon fertig (auf Platine gelötet), weshalb ich jetzt nach einem Weg suche die 48V bezogen auf die Schaltungsmasse (/virtuelle Masse der symmetrischen Betriebsspannung) zu erzeugen. Es war geplant einen 10VA Talema Ringkerntrafo mit 2x18V zu nutzen... Hat jemand eine Idee oder Vorschlag oder weitere Informationsquellen zu dem Thema? (Habe bereits massig Schaltungen für Phantomspeisungen durchwühlt, konnte aber nie dieses "Masse-Problem" finden...)
Hagaaar Horrible schrieb: > /virtuelle Masse der symmetrischen > Betriebsspannung Was meinst du damit? Du brauchst ein Netzteil, welches gegenüber Masse +15V, -15V und +48V macht. +15V und -15V würde ich so http://senderbau.egyptportal.ch/symnetzteil.htm generieren. Für +48V eigent sich sowas hier http://de.wikipedia.org/wiki/Hochspannungskaskade mfg mf
>Die Schirmung des Mikrokabels ist an das Masse Signal der Schaltung >angeschlossen (virtuelle Masse der symmetrischen Betriebsspannung), um >jetzt die 48V zwischen Phasen und Schirm aufzubauen müssten die 48V sich >doch ebenfalls auf diese virtuelle Masse beziehen oder täusche ich mich >da? Das ist ja auch richtig, aber sage bitte nicht virtuelle Masse zu der Masse, weil in die "virtuelle" Masse tatsächlich Ströme hinein und heraus fließen, es sich also um eine echte Masse handelt. Drei Leitungen gehen von einem Mikro zum Mischpult, die zwei Phasen und der Schirm. Bei phantomgespeisten Mikros wir vom Mischpult aus über den Schirm die Signalmasse des Mischpults übertragen und auf beide Phasen eine Hilfsspannung von +48V gegenüber dieser Masse aufgelegt. Das Auflegen erfolgt über engtolerierte 6k8 Widerstände. Achte darauf, daß die Phantomspannung besonders rauscharm ist, da einige Mirkos keine gute PSRR aufweisen und das Rauschen stark durchschlagen kann.
> um jetzt die 48V zwischen Phasen und Schirm aufzubauen müssten > die 48V sich doch ebenfalls auf diese virtuelle Masse beziehen Ja.
Erstmal vielen Dank für alle Antworten! Den Begriff "virtuelle Masse" habe ich aus dem Skript meines Professors zu Operationsverstärkern... wusste nicht, dass der hier nicht passt... Ich habe in den Anhang meine geplante Schaltung gepackt, nochmals vielen Dank an Joachim, die Schaltung mit dem PE Leiter kannte ich noch nicht, hätte vermutet dass es eher Probleme gibt wenn man den mit der Schaltungsmasse verbindet. Wäre die Schaltung so brauchbar? In wiefern kann ich denn das Rauschen der Phantomspannung minimieren? Das mit den 6k8 Widerständen ist klar. Bei einer Sache bin ich mir noch unsicher, und zwar hat der Trafo ja sekundärseitig 2x18V (laut Datenblatt 2x 21,2 im Leerlauf), also weiß ich im Moment noch nicht wirklich ob die zweite Kaskadenstufe überhaupt notwendig ist, oder ob ich nicht doch auch schon vorher auf die 48V kommen würde... Aber das werde ich dann einfach ausprobieren wenn der Trafo hier ist.
Man braucht nicht beide Phasen für die paar Milliampere der Phantomspeisung. Siehe: http://www.dse-faq.elektronik-kompendium.de/dse-faq.htm#F.9 48V Phantomspeisung aus 2 * 18V Trafo
> In wiefern kann ich denn das Rauschen der Phantomspannung minimieren?
- Vor dem Aufschalten der 6k8-Widerstände gut sieben. Zu den 10u wären
noch 100n ganz OK.
- Rauscharme Widerstände zum Einspeisen nehmen, auch auf der "anderen"
Seite. Ich hatte bei einem Vorverstärker mit Phantomspeisung (Edirol
UA-25) relativ starkes Knistern, aber nur mit Phantomspeisung an. Das
kam von 470k-Widerständen an den Eingängen gegen Masse, die waren SMD
0402. Die 48V "Hochspannung" produzieren da wohl schon mehr als reines
Widerstandsrauschen. Nach dem Tausch gegen 0603 war es absolut ruhig...
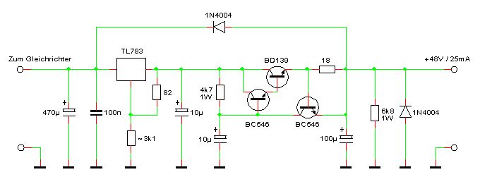
Ich hatte in meiner Schaltung natürlich den gleichrichter IC für den +/-15V Teil vergessen... @MaWin Spricht etwas dagegen einen fertigen Gleichrichter B80C1500 einzusetzen oder welchen Vorteil hat die Gleichrichtung deiner Schaltung? Wenn ich die Schaltung richtig lese, nimmst du doch auch beide Sekundärwicklungen für den 48V Teil!? Ich verstehe leider noch nicht so ganz, nach welchem Prinzip die Spannung vervielfacht wird... (Scheint mir weder Villard, Delon noch Greinacher zu sein). Habe deine Schaltung auch simuliert und scheint ja zu funktionieren, nur verstehe ich eben nicht ganz wie... Ausserdem bin ich mir nicht ganz über die dimensionierung der Elkos C4 und C3 deiner Schaltung im klaren. Hätte jetzt einfach 1000u vermutet aber bin da ja auch vielleicht auf dem Holzweg... Für eine kurze Erklärung oder ein paar Stichwörter wäre ich sehr dankbar. Wegen des Rauschens... ist ein TL783 bereits rauscharm genug oder empfiehlt es sich doch eine Schaltung wie diese: Beitrag "Wie Phantomspannung stabilisieren" http://www.mikrocontroller.net/attachment/56897/phantom.gif zu nehmen? @Georg Danke für den Tip mit den 100n parallel, hatte das schon einige Male gesehen, wußte nur nicht ob das notwendig/sinnvoll ist. In meinem Verstärker habe ich die 0,1% Präzisionswiderstände von Reichelt verbaut. Ich hoffe damit werde ich nicht die selben Probleme haben wie du mit den 0402!?
> Ich verstehe leider noch nicht so ganz, nach welchem Prinzip die > Spannung vervielfacht wird... (Scheint mir weder Villard, Delon noch > Greinacher zu sein). Habe deine Schaltung auch simuliert und scheint ja > zu funktionieren, nur verstehe ich eben nicht ganz wie... Das ist schon Villard, bezogen auf die ganze Trafowicklung. > Ausserdem bin ich mir nicht ganz über die dimensionierung der > Elkos C4 und C3 deiner Schaltung im klaren. Ich bin überzeugt, daß schon 100uF reichen, um nach dem LM317HV ausreichend brummfrei zu sein, letztlich ist es aber eine Frage der Anforderungen. Der TL483 rauscht mehr.
>Wäre die Schaltung so brauchbar? In wiefern kann ich denn das Rauschen >der Phantomspannung minimieren? In dem du dem TL783 eine zusätzliche Siebstufe nachschaltest, so wie im Anhang gezeigt. Das bewirkt eine ganz erhebliche Reduzierung des Rauschens und Gleichrichterbrumms. >Das kam von 470k-Widerständen an den Eingängen gegen Masse, die waren SMD >0402. Die 48V "Hochspannung" produzieren da wohl schon mehr als reines >Widerstandsrauschen. Das waren wohl Dickfilmwiderstände, die hier absolut unbrauchbar sind. Man vergewissere sich, daß man nur hochwertige Dünnfilmwiderstände verbaut! >Das mit den 6k8 Widerständen ist klar. Da muß man aufpassen. Da diese Widerstände einen Pfad für Gleichtaktstörungen nach Masse eröffnen, kann Unsymmetrie hier zu drastischen Verschlechterungen der CMRR (common mode rejection ratio) führen. Da hilft dann auch kein Übertrager mehr. Deswegen nur engtolerierte 6k8 Widerstände verwenden. In Profimischpulten findet man dazu 0,1%-ige Ausführungen.
Vielen Dank für die Antworten! Muss ich wohl nochmal vergleichen um die Villard Schaltung zu erkennen... Dann werde ich deine Schaltung nehmen Kai, vielen Dank! Nur um nochmal sicher zu gehen... Ich brauche trotzdem die beiden 6k8 Widerstände zum einkoppeln, obwohl du schon einen 6k8 in der Schaltung verbaut hast, richtig? Ist es egal ob man bc546A oder bc546B nimmt?
>Dann werde ich deine Schaltung nehmen Kai, vielen Dank! Nur um nochmal >sicher zu gehen... Ich brauche trotzdem die beiden 6k8 Widerstände zum >einkoppeln, obwohl du schon einen 6k8 in der Schaltung verbaut hast, >richtig? Ja, ja, auf jeden. Das ist ja nur ein Grundlastwiderstand, um die Regeleigenschaften zu verbessern. >Ist es egal ob man bc546A oder bc546B nimmt? Ich würde B-Typen nehmen. Denke auch an die gute Kühlung des BD139 und TL783...
Danke! Habe hier noch diese 4,6K/W Kühlkörper rumliegen, http://www.reichelt.de/Leistungs-Kuehlkoerper/V-5583E/3/index.html?;ACTION=3;LA=446;ARTICLE=22252;GROUPID=3382;artnr=V+5583E;SID=11UMTp@X8AAAIAAEdHt7849aba843b3718c7822c29d10349ca840 würde die Transistoren dann mit Silikonfolie drankleben... das sollte doch reichen!?
Bitte melde dich an um einen Beitrag zu schreiben. Anmeldung ist kostenlos und dauert nur eine Minute.
Bestehender Account
Schon ein Account bei Google/GoogleMail? Keine Anmeldung erforderlich!
Mit Google-Account einloggen
Mit Google-Account einloggen
Noch kein Account? Hier anmelden.

