Suche eine Lösung, mit der ich Folgendes erreichen kann: Im Prinzip ähnelt meine Aufgabe einem Schaltnetzteil. Zur Verfügung stehen übliche 13,5V, die via IC und entsprechender Beschaltung (N-Channel-Mosfet vorhanden) auf etwa volle 13,5V oder 7-3V zu regeln sind (Zwei-Schaltstufen). Ziel ist eine stabile Spannung die sich am IC bspw. über Spannungsteiler einstellen lässt. Möglicherweise hat jemand mit einem IC und entsprechender Beschaltung für einen günstigen Preis gute Erfahrung gemacht. PS: Einsatzzweck ist ein kleiner Kühlschrank mit Peltier-Element. Das Peltierelement wird immer dann niedrig geschaltet (Hysterese), wenn die Temperatur kalt genug ist (dafür die kleine Spanung). Würde man es ganz ausschalten, dann würde die Wärme von der warmen Seite sofort auf den Innenraum (Kühlschrank) übergehen. Vielen Dank schon im Voraus.
Ich meine mal irgendwo gehört zu haben, daß Peltier-Elemente keine PWM-getaktete Spannung zur Leistungsregelung mögen. Du solltest also ein echtes Schaltnetzteil bauen, was eine stabile Ausgangsspannung liefert. Als Regel-IC kann ich den TL494 empfehlen, der ist zwar schon recht alt aber sehr vielseitig. Leider braucht er für einen FET eine externe Treiberstufe. Das Ganze kann man als Step-Down-Wandler mit einem P-Kanal-FET aufbauen. Für die Bereichsumschaltung mußt Du nur den Mittelpunkt des Spannungsteilers zur Messung der Sollspannung kurzschließen. Dann hast Du Vollast.
Hi... Vielen Dank für die schnelle Antwort. Mit dem TL494 hatte ich mich vorher schon beschäftigt, habe mir dazu auch einiges durchgelesen. Allerdings hab ich noch keine Schaltung gefunden (und/oder verstanden), die eine stabile, einstellbare Spannung liefert. Im Prinzip gibt es beim TL494 ja einen Eingang, mit dem man die on- bzw. off time über eine spannung regeln kann. Wie muss ich diesen Eingang beschalten, dass er Quasi als "Feedback" für die Ausgangspannung gilt. Außerdem welche Spulen und Kondensatoren brauche ich am Ein-/Ausgang zur Glättung und Entstörung? Gruß
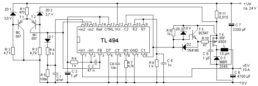
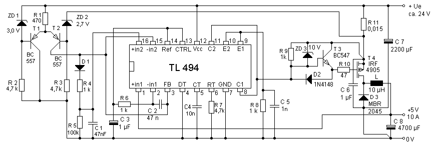
Im vollständigen Datenblatt vom 494 ist ein Step-Down-Wandler auf 5V aufgeführt. Die Strombegrenzung kannste weglassen, am Rest erkennst Du die Beschaltung des 494 eigentlich recht problemlos. Direkt am Feedback-Eingang rumspielen würd ich nicht empfehlen, sondern eine entsprechende Verstärkung mit den beiden Fehlerverstärkern, die der 494 an Bord hat. Du willst ja kein konstantes Tastverhältnis, Du willst eine konstante Ausgangsspannung... Ich häng mal ein Beispiel für so eine Schaltung mit dran. Davon kannste viele Teile wie die FET-Ansteurung 1:1 übernehmen, wenn Du keine Schutzschaltung brauchst kannst Du R11 und den kompletten Kram am 2. OPV weglassen. Dieser OPV muß dann aber so beschaltet werden, daß er den ersten nicht mehr beeinflussen kann, also den negativen Eingang auf Vref und den positiven auf Masse. Eigentlich macht diese Schaltung schon recht genau das was Du willst, mußt nur den Spannungsteiler für die Ausgangsspannung entsprechend anpassen. Bzw. einen an Pin 1 einfügen, die dargestellte Schaltung erzeugt mit 5V genau die Vref des 494 und braucht daher keinen Spannungsteiler.
Nochwas: Bei 12V-Betrieb kannst Du ZD3, R8 und C5 weglassen. Diese Bauteile begrenzen beim Betrieb an 24V die Gatespannung des FET auf 10V. Fast alle FETs können aber 20V vertragen, daher braucht man bei 12V nichts zu begrenzen.
Hi. Vielen Dank für die super Antwort mit hilfreicher Erklärung. Hab im Anhang noch den bearbeiteten Schaltplan. Kann man das so bauen? Möchte noch ein paar Sachen verstehen, bevor ich mich dran traue. Die Ansteuerung des Mosfets so wie ich es bis jetzt verstehe: Die Diode D2 ist für das entladen des Gates da? Wird also dann der R10 durchgeschaltet... R9 begrenzt den Transistorstrom. Oder wie is es richtig? Ich muss den Treiber ein bisschen verstehen, vor allem, weil ich ein N-Channel MOSFET verbauen will. Hat jemand eine Idee, wie man die Schaltung dann modifizieren kann? Nicht ganz so einfach ist dann auch die Frage, welche Spule (und Transistoren) am Ausgang ich verbaue, sollen schließlich ordentliche 8A durch die Leitung. Hat damit jemand vielleicht Erfahrung? Man kann ja auch die Frequenz am TL494 anpassen. In dieser Schaltung beträgt sie ja etwa 30kHz wenn ich das im Datenblatt richtig gesehen hab. Grüße...
Pin 9 und 10 vom 494 müssen auf Masse und ich würd das ohne 30V-Ugs-FET nicht mehr an 24V anschließen wie noch im Schaltplan steht. Spannungsteiler an Pin 1 zum Anpassen der Ausgangsspannung fehlt noch. R9 begrenzt den Strom durch den 494 wenn die Basis des Transistors auf Masse gezogen werden soll. Ohne den Widerstand würde der Transistor nicht mehr öffnen um den FET zu sperren bzw. wenn man ihn durch eine Drahtbrücke ersetzt macht der 494 den Deckel auf und lüftet mal ordentlich durch... Als FET würde ich irgendwas deutlich überdimensioniertes nehmen, den besten P-Kanal-FET den ich kriegen könnte. Evtl. auch 2-3 parallel (jeder mit eigenem Gate-Widerstand!), das senkt die Verlustleistung immens. N-Kanal-FET... von dem Gedanken würd ich mich verabschieden. Das ist nicht ganz unproblematisch weil dieser im geöffneten Zustand 10V "mehr" am Gate braucht, als an seinem Source-Pin anliegen. Wenn der FET öffnet wird der Source-Pin aber auf Vcc angehoben und eine höhere Spannung gibt es in der Schaltung nicht - dumme Sache! Man müßte sich mit Tricks wie einer Bootstrap-Schaltung behelfen. Diese hat dann aber wieder den Nachteil, daß sie ohne zusätzliche Ladungspumpe keine hohe Vollast-Zeit laufen kann, weil der Bootstrap-Kondensator in den Ausschalt-Phasen nachgeladen werden muß. Deswegen guter P-Kanal-FET (oder mehrere) und die Sache ist gegessen. Den zusätzlichen Aufwand für N-Kanal würde ich nur bei deutlich höherer Ausgangsleitung in Kauf nehmen. Wenn Du magst kannst Du die Schaltfrequenz noch geringfügig anheben (auf 40-50kHz), dann kann die Spule etwas kleiner werden. Als Spule eignet sich die sekundärseitige Speicherspule aus einem alten PC-Netzteil hervorragend. Ist nur etwas popelig, die nicht benötigten Wicklungen zu entfernen ohne die brauchbare 12V-Wicklung zu beschädigen. Im gleichen Netzteil findest Du auch passende (Doppel)Dioden. Die sehen aus wie Transistoren im TO-220-Gehäuse, sind zwei Dioden in einem Gehäuse und Du kannst beide parallelschalten.
Pool Robbe schrieb: > Ich muss den Treiber ein bisschen verstehen, vor allem, weil ich ein > N-Channel MOSFET verbauen will. Hat jemand eine Idee, wie man die > Schaltung dann modifizieren kann? Du kannst für einen N-Fet entweder die klassische Highside-Variante mit Bootstrap oder zusätzlicher Hilfsspannung verwenden. Wenn Du aber Dein Peltier nicht zwischen + X Volt und GND, sondern zwischen 13,5V und X Volt hängen kannst, kannst Du die klassiche Buck-Schaltung so modifizieren daß sie eben nach Ground schaltet. Hier ist gezeigt wie das geht: Beitrag "Step-Down LED Schaltregler" Man muß natürlich die Regelung anpassen, denn das Feedback ist dann invers. Keine Ahnung ob das der TL494 kann, vermutlich braucht man externe Zusatzbeschaltung dafür. Ich baue gerade auch so ne ähnliche Schaltung für ne Lüftersteuerung. Allerdings mit nem Atmega und mach dann die Regelung in Software, ohne extra PWM-IC. Da die Sollwertvorgaben per UART kommen war das einfacher so. Funktioniert bisher gut.
Es gibt nichts was der 494 nicht kann... :D Außer FETs treiben.
Pool Robbe schrieb: > PS: Einsatzzweck ist ein kleiner Kühlschrank mit Peltier-Element. Ben _ schrieb: > Es gibt nichts was der 494 nicht kann... Jetzt fehlt noch der NTC im Schaltplan, denn die Temperaturregelung kriegt der auch noch mit hin. Warum zweistufig mit Hysterese mit Zusatzschaltung, wenn der vorhandene Regler das auch stufenlos könnte.
Richtig, Peltiers vertragen keine PWM, aber man kann die glätten mit
einr Spule. Geregelt werden müssen sie nicht.
S D
+14V-NMOSFET--+--Spule--+
| | K | +
NE555--+ Diode Peltier
| A | -
GND ---------+---------+
Entweder der MOSFET ist dauernd an, dann bekommt der
Peltier 13.5V, oder er ist zu 50% der Zeit an (NE555
Ausgang low), dann bekommt der Peltier genau die halbe
Leistung (egal wie hoch die dazu von ihm benötigte
Spannung ist).
Die Spule muß den Strom aushalten, und richtet sich
in der Induktivität nach der Schaltfrequenz des NE555
(den ich nicht über 100kHz takten lassen würde).
Einen aufwändig regelnden TL494 braucht man nicht.
Zum letzten Posting sage ich jetzt mal nix... Außer daß der 555 eben doch nicht alles kann ... Dem TL494 die komplette Temperaturregelung zu überlassen ist auch eine coole Idee...
Ich muss MaWin zustimmen daß nicht unbedingt geregelt werden muss. Ein festes PWM-Verhältnis sollte bei der Anwendung mit einer konstanten Last eigentlich ausreichen. Nur würde ich mich nicht auf 50% festlegen, sondern eine Schaltung mit 555er und per Poti variabel einstellbarem PWM-Verhältnis verwenden. Dann kann man ausprobieren welches Verhältnis in der Praxis am besten funktioniert. MaWin schrieb: > S D > +14V-NMOSFET--+--Spule--+ > | | K | + > NE555--+ Diode Peltier > | A | - > GND ---------+---------+ Hast Du Dich hier nicht verschrieben und meinst PMOSFET? Ich wüsste nicht wie das mit nem N-FET funktionieren soll ohne daß Du den 555er an ne Hilfsspannung > 13,5V+Ugst hängst. Die Positionen von Source und Drain sprechen auch für den P-FET.
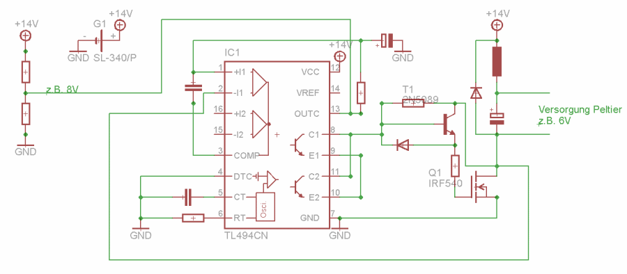
Gerd E. schrieb: > Wenn Du aber Dein Peltier nicht zwischen + X Volt und GND, sondern > zwischen 13,5V und X Volt hängen kannst, kannst Du die klassiche > Buck-Schaltung so modifizieren daß sie eben nach Ground schaltet. Genau das war auch meine Idee, um dem Dilemma "N-Channel" zu entfliehen. Im Prinzip kann es mir ja egal sein, ob das Peltier auf "GND" geschaltet ist oder eben an der VCC hängt und mit dem negativen Ende an Spannung "X". Dann kann ich den N-Channel FET einfach mit Source an GND setzen und der Gate lässt sich nun immer ansteuern. Alle Verbraucher und Spule sowie Kondensator zur Off-Time Überbrückung kommen einfach vor den Drain und feddich is. Is natürlich dann kein wirklicher Schaltregler, weil die Spannung am Verbraucher (Peltier) direkt von VCC abhängt, aber das soll hier nich weiter stören. Genau wie Gerd gesagt hat hab ich in der Schaltung einfach in1+ und in1- vertauscht, weil der Mosfet sonst immer dann durchschaltet, wenn er es gerade nicht tun soll. (Das ist ja der Unterschied zum P-Channel). Ich hoffe, dass meine Idee sich nicht als totaler Flop entpuppt so von wegen "das kann niemals gehen!!!".??? Hab im Anhang noch versucht meine Gedanken als Schaltplan zu formulieren. Bitte lasst euch von fehlender Bezeichnungen nicht stören, sind die gleichen Bauteile gemeint wie im Schaltplan von meinem letzten Beitrag. (Mein Eagle-Skill ist nicht der beste) in2 hab ich jetzt mal ignoriert (wird dann schön brav so geschaltet, dass se nich stören) Können denn die emitter e1 und e2 so in der Luft hängen...? Und... Hab die Treiberschaltung immer noch nich so recht kapiert und würd es gern, weil ich da wahrscheinlich jetzt mit dem N-Channel auch nen Fehler eingebaut hab oder nich? Achja... danke für die vielen super Beiträge!!!!
Der Schaltplan ist Schrott. Aber ich gebs jetzt auf. Ich hab keine Lust,
Dir jetzt nochmal zu erklären wieso Du keinen N-FET brauchst und den 494
beschalten mußt, Du willst es ja doch nicht. Wahrscheinlich hast Du noch
nicht einmal ins Datenblatt gesehen, anders kann ich mir diesen
Schaltplan nicht erklären. Wo ich auch noch sagte Spannungsteiler an Pin
1 - nöö...
> Mein Eagle-Skill
Viel Spaß noch beim Amper hochskillen, mir wird das jetzt zu blöd.
Hmm ok. Das Problem ist nur, dass ich keinen P-FET habe und lieber einen N-FET benutzen würde. Den Spannungsteiler habe ich an Pin 13 gesetzt, in der Hoffnung, hier die "Schaltspannung" einstellen zu können, so wie es vorher mit der 5V Referenz gemacht wurde. Dadurch brauche ich ja dann keinen Spannungsteiler an Pin 1 mehr, oder nicht? Wenn ein grundlegender Fehler im Schaltplan ist, dann wäre es gut, wenn ich wüsste wo und was...? Ich entschuldige meine Ausdrucksweise bzgl. "Skill". Wollte damit keinen vor den Kopf stoßen. Grüße...
Du brauchst Dich da für nichts zu entschuldigen, Du hast einfach noch nicht verstanden wie die Regelung bei solchen Schaltungen funktioniert. Der 494 hat zwei Operationsverstärker eingebaut. Wenn man das so sagen will versuchen beide, ihre Ausgangsspannung so einzustellen, daß sich an ihren Eingängen ein Gleichgewicht ergibt. Die Ausgangsspannung (intern durch zwei Dioden geodert) liegt an Pin 3 an, der gleichzeitig der Eingang für den PWM-Block ist. Soll heißen, am negativen Eingang bekommt der OPV "vorgeschrieben" auf welche Spannung er einregeln soll (Sollwert), am positiven Eingang "fühlt" er, welche Spannung tatsächlich vorliegt (Istwert). Wenn der Istwert geringer ist als der Sollwert, gibt er einen niedrigen Spannungswert wieder aus, für den PWM-Block des 494 bedeutet das Vollgas. Wenn der Istwert höher ist als der Sollwert, gibt er einen hohen Spannungswert aus und der PWM-Block nimmt die Einschaltzeiten entsprechend weit zurück (bis auf komplett aus wenn nötig). Durch eine Gegenkopplung (recht hochohmiger Widerstand vom OPV-Ausgang auf seinen negativen Eingang) erzeugt man nun einen kleinen Zieh-Bereich, in dem der OPV ein Gleichgewicht an seinen Eingängen erreichen kann, wenn die Spannung am positiven Eingang in diesem Bereich liegt. Er regelt seine Ausgangsspannung und damit seinen negativen Eingang so nach, daß beide Eingänge gleiches Potential haben. Die dabei erzeugte Ausgangsspannung ist die eigentliche Regelgröße für das PWM-Verhältnis des Wandlers. Die 5V Referenz ist ein Ausgang, kein Eingang. Wenn Du eine stabile Ausgangsspannung haben willst, brauchst Du ja eine stabile Größe, mit der Du sie vergleichen und ggf. nachregeln kannst. Dafür sind die 5Vref da. Sprich wenn ich am Ausgang 8V haben will, stelle ich den negativen Eingang des OPV auf 5V ein (nicht fest auf 5Vref, sondern über einen kleinen Widerstand um noch eine Gegenkopplung aufbauen zu können) und an den positiven Eingang kommt ein Spannungsteiler, dessen Ausgangsspannung ebenfalls 5V beträgt wenn am Eingang 8V anliegen. Dein "Fehler" ist, daß Du im Moment versuchst alles was Dir hier von allen gesagt wird auf einmal zu verwursten. Jeder Plan, jedes Konzept hat Vor- und Nachteile. Einfach nur alle Vorteile zusammenkippen und die Nachteile unter den Tisch fallen lassen funktioniert nunmal nicht. Ein N-Kanal-FET würde eine komplett andere Treiberschaltung brauchen. Der öffnet nicht bei negativer Ugs wie ein P-Kanal-FET, sondern bei positiver Ugs. Nachteil ist, daß es bei dieser Variante kein richtiges Massepotential am Ausgang mehr gibt, die Messung der Ausgangsspannung wird halt entsprechend schwierig. Sowas würd ich nur bauen, wenn die Sollwervorgabe NICHT die Ausgangsspannung ist, beispielsweise wenn man dem 494 die komplette Temperaturregelung überlässt. Aber auf keinen Fall den Kondensator parallel zum Pelztier weglassen, das Ding braucht einen möglichst guten Gleichstrom und kein Dreieck wie vorgeschlagen.
> Hast Du Dich hier nicht verschrieben und meinst PMOSFET?
Oh, tschuldigung, richtig.
Natürlich kann man das Tastverhältnis per Poti regeln,
ich wollte nur darauf hinaus, daß 50% auch 50% Leistung ergeben.
Ben _ schrieb: > Ein N-Kanal-FET würde eine komplett andere Treiberschaltung brauchen. > Der öffnet nicht bei negativer Ugs wie ein P-Kanal-FET, sondern bei > positiver Ugs. Genau das kann man vielleicht doch ausnutzen: Verbindet man den Source des NFET mit Masse, dann schließt der NFET immer dann, wenn der PFET geöffnet hatte, nämlich dann, wenn die Spannung zwischen dem neuen Gate und Source zu gering ist (das source liegt ja quasi auf -14V). Liegt eine hohe Spannung an Gate an (also bei dem PFET entspräche das kleines Ugs), wäre der NFET durchgeschaltet. Also muss ich doch quasi die Funktionsweise umkehren. Der 494 soll immer dann Vollgas geben, wenn er vorher (mit PFET) "kein Gas" gegeben hat. > Wenn der Istwert geringer ist als der Sollwert, gibt er einen > niedrigen Spannungswert wieder aus, für den PWM-Block des 494 bedeutet > das Vollgas. > Wenn der Istwert höher ist als der Sollwert, gibt er einen hohen > Spannungswert aus und der PWM-Block nimmt die Einschaltzeiten > entsprechend weit zurück (bis auf komplett aus wenn nötig). Tausche ich die Eingänge, passiert doch dann folgendes: Istwert (pin -1) > Sollwert (pin +1)-> PFET: Vollgas, NFET: fast kein Gas Istwert (pin -1) < Sollwert (pin +1)-> PFET: fast kein Gas, NFET: Vollgas Ich hätte dann mit dem NFET erreicht, was ich wollte, oder geht das nicht so einfach? > Die 5V Referenz ist ein Ausgang, kein Eingang. Wenn Du eine stabile > Ausgangsspannung haben willst, brauchst Du ja eine stabile Größe, mit > der Du sie vergleichen und ggf. nachregeln kannst. Dafür sind die 5Vref > da. Habe den Spannungsteiler anstatt 5Vref benutzt, weil ich sonst nicht kleiner als 5V regeln kann. (Deine Methode kann ja nur Spannungen >5V erzeugen, oder nicht?) > Sprich wenn ich am Ausgang 8V haben will, stelle ich den negativen > Eingang des OPV auf 5V ein (nicht fest auf 5Vref, sondern über einen > kleinen Widerstand um noch eine Gegenkopplung aufbauen zu können) und an > den positiven Eingang kommt ein Spannungsteiler, dessen Ausgangsspannung > ebenfalls 5V beträgt wenn am Eingang 8V anliegen. Wenn die Eingangspannung geregelt ist, dann reicht doch ein Spannungsteiler (möglicherweise muss der niederohmig sein?) als Referenz, oder nicht? Wozu ist eigentlich der Pin CTRL da? Könnte ja sein, dass der mir alles versaut. > Aber auf keinen Fall > den Kondensator parallel zum Pelztier weglassen, das Ding braucht einen > möglichst guten Gleichstrom und kein Dreieck wie vorgeschlagen. Ich sehe bei mir einen Kondensator am Peltier. Wo soll ich noch einen Anbauen? Von Peltier + zu Masse oder wie? Vielen Dank für die vielen Kommentare. Grüße...
> Genau das kann man vielleicht doch ausnutzen: > Verbindet man den Source des NFET mit Masse, dann schließt der NFET > immer dann, wenn der PFET geöffnet hatte, nämlich dann, wenn die > Spannung zwischen dem neuen Gate und Source zu gering ist (das source > liegt ja quasi auf -14V). > Liegt eine hohe Spannung an Gate an (also bei dem PFET entspräche das > kleines Ugs), wäre der NFET durchgeschaltet. Vielleicht wäre es einfacher, die Ausgänge (C1/E1, C2/E2) des 494 andersrum zu beschalten, daß er einen positiven ein-Pegel ausgibt? Das meine ich mit Datenblatt lesen (und verstehen). > Habe den Spannungsteiler anstatt 5Vref benutzt, weil ich sonst nicht > kleiner als 5V regeln kann. (Deine Methode kann ja nur Spannungen >5V > erzeugen, oder nicht?) Niemand hindert mich daran, die 5Vref auf zB. 1V herunterzuteilen und dies dann als Sollwert vorzugeben. Du kannst die 5V Referenz nicht verändern. Die macht der IC von sich aus. Viele andere ICs verwenden dafür 2,5V oder 1,25V... was im Grunde von der Funktion und der Anwendung her alles das Gleiche ist. Außerdem kapiere ich nicht, was der Spannungsteiler am Output Control (OC) Pin soll. Dieser Pin gibt dem 494 nur vor, ob er als Eintakt- oder Gegentaktwandler arbeiten soll. Wie war das nochmal mit dem Datenblatt? > Wenn die Eingangspannung geregelt ist, dann reicht doch ein > Spannungsteiler (möglicherweise muss der niederohmig sein?) als > Referenz, oder nicht? Das wäre im Prinzip möglich, allerdings ist diese Spannung lange nicht so konstant wie die dafür vorgesehene Referenzspannung. Lass es einfach... > Wozu ist eigentlich der Pin CTRL da? Könnte ja > sein, dass der mir alles versaut. Ich glaube das steht... ja Moment mal... RICHTIG! Im DATENBLATT!!! Und genau dieses gehst Du jetzt LESEN und VERSTEHEN wenn Du Dich weiter mit dem 494 befassen willst!
Ok... Ich habs mir nochmal durchgelesen, in der Hoffnung mit deinen Anmerkungen etwas mehr zu verstehen. Ich denke ich bin auf nem guten Weg. Dann habe ich aber direkt ein paar Fragen: 1. Was bringt mir der Gegentakt (im Datenblatt steht CTRL@5V-> push-pull), wenn ich eh beide Transistoren gleichschalte? Denn gerade im Gegentakt schalten die Transistoren ja zu unterschiedlichen Zeiten, oder nicht? 2. Die Emitter in der Luft hängen zu lassen is wahrscheinlich gaar keine gute Idee! > Vielleicht wäre es einfacher, die Ausgänge (C1/E1, C2/E2) des 494 > andersrum zu beschalten, daß er einen positiven ein-Pegel ausgibt? Das > meine ich mit Datenblatt lesen (und verstehen). Ok. Ein bisschen mehr hab ich jetzt vielleicht schon verstanden... Ich muss meine Treiberschaltung jetzt so basteln, dass ich genau den entgegengesetzten Puls kriege. Grobe Idee wäre sowas wie: VCC--Collector--Emitter--irgendwas hier zum NFET---Widerstand--GND vorher war es ja so, oder nicht?: VCC-Widerstand--irgendwas hier zum PFET--Collector--Emitter--GND Nur verstehe ich das "irgendwas" nicht und weiß nicht, was der BC547 inklusive Diode etc. bringt. Wenn mir das einer kurz und knapp erklären könnte (kann auch an mir liegen, dass es nicht in mein Kopf geht), wäre super nett!! > Niemand hindert mich daran, die 5Vref auf zB. 1V herunterzuteilen und > dies dann als Sollwert vorzugeben. Klar so werd ichs machen. Ist eindeutig sicherer und irgendwie eleganter. Danke ;-) Werd die Referenz an den Differenzverstärker mal so auf 2V stellen, dann kann ich mit dem anderen Spannungsteiler am anderen Eingang ja alles von 14-2V einstellen. Reicht ja dreimal für meinen Bereich... Ich warte auf die nächsten Antworten ;-) Grüße... PS: achja anbei noch kurz der 494 aus dem Datenblatt, damit jeder weiß worum es gerade geht...
Also ich würde vorschlagen es nicht komplizierter zu machen als eigentlich nötig. Vor allem wenn Du die Hintergründe der Schaltungen noch nicht ganz verstanden hast. Bring das ganze erst mal zum Funktionieren und dann kannst Du es darauf aufbauend dann immer noch komplizierter machen um was bei zu lernen. Das von Dir beschriebene Problem lässt sich wie MaWin angemerkt hat auch mit einer festen Steuerung und ohne Regelung lösen. Also würde ich an Deiner Stelle diese beiden Schaltungen hier verheiraten: Beitrag "Step-Down LED Schaltregler" http://www.atx-netzteil.de/pwm_mit_ne555.htm Dann hast Du alles was Du wolltest: 2 Schaltstufen für Deine Peltiers und die Verwendung von N-Mosfets. Der 494 mit seiner richtigen Regelung etc. ist zwar schön und gut, aber für Dein Problem eigentlich nicht nötig.
> Was bringt mir der Gegentakt (im Datenblatt steht CTRL@5V-> > push-pull), wenn ich eh beide Transistoren gleichschalte? Denn gerade > im Gegentakt schalten die Transistoren ja zu unterschiedlichen Zeiten, > oder nicht? Korrekt. Für einen Eintaktwandler wie der Step-Down einer ist gehört OC eigentlich auf Masse. Allerdings egalisiert sich das durch die Parallelschaltung der beiden Ausgänge wenn man nicht die volle Leistung (2x200mA bei den meisten 494-Varianten) braucht. > Die Emitter in der Luft hängen zu lassen is wahrscheinlich > gaar keine gute Idee! Schön, daß Du es selbst gemerkt hast. Jetzt kommen wir voran! Wenn Du unbedingt mit einem N-FET arbeiten willst, dann mußt Du dem TL494 auch die Temperaturregelung überlassen. Weil wenn der Ausgang keinen Massebezug mehr hat (weil in diesem Pfad ja der FET liegt) kannst Du die Ausgangsspannung nicht mehr so einfach messen! Oder Du sortierst den Regelkreis mit einem TL431 und einem Optokoppler auf der Sekundärseite ein. Für einen N-FET wird das Signal vom 494 an den beiden Emittern abgenommen (beide Kollektoren an Vcc) und kommt über eine Diode direkt auf den Gate-Widerstand. Zusätzlich (damit der FET auch schnell wieder sperrt) kommt ein PNP-Transistor (BC557) zum Einsatz. Emitter an den Gate-Widerstand, Kollektor auf Masse und die Basis an die Diode bzw. den TL494. Damit dieser Transistor auch öffnen kann, muß noch ein Widerstand von seiner Basis zur Masse dran, 10k sollten schön sein. Ich empfehle aber weiterhin die Variante mit dem P-FET!
Gerd E. schrieb: > Der 494 mit seiner richtigen Regelung etc. ist zwar schön und gut, aber > für Dein Problem eigentlich nicht nötig. Also wie am Anfang angemerkt ist denke ich für das Peltier-Element nicht so gut, wenn man es dauernd an und aus schaltet. Dadurch geht ordentlich Wärme von der warmen Seite auf die kalte Seite über. Aber trotzdem Danke für die Beiträge. Die Lösung mit dem 555 lässt sich sicher auch mal für andere Anwendungen benutzen. Außerdem fände ich den Aufbau eines kleinen Schaltnetzteil mit stabiler Regelung generell ganz interessant. > Oder Du sortierst den Regelkreis mit einem TL431 und einem Optokoppler auf > der Sekundärseite ein. Hört sich gut an. >Ich empfehle aber weiterhin die Variante mit dem P-FET! Tut mir Leid aber jetzt will ich das Ding mit einem N-Channel lösen ;-) Kannst du die Schaltung mit dem TL431 und Optokoppler mal beschreiben? Willst du mit dem Optokoppler ein analoges Signal, also quasi eine Spannung übertragen oder die Ausgangsspannung mit Referanz am Sekundärstrang vergleichen und nur den digitalen "Impuls" über den Optokoppler leiten? Grüße...
Pool Robbe schrieb: > Also wie am Anfang angemerkt ist denke ich für das Peltier-Element nicht > so gut, wenn man es dauernd an und aus schaltet. Dadurch geht ordentlich > Wärme von der warmen Seite auf die kalte Seite über. Korrekt. > Aber trotzdem Danke für die Beiträge. Die Lösung mit dem 555 lässt sich > sicher auch mal für andere Anwendungen benutzen. Ich glaube Du hast den Vorschlag nicht verstanden. Die Schaltung hier: Beitrag "Step-Down LED Schaltregler" ist ein Buck-Regler. Dein Peltier bekommt ein kontinuierliche Spannung, dafür sorgen Spule, Diode und Kondensator. Mit dem 494 machst Du auch nichts anderes, dort wird auch mit PWM angesteuert und dann über eine Spule, Diode und Kondensator geglättet. Nur ist der 494 mit seiner Regelung und Ansteuerung halt komplexer als der 555.
Dafür kann er auch entschieden mehr - wie eben eine echte stabile Ausgangsspannung oder die komplette Temperaturregelung. Wie das mit dem TL431 funktioniert findest Du selber raus. Mir vergeht aufgrund irgendeines Moderators gerade die Lust an diesem Forum. Sorry.
Ben _ schrieb: > Dafür kann er auch entschieden mehr - wie eben eine echte stabile > Ausgangsspannung oder die komplette Temperaturregelung. > > Wie das mit dem TL431 funktioniert findest Du selber raus. Mir vergeht > aufgrund irgendeines Moderators gerade die Lust an diesem Forum. Sorry. Ich hoffe, ich habe nicht für Unmut gesorgt. Ich habe einfach noch nichts ähnliches gebaut, bin aber bereit, mir was erklären zu lassen. Tut mir Leid, wenns manchmal was länger dauert. Hab mich jetzt entschieden, die Version mit der direkten Temperaturregelung am 494 durchzuführen. Stell den vorläufigen Schaltplan im nächsten Beitrag hier rein... (hab ihn noch nicht fertig) > Ich glaube Du hast den Vorschlag nicht verstanden. Die Schaltung hier: > Beitrag "Step-Down LED Schaltregler" > ist ein Buck-Regler. Dein Peltier bekommt ein kontinuierliche Spannung, > dafür sorgen Spule, Diode und Kondensator. Ja wahrscheinlich hab ichs nicht richtig verstanden. Tut mir leid. Werde ich mal einen konstanten Tastgrad benötigen, werd ich das mit dem NE555 mal ausprobieren. ;-) Die ganzen Beiträge von Euch haben super viel im Verständis geholfen... Grüße...
Bitte. Ich glaub im Datenblatt vom TL431 findest Du alles was Du wissen mußt, und die Gugel Bildersuche dürfte hunderte Schaltpläne ausspucken in denen es sich um TL431-stabilisierte Netzteile dreht, wenn Du dort "TL431 opto coupler" eingibst. Und nöö, liegt/lag nicht an Dir sondern an irgendeinem Moterador, der hier ziemlich willkürlich Beiträge löscht. Man weiß ja immer nicht wer's war, sonst wüßte ich wo ich meinen Frust abladen kann. So lade ich ihn halt genauso willkürlich im gesamten Forum ab. Sorry, aber irgendwo muß das Zeug einfach hin.
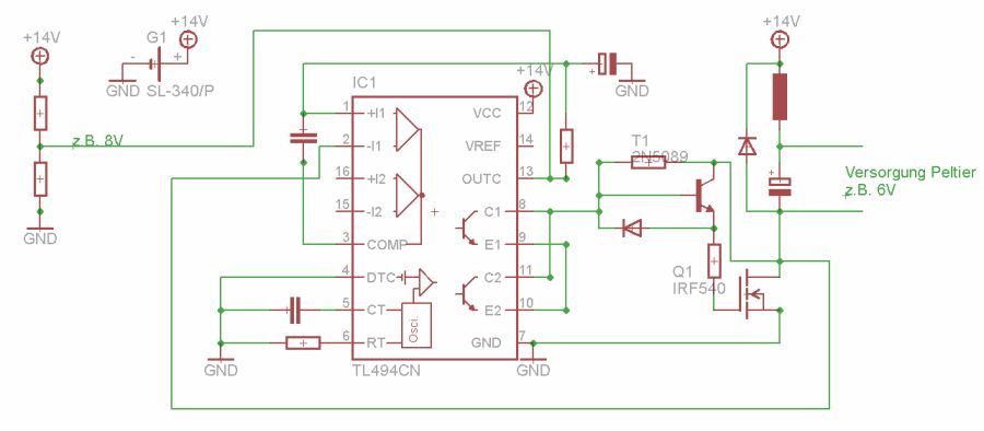
So... Hab jetzt mal den Schaltplan hochgeladen: Ist der soweit ok? Hab natürlich trotzdem noch ein paar Fragen: 1. Ich möchte es am liebsten so haben, dass die Regelung ein Mindest-Tastverhältnis nicht unterschreitet, damit das Peltier nicht komplett ausgeschaltet wird. Kann man das vielleicht mit dem zweiten Differenz-Verstärker "In 2" Eingang machen ? Allerdings sagt das Datenblatt, dass durch die ODER Schaltung immer der Eingang dominiert, der zu mehr deadtime führt. So würde das ja nix bringen. Auch wenn man am DTC eine Spannung anlegt, führt das ja nur zu mehr deadtime.? Oder? Eine Möglichkeit wäre doch dann, den Ausgang einfach andersherum zu schalten...? Das hatten wir zwar schon, aber mir fällt nix besseres ein. 2. Wenn ich CT und RT so wähle, dass ich 50kHz erreiche, habe ich für die Induktivität bei 7V und 3A Mindeststrom einen Mindestwert von 11,6uH berechnet(Hab dafür folgende PDF verwendet: http://www.haggenmiller.name/resources/mo_sn.pdf). Eine 10uH Drossel würde also nicht reichen? Soll ich dann lieber 2*10uH in Reihe schalten? Oder was empfiehlt sich, vielleicht liege ich ganz daneben?? Freu mich wieder auf die vielen Antworten... Grüße
Hallo, existieren zu dem Schaltplan N-channel1 auch werte der verwendeten Komponenten? Ich würde dies gerne mit einem 10K Ohm NTC verwirklichen. Vielen Dank!!!!
Bitte melde dich an um einen Beitrag zu schreiben. Anmeldung ist kostenlos und dauert nur eine Minute.
Bestehender Account
Schon ein Account bei Google/GoogleMail? Keine Anmeldung erforderlich!
Mit Google-Account einloggen
Mit Google-Account einloggen
Noch kein Account? Hier anmelden.




