Hallo zusammen, der Elecraft KX3 scheint ja ein sehr gutes Gerätchen zu sein, deshalb möchte ich grob nachvollziehen wie er aufgebaut ist. Leider rückt Elecraft kein Schaltbild zu seinen aktuellen Geräten heraus, nur ein Blockschaltbild gibt es zuk KX3. http://www.elecraft.com/manual/KX3%20Manual%20Block%20Diagram.pdf Der Sendemischer ist mit dem vierfach-Analogschalter FST3253 aufgebaut, also vermutlich wie Softrock, SDR1000 etc. Am Empfangsmischer haben sie den FST3257 eingesetzt einen einfachen Umschalter mit 4 Schaltern und einem Steuersignal. Deshalb möchte ich euch speziell zum Empfangsmischer nach eurer Meinung befragen: Bei einem I/Q-Mischer braucht es doch irgendwo die 90° Phasenverschiebung, vom FST3257 also zwei Stück; aber wieso haben die Jungs einen vierfachen Schalter verwendet? Kann es sich um je einen H-Mode Mischer für I und Q handeln? Klingt mächtig groß für dieses kleine Gerätchen. Könnt ihr euch vorstellen, wie der Empfangsmischer des KX3 aufgebaut sein könnte? Danke und Viele Grüße Bernhard
Das Signal vom Si570 wird vermutlich durch 4 geteilt, um die 90° Phasenverschiebung zu erhalten. Und mit den 4 Schaltern des FST3257 können 2 Schaltmischer aufgebaut werden.
Hi, Bernhard, > der Elecraft KX3 scheint ja ein sehr gutes Gerätchen zu sein, deshalb > möchte ich grob nachvollziehen wie er aufgebaut ist. > > heraus, nur ein Blockschaltbild gibt es zuk KX3. Danke dafür. Nur Tiefpässe vor dem Empfangsmischer? Das mag ja gut genug sein für einen US-amerikanischen Funkamateur, wie ich mich an das Staunen des Kollegen von dort erinnere: "Oh, habt ihr viele Signale im Spektrum!!!" Aber ist der Mischer denn dermaßen gut, dass auf Suboktav-Filter verzichtet werden kann? Auf dem Datenblatt sind leider keine IPs angegeben. Ein Hobbygerät braucht zwar keine IP-Werte wie E1700, aber da ist nun mal eine Menge Mist in den unteren Bereichen. Ciao Wolfgang Horn
Wolfgang Horn schrieb: > Auf dem Datenblatt sind leider keine IPs angegeben. Im letzten Funkbummi gibt's einen recht ausführlichen Testbericht. An die Details erinnere ich mich gerade nicht, aber er ist wohl recht gut in den tatsächlichen Daten.
Also Bandpässe hat das Kerlchen schon, ziemlich mitten im Blockschaltbild zwischen zwei CMOS-Schaltern. Nur der RX-Schaltmischer ist für mich immer noch unerklärlich, ein FST3257 hat wie gesagt zwei oder vier Schalter (je nach Prinzip) aber nur ein Schaltsignal (4 mal 2:1 mux). Für I und Q braucht man aber zwei oder vier Schaltsignale und jeweils nur einen Schalter. Bei meinen Überlegungen, wofür man 4 gekoppelte 2:1 Muxe brauchen könnte, bin ich beim H-Mode Mischer gelandet. Der macht kein I/Q, also bräuchte man zwei davon, jeweils mit einem FST3257 und drei Übertragern. Grüße Bernhard
Hsst Recht, Bernhard, den Block zwischen den Blöcken "CMOS-Switches" habe ich überesehen, ich habe nur auf den linken geachtet zwische "ATU" und T/R-Switch. > Nur der RX-Schaltmischer ist für mich immer noch unerklärlich, ein > FST3257 hat wie gesagt zwei oder vier Schalter (je nach Prinzip) aber > nur ein Schaltsignal (4 mal 2:1 mux). Ich habe so ein Ding mal mit dem 74HC4053 und Mittelanzapfung am Trafo (Balun, denn geschachtelte Wicklung war nicht symmetrisch genug) gebaut sowie auch mit Differenzverstärker am Ausgang. Ciao Wolfgang Horn
Jörg Wunsch schrieb: > Wolfgang Horn schrieb: > >> Auf dem Datenblatt sind leider keine IPs angegeben. > > > > Im letzten Funkbummi gibt's einen recht ausführlichen Testbericht. > > An die Details erinnere ich mich gerade nicht, aber er ist wohl > > recht gut in den tatsächlichen Daten. Tatsächlich überzeugt das Gerät (mich) durch seine Empfangseigenschaften. Im Vergleich zu anderen verbreiteten Amateurfunk "nicht-Fest-Stationen" ist mein persönliches Empfinden bisher tendenziell eher besser gewesen. Der Empfänger scheint im vergleich zu anderen recht ruhig zu sein, die Nutzsignale sind aber trotzdem entsprechend laut. Soviel zur subjektiven Meinung eines glücklichen Geräteeigners ;-) 73, Jan
Jan S. schrieb: > Soviel zur subjektiven Meinung eines glücklichen Geräteeigners ;-) Dann kannst du ja mal auf die Platine gucken und schauen, ob du erkennen kannst, wie der Mischer aufgebaut ist. ;-)
Hallo Jan, von Elecraft bin ich auch überzeugt, der K3 ist für mich ein gutes Beispiel für feine Technik ohne optischen Schnickschnack. Wäre übrigens wirklich klasse, wenn du verraten könntest, wie viele FSTs und wie viele Übertrager im Emfangsteil stecken! Bei meinem TS-590 wäre die Frage nach dem Mischer übrigens kein Problem, das Schaltbild steht im Service Manual. Ansonsten immer noch die Frage an die alten Hasen: könnt ihr euch vorstellen, wie der Mischer aufgebaut ist? Viele Grüße Bernhard DL1BG übrigens
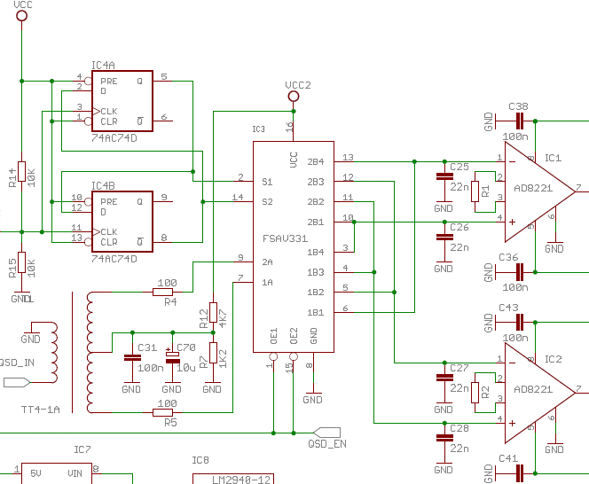
Hier gibt es ziemlich hochauflösende Fotos: http://m1kta-qrp.blogspot.co.uk/2013/01/kx3-rf-board.html Es sind einige Kandidaten mit 16 Pins verbaut. Erstmal ist ein FST3253 zu sehen. Der FST3257 kann ja nur zwischen A und B umschalten. Wie vermutet: Da sind zwei CU257 drin (U50 und U51), nach genauerer Suche entsprechen die dem SN74CBT3257. Es sind also einfach zwei davon verbaut. Vermutlich liegen dann jeweils 2 Schalter parallel. Einen Übertrager von Minicircuits gibts auch noch, der Ausgang scheint unter die CU257 zu führen: http://www.minicircuits.com/pdfs/ADT4-6T.pdf
@ B e r n d W. Vielen Dank, mit deinen Infos! Ich stimme deiner Vermutung zu, dass der Takt des Si570 mit dem FlipFlop durch vier geteilt wird. Der TX-Mischer ist wie vermutet derselbe wie schon beim SDR1000, U49 als NF-Signalinvertierer und U48 als Schaltmischer, die HF-Ausgangssignale gehen dann nach rechts unten aus dem Bild heraus. Beim RX-Mischer scheint die NF vom ADS8599 ganz rechts zu kommen, das ist wohl der "RX AF PreAmp" aus dem Blockschaltbild. >> Einen Übertrager von Minicircuits gibts auch noch Würde sich 1:1 mit dem SDR1000 decken, allerdings gehen bei dem RX-HF und TX-HF denselben Weg über den Übertrager, hier scheinbar nur TX. Nur die Halte-Cs für die Ausgangssignale des Schalters fehlen mir dafür kann ich mit diesen Fetzen Induktivitäten (LD - LF) anfangen, was soll denn das? U54 finde ich nicht in google, einfach ein Spannungsregler? Viele Grüße Bernhard
> denselben Weg über den Übertrager, hier scheinbar nur TX Links unterhalb des FST3253 gibt es einen kleinen Doppelloch-Kern, der ist leider nur auf dem Original-Foto zu sehen. Es handelt sich vermutlich um den Symmetrie-Übertrager für Tx. > U54 finde ich nicht in google, einfach ein Spannungsregler? Fairchild 74VHC4040 ?
Ok, damit ist der TX-Pfad ziemlich klar. Der 74VHC4040 klingt auch logisch, nachdem der Si570 laut Datenblatt mindestens 10 MHz macht, für 160m reicht also /4 von den FlipFlops nicht. Beim RX-Mischer sieht es also nach der Standardschaltung aus, einen Ausschnitt zur Verdeutlichung habe ich mal angehängt, Quelle: http://martein.home.xs4all.nl/pa3ake/hmode/detector-board.pdf Ist aber, wie gesagt, bei Softrock, SDR1000 etc überall ähnlich. Je einen FST3257 als Schalter für I und Q und je eine Hälfte des AD8599 als Differenzverstärker daran. Der 4:1 Übertrager von Minicircuits ist auch Standard, nur diese Induktivitäten habe ich bei solchen Schaltungen noch nicht gesehen. Wirkt für mich so, als ob die Mischerausgänge für I und Q jeweils an einen snubber und dann über zwei Induktivitäten (+ und -) an einen einzelnen Kondensator gehen, der das Differenzsignal hält. Da man ja nur zwei Schaltzustände kennt, wäre das IMO genauso gut wie je ein C nach GND und man fängt sich keine Störungen von GND ein. Was haltet ihr davon?
Der 74VHC4040 geht bis 210 MHz, was mit der selben Technik für 2m nicht reicht. Möglicher Frequenzplan für das 2m Transverter-Modul: Wenn der 74VHC4040 mindestens durch 2 teilt, ist das Signal von Si570 schon symetrisch. Dann kommt der LC74A und erzeugt daraus die 4 um 90° verschobenen Takte. Dabei teilt er "nur" durch zwei. Der Si570 erzeugt 192-194,667 MHz. Nach dem V4040 liegen 96-97,333 MHz an. Der LC74A teilt nochmal auf 48-48,667 MHz runter. Damit beträgt die variable ZF ebenfalls 48-48,667 MHz, trifft also auf den 6m Bereich. Im 2m Modul muss sich ein Mischer befinden, der die ZF zwischen 48+96 = 144 MHz hoch-/runtermischt bzw. 48,677+97,333 = 146 MHz. Entspricht das einem schon bekannten Prinzip?
Dein Ergebnis klingt logisch, aber die Teilung durch zwei verstehe ich nicht. Bei der angenommenen Mischerschaltung haben wir nur zwei Takteingänge und können nicht mit vier mal 90° arbeiten. Als Diskussionsgrundlage habe ich hier mal die Ausgangssignale der vorher angehängten Schaltung "RX.png"... Si570 Ausgang 1 0 1 0 1 0 1 0 1 0 1 0 1 0 1 0 1 0 IC4(B) Pin 9 0 0 0 0 1 1 1 1 0 0 0 0 IC4(A) Pin 5 0 0 1 1 1 1 0 0 0 0 1 1 1 1 IC4(B) Pin 8 1 1 1 1 0 0 0 0 1 1 1 1 IC4(A) Pin 6 1 1 0 0 0 0 1 1 1 1 0 0 0 0 Parallel an alle Mitleser: kennt ihr einen Mischer mit besagten Induktivitäten vor den Haltekondensatoren? Ich kann mir das nur so erklären: bei einfachen Cs habe ich immer das Problem, dass sie für hohe Frequenzen klein sein müssen (wegen Ladezeit über die Widerstände des Schalters) und bei kleinen Frequenzen groß (wegen der Stabilität während des Wandelns). Mit einem LC-Filter könnte man hier einiges gewinnen. Aber ich kann kaum glauben, dass bei dem sonst so aus allen open-source Projekten abgekupferten Schaltbild ein echtes Novum drin steckt. Kennt vielleicht jemand auch dafür die Quelle? Schönen Sonntag und frohes PSK31 auf 40 m Bernhard
Parallel zum Thread hier habe ich mal in Beitrag "KW SSB-Modulation per DDS möglich?" weiter gemacht. Grüße Bernhard
> Mit einem LC-Filter könnte man hier einiges gewinnen.
Einige ältere DC-Receiver haben nach dem Mischer einen Diplexer
eingebaut. Das ist schon so ähnlich. Eine typische Induktivität hat dann
z.B. 2,7mH um bei 50 Ohm eine Grenzfrequenz von 2.6 kHz und einen
steilen Abfall zu erreichen.
Da alle 4 Schalter des Mischers aus der selben Quelle versorgt werden
und immer 2 Schalter auf EIN stehen, sollte die Last pro Schalter 100
Ohm betragen. Damit kommt man auf eine Induktivität von 4,7mH und
Kapazitäten von 1µF. Dies ist dann als Roofing-Filter zu betrachten und
kann zu einer Verbesserung des Grosssignalverhaltens beitragen.
Hier steht Einiges über den KX3: http://funkperlen.wordpress.com/2012/12/19/wer-misst-misst-mist/ http://funkperlen.wordpress.com/2012/12/19/vor-und-nachteile-des-kx3/ Anscheinend kann direkt auf Null oder eine ZF von 8kHz gemischt werden. Die 8kHz sind vermutlich für die Einspeisung in die Soundkarte gedacht.
Der "differenzielle" C lässt mich noch nicht los. Wie wäre es, wenn die Wechselschalter des FST3257 abwechseln zwischen Eingangssignal und GND schalten würden? Mein PSpice-Bild zeige ich euch nicht, da lacht ihr mich nur aus. Außerdem reicht meine Evaluierungsversion nicht, um etwas vernünftiges zu sehen.
Bitte melde dich an um einen Beitrag zu schreiben. Anmeldung ist kostenlos und dauert nur eine Minute.
Bestehender Account
Schon ein Account bei Google/GoogleMail? Keine Anmeldung erforderlich!
Mit Google-Account einloggen
Mit Google-Account einloggen
Noch kein Account? Hier anmelden.


