Hallo liebes Forum, ich hab mich heute einmal hingesetzt und einen kleinen LED Treiber gebastelt, da ich aber Biologe bin dachte ich es sollte nochmal jemand drüber gucken. Hier hoffe ich kommt Ihr ins Spiel! Die Schaltung wird mit 12-24V betrieben. Die LT3083 teilen sich den Strom, man könnte noch mehr hinzufügen aber bis 3A solls ja nur gehen. Das schöne bei diesen Linearreglern ist das das Poti am SET Pin ein ganz normales Billig-Teil sein darf. (bei ca. 100 Ohm regeln die LT3083 auf ca 60 mA runter, bei 20K gibts bis zu 7A). Hinterher ein N-Kanal-MOSFET der vom LT1910 betrieben wird welcher durch seine Chargepump auf V_SUPPLY+12V kommt. Damit VGS nicht überschritten wird sitz die 15V Zener dort wo sie hingehört. Der T-Filter ist zugegebener Weise ein Experiment - da muss man sich nicht drüber streiten. Ich weis das MOSFET und Induktivitäten generell eher weniger gut sind. Ein Optokoppler trennt das ganze brav und ich traue mich den DAC Ausgang meiner Messkarte anzuschließen. Bei Sicherheit neige ich zur Nachsicht. Also wenn Ihr mit Schutzdioden (z.B am MOSFET) hier und da absolute MUST-HAVEs in peto habt, dann raus damit! Grüße, Bernd
was hat es denn mit den Supercaps auf sich ? Was sind das fuer welche ? [die Schaltung habe ich nicht analysiert]
naja bei nem niedrigen Duty-Cycle (vielleicht 10-25%, bei 5ms On-Time) kannst du eben mind. 2A Pulse mit nem relativ schwachen Netzteil erzeugen. Die Supercaps sind von CAP-X (fünf 1.2F/5.5V in Serie um auf die nötige Spannung zu kommen, Balancing beachten) Grüße, Bernd
ah, ok du hast ans balancen gedacht. Naja, ich bin noch nicht mit denken fertig und versteh noch nicht ganz was ueberhaupt dein Ziel genau ist, aber so kann die Schaltung auf jedenfall nicht funktionieren. Der LT1910 hat ne Ueberstromabschaltung, soweit bin ich schon. Zur korrekten Funktion, musz der V+ pin DIREKT (also auch im Layout : direkt von dort) am Strommeszwiderstand angeschloszen werden. Bei dir sind da schonmal die komischen LT3083 dazwischen, das kann nicht gehen. Der wuerde staendig Ueberstrom "erkennen" und abschalten.
ah, ich verstehe. Du willst nur einen pulsbaren Treiber. Wieviel Fluszspannung hat den die LED ? warum 12 bis 24V ?
Bernd schrieb: > naja bei nem niedrigen Duty-Cycle (vielleicht 10-25%, bei 5ms On-Time) > kannst du eben mind. 2A Pulse mit nem relativ schwachen Netzteil > erzeugen. Naja, bei 1V erlaubtem Spannungsverlust brauchst ja nur 10'000µF. Dann kannst dir den Stress mit den sch.. Supercaps sparen.
da fällt mir gerade auf : Das ist ja praktisch ein LED-Blinklicht. Falk Brunner hilft dir sicher dabei. Frag ihn mal :D
@dieter danke dass Du dir Zeit nimmst ... das ist schon manchmal selten. Im Datenblatt vom LT1910 ist angemerkt, dass man den Sense PIN auch einfach auf V+ klemmen kann wenn man diese Funktion nicht braucht. Er erkennt eben ne Spannungsdifferenz von 65mV und schaltet dann ab. Aber man muss ein kleines RC Netzwerk aufbauen um eben die Stromtransienten vom Sense fernzuhalten, dafür war ich erstmal zu faul. Die Supercaps haben 50mOhm Serienwiderstand und sind relativ platzsparend - aber klar Du hast recht. Die LED oder eben mal zwei in Serie - dafür soll der Treiber ausgelegt sein - verträgt maximal 2A oder 1A auf Dauer bei 2.75-3.5V VF. Aber ich muss sehr dünne Kupferlackdrähte als 'Kabel' verwenden wegen Mobilität und Gewicht die 1.8-2.2 Ohm/Meter Widerstand haben - dafür die Spannungsreserve. Grüße, Bernd
Ja eigentlich ists ein Blinklicht ;) Leider ist der LT1910 eher als Schalter-Treiber ausgelegt. Denn unter 1 ms wird der MOSFET nicht mehr angesteuert. Ich hätte eigentlich was mit 200µs gebraucht aber da war heute auch nur mal ein schneller Versuch. Das Parallelisieren find ich eben sehr ansprechend. Grüße, Bernd
war was essen... Bernd schrieb: > Im Datenblatt vom LT1910 ist angemerkt, dass man den Sense PIN auch > einfach auf V+ klemmen kann wenn man diese Funktion nicht braucht. ah, ok. Darauf hatte ich ja garnicht geachtet, dasz der mit dem V+ zusammengeschloszen ist... Ja, erklaer doch bitte mal die beachsichtige Funktion genauer. Im Datenblatt des LT3083 steht, dasz er max. 23V vertraegt, das passt dann nicht ganz mit deinen 24V. updt.: Ach quatsch, du willst ihn als Stromquell misbrauchen, der sieht die Spannung ja garnicht. Bin grad noch am nachdenken...
Jaaaaaaaaa ... das hatte ich ganz vergessen. Ziel ist es LEDs in einer Umgebung zu betreiben in denen eben auch feine Messungen angestellt werden d.h. im Extremfall soll das Ding mit Bleiakkus eben 12 oder 24V laufen. Mit der ChargePump hole ich mir natürlich ordentlich Noise in die Schaltung aber eben bei 750KHz was bei nem 40kHz Cutoff bei den Messungen durchaus Ok ist. Aber ein Wallmount PSU ist eben furchtbar rauschend - aber durch die Caps möglich. Die Frequenzen für die LED soll 5-120 Hz sein bei 200µs - 30 ms Pulsbreite oder eben auch mal durchgehend. Das mit den 23Volt ist blöde ja ... mir ist noch keine wirklich befriedigende Lösung eingefallen um eben das eine Volt bei 24V runter zu kommen aber bei 12V eben nicht mehr. Hm? Idee? Grüße, Bernd
Die LT3083 sehen die Spannung schon, regulieren aber dank dem zweiten 10K Widerstand in den off Zeiten NICHT runter bleiben also somit kalt. Alles in allem bin ich zufrieden und finde noch keine dollen Fehler bis eben auf die 24 vs 23 Volt Greschichte. Und evtl. werde ich einen schnelleren Treiber verwenden .. mal sehen. Falls jetzt keine Einwände kommen werde ich die Schaltung mal so aufbauen. Fallen Dir noch irgendwelche Schutzvorichtungen ein? Damit kenne ich mich nicht aus. Grüße, Bernd
Was der 10K-Widerstand soll ist mir auch nicht klar. Soll der eine Art Mindeststrom garantieren, damit er nicht bis zum Anschlag aufmacht, wenn der Trans. aus ist ? Macht dann wohl Sinn. Aber die Fluszspannung der Dioden ? wieviel ?
> ich hab mich heute einmal hingesetzt und einen kleinen LED Treiber Was soll die Schaltung bringen? Um 1 oder 2 LEDs die bis 2A verkraften und dafür inklusive Zuleitung bis 11V benötigen kurz ein und ausschalten zu können muß man doch nicht solchen Aufwand treiben. Apropos treiben: Wohin treibt ihr die LEDs eigentlich mit eurer Konstantspannung immer? In den Wahnsinn, ins Nirvana oder über'n Jordan? Wozu auch immer der Optokoppler der die Ansteuerspannung von der LED Versorgung trennt nötig ist, mit 100k ist der so langsam, da braucht man über 200us nicht nachzudenken.
Bernd schrieb: > Die LT3083 sehen die Spannung schon ja nene, nur abzueglich der LED-Fluszspannung und dann sind ja unter 23V
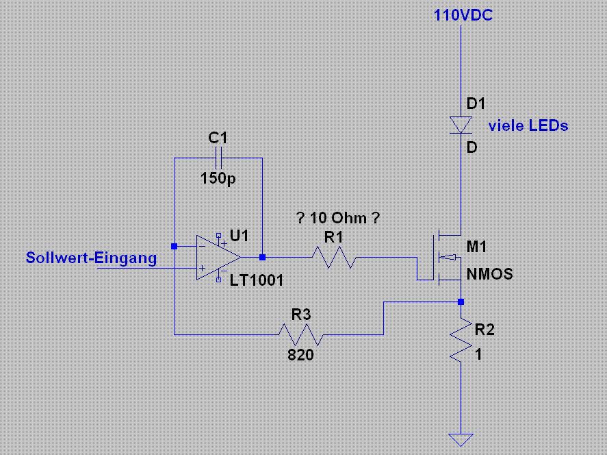
Bernd schrieb: > Die LT3083 sehen die Spannung schon, regulieren aber dank dem zweiten > 10K Widerstand in den off Zeiten NICHT runter bleiben also somit kalt. das kapier ich nicht. Also ich musz sagen, dasz ich noch nie einen Linearregler als Stromquelle verwendet habe. Ich empfinde das etwas als pfuschig, da es schwer ist das exakte Verhalten eines Linearreglers abzuschätzen. Ich habe mal eine pulsbare Stromquelle gebaut, fuer ca. 110VDC, bis 5A. Zwei analoge Signaleingange für Strom-sollwerte. Der Strom konnte bzw. kann die Zustaende [Aus/Wert1/Wert2] annehmen. Die Einschwingzeit ist ca. 1µs. Uebrigens auch fuer LEDs, fuer eine Art , naja Beleuchtungs-sequencer oder so koennte man sagen. Ich habe einen (passenden) Mosfet im Linearbetrieb hergenommen, in Art eines Emitterfolgers, geregelt ueber einen OPamp (AD817). Das funktioniert sehr gut. Ueber eine Analogschalter werden die drei moeglichen Sollwerte [0/Wert1/Wewrt2] auf den Reglereingang geschaltet.
@Dieter Die Diode ist nur dafür da da noch ne Entladeschaltung für den Kondensator implementiert wird ... @MaWin die LT3083 funktionieren als Konstantstromquelle; mit dem Poti stellst du den Strom ein - hoher Widerstand hoher Strom! Im Ggs. zu nem LM317 Schaltkreis: hier bräuchtest Du ein qualitativ seeeeehr hochwertiges / und teures 4.7 Ohm Poti um den Stromfluss einzustellen - hier kannst Du Billigware nehmen. Ergänzend käme noch ein isolierter High-Side Current Sense von Avago entsprechend verstärkt mit nem 10mOhm Shunt. Mit dem Optokoppler kann man es einfacher an Leute geben die eine Fehlfunktion nicht so schnell erkennen ;) und damit kann man auch eine DAQ-Karte sorglos anschließen. Aber ich gebe Dir Recht es gibt viel einfachere Lösungen aber es sollte High-Side sein! Und wenn du mal 20V bei 50 mA, über Bananenstecker im Abstand von 2cm unter Deine Kniekehle legst, mit etwas Duschgel anlegst weist Du was niedrige Spannung allestun kann .... dein Unterschenkel wird wenn du so 5Hz stimulierst schön wippen ;) Grüße, Bernd
... ungefaehr so. Aber ich muszte eschon etwas tuefteln, um das Ding so schnell zu bekommen. machst du den Kondi groszer wird alles entspannter.
@Dieter ja das ist ne solide Sache aber es ist immer Spannung auf der LED. Ich wollte ne High-Side Geschichte und es hat keinen Präzisionsanspruch sondern es ist nur Konstanz gefragt, ein Strommessungsschaltkreis erlaubt dann das Einstellen des Stroms. Grüße, Bernd
achso stimmt ja, das hattest du ja geschrieben dasz du das nicht willst... Bernd schrieb: > Die LT3083 sehen die Spannung schon, regulieren aber dank dem zweiten > 10K Widerstand in den off Zeiten NICHT runter bleiben also somit kalt. das kapier ich aber immer noch nicht. Und die Fluszspannung bist mir auch noch schuldig. Ich geh jetzt pennen. Bis morge vielleicht
die LEDs schalten ab 2.75V durch und verkraften maximal 3.5V - wenn Du das meinst? Gute Nacht! Grüße, Bernd
@Bernd (Gast) >Jaaaaaaaaa ... das hatte ich ganz vergessen. Ziel ist es LEDs in einer >Umgebung zu betreiben in denen eben auch feine Messungen angestellt >werden d.h. im Extremfall soll das Ding mit Bleiakkus eben 12 oder 24V >Caps möglich. Die Frequenzen für die LED soll 5-120 Hz sein bei 200µs - >30 ms Pulsbreite oder eben auch mal durchgehend. > dafür soll der >Treiber ausgelegt sein - verträgt maximal 2A oder 1A auf Dauer bei >2.75-3.5V VF. Das sind ja wenigstens schon mal ein paar brauchbare Angaben. Hier muss man nicht krampfhaft auf Effizienz trimmen. Nimm 12V Akkus und gut. Vorgabe der Frequenz und Pulsbreite mittels NE555 oder Doppelversion NE556 (?). Einer macht die Frequenz als astabile Kippstufe, der zweite als Monoflop die Pulsbreite. Wer es digital genau haben will nimmt einen kleinen AVR mit Drehgeber und LCD. Als Konstantstromquelle reicht die einfache OPV + MOSFET Version. Die paar W Verlustleistung spielen wahrscheinlich keine Rolle. Der ganze Quark mit Schaltregler & Co ist totaler Overkill.
> Aber ich gebe Dir Recht es gibt viel einfachere Lösungen aber es sollte > High-Side sein! Dann müsstest du an der attachten bloss NPN gegen PNP tauschen und die Dioden und Optkoppleranschlüsse umdrehen. Die schaltet die LEDs problemlos in 1us, und dabei darf die Spannung absacken, man bracht keine hochkapazitiven GoldCaos, denn auch sie regelt den Strom. Auch wenn man für dessen Einstellung ein ordentliches Poti braucht.
Optional nimmt man einen 6V Akku, die sind auch Standard und man verschwendet kaum noch Energie.
danke an Euch! @falk wir haben DAQ Karten zum Schweine Füttern somit dachte ich zuerst an die Optokoppler-Sache aber als Stand-Alone Funktion kam mir die Idee mit den NE555 natürlich auch aber mit Drehgebern habe ich noch nie gearbeitet, aber sicherlich ne schöne Sache! Danke! Die Linearregler zu missbrauchen fand ich nur so schön da man die Last eben laut Datenblatt verteilen kann und somit weniger Hitzeprobleme hat ..dachte ich? Aber das kann man mir Darlingtons auch standardmäßig. 6V reichen ohne SEPIC o. BOOST, STEP-UP Geschichten (noisy!) nicht da ich so 4-8 Ohm Kabelwiderstand habe. @Mawin ja da gebe ich Dir recht. Es geht einfacher, aber ich wollte alles High-Side damit keine Spannung auf den LEDs im off-state liegt. Aber ich bin ja schon mal froh das bisher noch keiner mordio schreit. Grüße, Bernd
Bitte melde dich an um einen Beitrag zu schreiben. Anmeldung ist kostenlos und dauert nur eine Minute.
Bestehender Account
Schon ein Account bei Google/GoogleMail? Keine Anmeldung erforderlich!
Mit Google-Account einloggen
Mit Google-Account einloggen
Noch kein Account? Hier anmelden.


