Hallo zu Begin möchte ich für meine letzten beiden Theards um entschuldigung bitte, war uneinsichtig, arrogant und habe eure Vorschläge nicht weiter durchdacht. Jetzt zur Beschreibung: Ich möchte für ein Test/Kalibriergerät eine regelbare/ einstellbare Spannungsquelle realisieren. Für die Steuerung soll ein Atmega168 verwendet werden. Dies Spannungsquelle versorgt einen µC, also ist die Belastung eher gering. Es soll eine Spannung von 1V-5V einstellbar sein. Ich habe eine ideen dazu: Über den Timer ein PWM ausgeben und übereinen RC-Tiefpass eine Spannung erzeugen. Diese Spannung auf einen OPAMP oder/und dann vll auf einen Spannungsregler an Masse, für die Leistung. Kann man das so machen? Die eigestellte Spannung soll dan über den ADC des µC gemessen und ggf. nach geregelt werden. Einen DAC hat der Atmega168 ja leider nicht, sonst hätte ich dazu noch eine Idee Ich hab mir die anderen Beitärge dazu durch gelesen find aber, dass das nicht dazu passt oder zu ungenau ist. Hat einer ne bessere Idee dazu oder wie man die Welligkeit aus der PWM gestereuten rausbekommt?
G. Matthias schrieb: > Hat einer ne bessere Idee dazu oder wie man die Welligkeit aus der PWM > gestereuten rausbekommt? Unterschätz die Genauigkeit einer PWM nicht! Damit kann man wirklich sehr brauchbare Ergebnisse erzielen. In der Firma produzieren wir u.a. Messtechnik mit diesem 1-Bit-D/A-Wandler. Wenn du danach 2 RCs, zur Not auch 3 machst, dann siehst du nichts mehr von der Welligkeit. Wir benutzen die PWM ebenfalls, um beispielsweise einen Ausgangsstrom zu regeln. Bei einem 16-Bit-Timer, von dem man vielleicht 14-Bit, also 16384 diskrete Werte benutzt, kannst du eine Stromschleife schon auf 1uA genau ausregeln. Und glaube mir: Der Wert ist stabil! Das benutzen wir zwar nur für die Low-Cost-Geräte, aber es ist definitiv ausreichend. Der Vorteil bei einer PWM ist ja auch noch, dass wenn sich der Oszillator durch z.B. Temperaturdrift verschiebt, dann bleibt das Endergebnis trotzdem gleich, da sich sowohl ON, wie auch die OFF-Zeit gleichrmaßen ändert.
>Test/Kalibriergerät
Was waeren denn die Anforderungen an die Stabilitaet ?
Ein 16Bit DAC ist auch nicht teuer. Dahinter ein OpAmp. Die Referenz des
DAC sollte dann auch in den Anforderungen hinkommen.
Desgleichen die Speisung des PWM. Ich wuerd die Controllerspeisung als
nicht genuegend betrachten, Denn die Kommunikation haengt auch noch
dran.
Das mit dem Billig-DAC kannste vergessen, und das mit der PWM auch. Sowas gehört analog aufgebaut mit guten DACs, die nicht so schnell wegdriften. Nächstes Problem ist, daß sowas nicht genauer wird als die verwendete Spannungsreferenz. Umso mehr Teile, umso größer wird der Fehler. Ich würd sowas mit einer extra darauf ausgelegten Spannungsreferenz aufbauen, bzw. solche Spannungsreferenzen verwenden und fertig. Irgendein Bastelpatent mit µC zum Kalibrieren zu verwenden kommt mir vor wie ein schlechter Witz.
> Es soll eine Spannung von 1V-5V einstellbar sein. > Einen DAC hat der Atmega168 ja leider nicht Dann nimm einen externen DAC, eine Treiber brauchst du soieso. +7Vmin | uC==DAC---|+\ LM8272 | >--+-- Spannung +--|-/ | | | +--------+ | 100nF | GND Da du NATÜRLICH nicht angegeben hast, WIE genau genau sein soll, kann man nicht sagen welcher DAC, ob ein MCP4716 von Reichelt reicht, und WIE viel Strom deine Last zieht, kann man nur sagen, daß sie mit einem Stützkondenstaor entkoppelt sein sollte, also der Treiber stabil für kapazitive Last sein soll und etwas Strom liefern können sollte, ich sag mal 50mA, daher der LM8272, der allerdings unnötig schnell ist und gut mit eigenen Stützkondensatoren gestützt werden muß, sonst schwingt's.
Verstehe ich das jetzt richtig einen angemessenen (guten) DAC verwenden und eine extra Spannungsreferenz für den aufbauen sagen wir 0,7V? Der DAC bekommte dan eine Variable vom µC übermittelt uns setzt die in eine Spannung um ?
MaWin schrieb: > WIE genau genau sein soll auf 0,05V Genau da die meisten µC eine Toleranz der Eingangspannung von +/-5% haben wäre bei 1 V 0,05V. Also von sagen wir 1V-5V wären das 4V /0,05=80 schritte Danke für die Vielen Antworten
Ich habe gerade eine schaltung gemacht mit Nanodacs (AD5664RBRMZ-5) von Analog Devices, eingebauter VRef, 4-kanaele in 10-pin gehause, 16bit, gute specs (natuerlich abhangich von was mann gut nennt). Analog hat dafuer sowieso viele dokumenten und movies ueber DACs. Und auch fuer verschiedene DACs gibt es preiswerte testboards mit PC-testsoftware. Ist meiner meinung einfacher und kleiner als PWM via einen opamp schaltung* Patrick *=Bitte Buchstabierung dabei denken
@Patrick cool Danke werde mir gleich mal das Datenblatt durchlesen
Ich würde mir auch gerne das PWM verfahren anschauen, da ich die Temperaturunabhängigkeit für sehr wichtig halte. Die Funktion ist doch wie folgt PWM ausgeben, Mittelwert bestimmen und diesen über RC filter glätten . Diesen glatten Mittelwert über einen Verstärker jagen. Ist das im groben und ganzen so richtig ?
@ G. Matthias (knut89) >auf 0,05V Genau da die meisten µC eine Toleranz der Eingangspannung von >+/-5% haben wäre bei 1 V 0,05V. >Also von sagen wir 1V-5V wären das 4V /0,05=80 schritte Das erreicht man mit jedem 0815 8-Bit DAC oder auch per PWM problemlos. http://www.mikrocontroller.net/articles/Pulsweitenmodulation#DA-Wandlung_mit_PWM
G. Matthias schrieb: > Ich würde mir auch gerne das PWM verfahren anschauen, da ich die > Temperaturunabhängigkeit für sehr wichtig halte. Moment! Versteh mich nicht falsch. Die PWM-Variante ist auf jeden Fall schlechter als ein richtiger DAC. Nur du fingst damit an, daher wollte ich dir nur sagen, dass du damit ziemlich gute Ergebnisse erzielen kannst. Die Temperatur wirkt sich auf diskrete DACs mit Sicherheit weniger aus! Also die PWM-Variante ist die billig-Lösung für dein Anliegen, was dieses aber durchaus erfüllen kann. Dennoch wäre es die zweite Wahl, wenn auch ein richtiger DAC zu Hand ist.
@Falk danke für den Link. @ Hanswurst Ich wollte Trotzdem beide Varianten betrachten , nur so kann ich ja das richtige finden. Es kann ja sein das ich mit einem DAC das Ganze überdimensioniere. Ich werde beides aufgreifen und mal schauen was für ein DAC mir reicht oder ob ich es doch mit PWM durchführe. Danke an alle für die gute Hilfe
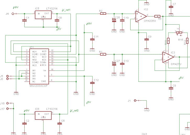
Hallo, das funktioniert schon mit der PWM. Nur sollte die Spannung mit der das PWM-Signal erzeugt wird recht genau sein. Ich hab so etwas mal (siehe Anhang) mit Ref.Quellen und einem Analogschalter aufgebaut. Dabei ist die Genauigkeit maßgeblich von den Ref.Quellen abhängig. Gruß Jan
Stell mal das diagram und kalkuliere mal die genauigkeit wenn man ein NanoDac mit eingebauter referenz und ausgangsbuffer benutzt, vergleiche es mit das diagram das du jetzt hier beigeliegt hast. Meiner meinung ist ein NanoDac oder ahnliches von andere Fabrikanten viel einfacher. Wollst du mit R15 handmassig kalibrieren ? Dann nimm besser einen higher-resolution schaltung und mach die calibrierung softwaremassig. Patrick
Die Regelung kann ich dich durch das rückführen des Ausgangssignales auf den ADC des µC realisiern oder? Dieser misst dan periodisch die Spannung und ändert sie gegebenenfalls durch korrektur des PWM oder neu beschreiben des DAC. Griegt man das auch in ner richtigen Regelung hin so das die Spannung ständiggemessen wird ohne das der µC nur in der ADC Schleife Hängt? Will ja auch noch was anderes mit dem machen.
Also wenn der ADC umgewandelt hat (braucht ja auch seine Zeit), vergleichen(in einem gewissen bereich +/-1%) wenn das Ergebnis noch passt nächste Messung wenn es nicht mehr passt über Interrupt (oder wie auch immer) eine Routine auslösen die das dann nachregelt.
Uaaaaaahhhhhh. nee lass das mal. Es muss von anfang an passen. Tut es auch wenn der PWM von einer Referenz her generiert wird. Dazu sollte die Referenz, rep. deren Buffer die Bandbreite bringen und sich vom Hacken nicht aus der Fassung bringen lassen.
Mit dem Timer des ATMEGAs kann ich ja auch ein PWM erzeugen ist das genau genung wenn die Spannungsversorgung des µC sehr genau ist ? bekomme ich da irgendwie eine Regelschleife rein?
Was soll die Regelschlaufe? Der timer des ATMega ... Lassen wir den an 16MHz laufen. Dann sind 16 bit Aufloesung mit 256Hz erreicht. Das gibt dann ein eher grosses RC zum filtern. Nimm einen DAC. Das Layout ist dann noch schwierig genug, um die Genauigkeit auch zu erreichen.
маленький шумный зомби schrieb: > Das Layout ist dann noch schwierig genug, um die > Genauigkeit auch zu erreichen. Du meinst wegen Reflexion und Übersprechen?
Wenn ich mit meinen Verstärker, nach dem DAC, einen Strom von 200mA erzeugen will kann ich das mit einem OP+Emitterfolger als Spannungsfolger umsetzten oder? AUf was muss ich da den achten ?
>> Das Layout ist dann noch schwierig genug, um die >> Genauigkeit auch zu erreichen. > >Du meinst wegen Reflexion und Übersprechen? Nee, wegen Offsetspannungen. Bei 16 bit ist ein Bit weniger als 100uV. Wegen mehr Strom .. es gibt eine Boost-OpAmp Schaltung. Etwas wie ein Emitterfolger aber nicht ganz. Mit Rueckfuehrung. Sollte aber auffindbar sein.
Nee, der ist ja +-5V gespiesen als Minimum. Einen Emitterfolger mit Ausgang als Feedback auf den minus-Eingang
Der hat doch ne Versorgungsspannung von v+-v- 36V dann kann ich den doch von 0-12V betreiben oder nicht ?
So?
|\ 12V
| \ |
DAC |+ \ C
| +----- B
| / E
+-|- / |
| |/ |
| |
+----------------+----> Last
|
R
|
GND
> Der timer des ATMega ... Lassen wir den an 16MHz laufen. > Dann sind 16 bit Aufloesung mit 256Hz erreicht. > Das gibt dann ein eher grosses RC zum filtern. Wenn man die 16 bit nutzen will, muss das RC Filter eine Dämpfung der 256Hz von -96dB, also auf 0.000016 erreichen, was bei schon nach 5 Dekaden der Fall ist, also einer Grenzfrequenz des RC-Tiefpasses von 0.00256 Hz, oder RC-Werten von 100uF und 1MOhm. Man muss dann bloss 60 Sekunden warten bis sich der neue Wert eingestellt hat.
Also wenn ich einen D/A verwennden will könne ich das dann, natürlich abhänig von der Dimensionierung so machen ? Der D/A Wandler gibt 0V-5V aus der Op leifert mehr strom bei gleicher Spg. Falls der Strom nicht ausreichen sollte noch einen Emmiterfolger davor. Dann muss der D/A Wandler allerdings 0V-(UR2+UµC+Ube) ausgeben. Der Widerstand zum testobjekt ist nur für die Strombegrenzung gedacht. Kann ich das anders regeln da sonst wieder ne Ungenauigkeit dring habe mit steigendem Strom? die Spg. muss ja noch mit Einberechnet werden. Dann wäe UµC =UR1-UR2
Schon wieder nicht eingelogt sry der rückführungszweig des Op muss natürlich auf dessen Ausgang nicht unterhalb des Transistors.
G. Matthias schrieb: > der rückführungszweig des Op muss natürlich auf dessen Ausgang nicht > unterhalb des Transistors. Nee, ist schon richtig so. Nur der Strombegrenzungswiderstand ist natürlich blöde, da je nach Stromfluss nicht mehr die gewollte Spannung an deinem Testobjekt anliegt.
>der rückführungszweig des Op muss natürlich auf dessen Ausgang nicht >unterhalb des Transistors. Warum?
ah jetzt dann Brauch ich am D/A -Wandler nur 0V-5V ausgeben und Ube wird gleich mit erzeugt vom Op. Jetzt hab ich. Man da hab ich ja aufn Schlauch gestanden. horst schrieb: > Nur der Strombegrenzungswiderstand ist > natürlich blöde, da je nach Stromfluss nicht mehr die gewollte Spannung > an deinem Testobjekt anliegt. Das hab ich mir auch überlegt aber ich will ja nicht das meine Schaltung durchbrennt wenn ein Fehlerhaftes Testobjekt eingelegt wird. oder kann ich den an den kollektor des Transistors hängen? Dann natürlich um den Gesamtstrom zu begrenzen
Kann ich die Rückführung nicht nach dem Widerstand setzten dann verstärkt der OP solange bis dort die gewünschte Spg anliegt?
Bitte melde dich an um einen Beitrag zu schreiben. Anmeldung ist kostenlos und dauert nur eine Minute.
Bestehender Account
Schon ein Account bei Google/GoogleMail? Keine Anmeldung erforderlich!
Mit Google-Account einloggen
Mit Google-Account einloggen
Noch kein Account? Hier anmelden.

