Hallo liebes Forum! Ich habe vor mir einen UKW-Superhet zu bauen. Ohne Röhren! Ich hab auch schon experimentell in frei fliegender Verdrahtung eine Versuchsschaltung zusammengebastelt, die erstaunlicherweise auch gut Funktioniert (damit kann ich auf einer (fast) festen Frequenz (~98MHz) Radio hören). Soweit, so gut. Jetzt erweist sich der VCO als echter Stolperstein. Ich hab mich für einen Clapp in Emitterschaltung entschieden. Ich hab E-Technik jetzt nicht studiert, weswegen die Bauteilwerte nach Gefühl und viel probieren "dimensioniert" worden sind. Jedenfalls schwingt der Oszillator schön, aber auch bei meinem "besten" Versuch konnte ich mithilfe einer Kapazitätsdiode nur einen Bereich von etwa 90-95MHz abdecken. Darüber oder darunter schwingt er nicht mehr. Es liegt nicht an den min. bzw. max. Kapazitätswerten der Diode (zumindest laut Rechnung nicht). Ich weiß nach dem 34. Versuch einfach nicht mehr was ich noch ausprobieren könnte. Das bringt mich zu der Frage ob jemand eine Schaltung für mich hat, oder noch besser ob mir jemand sagen kann wie ich das selber ausrechnen kann. Also ein VCO von 88-108MHz. Was ich noch gerne wissen würde: Wie gehen professionelle Ingineure da ran, wenn sie diskret einen spannungsgesteuerten Oszillator bauen müssten? Ich meine die machen sich doch bestimmt Vorgaben (Frequenzbereich, Phasenrauschen, Themperaturkompensation). Aber wie gehts dann weiter? Nach welchen Kriterien wählen sie z.B. die Grundschaltung aus? Für mich währe Hartley genausogut wie Clapp. Ich hab mich halt einfach für eine entschieden. Und wie werden dann die Bauteile dimensioniert? Ich meine jetzt nicht wie man die Frequenz des Schwingkreises aus L und C berechnet. Wobei ich auch hier nicht wirklich weis was ich da mache (laut Schwingkreisformel könnte ich ja auch mit 1mH 400MHz erzeugen). Fragen über Fragen. Ich hoffe es kann jemand ein wenig Licht ins Dunkel bringen :)
Stacy schrieb: > Ohne Röhren! Schade eigentlich :-) Stacy schrieb: > Es liegt nicht > an den min. bzw. max. Kapazitätswerten der Diode (zumindest laut > Rechnung nicht). Ich weiß nach dem 34. Versuch einfach nicht mehr was > ich noch ausprobieren könnte. Am besten erstmal mit dem Taschenrechner. Setze die max. Kapazität der Diode in die Thomson'sche Schwingkreisformel ein und berechne die Induktivität für 87,5 Mhz (+ZF, meistens 10,7Mhz), also für 98,2 Mhz. Mach das gleiche für 108+10,7Mhz und nimm diesmal die min. Kapazität der Diode. Jetzt weisst du, ob du parallel zur Kapadiode noch mehr C's schalten musst, um den Bereich einzuengen. Der Idealfall ist nun, wenn die Induktivität sich nicht mehr ändert zwischen den Bandgrenzen und du mit dem Bereich der Kapadiode das ganze Band überstreichst. Oft sind Kapazitätsdioden auch für einen sehr weiten Spannungsbereich gebaut. Wenn du also den DC/DC Wandler auf 33 Volt sparen möchtest, berechne mit den Kapazitätswerten für z.B. 12 Volt am oberen Bandende.
Hi, Stacy, > ...aber auch bei meinem "besten" Versuch konnte ich mithilfe einer > Kapazitätsdiode nur einen Bereich von etwa 90-95MHz abdecken. Wahrscheinliche parasitäre Induktivitäten und Kapazitäten. > ...Wie gehen professionelle Ingineure da ran, wenn sie diskret einen > spannungsgesteuerten Oszillator bauen müssten? Diese Anforderung dürfte es eigentlich nicht mehr geben. Außer vielleicht im Radiomuseum. Als Bastler habe ich mich "frei geschwommen" durch Nachbau von Bauanleitungen. > Nach welchen Kriterien wählen sie z.B. die Grundschaltung aus? Wenn mich die Eigenkonstruktion mal nicht reizt, dann suche ich erst eine Beschreibung über ein ähnliches Produkt und baue das dann nach. Mit wachsender Erfahrung sind das dann ältere eigene Schaltungen, deren Bauteile schon im eigenen Maagzin liegen. > Fragen über Fragen. Ich hoffe es kann jemand ein wenig Licht ins Dunkel > bringen :) Ah ja, wir erleben hier die Verdunkelungsfähigkeit der Fragen, insbesondere der falschen. Besser: Nicht lange fragen, sondern ähnliches Produkt suchen, das nachbaugeeignet ist, nachbauen - und mit den ersten kleinen Erfolgen wächst der Spaß. Sehr oft noch besser: Monatstreffen der Funkamateure in Reichweite aufsuchen. Erstens gibt es dort persönlichen Rat im Dialog von Angesicht zu Angesicht, zweitens könnte sich auch eine Stunde gemeinsamen Bastelns draus ergeben. Ciao Wolfgang Horn
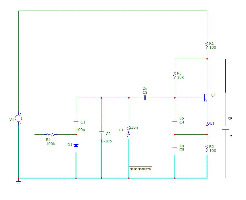
Erstmal danke für die vielen Tipps! Matthias Sch. schrieb: > Am besten erstmal mit dem Taschenrechner. Setze die max. Kapazität der > Diode in die Thomson'sche Schwingkreisformel ein und berechne die > Induktivität für 87,5 Mhz (+ZF, meistens 10,7Mhz), also für 98,2 Mhz. > Mach das gleiche für 108+10,7Mhz und nimm diesmal die min. Kapazität der > Diode. Da ich die Kapdiode aus einem alten Radio ausgebaut habe und auch kein Datenblatt dazu gefunden habe, kann ich den Wert nur schätzen. Wenn ich die Diodenspannung um 4V verändere, ändert sich die Frequenz um 5MHz. Zuviel oder zuwenig Kapdiodenspannung lässt den Oszillator nicht mehr schwingen. Deswegen gehe ich mal davon aus das die Kapazität der Diode nicht mein "Flaschenhals" ist, sondern eher das dann unangepasste Rückkopplungsnetzwerk. Was nebenbei vielleicht noch ganz interessant ist: Ich probierte am Anfang mit normalen Dioden rum. Die ganz kleinen im Glaskörper hatten viel zu wenig Kapazität, und die großen (DO41) gingen gar nicht. Zuviele Verluste? Ich weis es nicht. Wolfgang Horn schrieb: >Diese Anforderung dürfte es eigentlich nicht mehr geben. Außer >vielleicht im Radiomuseum. Echt nicht? Also ich meinte das mit meiner 2. Frage eher allgemein, nicht nur auf Radios bezogen. Nimmt man für benötigte Oszillatoren nur noch ICs? >Wenn mich die Eigenkonstruktion mal nicht reizt, dann suche ich erst >eine Beschreibung über ein ähnliches Produkt und baue das dann nach. Mit >wachsender Erfahrung sind das dann ältere eigene Schaltungen, deren >Bauteile schon im eigenen Maagzin liegen. Das hatte ich mir auch schon gedacht. Allerdings spuckt Google meistens nur Röhrenschaltungen aus, und zum Schluss murkse ich dann trotzdem wieder selber rum. Aber wenn du vielleicht eine gute Anleitung in Petto hast? Wäre schön :) Jedenfalls dachte ich, poste ich mal meine Schaltung, vielleicht kann mir ja jemand ein paar Tipps geben. -D1, C1, C2, C4, C5 und L1 bilden den Schwingkreis -C3 trennt L1 von Gleichspannung -R1, R3 und C6 dienen zum Einstellen des Arbeitspunktes -Es ist quasi ein Transistorverstärker in Kollektorschaltung. Damit keine Spannungsverstärkung. Deswegen "transformieren" C4 und C5 die Spannung hoch. C4 und C5 sind deshalb so klein damit die Frequenz hauptsächlich von der Kapdiode abhängt. Ist das alles soweit richtig?
Ich würd ein wenig anders dimensionieren: R1 = 100 R2 = 1k R3 = 10k R4 = 100k C1 = 100p C2 = 5p (später für Bereich optimieren) C3 = 5p C4 = 4p C5 = 8p C6 = 1n L1 = 150nF Q1 = z.B. BF199 V1 = 5 Volt Vabstimm = 2 - ... Volt
Stacy schrieb: > Ups, Schaltung vergessen :) Hmm.. C4 und C5 vertauscht und R2 zu niederohmig? Hab ich heut bloß schon zuviel Rotwein intus? Mir sieht diese Schaltung eher aus wie ein Colpitts. Beim Clapp war doch C und L in Reihe..oder? Also, wenn du nen Weitbereichs-VCO bauen willst, dann ist der Hartley das Richtige, denn dort ist die Spule angezapft und du kannst das C allein aus der C-Diode machen. Ansonsten ist der Colpitts sicherlich das Passende, denn so breit ist der UKW-Bereich ja nicht. Wahrscheinlich taugt deine ausgelötete C-Diode nix. Ersetze sie mal gegen eine Doppeldiode, also als C in Reihe, gleichspannungsmäßig parallel. Also C2 weglassen, C1 gegen zweite Hälfte der Doppeldiode ersetzen. Guck dich mal dort um: "http://www.ebay.de/itm/30-St-BB505B-Varactordiode-18pF-axial-E0553-/130744234861?pt=Bauteile&hash=item1e70f6b36d" W.S.
> Mir sieht diese Schaltung eher aus wie ein Colpitts. Dito. > R2 zu niederohmig der bedämpft mit 100 Ohm den Schwingkreis zu sehr, das ist die Hauptursache. > einen Bereich von etwa 90-95MHz > abdecken. Darüber oder darunter schwingt er nicht mehr Ich versteh das so, dass der Abstimmbereich vermutlich reichen würde, jedoch die Schwingung vorher abreisst. Dies war auch in der Simulation der Fall, mit den geänderten Werten schwingts von 3 bis > 10 Volt Betriebsspannung. Die Abstimmspannung sollte nicht viel kleiner als 2 Volt werden. C3 muss so klein werden, sonst neigt die Schaltung zu Pendelschwingungen. > nen Weitbereichs-VCO bauen willst, dann der Hartley C4 und C5 grenzen den Abstimmbereich ein, die entfallen beim Hartley
Sooo nach langem rumprobieren präsentiere ich nun meine Schaltung :D Geht gut! Vll kanns sonst auch noch wer brauchen.
Hier noch ein Link zu einer Seite mit einer Menge VCO Schaltungen: https://sites.google.com/site/linuxdigitallab/low-noise-crystal-experiment/vco-80mhz-180mhz-franklin Viele Grüße, moep
Bitte melde dich an um einen Beitrag zu schreiben. Anmeldung ist kostenlos und dauert nur eine Minute.
Bestehender Account
Schon ein Account bei Google/GoogleMail? Keine Anmeldung erforderlich!
Mit Google-Account einloggen
Mit Google-Account einloggen
Noch kein Account? Hier anmelden.

