Heyho nach langem googlen, hab ich mich wohl in diesen einfachen equalizer verschaut: http://www.zen22142.zen.co.uk/Circuits/Audio/3band.htm Vorteile: - keine negative spannugn notwendig (wie wird das realisiert? Ich komme nicht auf die erklärung.... - einfach aufzubauen - für meine zwecke mehr als ausreichend (kleiner kasten mit 2xvisaton BG20, "partykiste"...) - keine hifiwunder werden erwartet (und dass die kreise nicht ganz unabhängig von einander agieren hab ich schon gelesen - macht nix. es geht nur um eine grobe anpassung, der zuspieler gibt mir ein etwas zu mittenbetontes signal aus, damit sollte sich das ja regeln lassen!;) Meine Fragen dazu: - passt die "eagle" umsetzung soweit? dann würde ich jetzt layouten. - passt die schaltung an sich? Mag mir jemand das mit der "nicht negativen" Versorgung des LF351 erklären? Passt der für mein vorhaben oder doch lieber auf einen ne5534 o.ä. setzen? - Ich habe links im plan eine Stereo zu Monoführung gebastelt (erhalte zwar stereo von meinem zuspieler, aber bei dem projekt reicht auch mono. Zudem spart es platz, bauteile und zeit ;)!) - kann ich das so einfach machen? Dazu noch ein signalpoti. Auch richtig verdrahtet? Vielen Dank, Grüße
euqa schrieb: > - keine negative spannugn notwendig (wie wird das realisiert? Ich komme > nicht auf die erklärung.... R12 und R13 bilden eine virtuelle Masse auf der Hälfte der Betriebsspannung. euqa schrieb: > - passt die "eagle" umsetzung soweit? dann würde ich jetzt layouten. Deine Potis sehen etwas merkwürdig aus. Du findest Potis in der RLC Library bei Eagle. euqa schrieb: > Passt der für mein vorhaben > oder doch lieber auf einen ne5534 o.ä. setzen? Gehen beide, der NE5534 rauscht weniger, aber das spielt hier vermutlich keine Rolle. euqa schrieb: > - Ich habe links im plan eine Stereo zu Monoführung gebastelt (erhalte > zwar stereo von meinem zuspieler, aber bei dem projekt reicht auch mono. Die Mischwiderstände im heissen Zweig sind ok, aber bei der Masse brauchst du die nicht, es sei denn deine Speaker Anschlüsse kommen aus einem Brückenverstärker. In dem Falle würde ich die Masse vom Gerät holen und die -Anschlüsse der Lautsprecher nicht benutzen. euqa schrieb: > Dazu noch ein signalpoti. Auch richtig verdrahtet? Sieht gut aus. Denk dran, Signal (Lautstärke) Poti sollte logarithmisch sein, die Klangregler linear.
heyhey: danke erstmal!! "Die Mischwiderstände im heissen Zweig sind ok, aber bei der Masse brauchst du die nicht, es sei denn deine Speaker Anschlüsse kommen aus einem Brückenverstärker. In dem Falle würde ich die Masse vom Gerät holen und die -Anschlüsse der Lautsprecher nicht benutzen." also als zuspieler fungiert folgender: http://www.ebay.de/itm/Remote-Control-USB-SD-FM-MP3-Player-Module-Lyric-Title-Show-14-Languages-/170964698589?pt=LH_DefaultDomain_0&hash=item27ce4a45dd wie man an der platine sehen kann, sind vor den zwei lautsprecheranschlüssen zwei kleine opamps. hier greife ich an den inputs (-/+ = L- und L+ bzw analog bei R, nehme ich an?!) die beiden audiosignale ab. bei einem habe ich es testweise versucht, das ging ganz gut! aber sehr mittenlastiges musikzeug. oder sollte ich lieber an den lautsprecheranschlüssen das signal abgreifen?! aber dann ist es eigentlich zu laut, das verstärkt ja schon auf bis zu 2Watt... also im klartext: ich weiß nicht was du mir mit dem zitat oben sagen wolltest? Sorry für mein leicht eingeschränktes wissen. was mich auch stutzig macht: Wieso kann man bei audiosachen die "-" pole der audioversorung auf masse ziehen? ich dachte hier liegt wechselspannung(en) an?! "Sieht gut aus. Denk dran, Signal (Lautstärke) Poti sollte logarithmisch sein, die Klangregler linear." danke! Jap und die potis sehen deshalb komisch aus, weil das nur pinheads sind - die potis lege ich woanders hin mit kabeln! danke danke. Grüße!
was vergessen. ich versorge das ganze mit einem 7912 regler. macht ja nicht soder? der funkt ja da nicht irgendwie negativ rein? Aber meine batteriespannung mti 24V ist leider zu hoch ;)
Hier mal der verbesserte. Kann ich layouten?! ;) hab die potis doch auf die paltine gemacht.
Die Filterkurve wird durch den Widerstand des 100k Potis verfälscht. Deshalb musst du hinter dem Lautstärke Poti einen Verstärker(Opamp) mit Verstärkung 1 setzen. Nimm dazu einen TL072 statt dem LF351. Dann hast du zwei Opamps in dem gleichen 8pin Gehäuse.
euqa schrieb: > ich versorge das ganze mit einem 7912 regler Ich hoffe, du meinst einen 7812. Der 7912 wäre für negative Spannungen, die du hier nicht brauchen kannst. Wenn du Helmuts Tipp folgen willst, legst du den 2ten Opamp als invertierenden Verstärker aus: + Eingang auf die Mitte von R12 und R13 - Eingang über 10k auf den 1uF (C1) Kondensator und über 10k auf den Ausgang des gleichen OpAmp. Ausgang des Opamp über einen zusätzlichen 1uF auf die Klangregelschaltung. Die Masse am Eingang verbindest du mit der Masse der Quelle, z.B. am Aussenring einer Cinchbuchse.
klar meine ich einen 7812. sorry! anbei nochmal neu. stimmt das so?! und was wird durch die 100K potis "verfälscht"?
wegen der masse: Die schließe ich halt dann einfach direkt am board (also den - Eingang der beiden OPamps) auf masse, oder?
Bastler schrieb: > stimmt das so?! Noch nicht ganz - zwischen Schleifer des LS-Potis und -Input des Opamps kommt eine Reihenschaltung von 1uF und 10k Widerstand. Bastler schrieb: > Die schließe ich halt dann einfach direkt am board > (also den - Eingang der beiden OPamps) auf masse, oder? Den Anschluss X4-1 deines Boards schliesst du an Masse der Quelle an. Wo das genau ist, weiss ich nicht, aber am Aussenring einer Audio Cinchbuchse z.B. liegt die an.
Evoila. Jetzt zufrieden? der TL082 ist auch nicht viel besser/schlechter als der lf351? wieso würde durch die 100k die filterkurve verfälscht werden?! kannst du mir das kurz erklären? dann hätte ich auch wieder was gelernt, der trick mit der virtuellen masse ist ja schon ganz cool :) "Den Anschluss X4-1 deines Boards schliesst du an Masse der Quelle an. Wo das genau ist, weiss ich nicht, aber am Aussenring einer Audio Cinchbuchse z.B. liegt die an." Alles klar! :) Brauche ich für die signalkabel irgendwas speziell geschirmtes? Oder reichen da normale litzen? (z.b. altes IDE kabel aus dem PC?)
Im Anhang mal mein Vorschlag. Am Eingang ist ein Differenzverstärker da zwischendurch mal was von Differenzausgang der Quelle die Rede war. Wer LTspice hat kann mal an den Potis "drehen" (wiper=0..1).
Bastler schrieb: > Evoila. Jetzt zufrieden? der TL082 ist auch nicht viel besser/schlechter > als der lf351? Jo,jetzt stimmts. Opamp Typ ist eigentlich wurscht, die gehen in der Anwendung alle. > wieso würde durch die 100k die filterkurve verfälscht werden?! kannst du > mir das kurz erklären? Naja, wenn du den Schleifer des LS-Potis gegen Masse drehst (leiser) dann verändern sich ein wenig die Werte der Filter. Mit dem Opamp dazwischen bleibt alles konstant unabhängig von der Stellung des Potis. Bastler schrieb: > Brauche ich für die signalkabel irgendwas speziell > geschirmtes? Ja bitte schirmen. Jedes Handy, was daneben liegt, sorgt sonst für Geräusche, vor allem wenn das länger als ein paar cm ist.
Kann ich für das audiozeug ein altes netzwerkkabel "missbrauchen"? Davon hätte ich noch genug, die sollten ja geschirmt sein. oder ist das besser: http://www.reichelt.de/Steuerleitung/LIYY-414-5/3/index.html?;ACTION=3;LA=2;ARTICLE=10368;GROUPID=3326;artnr=LIYY+414-5 ? L+,L-,R+,R-; zusätzlich ein kleines drähtchen vom decoderboard bei den OP-"-"-Eingängen auf die Masse des Decoderboards. dann sollte das passen oder? Den Mantel lege ich bei beiden Boards ebenfalls auf masse oder?
Bastler schrieb: > Kann ich für das audiozeug ein altes netzwerkkabel "missbrauchen"? Davon > hätte ich noch genug, die sollten ja geschirmt sein. Notfalls ja, ist aber meistens recht dick. Eigentlich reicht sowas hier: http://www.reichelt.de/Mikrofon-Videoleitung/ML-108-10/3/index.html?;ACTION=3;LA=2;ARTICLE=13302;GROUPID=3330;artnr=ML+108-10 Da kannst du beide Kanäle rüberschicken, wenn du nicht schon in der Quelle die Mischwiderstände verbaust. Bastler schrieb: > L+,L-,R+,R-; zusätzlich ein kleines drähtchen vom decoderboard bei den > OP-"-"-Eingängen auf die Masse des Decoderboards. dann sollte das passen > oder? Warum möchtest du immer auf die - Eingänge der Opamps? Die sind schon innerhalb der Schaltung verbaut. Oder meinst du in der Quelle? Lediglich +L und +R der Quelle gehen auf die beiden Mischwiderstände, die Masse der Quelle geht auf deinen X4-1 Anschluss - fertig. Bastler schrieb: > Den Mantel lege ich bei beiden Boards ebenfalls auf masse oder? Ja.
"Warum möchtest du immer auf die - Eingänge der Opamps? Die sind schon innerhalb der Schaltung verbaut. Oder meinst du in der Quelle? Lediglich +L und +R der Quelle gehen auf die beiden Mischwiderstände, die Masse der Quelle geht auf deinen X4-1 Anschluss - fertig." ja ich meine die "verstärker"-amps der quelle. Alles klar, also kann ich auch nur l+/r+ anzapfen und auf den X4-1 einfach masse von der quelle legen? Danke grüße
& was ich nicht verstehe... wenn ich das l-/r- auf masse lege, dann verliere ich doch signalinformationen, da es sich doch um eine wechselspannung handelt bei audiosignalen. oder wie wird das gemacht!?
Bastler schrieb: > oder wie wird das gemacht!? Wie jetzt? Wechselstrom heisst doch nicht, das da 2 Leitungen benötigt werden, zwischen denen es hin- und herwechselt. Wechselstrom heisst lediglich, das die Polarität des Stromes sich ändert, in Bezug auf die Masse (Rückleitung). Z.B. vermute ich mal, das dein häusliches Wechselstromnetz genauso aufgebaut ist. Auf dem einen Pol ist der 230V Wechselstrom, auf dem anderen der (spannungslose) Nulleiter, über den der Strom zurückfliessen kann. Jeder Kopfhörer (und die meisten Lautsprecher, von Brückenschaltung mal abgesehen)funktioniert genauso. Eine Leitung trägt den Wechselstrom (Audiosignal) und auf der anderen Leitung ist nichts, sondern nur die Rückleitung.
Zusammengesetzte Kuhschwanzregler haben den gravierenden Nachteil, daß sich die Poti-Einstellungen gegenseitig beeinflussen: Beitrag "Re: Vorverstärker mit Klangregelung HIFI?" Die besten Resultate erzielt man, wenn man den Mittenregler wegläßt und den Höhen- und Tiefenregler auf getrennte OPamps verteilt: Beitrag "Re: Vorverstärker mit Klangregelung HIFI?" Wenn du unbedingt einen Mittenregler brauchst, dann solltest du zumindest dem Mittenregler einen getrennten OPamp spendieren, so wie im Anhang skizziert.
danke für die neue schaltung. Da ich grad zeit hatte, hab ich das mal umgesetzt. Ich nahm mal an, "Masse" hieß: Leg es auf virtuelle masse! oder? Magst du das bitte mal GENAU anschauen ob das passt? Auch die Bauteilwerte, bei manchen wusst eich nicht ob es ein u,n oder was weiß ich ist ;) das wäre super. Dann kann ich endlich layouten und das ding löten! :) Grüße und DANKE! PS: Soll ich das fertige layout hochladen?
Freier Opamp IC1D ----------------- +Eingang da anschließen wo alle anderen Opamps auch mit deren +Eingang hängen. -Eingang mit dem Ausgang vom IC1D verbinden.
So hier nochmal! Werte passen sonst alle von den Bauteilen? Alles richtig verdrahtet?!
Da du das 100klog Poti (R19) mit 10k (R14) belastest, erhälst du eine ungleichmäßige Einstellcharakteristik der Lautestärkeeinstellung. Übernimm besser die Schaltung von Helmut und beschalte dein IC1a lieber wie sein U1b. Beschalte auch das Poti R19 so wie U3, also mit dem masseseitigen Anschluß an die +6V "Hilfsmasse". Übernimm auch R2, C3 und R16 von Helmuts Schaltung. Wenn C8 sehr weit weg ist von den "+" Anschlüssen von IC1a, IC1b und IC1c, kannst du direkt von den diesen Eingängen noch einen 100n Cap nach Masse schalten. Vom Verbindungspunkt von R2 und R6 kannst du noch einen 470p...1n Cap nach Masse schalten.
"Übernimm besser die Schaltung von Helmut und beschalte dein IC1a lieber wie sein U1b." ich habe die schaltung ehrlich gesagt schlicht übersehen. Okay mittlerweile gibt es drei stück. Wenn ich mir die von Helmut aus dem Anhang nachbaue in eagle, passt die dann WIRKLICH? Ich bastel jetzt zum dritten mal echt lange mit eagle rum bis ich das hab :P Grüße!
>Okay mittlerweile gibt es drei stück. Wenn ich mir die von Helmut aus >dem Anhang nachbaue in eagle, passt die dann WIRKLICH? Ich habe eine Kombination von beiden Schaltungen gemeint. Du mußt nur noch die Beschaltung von R19 und IC1a anpassen und R2, C3 und R16 ergänzen. >Ich bastel jetzt zum dritten mal echt lange mit eagle rum bis ich das >hab :P Bis ich mit dem Layout einer aufwendigen Industrieschaltung fertig bin, kann ein halbes Jahr ins Land gehen, die Entwicklungszeit der Schaltung nicht inbegriffen...
A okay! Habs nochmal aufgebessert. Passt jetzt alles!? ;)
Jetzt fehlen noch zwei 1µ Caps: Einer hinter dem Ausgang von IC1a und einer zwischen R2/R6 und R19. Schalte von dort, wo R2 und R6 miteinander verbunden sind, auch noch einen 470p Cap nach GND. Dieser Cap schafft mit R2 und R6 ein Tiefpaßfilter und erhöht enorm die Stabilität der Schaltung.
so hier jetzt nochmal. Passt jetzt alles? Auch die werte der Bauteile? Eine Frage habe ich noch (man will ja auch lernen): - Wieso haut ihr dauernd 1uF caps in die Signalleitung in reihe? Um den Gleichanteil rauszukriegen, oder? Aber reicht das nicht wenn man das einmal am Anfang und am Ende macht? - Wieso den 470pF für die "Stabilität"? Magst du mir das Erklären? Und: Tiefpassfilter... Verliere ich dann nicht meine Höhen und zermatsche das Audiosignal noch mehr?! Grüße, danke!
PS: R4 regelt die Bässe, R3 die Höhen und R1 die Mitten oder?
PPS: Bei reichelt finde ich nix kleineres als 100pF. Brauche ich C10 dringend und kann ich da auch 100pF nehmen? Den rest hätte ich jetzt alles in 5mm Rastermaß gefunden!
>- Wieso haut ihr dauernd 1uF caps in die Signalleitung in reihe? Um den >Gleichanteil rauszukriegen, oder? Um zu verhindern, daß Offsetspannungen der OPamps Gleichströme durch die Potis fließen lassen. Das hätte unangenehme Kratzgeräusche zur Folge, vor allem, wenn die Potis ein wenig älter sind. >- Wieso den 470pF für die "Stabilität"? Magst du mir das Erklären? Und: >Tiefpassfilter... Verliere ich dann nicht meine Höhen und zermatsche das >Audiosignal noch mehr?! Der TL084 würde HF-Störspannungen (z.B. Rundfunksignale, Handy, etc.) am Eingang demodulieren und als Rauschen hörbar machen. Ein simples passives RC-Tiefpaßfilter ist deshalb hier sehr sinnvoll. Bei 20kHz ist der zusätliche Höhenabfall kleiner als 0,1dB, also unhörbar, vor allem im Vergleich zum Klangregler. >R4 regelt die Bässe, R3 die Höhen und R1 die Mitten oder? R1 die Mitten, R3 die Bässe und R4 die Höhen. Schau, daß die Potis richtig angeschlossen sind, damit beim Nach-Rechts-Drehen eine Verstärkung des Frequenzbereichs erfolgt. >Bei reichelt* finde ich nix kleineres als 100pF. http://www.reichelt.de/Scheiben/KERKO-33P/3/index.html?;ACTION=3;LA=2;ARTICLE=9290;GROUPID=3169;artnr=KERKO+33P
oh hab bei folienkondensatoren geguggt. gut dann sollte ich das soweit alles haben. Danke! :)
>oh hab bei folienkondensatoren geguggt. gut dann sollte ich das soweit >alles haben. Danke! :) Viel Spaß beim Aufbau und Test!
Den Fusspunkt des LS-Potis gegen die virtuelle Masse!? Kann die dann nicht wenigstens an dem übrig gebliebenen OP (IC1D) abgegriffen werden? Dort steht sie doch schon gepuffert und ungenutzt zur Verfügung ... C9 und C4 sind überflüssig - auf beiden Seiten ist jeweils Ub/2 Mir gefiel die Schaltung vom 28.04.2013 18:08 eigentlich schon ganz gut. So stark sind die Beeinträchtigungen nicht. Das läuft in vielen Anlagen so und die Leute sind zufrieden. Dafür muss das Signal nicht durch 3 OPs und das Poti hat eine richtige Masse. Nur der Kondensator am Ausgang fehlt in der Zeichnung und an den Eingang (vor das LS-Poti) würde ich einen setzen, dann wäre die Schaltung gut. Gruß Jobst
Den Fusspunkt des LS-Potis gegen die virtuelle Masse!? Kann die dann nicht wenigstens an dem übrig gebliebenen OP (IC1D) abgegriffen werden? Dort steht sie doch schon gepuffert und ungenutzt zur Verfügung ... C9 und C4 sind überflüssig - auf beiden Seiten ist jeweils Ub/2 Mir gefiel die Schaltung vom 28.04.2013 18:08 eigentlich schon ganz gut. So stark sind die Beeinträchtigungen nicht. Das läuft in vielen Anlagen so und die Leute sind zufrieden. Dafür muss das Signal nicht durch 3 OPs und das Poti hat eine richtige Masse. Nur der Kondensator am Ausgang fehlt in der Zeichnung und an den Eingang (vor das LS-Poti) würde ich einen setzen, dann wäre die Schaltung gut. Gruß Jobst ....! :D also, wie jetzt machen? Soll das Poti auf virtuelle masse oder nicht? C9 und C4 weg? Welche kondensatoren fehlen und wohin, welche werte?! ich will das morgen eigentlich zum ätzen geben!
>also, wie jetzt machen? Soll das Poti auf virtuelle masse oder nicht? Ja > C9 und C4 weg? Nein. Sonst würde die DC-Offsetspannung der Opamps um Faktor 120 verstärkt. > Welche Kondensatoren fehlen und wohin, welche werte?! 1uF vom Pin 2 vom Poti zu deinen beiden Widerständen R2 und R6.
>Den Fusspunkt des LS-Potis gegen die virtuelle Masse!? Ja natürlich. Warum denn nicht?? >C9 und C4 sind überflüssig - auf beiden Seiten ist jeweils Ub/2 Ich habe doch schon geschrieben, daß die wegen der Offsetspannung des TL084 notwendig sind.
Habe ich doch? Anbei nochmal der schaltplan. Kann ich das jetzt so lassen und zum ätzn geben? ;)
Für C15 kannst du auch einen 2,2uF spendieren. Außerdem hätte ich für C8 einen 100uF vorgesehen.
>Habe ich doch? Anbei nochmal der schaltplan. Kann ich das jetzt so >lassen und zum ätzn geben? ;) Enspann dich mal, du bist viel zu aufgeregt. Es gibt Millionen von Möglichkeiten dieses Projekt umzusetzen. Da gibt es nicht die EINE richtige Schaltung. Was verwendest du denn für C21? Einen Foliencap? >Für C15 kannst du auch einen 2,2uF spendieren. Irgendwann dreht er durch...
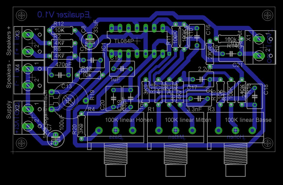
Hätte jetzt für alle Caps, die ungepolt sind (komisches wort, ich glaube es heißt unipolar?) die wima folienkondis genommen und die keramik, da wo es die werte als folie nicht gibt. die polaren standardelkos. Müssen die widerstände sehr genau sein oder reichen da diese standard-dinger mit paar % abweichung? Anbei mal die schaltung. Habs sogar ohne brücke geschafft, aber bei den leiterbahnen musste ich tricksen und einige bissl dünner machen. sollte aber trotzdem reichen, ist ja nur ne signalleitung. Zufrieden so? :) Grüße/DANKE
Helmut S. schrieb: >> C9 und C4 weg? > > Nein. Sonst würde die DC-Offsetspannung der Opamps um Faktor 120 > verstärkt. 120? Wie kommst Du darauf? Ich komme auf 12 bei IC1B. Bei IC1C ist es 2. Damit ist C9 auf jeden Fall überflüssig, denn danach kommt ja schon C4. Kai Klaas schrieb: >>Den Fusspunkt des LS-Potis gegen die virtuelle Masse!? > > Ja natürlich. Warum denn nicht?? Weil sich die Masse 'bewegt'. Was spricht dagegen wenigstens den Ausgang von IC1D zu verwenden? Bastler schrieb: > also, wie jetzt machen? Mach wie Du denkst. Funktionieren wird alles. Mir gefiel dennoch Deine zweite Schaltung (nur 1 OP) mit den von mir erwähnten Änderungen am besten. Da gibt es auch keine Diskussionen über Offsetspannungen ... Vielleicht ätzt Du ja auch beide auf eine Platine und guckst selber. C9 und C4 kannst Du ja auch einplanen und schaust mal, was passiert, wenn sie gebrückt werden ... Gruß Jobst
>Bei IC1C ist es 2. Damit ist C9 auf jeden Fall überflüssig, denn danach >kommt ja schon C4. Es geht darum, daß durch die Klangregelpotis kein Gleichstrom fließt, weil sonst kräftige Kratzgeräusche beim Durchdrehen entstehen können. Deswegen sind C4 und C9 wichtig. Jedes vernünftige Mischpult macht das so. >Weil sich die Masse 'bewegt'. Das tut sie für alle OPamps in gleicher Weise und hebt sich deswegen am Ende weg. Alle solche Schaltungen machen das so. >Was spricht dagegen wenigstens den Ausgang von IC1D zu verwenden? Dagegen spricht, daß der Ausgangswiderstand von IC1d bei hohen Frequenzen komplex wird und die Schaltung sich in einen Oszillator verwandeln kann. C8 hat das Problem nicht. Außerdem ist die sich bewegende Masse ja kein Störsignal, sondern das Signal selbst, in einer erheblich abgeschwächten Form. Es addiert sich also nichts völlig Falsches zum Signal.
C21: Kann ich da 6,8uF nehmen? 10uF folie gibts nicht bei reichelt...
kann mir keiner meine Frage beantworten? :P Habe jetzt einfach mal den 6.8uF bestellt, hoffe der geht auch. sonst muss ich nochmal woanders suchen...
Nimm den 6,8uF. Es wird jetzt einfach Zeit, dass du deine Platine machst und damit Erfahrungen sammelst. Auch bei einem professionellen Design muss man Kompromisse machen.
Alles klar. Besteht interesse an der Platine? Für die Hilfe würde ich als gegenzug meine Platine ansonsten veröffentlichen.
Sodala, alles geätzt und aufgebaut! Zwei kleine Probleme habe ich noch, ansonsten funktioniert das Teil echt BOMBE! - Ein kleines rauschen. Ich habe überall zweiadriges Mikrofonkabel genommen und den Mantel immer auf Masse gezogen, aber trotzdem rauscht es minimal (größtenteils nur bei Musik "Pause" hörbar...)... woran kann das liegen? Auch wenn ich den Mantel der Potis berühre wird das rauschen etwas lauter bzw wenn ich mit der Hand in die Nähe der Platine komme. Muss ich die Mäntel etc auch noch alle auf Masse ziehen? - Eine andere Platine zeigt mir den Batteriestand an (LM3914 bei 10,2mA pro LED, der LM3914 wird mit 12V betrieben von dem 7812) und gibt 5/12V mit 7812/7805 Bausteinen aus. Lustigerweise werden sowohl der 7812 als auch der 7805 extrem warm, obwohl definitiv nicht viel Strom abgenommen wird (überschlagsweise unter 0,5A pro Baustein)... ist das normal? Ich sag mal: Anfassen tut schon weh nach 2 sekunden (Baustein war 10 min im Betrieb). Ich habe keinen Kühlkörper drauf, brauche ich den schon auch bei so kleinen Lasten von 0,5A? oder ist die Temperatur normal und ich muss mir keine Gedanken machen? Viele Grüße
0,5A durch den TL084? Das ist zu viel. Schwingt da was? Würde auch das Rauschen erklären. Aber 0,5A sind bei einem 1A Spannungsregler keine kleine Last mehr. 12V rein, 5V raus sind bei 0,5A schon 3,5W - da muss ein Kühlkörper dran - Wenn das mit den 0,5A so bleibt. Gruß Jobst
Lars Lars schrieb: > Auch wenn ich den Mantel der Potis berühre wird das rauschen > etwas lauter bzw wenn ich mit der Hand in die Nähe der Platine komme. Das ist ein Zeichen dafür, das da was schwingt. Um herauszufinden, welche Stufe das ist, nimm dir einen z.B. 100n Kondensator, und lege diesen zwischen -Eingang der OpAmp Stufe und GND (virtuelle Masse oder echtes Batterie Minus). Verdächtig ist vor allem Stufe IC1C in der Schaltung von Beitrag "Re: 3 Band equalizer mono - kurze überprüfung" und IC1A. Ein Oszi hast du ja wahrscheinlich nicht zur Verfügung. Du kannst auch mal mit dem Kondensator mit dem einen Ende an die Eingänge gehen, während du das andere Ende zwischen den Fingern hältst. Bei einer Stufe wird sich das Ausgangsrauschen stark ändern. Das du mit dem Finger eine Brummspannung in den Verstärker einleitest ist normal und beabsichtigt. Ein Voltmeter sollte an allen Ausgängen ca. die halbe Betriebsspannung messen. Die ganze Schaltung sollte eigentlich nicht viel mehr Strom ziehen als ca. 20-30mA.
hey ich hab mal gemessen und probiert: - wenn ich den finger am Kondi habe (0,1uF) und die andere seite an pin 9 oder 6 gebe gibts ein fettes brummen! - wenn ich die platine mit dem euqalizer vom boden wegbewege wird das brummen etwas weniger (PVC boden) - wenn ich den kondi zwischen GND/Vir. Masse und den "-"-Eingängen der OPs schalte, pfeift es ungeheuerlich^^ - Derzeit betreibe ich da sganze mit einem 24V schaltnetzteil. Ich habe jetzt mal die 2 akkus getestet (vll liegts ja am schaltnetzteil), allerdings: Selbes ding. Es rauscht wieder, nur bei dne akkus rauscht es nicht immer gleich sondern wie so "sinusförmig" lauter leiser :D schwer zu sagen. Ich glaube es ist auch mehr ein BRUMMEN als ein rauschen... - WAS kann ich noch versuchen?! -zum Stromproblem: Der L7805 versorgt den Zuspieler mit 80mA ca. Der L7085 versorgt einen LM3914(~110mA) und den Equalizer(7mA ca.) mit Strom. gesamt zieht die Platine mit den 78** Bausteinen 260mA, somit sind wohl ~60mA*24V=1,44W Verlustleistung. Trotzdem werden beide 78** Bausteine und vor allem auch der LM3914 richtig heiß!? normal?! Das kann doch eigentlich kaum sein...
Lars Lars schrieb: > 1,44W Verlustleistung Naja, 1,44 Watt sind schon fühlbar. Hast du denn die 7805 vorschriftsmässig mit 0,1µF an Eingang und vor allem am Ausgang abgeblockt? (zwischen Ausgang und Masse - so dicht wie möglich am Regler) Ohne diesen Kondensator schwingen die Regler sehr gerne und verseuchen die gesamte Schaltung. Das würde auch den bratenden LM3914 erklären. Mach das also als erstes. Falls kein 0,1µF zur Hand ist, nimm 1µF oder 4,7µF oder was auch immer, da muss ein Kondensator hin. So, wenn das Rauschen (Rauschen deutet auf schwingende Verstärker hin, Brummen auf Einstreuungen durch z.B. ungeschirmte Kabel oder Masseschleifen) immer noch nicht weg ist, sind IC1C und IC1B die verdächtigsten. Lege mal einen 100pF Kondensator parallel zu R11. Wenn das Rauschen wg ist, verringere diesen Kondensator (um die Klangregelung so wenig wie möglich zu beeinflussen) bis das Rauschen wieder da ist und nimm dann den letzen Wert, bei dem es noch nicht da war. Bei IC1B ist da schon ein 33p, vergrössere den mal auf 100p, wnn alles nichts hilft. 5 Volt Versorgung für diese Schaltung sind übrigens absolute Unterkante. Du wirst bessere Ergebnisse mit 9 V oder gar 12 V haben.
Lars Lars schrieb: > gesamt zieht die Platine mit den 78** Bausteinen 260mA, somit > sind wohl ~60mA*24V=1,44W Verlustleistung. Wie kommst Du auf die 60mA? Gruß Jobst
stimmt, das war blödsinn mit den 60 mA. Der L7805 - Zuspieler mit 80mA * 5V = 0,4W Der L7085 versorgt einen LM3914(programmiert auf 10mA/LED -> ~100-110mA) und den Equalizer(7mA ca.) mit 12V -> 117mA * 12V = 1,404W MACHT GESAMT: 1,8W "Nutzleistung". Gesamt zieht die Platine mit den 78** Bausteinen 260mA -> 6,2W -> 4,4W sind verlustleistung (grob).. Bessere Rechnung? Reichen da zwei kleine Kühlkörper an den LM Bausteinen? hier die schaltung: http://www.mikrocontroller.net/attachment/175927/final.JPG (ohne dne oberen teil mit dem audiometer) die 5V Versorgung speisen ja nru mein "Radio": http://www.ebay.de/itm/Remote-Control-USB-SD-FM-MP3-Player-Module-Lyric-Title-Show-14-Languages-/170964698589?pt=LH_DefaultDomain_0&hash=item27ce4a45dd das geht ja auch prima :) die 12V dann equalizer und den Batteriemonitor.
> Bessere Rechnung? 80mA + 117mA = 197mA ... +20mA für die Spannungsregler. Wo kommen die anderen 43mA her? > Reichen da zwei kleine Kühlkörper an den LM Bausteinen? 10 - 20 K/W pro LM78xx sollte reichen Ich würde mir an Deiner Stelle Gedanken über Schaltregler machen! Die Schaltung wird weniger warm und die Batterie/Akku lebt doppelt so lange. Gruß Jobst
Ich habe es rückgerechnet - ich habe am Ausgang der Regler gemessen... habe also unterschiedliche betriebsspannungen! Wie kann ich die Ursache für das rauschen heraus finden?
Jobst M. schrieb: > Ich würde mir an Deiner Stelle Gedanken über Schaltregler machen! Ich würde für Audioschaltungen keinen Schaltregler nehmen. Meine Erfahrung Lars Lars schrieb: > Wie kann ich die Ursache für das rauschen heraus finden? Masseführung ?
Masseführung? was meinst du damit? Ich gebe eigtl dieselbe Masse auf alle Schaltungen :(
Lars Lars schrieb: > Ich habe es rückgerechnet - ich habe am Ausgang der Regler gemessen... Was denn nun. Und wenn Du es rückgerechnet hast, wie? > habe also unterschiedliche betriebsspannungen! 24V rein und 12V+5V raus - ja, oder wie? Habe ich berücksichtigt. Entweder stimmt was nicht oder es fehlen Informationen. > Wie kann ich die Ursache für das rauschen heraus finden? Bei IC1B hast Du C20. Genau so einen kannst Du bei IC1C auch mal versuchen. Evtl. mal auf 100pF erhöhen. Ansonsten mit einem Kondensator die Signale an den einzelnen Stufen mal abgreifen und hören ob das Rauschen dort schon vorhanden ist. Thomas der Bastler schrieb: > Ich würde für Audioschaltungen keinen Schaltregler nehmen. Ich schon. Natürlich ist damit etwas mehr Aufwand verbunden. Den gilt es abzuwägen. Zumindest nachdenken sollte man darüber. Wenn die erhöhte Stromaufnahme und Wärmeentwicklung kein Problem darstellt kann man sich natürlich anders entscheiden. > Meine Erfahrung Wer im Glashaus sitzt, sollte nicht mit Steinen werfen. Man muss sich nur Deine Threads durchlesen um zu erkennen, dass Du noch nicht viel davon hast. Du wirst es jetzt sicherlich wieder als totalen Angriff werten, so ist es aber nicht gemeint. Lars Lars schrieb: > Masseführung? was meinst du damit? Ich gebe eigtl dieselbe Masse auf > alle Schaltungen :( Deine Masse sollte sternförmig sein. Also die Massen aller Schaltungsteile sowie Ein- und Ausgänge sollten sich an EINEM Punkt treffen:
1 | Masse Versorgung ------------------, |
2 | | |
3 | Masse Spannungsregler 1 ---------, | |
4 | | | |
5 | Masse Spannungsregler 2 -------. | | |
6 | \|/ |
7 | Masse Eingang -------------------O---, <--- Massestern |
8 | /|\ | |
9 | Masse Ausgang -----------------' | | | |
10 | | | | |
11 | Masse Radio ---------------------' | | |
12 | | | |
13 | Masse LED-Anzeige -----------------' | |
14 | | |
15 | Masse EQ ---------------------------' |
Nur damit hast Du sichergestellt, dass ein gemeinsames Bezugspotenzial vorhanden ist. Wenn Du die Masse durchschleifst, hast Du Spannungsabfall auf den Leitungen durch Ströme der anderen Schaltungsteile. Dieser Spannungsabfall verändert Deinen Bezug für das Eingangssignal und wird so zum Eingangssignal hinzuaddiert. Gruß Jobst
Bitte melde dich an um einen Beitrag zu schreiben. Anmeldung ist kostenlos und dauert nur eine Minute.
Bestehender Account
Schon ein Account bei Google/GoogleMail? Keine Anmeldung erforderlich!
Mit Google-Account einloggen
Mit Google-Account einloggen
Noch kein Account? Hier anmelden.











