Hallo, ich habe ein problem. Ich habe mir ein kleines Thermostat mit einem Mega 8 gebaut, welches über ein Relais eine 200W Aquariumheizung schaltet. Jetzt kommt es ab und zu vor, das bei´m abschalten der Heizung der µc abstürzt, oder wenn ich die Heizung aus der geschalteten Steckdose ziehe. Die üblichen verdächtigen wie Freilaufdiode am Relais, 100nF Blockkondensatoren sind vorhanden. Die Spannung für die Relais ist direkt hinter dem Gleichrichter abgenommen, bevor diese geglättet und stabilisiert wird. Hätte jemand einen Tip? MfG Andi
Kann es sein, das Wenn es schaltet, es einen "Stromausfall" gibt, also das die Spannung absackt? Wenn ja, großen Elko zwischen VCC un GND
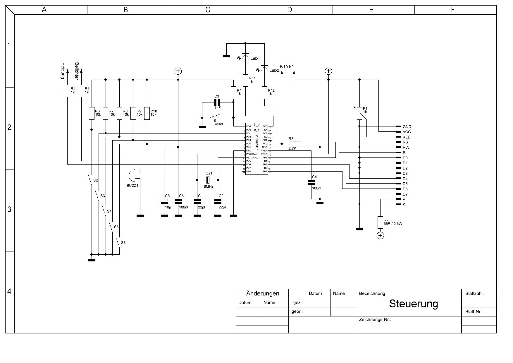
Was bedeutet "der uC stürzt ab"? Wie stellst du das fest? Irgendwas tut der immer... Wenn ein wenig induktiver wäre, dann würde ich sagen: Snubber. Hast du einen Schaltplan?
Wieviel zieht denn das Relais? Ist es vllt. vorteilhafter, das mit einem Nulldurchgangs-Optotriac der MOC3063 Klasse und einem Triac zu lösen? Macht dann auch kein Schaltgeräusch mehr, und der MC schaltet lediglich eine LED statt des Relais. http://www.mikrocontroller.net/articles/Optokoppler
Das abstürzen macht sich an der 7seg. Anzeige bemerkbar. Die Anzeige verschwindet bis auf den Dezimalpunkt, und er reagiert auf keinen Tastendruck. Ich habe die selbe schaltung zu einem Timer umgebaut, der genau so 4 Vorschaltgeräte a´16W schaltet. Da passiert nix...
Andi schrieb: > Die üblichen verdächtigen wie Freilaufdiode am Relais, > 100nF Blockkondensatoren sind vorhanden. Die Spannung für die Relais ist > direkt hinter dem Gleichrichter abgenommen, bevor diese geglättet und > stabilisiert wird. Hätte jemand einen Tip? Ursache nennt sich EMV - darum verbaut man in komerziellen Geräten sog. Snubber. Artikel gibts hier im Wiki. Matthias Sch. schrieb: > Wieviel zieht denn das Relais? Ist es vllt. vorteilhafter, das mit einem > Nulldurchgangs-Optotriac der MOC3063 Klasse und einem Triac zu lösen? > Macht dann auch kein Schaltgeräusch mehr, und der MC schaltet lediglich > eine LED statt des Relais. Dafür hat man dann noch viel mehr Ärger mit EMV. Ein Relais ist da im Vergleich recht einfach. Außerdem muss man diese Triacs immer kühlen. Da muss man so und so einen Snubber anbringen. Sonst haut's dir ja alles zusammen. Wer Geld hat der kaufe sich ein SSR mit integriertem Snubber (10€ bei Reichelt@1) http://www.reichelt.de/Solid-State-Relais/S202-S12/3/index.html?;ACTION=3;LA=2;ARTICLE=15441;GROUPID=3298;artnr=S202+S12 Trotzdem den Nulldurchgangstypen verwenden (genau den den ich gelinkt habe). ERGO Entweder einen Snubber am Relais anbringen http://www.mikrocontroller.net/articles/Snubber oder einen Triac mit integriertem Snubber kaufen (teuer, siehe oben)
Linüx schrieb: > Dafür hat man dann noch viel mehr Ärger mit EMV. Ein Relais ist da im > Vergleich recht einfach. Wieso denn das? Das ist doch gerade der Trick, das die Dinger im Nulldurchgang aus- und einschalten und damit die Probleme minimieren. Mich würde ja schon interessieren, wie du dazu kommst. Ich habe jedenfalls mit dieser Kombination die besten Erfahrungen sowohl bei induktiven als auch bei ohmschen Lasten gemacht. Ein Beispiel - eine 1,2kW Pumpe wird darüber geschaltet. Während ein Relais beim Schalten kräftige Störungen im Hausnetz (FM-Wechselsprechanlage und KW-Empfänger) verursacht, ist die MOC-Triac Kombination störungsfrei. 2. Beispiel - 3 Stück EVG für Leuchtstofflampen über MOC-Triac: genau das gleiche. Störungen sind minimiert und das Netz bleibt sauber. Die EVG werden übrigens mit einem Tiny13 und einem transformatorlosen Netzteil geschaltet, der aus eben diesem Netz gespeist wird. Linüx schrieb: > Außerdem muss man diese Triacs immer kühlen. Nö. Nicht bei den Leistungen, über die wir hier reden. Linüx schrieb: > Da > muss man so und so einen Snubber anbringen. Wieder nö, dafür nimmt man snubberless Triacs. Linüx schrieb: > http://www.reichelt.de/Solid-State-Relais/S202-S12... > Trotzdem den Nulldurchgangstypen verwenden (genau den den ich gelinkt > habe). Du weisst aber schon, das das genau das gleiche ist, das ich vorgeschlagen habe, lediglich dreimal so teuer?
Auf saubere GND Verdrahtung achten; häng mal einen 1nF Kondensator beim Reset Pin gegen GND (so nahe wie möglich am uC anordnen).
Und wenn man einfach mit dem Absturz lebt? Wenn genug Spannung wieder da ist, dann fährt der Prozessor doch wieder hoch. Also kann er weiter doch machen? Und falls sich der Prozessor mal verhakt, dafür gibt es doch auch den Watchdog, der einen sauberen Reset durchführt. Gerade bei Geräten, die unbeaufsichtigt sind, würde ich doch solche Mechanismen einbauen.
PittyJ schrieb: > Und wenn man einfach mit dem Absturz lebt? Spätestens wenn ein PC bei solcher Aktion die USB-Verbindung zum Controller abwirft, hört der Spaß auf. Was ist das für eine Art, die Welt mit Störungen zuzuschmeißen, nur weil der Verursacher der Störung zu faul ist, das Netz durch geeignete Filtermaßnahmen von Rückwirkungen frei zu halten.
Nach einem Absturz muß ich die Schaltung komplett aus und wider einschalten.
@Andi Wie waere es jetzt langsam mal mit dem Aufbau und dem Schaltplan rauszuruecken. Deine Schaltung ist gegen EMV nicht ausreichend geschuetzt. 1. Eingangsfilter in die Versorgung einbauen (L-C) 2. Die Schaltung nur so schnell wie noetig nicht so schnell wie moeglich auslegen. Das heist bei jedem Eingang der von draussen kommt ein Filter einfuegen (R-C Glied) im einfachsten Fall, Optokoppler wenn noetig bei laengeren Leitungen. Die internen Pullup meiden, die sind zu hochohmig fuer externe Eingaenge. 3. Groundplane fuer die Schaltung damit eine vernueftige Masse fuer die Schaltung exstiert. Diese GndPlane HF-Maessig erden. 4. Watchdog einschalten als letzte Rettungmassnahme. 5. Im Extremfall die Schaltung schirmen.
Matthias Sch. schrieb: > Linüx schrieb: >> Dafür hat man dann noch viel mehr Ärger mit EMV. Ein Relais ist da im >> Vergleich recht einfach. > > Wieso denn das? Das ist doch gerade der Trick, das die Dinger im > Nulldurchgang aus- und einschalten und damit die Probleme minimieren. > Mich würde ja schon interessieren, wie du dazu kommst. > Ich habe jedenfalls mit dieser Kombination die besten Erfahrungen sowohl > bei induktiven als auch bei ohmschen Lasten gemacht. Ein Beispiel - eine > 1,2kW Pumpe wird darüber geschaltet. Während ein Relais beim Schalten > kräftige Störungen im Hausnetz (FM-Wechselsprechanlage und KW-Empfänger) > verursacht, ist die MOC-Triac Kombination störungsfrei. > > 2. Beispiel - 3 Stück EVG für Leuchtstofflampen über MOC-Triac: genau > das gleiche. Störungen sind minimiert und das Netz bleibt sauber. Die > EVG werden übrigens mit einem Tiny13 und einem transformatorlosen > Netzteil geschaltet, der aus eben diesem Netz gespeist wird. Ja wer natürlich über das Relais keine Snubber macht der braucht sich auch nicht wundern. Beim Triac hast du zusätzlich die dU/dt und dI/dt Problematik mit drin. Die kann man nicht parallel schalten und und und. Ein Snubber für einen Triac muss um einiges besser dimensioniert sein als der über einem Relais. Matthias Sch. schrieb: > Linüx schrieb: >> http://www.reichelt.de/Solid-State-Relais/S202-S12... >> Trotzdem den Nulldurchgangstypen verwenden (genau den den ich gelinkt >> habe). > > Du weisst aber schon, das das genau das gleiche ist, das ich > vorgeschlagen habe, lediglich dreimal so teuer? Ja aber der TO kann sicher nicht bei Farnell bestellen.
Linüx schrieb: > Ja aber der TO kann sicher nicht bei Farnell bestellen. Wer redet von Farnell? Alle Teile für ein MOC-3063-mit-Snubberless-Triac Modulchen gibts genauso gut bei z.B. Segor. > Die kann man nicht parallel schalten und und und. Wovon redest du eigentlich? Niemand möchte hier irgendwas parallel schalten. Der TO möchte lediglich seine 200W Heizung schalten. > Ja wer natürlich über das Relais keine Snubber macht der braucht sich > auch nicht wundern. Du kannst eine 1,2kW Kondensatormaschine nicht einfach mit einem Snubber störungsfrei machen - abgesehen von der Dimensionierung mit HV Kondensatoren und Leistungs-R braucht so ein Snubber dann schon spürbar Strom. Mit modernen Bauteilen ist das alles nicht nötig. Ausserdem ist so eine Lösung lautlos und zuverlässig. Immerhin wird besagte Pumpe jeden Tag 20-30mal ein- und ausgeschaltet und das jahrelang. Da setze ich lieber auf eine Lösung ohne Kontaktabbrand.
Die ganzen Vorschläge mit Snubber sind ganz nett gemeint. Bringen tun sie, ausser großen Aufwand, nicht viel. Ich nehme bei Relais immer den Varistor vom Typ TVR7431. Über die Schaltkontakte des Relais und gut ist. Ausserdem, so meine positive Erfahrung, lege ich alle unbenutzen Pins des uC auf GND-Potential. Den RESET natürlich nicht. Den habe ich mit 1nF abgeblockt. Wichtig ist natürlich, dass die Stromversorgung des uC gut abgeblockt ist. 10nF und 1nF auf der 5V-Schiene und so nahe wie möglich am uC. Alle Abblock-C sollten keramisch sein. Die Basis des Transistors, der das Relais steuert, auch mit 1 nF gegen GND. Meine Steuerung, Kühlschrank-Kompressor, läuft mit diesen Maßnahmen schon mehrere Jahre ohne Probleme. Und die Kontakte (Hersteller Schrack) des Relais sind immer noch sehr gut.
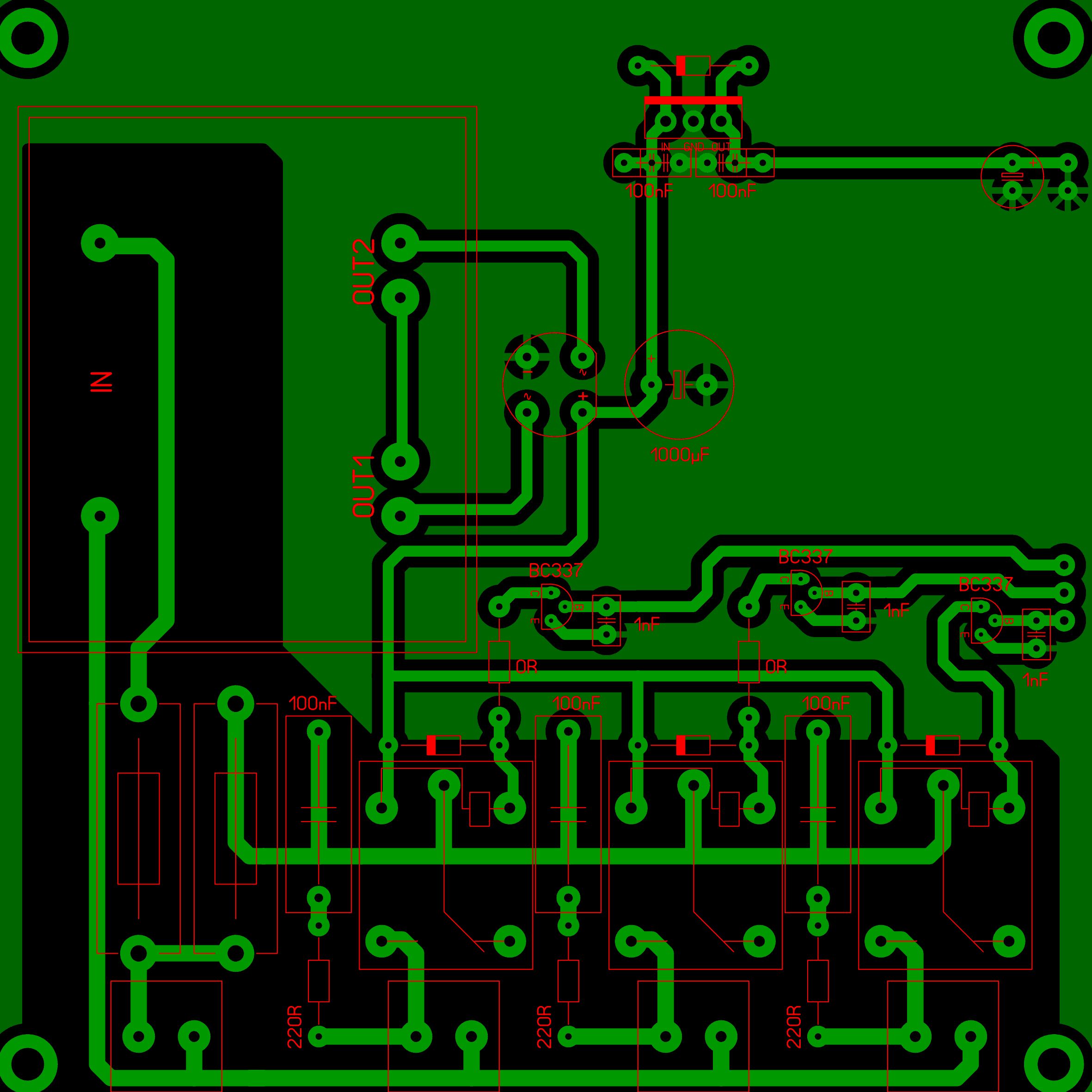
Dein GND ist aber ziemlich zerstückelt... Die GND Inseln mit möglichst vielen Drahtbrücken miteinander verbinden (am Schönsten wäre natürlich ein zweilagiger Print) Ich würde zumindest Pin 8 und Pin 22 vom uC (beides GND) auf kürzestem Weg fett miteinander verbinden. Zwischen Pin 7 und 8 direkt am uC den 100n platzieren. Den Pull up bei dem Reset Pin auf 1k verkleinern; spricht etwas dagegen? Den 1n am Reset gegen GND zumindest im Layout vorsehen (muss später evt. nicht bestückt werden) EMV-mässig wäre es ausserdem nicht schlecht, die Widerstände zu den 7-Seg Anzeigen direkt bei den uC Pins anzuordnen. Die VCC Verbindung für die Common Treiber der 7 -Seg Anzeige scheint mir unschön gelayoutet, so um den ganzen Print herum, gibt es da keine kürzere Verbindung?.
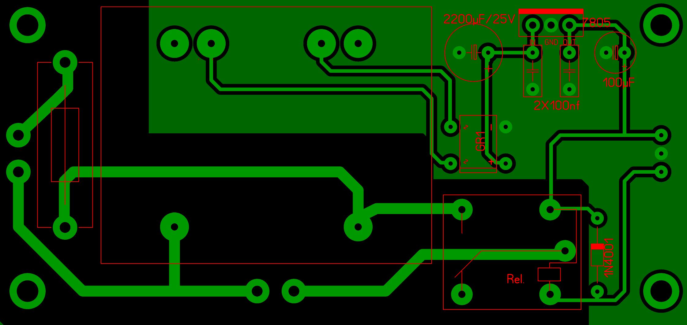
Andi schrieb: > Hier mal die Platine des Netzteils... Würde den GND-Anschluss des Relais direkt auf der Platine machen. Über die Verbindungsleitung bekommst Du die Störungen direkt vom Relais auf dein Controllerboard. Dem BC337 reicht 1k an der Basis und dort auf jeden Fall noch ein 1nF keramisch gegen GND dran. Der 7805er braucht am Eingang 330 nF (siehe Datenblatt), da habe ich schon schlechte Erfahrungen gemacht. Ripples am Ausgang. Das Relais ist aus meiner Sicht nicht gut geeignet, da dein 230V-Anschluss zwischen den Niederspannungsanschlüssen liegt. Ich nehme an, dass dieses Relais mehr für DC/AC-Anwendungen im Niederspannungsbereich ausgelegt ist. Besser wäre ein Kammrelais. Schau mal bei reichelt nach Kammrelais von Schrack. Die sind super für solche Anwendungen. Ja, kosten einiges, aber halten sehr lange. Viel Erfolg!
Rush schrieb: > s Relais ist aus meiner Sicht nicht gut geeignet, da dein > 230V-Anschluss > zwischen den Niederspannungsanschlüssen liegt. Das ist ein billiges "Weiße Ware" Relais und nur für Schutzklasse 1 geeignet. Es sei denn Du willst alle deine Bedienelemente und die Programmierschnittstelle entsprechend mit 6-8mm Isolationsstrecke isolieren. Ich würde außerdem ein Relais immer auf der 12V-Seite des Spannungsreglers anschließen. Max schrieb: > Ich würde zumindest Pin 8 und Pin 22 vom uC (beides GND) auf kürzestem > Weg fett miteinander verbinden. Das ist wohl die wichtigste Maßnahme. Max schrieb: > häng mal einen 1nF Kondensator beim > Reset Pin gegen GND Dieses würde ich generell auch immer machen. Zusätzlich würde ich noch parallel zum 100nF Abblockkondensator am Prozessor einen 10uF Elko hängen. (kann auch SMD Tantal sein). Gruß Anja
Linüx schrieb: > Andi schrieb: >> Die üblichen verdächtigen wie Freilaufdiode am Relais, >> 100nF Blockkondensatoren sind vorhanden. Die Spannung für die Relais ist >> direkt hinter dem Gleichrichter abgenommen, bevor diese geglättet und >> stabilisiert wird. Hätte jemand einen Tip? > Ursache nennt sich EMV - darum verbaut man in komerziellen Geräten sog. > Snubber. Artikel gibts hier im Wiki. Ein Snubber bei einer rein ohm'schen Last mit 200W? >> Matthias Sch. schrieb: >> Wieviel zieht denn das Relais? Ist es vllt. vorteilhafter, das mit einem >> Nulldurchgangs-Optotriac der MOC3063 Klasse und einem Triac zu lösen? >> Macht dann auch kein Schaltgeräusch mehr, und der MC schaltet lediglich >> eine LED statt des Relais. Würde ich auch so machen. Dann ließe sich die Auqariumheizung auch in Zukunft mal ordentlich regeln, falls der Basteltrieb wieder durchkommt. > Dafür hat man dann noch viel mehr Ärger mit EMV. Ein Relais ist da im > Vergleich recht einfach. Optotriac mit Zerocrossing ist EMV-technisch wahrscheinlich noch günstiger, immerhin gibt's da um Größenordnungen weniger Induktivität. > Außerdem muss man diese Triacs immer kühlen. Depends on the Power. Anyway, zur Kühlungsthematik sage ich heute nichts mehr, mir hat unsere kleine "Diskussion" in "Platinen" heute schon genügt. > Wer Geld hat der kaufe sich ein SSR mit integriertem Snubber > (10€ bei Reichelt@1) Kostet also das Fünffache als Triac + Treiber und diskretem Snubber. Bringt aber in dieser Anwendung nicht mehr. > Andi schrieb: >> Die Spannung für die Relais ist direkt hinter dem Gleichrichter >> abgenommen, bevor diese geglättet und stabilisiert wird. >> Hätte jemand einen Tip? Ich vermute, daß da das Problem liegt. Der Regler kriegt wahrscheinlich Probleme, weil ihm das Relais den Saft vor der Nase wegsaugt. Man könnte Probeweise 'mal eine Schottky (oder normale Diode, falls nix besseres zur Hand) zwischen dem Gleichrichter und dem Glättungs-Kondensator reinquetschen, damit sich der Glättungs-C beim Anspringen des Relais' nicht "nach hinten" entleeren kann. Wenn's dann tut, dann weiß man wenigstens wo der Fehler liegt. hth, N.
Danke für die vielen hinweise. Ich werde versuchen sie in das Layout mit einzubringen. Werde mich morgen mal ransetzen...
Das ist kein Jim Beam, ähh Massefläche. http://www.mikrocontroller.net/articles/Richtiges_Designen_von_Platinenlayouts#Vorgehen_bei_der_Layouterstellung
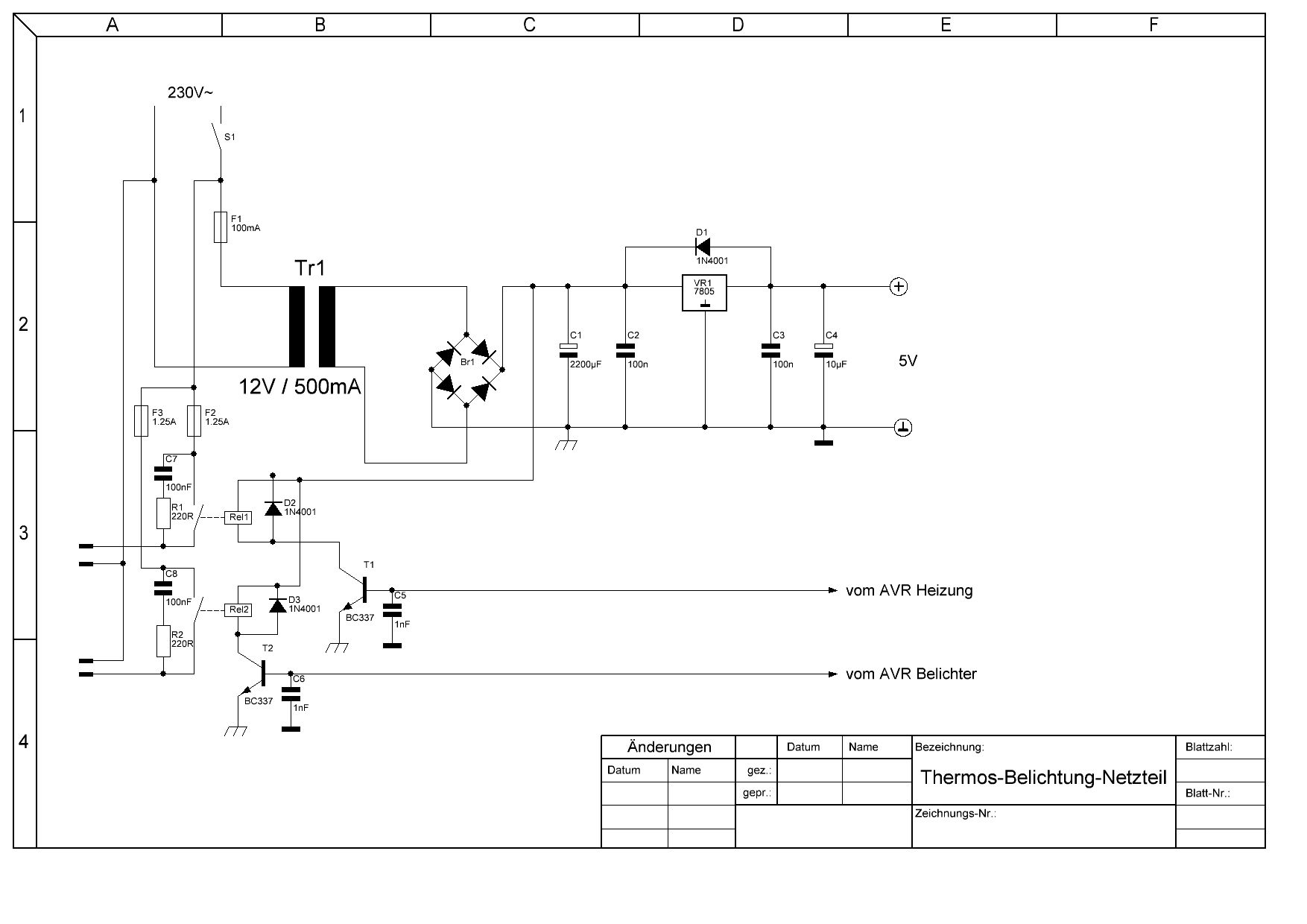
Habe mal den Schaltplan vom Netzteil überarbeitet. Ich werde nun auch den Timer für das Belichtungsgerät mit einplanen. So steht nur ein Gerät auf dem Tisch. Wäre der so ok?
@ Nandfänger (Gast) >Ein Snubber bei einer rein ohm'schen Last mit 200W? Auch dann. >Optotriac mit Zerocrossing ist EMV-technisch wahrscheinlich noch >günstiger, >immerhin gibt's da um Größenordnungen weniger Induktivität. DiInduktivität hat mit dem Triac herzlich wenig zu tun. Bestenfalls die induktiven Spannungen ;-) >Ich vermute, daß da das Problem liegt. Der Regler kriegt wahrscheinlich >Probleme, weil ihm das Relais den Saft vor der Nase wegsaugt. Dann wäre das Netzteil arg schwach. Wann tritt denn das Problem auf? Bei Ein- oder Ausschalten?
Willi schrieb: > Wäre der so ok? nö, (Willi oder Andi?) R1 und R2 gehören an den Stecker auf der CPU-Platine wenn Du Störungen von der CPU fernhalten willst. (ggf. Basis-Emitter-Widerstände vorsehen). Der Sinn von C5 und C6 auf der Prozessorseite des Widerstandes ist wohl die Störung vom Massepin des Relais direkt auf den Port-Pin zu leiten oder? Freilaufdioden am Relais fehlen. Gruß Anja
Falk Brunner schrieb: > @ Nandfänger (Gast) >>Ein Snubber bei einer rein ohm'schen Last mit 200W? > Auch dann. Wenn man sich besser fühlt, kann man ihn natürlich einbauen. Nur erschließt sich mir der Sinn nicht. Original-Quote wiederhergestellt: >>> [Triac = mehr Ärger] Ein Relais ist da im Vergleich recht einfach. >> Optotriac mit Zerocrossing ist EMV-technisch wahrscheinlich noch >> günstiger, immerhin gibt's da um Größenordnungen weniger Induktivität. > DiInduktivität hat mit dem Triac herzlich wenig zu tun. Bestenfalls die > induktiven Spannungen ;-) Was willst Du mir sagen? >>Ich vermute, daß da das Problem liegt. Der Regler kriegt wahrscheinlich >>Probleme, weil ihm das Relais den Saft vor der Nase wegsaugt. > Dann wäre das Netzteil arg schwach. Ob wir es je erfahren werden? :) LG, N.
Das sieht schon ganz ok aus. Wenn du die Verlustleistung des Reglers noch etwas reduzieren willst, könntest du auch das Backlight des LCD mit angepasstem Vorwiderstand direkt auf die 12 Volt legen, aber nötig ist das nicht. Nur behalte in Erinnerung, das deine Snubber jetzt schon merklich dauernd Strom ziehen. Bei 50Hz hat ein 100n C einen Scheinwiderstand von Rc = 1/(Omega*C), wobei Omega: 2*Pi*f = 314. Setzt man 100n für den C ein ergibt sich Rc = 1/(314*0,000001) ~= 3k2. In Reihe mit 220R sinds dann rund 3k3. Der Strom durch den Snubber ist dann schon bei 230/3300 ~= 70mA, also ca. 16 Watt(!). Gut, in Reihe ist natürlich noch die Heizung und der 'Belichter', wird also weniger sein, aber keineswegs zu vernachlässigen. Die Heizung und der Belichter sind nie vollkommen stromlos. Du solltest also den Snubber-C deutlich kleiner wählen, wenn du dich nicht entschliessen kannst, Triacs einzubauen. Nandfänger schrieb: > Falk Brunner schrieb: >> @ Nandfänger (Gast) >>>Ein Snubber bei einer rein ohm'schen Last mit 200W? >> Auch dann. > > Wenn man sich besser fühlt, kann man ihn natürlich einbauen. Nur > erschließt sich mir der Sinn nicht. Würde mich auch interessieren. Geht es dir im Wesentlichen um den Kontaktabbrand? Bei einer rein ohmschen Last ist ja keine Gegen-EMK da, die das Relais sonst stressen würde.
Matthias Sch. schrieb: > Rc = 1/(314*0,000001) ~= 3k2. In Reihe mit 220R sinds dann rund 3k3. Der > Strom durch den Snubber ist dann schon bei 230/3300 ~= 70mA, Da hast Du dich wohl um eine Größenordnung verrechnet. Ich komme auf 7mA. Gruß Anja
Anja schrieb: > Da hast Du dich wohl um eine Größenordnung verrechnet. Ich komme auf > 7mA. Hoppsala, stimmt - ich habe aus Versehen 1µF statt 0,1µF eingesetzt - blöde Kommastelle. Sind also dann 1,6 Watt pro Snubber. Find ich für den Zweck aber immer noch viel.
Matthias Sch. schrieb: > Sind also dann 1,6 Watt pro Snubber. Das ist aber (fast) nur Blindleistung (VA, nicht W), also meiner Meinung nach vernachlässigbar. Gruß Dietrich
Ein 9VAC Trafo würde es auch tun. Mit einem 12V Trafo kriegst du eine DC Spannung von ca. 15.5V; bei Teillast vom Trafo eher noch mehr. Was für eine Spannung hat denn Deine Relaisspule? Die Snubbergeschichte fürs Schalten einer rein ohmischen Last finde ich etwas übertrieben, wobei: Schaden wird der Snubber sicher nicht. Das CPU Board sollte, in sich, so störsicher sein, dass es auch ohne Snubber funktioniert.
Es ist eine 12V Relaisspule, wobei auch 5V zu verfügung stehen. Einen 6V Trafo ist auch vorhanden. Hab mir auch schon überlegt, ob ich den 6V Trafo und 2 5V relais verwenden soll, um auch die verlusste am Regler klein zuhalten.
Andreas S. schrieb: > Hallo, Hab mal ein Layout vom Netzteil/Relais erstellt. Ist das so ok? Aber auch nur wenn dir ein Überschlag zwischen Netz u. Niederspannungseite egal ist. Die Relais taugen für dein Vorhaben nicht. Der Abstand zwischen Kontakt und den Spulenanschlüssen ist zu klein. Nimm andere Relais mit gösseren Abstand. Deine RC Glieder sind zu nah an die Niederspannungsseite. Kurz gesagt dein Layout ist Lebensgefährlich.
Wiso werden diese Relais dann in Steuerelektroniken von z.b. Miele eingesetzt? Z.b. in Ceranfeldern...
Andreas S. schrieb: > Wiso werden diese Relais dann in Steuerelektroniken von z.b. Miele > eingesetzt? Z.b. in Ceranfeldern... Anja hat es doch schon erklärt: Beitrag "Re: Kontroller stürzt ab"
Na dann ist es doch ok. Die eigendliche µc Geschichte inkl. der Bedienelemente sitzen mit reichlich abstend auf einer anderen Platine.
Andreas S. schrieb: > Na dann ist es doch ok. Die eigendliche µc Geschichte inkl. der > Bedienelemente sitzen mit reichlich abstend auf einer anderen Platine. Eben nicht. Oder hat dein µC keine galvanische Verbindung zur Gnd Fläche oder den Spulenanschlüssen?
Das wäre doch auch mit anderen Relais der fall. Ich kann doch auch die Fläche der Masse an den RC-Gliedern sperren.
Vernüftige Relais haben die Spule auf der einen Seite und die Kontakte auf der anderen Seite. Aber mach was du willst du hast die Verantwortung das nichts passiert.
Bitte melde dich an um einen Beitrag zu schreiben. Anmeldung ist kostenlos und dauert nur eine Minute.
Bestehender Account
Schon ein Account bei Google/GoogleMail? Keine Anmeldung erforderlich!
Mit Google-Account einloggen
Mit Google-Account einloggen
Noch kein Account? Hier anmelden.






