Wann man Audione baut mit Demodualtion und Entdämpfung zusammen in einer transistorStufe, könnte es zu unerwünschten Schwingungen im Audio-Bereich kommen wenn die Stufe fast Schwingt. Die Ursache sind die RC-Zeitkonstanten im Basis- und Kollektorbereich der Audion Stufe. Der Basiskopplungskondensator formt mit dem Basiswiderstand und der Basis-Emitterdiode des Audiondetektors eine Zeitkonstante. Die Zeitkonstante verursacht periodische Aufladen und Entladen und das hört man als Brummen, Motorboaten, usw. In der Englischen Sprache wird das "fringe howl" oder "sqeugging" genannt. Auch der Entkopplungskondensator an dem Kollektor formt met dem Kollektorwiderstand eine RC-Zeitconstante die zu unerwünschten Schwingungen führen kann. Ein Beispiel solches Empfängers mit Demodulation und Entdämpfung zusammen findet man hier unten. http://www.mikrocontroller.net/attachment/135961/RK1.PNG Um solchen unerwünschten Schwingungen im Audio-Bereich zu vermeiden, muß man die beiden Stufen (Demodulation und Entdämpfung) trennen. Kainka hat in seinem Kurzwellenaudion auf http://www.b-kainka.de/bastel3.htm auch die beiden Stufen getrennt.
Mast schrieb: > Um solchen unerwünschten Schwingungen im Audio-Bereich zu vermeiden, muß > man die beiden Stufen (Demodulation und Entdämpfung) trennen. Kainka hat > in seinem Kurzwellenaudion auf http://www.b-kainka.de/bastel3.htm auch > die beiden Stufen getrennt. man kann diese trennung sogar noch verbessern, indem man das signal für die demodulation über eine zusätzliche wicklung an der schwinkkreisspule auskoppelt, guckst anhang ;-) meiner meinung nach am besten so wickeln: =========================== DDDDD SSSSSSSSSSSSS AAA | | | | | | | a M M x y M r === -> Spulenkörper D -> Demodulatorwicklung S -> Schwingkreiswicklung A -> Antennenwicklung M = Masse a = Ausgang für Demodulator x = Anzapfung Schwingkreiswicklung y = heißes Ende Schwingkreiswicklung r = Antennenanschluss man sieht, die Demodulatorwicklung und die Schwingkreiswicklung "begegnen" sich beide am "kalten Ende".
Daß ein Audion zufällig mal schwingt ist normal. Deshalb sollte man die Rückkopplung gut dosiert einstellen können um es kurz VOR dem Schwingungseinsatz betreiben zu können. Das war schon im letzten Jahrtausend so wie man nachlesen kann.
Daß ein Audion unerwünscht schwingt (motorboating, squegging) ist ganz nicht normal. Man muß ein Audion auch nach dem Schwingungsansatz betreiben können wann man SSB-Funk empfängen möchte, dazu gehört keinen squegging oder motorboating!
Hallo Mast Pendelschwingungen entstehen durch Gleichrichtung der HF an der BE-Strecke des VT2. Das Problem kann beseitigt werden, indem C5 so klein als möglich aber gerade noch groß genug für die Rückkopplung ausgelegt wird. C5 sollte deutlich größer als die Basis-Kapazität sein, da sonst die Rückkopplung bei hohen Frequenzen früher einsetzt. Da diese ca. 20pF beträgt, würde ich 100pF für einen ersten Test wählen. Ansonsten ist die Trennung von Oszillator und Demodulator die bessere Lösung. Die Arbeitspunkte können unabhängig voneinander eingestellt werden und beeinflussen sich gegenseitig nicht. Dann hat ein Rückkoppel-Empfänger noch die Eigenschaft, dass er sich vom empfangenen Signal einfangen lässt. Die Eigenschwingung rastet regelrecht auf den Träger ein. Diese Tendenz ist proportional zur Stärke das Empfangssignals und umgekehrt propotional zum Abstand eines Signals zur Eigenresonanz und zur Rückkopplungseinstellung. Jetzt ist diese Eigenschaft ja für AM ganz angenehm, aber es stört bei CW und verhindert den Empfang eines kräftigen SSB-Signals. Das Problem kann man deutlich reduzieren, indem das NF-Poti voll aufgedreht und die Lautstärke mit einem HF-Regler eingestellt wird. Dann kann noch die Rückkopplung etwas stärker angezogen werden und für CW sollte eher ein hoher Seitenband-Ton von ca. 1kHz gewählt werden. Gruß, Bernd
B e r n d W. schrieb: > Pendelschwingungen entstehen durch Gleichrichtung der HF an der > BE-Strecke des VT2. Das Problem kann beseitigt werden, indem C5 so klein > als möglich aber gerade noch groß genug für die Rückkopplung ausgelegt > wird. C5 sollte deutlich größer als die Basis-Kapazität sein, da sonst > die Rückkopplung bei hohen Frequenzen früher einsetzt. Da diese ca. 20pF > beträgt, würde ich 100pF für einen ersten Test wählen. Nachteil ist wann C5 so klein wie möglich ist, aber groß genug für die Rückkopplung, daß man mehr NF-Geräusch hört und daß das demodulierte NF-signal zu leise ist. Dafür ist es besser Demodulation und Entdampfung zu trennen.
> daß man mehr NF-Geräusch hört und daß das demodulierte NF-signal
Das niederfrequente Rauschen unterhalb der Grenzfrequenz aus C5 und R5
bzw. dem Ri des Transistors nimmt natürlich zu.
Ich tendiere eher zu einem JFet in Hartley-Schaltung mit dem Gate direkt
am Schwingkreis. Das Rückkoppel-Poti wird auch etwas anders angeordnet
mit einem Koppel-C zum Schwingkreis. Dadurch gibt es keine
Arbeitspunkt-Änderung mehr. Obwohl in dieser Hinsicht die obige Variante
auch schon recht gut ist, da links und rechts vom Poti praktisch Null
Volt liegen.
Der Demodulator wird am Source angekoppelt, wodurch er die gepufferte HF
geliefert bekommt. Ob diese Ankopplung oder direkt am Schwingkreis eine
kleinere Rückwirkung hat müsste getestet werden. Die HF Vorstufe sollte
nur moderat verstärken, sie soll vor Allem bidirektional von der Antenne
entkoppeln.
B e r n d W. schrieb: > Der Demodulator wird am Source angekoppelt, wodurch er die gepufferte HF > geliefert bekommt. Ob diese Ankopplung oder direkt am Schwingkreis eine > kleinere Rückwirkung hat müsste getestet werden. Das würde mich auch mal interessieren. Wahrscheinlich kommt es dabei auch stark aufs Wicklungsverhältnis an. > Die HF Vorstufe sollte > nur moderat verstärken, sie soll vor Allem bidirektional von der Antenne > entkoppeln. Warum hier kein FET in Gate-Schaltung?
PS: eine mechanisch verschiebbare Antennenspule könnte eventuell das RF-Poti ersetzen - hier wäre aber die Frage, wie weit der Rückkopplungsgrad duch Änderung der Lage der Antennenspule beeinflusst wird.
Hallo gerri > Warum hier kein FET in Gate-Schaltung? Ja, geht auch. Das würde noch ein paar Teile sparen. > wie weit der Rückkopplungsgrad duch Änderung der Lage der > Antennenspule beeinflusst wird Deshalb möchte ich eines Tages diese abgeschirmte Antennenkopplung probieren. Die Antennenspule koppelt nur induktiv und ist durch ein kammartig eingesägtes Alublech vom Schwingkreis getrennt. Dadurch soll es keine Verstimmung der Empfangsfrequenz bei Annähern der Koppelwicklung geben. Die interessante Stelle fängt bei 2:13 an: http://www.youtube.com/watch?v=DVKBKCkmrWI Nachtrag: Falls die Vorstufe fest an die Antenne angekoppelt bleibt, könnte die Koppelspule zum Schwingkreis nach obigem Prinzip variiert werden.
B e r n d W. schrieb: > Die Antennenspule koppelt nur induktiv und ist durch ein > kammartig eingesägtes Alublech vom Schwingkreis getrennt. Großartig, auf die Idee muss man erst mal kommen!!! Würde mich auch mal interessieren, ob das in der Praxis funktioniert. > Nachtrag: > Falls die Vorstufe fest an die Antenne angekoppelt bleibt, könnte die > Koppelspule zum Schwingkreis nach obigem Prinzip variiert werden. Wobei die HF-Vorstufe dann auch entsprechend großsignalfest sein muss, sonst hilft die reduzierte mechanische Antennenkopplung auch nichts mehr.
B e r n d W. schrieb: > Die Antennenspule koppelt nur induktiv und ist durch ein > kammartig eingesägtes Alublech vom Schwingkreis getrennt. ... wenn das mit der elektrischen Abschirmung zwischen den Spulen so funktioniert, müsste es auch mit einer Rückkoppelspule gegen Schwingkreisspule gehen :)
> Wobei die HF-Vorstufe dann auch entsprechend großsignalfest sein muss Wie wärs mit einem geschlachteten Stereo-Poti, bei dem die 6mm Welle hinten wieder rauskommt. Dann kann gleichzeitig das verbliebene Poti den Eingang der HF-Vorstufe regeln und das Wellenende die Koppelspule bewegen. Dadurch wäre auch die mechanische Lagerung für die Koppelspule gelöst. > das mit der elektrischen Abschirmung zwischen den Spulen so > funktioniert, müsste es auch mit einer Rückkoppelspule gegen > Schwingkreisspule gehen Dann sollte es egal sein, ob die Koppelspule am kalten oder heißen Ende des Schwingkreises angeordnet ist. Der Schwingkreis hat 2 Enden: Eines für die Antenne und das Andere für die Rückkopplung. Inzwischen gibt es Leute, die beim Hartley keine Anzapfung verwenden, sondern eine extra Rückkoppel-Wicklung. Dadurch soll der Schwingkreis eine bessere Güte bekommen und dies bewirkt, daß sich der Schwingungseinsatz stabiler halten läßt.
B e r n d W. schrieb: > Dann sollte es egal sein, ob die Koppelspule am kalten oder heißen Ende > des Schwingkreises angeordnet ist. Der Schwingkreis hat 2 Enden: Eines > für die Antenne und das Andere für die Rückkopplung. Eine eventuelle Auskoppelspule für die Demodulation könnte man ja "zwischen" die Schwingkreisspule setzen?! > Inzwischen gibt es Leute, die beim Hartley keine Anzapfung verwenden, > sondern eine extra Rückkoppel-Wicklung. Dadurch soll der Schwingkreis > eine bessere Güte bekommen und dies bewirkt, daß sich der > Schwingungseinsatz stabiler halten läßt. Bei Hartley ist die Beeinflussung der RK bei Frequenzverstellung mit am geringsten, meine ich... Hast du zufällig einen konkreten Schaltplan für eine Hartley-Schaltung mit getrennter RK-Spule, die auch bei 1,5V noch sicher schwingt?
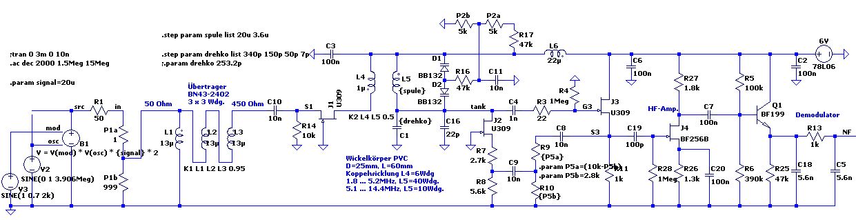
Hier habe ich einen Schaltplan eines Rückkopplubgsempfängers mit getrennten Demodulation- und Entdämpfungsstufen. Es händelt hier sich um eine Hartley Entdämpfungsschaltung und eine Demodulationsschaltung welche als "Infinite Impedance Detector" geschaltet ist. Mann könnte auch FETs statt BJTs gebrauchen in dieser Empfängerschaltung.
Danke für das Schaltbild! Habe zwischenzeitlich das Schaltbild von ganz oben für Schwenkspulen modifiziert. Damit die HF-Vorstufe nicht übersteuert, habe ich überlegt, dass es sinnvoll ist, die Antenne über verschieden große Cs auf den Emitter von VT1 zu schalten. So hat man beides: eine schwenkbare Antennenspule am Schwingkreis und eine schaltbare "Antennenregelung" vor der HF-Vorstufe (nehme an, dass ein übersteuerter VT1 breitbandige Störungen erzeugt, die über die Kopplung von L2 nicht mehr beseitigt werden können). Werde mal versuchen, es für 80m und eine Spannung Ub von 3V aufzubauen. Wahrscheinlich sollte anders als im Schaltbild das kalte Ende von L1 zu L2 gerichtet sein. Außerdem wäre es wahrscheinlich trotz "Zackenblech" günstiger, L3 im Gegensinn zu L2 zu wickeln und das kalte Ende von L3 auf L2 zu richten.
Hallo gerri > Hast du zufällig einen konkreten Schaltplan Das geht mit jeder Hartley-Schaltung. Wie immer muss halt die Rückkopplung richtig rum gepolt sein. Aber Du hast es ja schon korrekt gezeichnet. Im konkreten Fall hat es sich um ein Röhren-Audion in ECO-Schaltung gehandelt, möglicherweise in der yahoo group regenrx. Keine Ahnung, ob ich das noch finde. Es ging einfach darum, dass eine Anzapfung am Schwingkreis die Güte verschlechtert. > die auch bei 1,5V noch sicher schwingt? Ist das nicht Selbstkasteiung? Wenn jemand schon diesen Aufwand treiben will, dann wenigstens mit einer vernünftigen Betriebsspannung. Mit 1,5 Volt bringt der Bipolar-Transistor als Vorverstärker eine deutlich höhere Verstärkung. Der Hartley scheint mit dem BF245A noch zu schwingen, wenn die Rückkoppelspule auf 1/4 der Windungszahl des Schwingkreises erhöht wird. Mit mehr Spannung reichen normalerweise 2 Windungen. Für erste Versuche auf 80m können 4:16:4 Windungen auf D=40mm verwendet werden, wobei sich dann die Koppelwicklung vom Vorverstärker beweglich hinter der kammartigen Abschirmung befindet.
Danke fürs Schaltbild und die Infos! Überlege im Moment noch, wie ich die Schwingkreisspule gestalte. Entweder mit Spulenkörper und mehradriger, PVC-isolierter Schaltlitze - oder aus 1mm Silberdraht freischwebend. Das ganze wird auf jeden Fall eine kleine, mechanische Herausforderung... Ja, du hast recht, 1,5V sind albern. Denke mal, zwei oder drei AA-Akkus sollten es schon sein. 9V-Block würde ich lieber vermeiden. B e r n d W. schrieb: > Es ging einfach darum, dass eine Anzapfung am > Schwingkreis die Güte verschlechtert. Und das ist so?
>> dass eine Anzapfung am Schwingkreis die Güte verschlechtert. > Und das ist so? Eine Güte von 50 verschlechtert sich eventuell "nur" auf 49, aber ein hohes Q von 350 möglicherweise auf 300. Ursachen sind verdrilltes rausführen eines Drahtes, Lötzinn auf der Silberschicht, Unstetigkeiten in der Wicklung, schlecht angelötete Litze, ungleichmässiger Abstand der Drähte... Aber ist das relevant? Für denjenigen, der AM-Radio hört sicher nicht. Auch 80m Afu. ist nicht das Problem. Das kann jedes Audion, falls die Rückkopplung weich einsetzt. Aber beim 40m Band wird das schon etwas schwieriger und beim 20m Band fast unmöglich. Einzelne QSOs kann ich schon mithören, aber ich hätte gerne ein alltagstaugliches Gerät, welches mit Ausnahme der Seitenbandunterdrückung fast an einen Superhet herankommt. Dann fängt man an, die letzten Reserven auszureizen, sprich die Abhängigkeiten/Rückwirkungen zwischen Rückkopplung, Empfangsfrequenz und Signalstärke soweit als technisch möglich zu reduzieren. Das Audion wird verhätschelt wie ein VFO, welcher nur ein paar Hz in der Minute weglaufen darf. Auch die Betriebsspannung wird stabilisiert, um ein Weglaufen zu verhindern. Und was passiert mit den beweglichen Koppelwicklungen bei einer Bereichsumschaltung? Verschlechtert die Bandumschaltung auch die Güte? Besser wäre ein Zweikreiser für die Weitabselektion.
B e r n d W. schrieb: > Auch 80m Afu. ist nicht das Problem. Das kann jedes Audion, falls die > Rückkopplung weich einsetzt. Aber beim 40m Band wird das schon etwas > schwieriger und beim 20m Band fast unmöglich. Das deckt sich absolut mit meinen Erfahrungen! > Dann fängt man an, die letzten Reserven auszureizen, sprich die > Abhängigkeiten/Rückwirkungen zwischen Rückkopplung, Empfangsfrequenz und > Signalstärke soweit als technisch möglich zu reduzieren. Hast du in dem Zusammenhang schon mal versucht, das Signal für die Demodulation über eine Extraspule auszukoppeln? Aufs erste Überlegen würde ich vermuten, dass ein "ideales" Audion mit so wenig HF-Bauteilen wie irgend möglich auskommen müsste, um die Gefahr von Phasendrehungen bei höheren Frequenzen weitgehend zu bannen. > Und was passiert mit den beweglichen Koppelwicklungen bei einer > Bereichsumschaltung? Verschlechtert die Bandumschaltung auch die Güte? Möglicherweise wäre es sinnvoll, die RK mit der beweglichen Koppelwicklungen nur grob einzustellen und mit einem Poti von Hand fein nachzuregeln!? > Besser wäre ein Zweikreiser für die Weitabselektion. Hatte schon an eine abstimmbare Loop-Antenne als "ersten Kreis" gedacht. Meine Erfahrung hat bisher allerdings gezeigt, dass sich so SSB-Sendungen nur sehr schwer empfangen lassen, weil eine "BFO-Einstellung" sowohl über das Audion als auch über die Loopantenne geregelt werden muss. Könnte man die HF-Vorstufe zur Entkopplung der Antenne irgendwie so auslegen, dass sie mehr oder weniger nur fürs 80m-Band arbeitet und alles andere ausgefiltert wird?
B e r n d W. schrieb: > Auch 80m Afu. ist nicht das Problem. Das kann jedes Audion, falls die > Rückkopplung weich einsetzt. Aber beim 40m Band wird das schon etwas > schwieriger und beim 20m Band fast unmöglich. Verbessert sich der SSB-Empfang auf 20m, wenn man die Rückkopplung wie bei AM grade nicht überdreht und ein externes BFO-Signal einspeist?
schon mal was von charles kitchen gehört? http://www.geojohn.org/Radios/MyRadios/RegenSW/RegenSW.html
> Verbessert sich der SSB-Empfang auf 20m, wenn man die Rückkopplung wie > bei AM grade nicht überdreht und ein externes BFO-Signal einspeist? Ja, das löst 80% der Probleme, schafft aber auch neue, wie z.B. den Gleichlauf zwischen BFO und Audion. Um jegliche Beeinflussung zu vermeiden, kann der BFO auch auf der halben Frequenz betrieben werden. Dann mischt sich die 1. Harmonische mit dem Signal. Zuerst wird mit dem Audion mit angezogener Rückkopplung die Empfangsfrequenz gesucht. Dann wird die Rückkopplung zurückgedreht und der BFO auf den optimalen Seitenton gestellt. Dann muss nochmals das Audion auf das Empfangsmaximum gedreht werden. Also recht umständlich. Möglicherweise geht die Bedienung in einem kleinen Frequenzbereich mit einem Doppel-Drehko und einer BFO-Korrektur etwas einfacher. > schon mal was von charles kitchen gehört? Ja, kenn ich. Auch die Pendelempfänger sind nicht schlecht. Der Drehkondensator an der Ticklerspule ist ja prinzipbedingt variabel. Kapazitäten werden von der Rückkoppel-Spule in den Schwingkreis transformiert und beeinflussen die Empfangsfrequenz. Der Abschirmkamm verhindert nur die kapazitive Kopplung zwischen den Spulen, aber nicht diesen Effekt. Aber für 40m reicht die Stabilität vermutlich noch.
B e r n d W. schrieb: > Aber ist das relevant? Für denjenigen, der AM-Radio hört sicher nicht. > Auch 80m Afu. ist nicht das Problem. Das kann jedes Audion, falls die > Rückkopplung weich einsetzt. Aber beim 40m Band wird das schon etwas > schwieriger und beim 20m Band fast unmöglich. Einzelne QSOs kann ich > schon mithören, aber ich hätte gerne ein alltagstaugliches Gerät, > welches mit Ausnahme der Seitenbandunterdrückung fast an einen Superhet > herankommt. Auf dem 20m-Band muß mann einen separaten BFO (Beat Frequency Oscillator) gebrauchen zum demodulieren des SSB-Funks. Der Rückkoplungsaudion wird zu einem Directmischer Empfänger umgesetzt.
> Auf dem 20m-Band muß mann einen separaten BFO (Beat Frequency > Oscillator) gebrauchen zum demodulieren des SSB-Funks. Das hab ich so schon gemacht und weiss, dass es funktioniert. Aber dann geht die Einfachheit verloren und die Bedienung wird wirklich umständlich. Allerdings war bei mir der BFO nicht mitlaufend, sondern ich hab einen externen Signalgenerator eingespeist. Zum Schluss kommt sowas dabei raus mit einem Audion als Nachsetzer: http://www.qsl.net/w/wd4nka//TEXTS/qdynef.htm Das ist dann aber im Prinzip schon ein Superhet!
Hier ist übrigens der originale Kitchin-Beitrag http://www.arrl.org/files/file/Technology/tis/info/pdf/9811qex026.pdf
Im Anhang eine Skizze für mein Bauvorhaben. Frage: Wofür ist das Netzwerk aus C1 und R2 gut? Man findet es bei vielen FET-Audions vor dem Gate (auch bei Röhren). R2 sorgt wahrscheinlich für die Weiterleitung einer "negativen" Gatespannung gegenüber Source. Wobei bei dem Schaltplan im Anhang ein Soure-Widerstand quasi nicht vorhanden ist (nur die Spule), der für die oben genannte Potentialdifferenz sorgt. Ob das trotzdem so funktioniert?
> Wofür ist das Netzwerk aus C1 und R2 gut? Man findet es bei > vielen FET-Audions vor dem Gate (auch bei Röhren). Bei JFets: Es kann als Netzwerk dienen, damit bei hohen Frequenzen die Rückkopplung nicht zu stark nachläßt. Bei großen Amplituden ab 0,6Volt wird die GS-Diode leitend und das Gate lädt sich negativ auf. Ich könnte mir vorstellen, dass dadurch der Schwingungseinsatz weicher wird. Demoduliert wird entweder am Source oder wie hier am Drain. Röhre: Bei Röhren handelt es sich dann meist um ein echtes Audion mit Gittergleichrichtung. Typische Werte sind 47pF und 1,5Meg. Ins Gitter fließt schon Strom ab >=0 Volt gegenüber der Kathode. Das gleichgerichtete Signal wird anschließend von der Röhre verstärkt, weshalb das Audion empfindlicher ist als ein Anodendemodulator. Besonders bei großen Amplituden hat aber die Anodendemodulation einen geringeren Klirrfaktor. > ein Soure-Widerstand quasi nicht vorhanden ist > Ob das trotzdem so funktioniert? Das geht. Am Source fließt halt der fest eingestellte Strom des JFet bei Ugs=0.
B e r n d W. schrieb: > Eine Güte von 50 verschlechtert sich eventuell "nur" auf 49, aber ein > hohes Q von 350 möglicherweise auf 300. Ursachen sind verdrilltes > rausführen eines Drahtes, Lötzinn auf der Silberschicht, Unstetigkeiten > in der Wicklung, schlecht angelötete Litze, ungleichmässiger Abstand der > Drähte... ... wobei ich mich frage, ob so ein Alu-Kamm direkt vor der Spule nicht auch die Güte nachhaltig beeinflusst!? (auch, wenn durch die Schlitze Wirbelströme vermindert werden) Danke für die Infos! > Ich könnte mir > vorstellen, dass dadurch der Schwingungseinsatz weicher wird. Wodurch genau? > Bei JFets: > Es kann als Netzwerk dienen, damit bei hohen Frequenzen die Rückkopplung > nicht zu stark nachläßt. Klingt fast so, als könnte man dieses Netzwerk probehalber auch weglassen!? Bin grade mit dem Wickeln der Spulen beschäftigt. @Bernd: eine schwenkbare Antennenspule ist bei Verwendung von einem entkoppelnden HF-Vorverstärker eher kontraproduktiv, oder was hältst du persönlich davon? Wie viel Störung trägt der HF-T. wohl in der Praxis in den Schwingkreis?
> ob so ein Alu-Kamm direkt vor der Spule nicht > auch die Güte nachhaltig beeinflusst!? Sicher nur wenig, das hängt auch vom Abstand ab. Für UKW nimmt man Alukerne zum Abgleich, weil Eisenpulver die Güte verschlechtert. Das Eindrehen des Kerns verringert die Induktivität, weil er die Feldlinien verdrängt. > dass dadurch der Schwingungseinsatz weicher wird. Wodurch genau? Weil in Richtung höherer Amplituden das Gate negativer wird, flacht die Verstärkung ab. Dies bewirkt zumindest oberhalb vom Schwingungseinsatz einen flacheren Anstieg und gute Regelbarkeit der Amplitude. > Klingt fast so, als könnte man dieses Netzwerk > probehalber auch weglassen!? Ich würde das erst einbauen, falls es in dieser Richtung Probleme gibt. > eine schwenkbare Antennenspule ist bei Verwendung von einem > entkoppelnden HF-Vorverstärker eher kontraproduktiv, Ich hatte schon eine Rückwirkung von der Vorstufe auf das Audion. Die Pentoden-Vorstufe wurde über den Kathodenwiderstand geregelt. Dies gilt mit Sicherheit auch für Halbleiter. Zumindest wäre ich sehr vorsichtig mit jeglicher Regelung, welche den Arbeitspunkt beeinflusst. Dies hat auch immer eine Rückwirkung auf Frequenz und/oder Rückkopplung. Falls die Koppelwicklung vom Schwingkreis weggeschwenkt wird ist die Kopplung immer so gering als möglich und dadurch auch der Einfluss am kleinsten. Allerdings könnte bei einer guten Antenne die Vorstufe übersteuert werden. > Wie viel Störung trägt der HF-T. wohl in der Praxis > in den Schwingkreis? Ich vermute, Du meinst HF-Transistor. Wird der Eingang geregelt, hat das Vorteile bezüglich Übersteuerung, aber das Rauschen des Vorverstärkers ist immer präsent. Wird die Kopplung zum Schwingkreis geregelt, reduziert sich das Rauschen mit, jedoch hat die HF-Vorstufe keinen Schutz gegen Übersteuerung. Um die Vorstufe zu übersteuern, muss allerdings schon ein recht kräftiges Signal vorhanden sein. Auf der anderen Seite verstärkt die Vorstufe ohne weiteren Schwingkreis breitbandig und innerhalb dieses Bereiches gibt es fast immer einen starken Sender (zumindest nachts).
B e r n d W. schrieb: >> ob so ein Alu-Kamm direkt vor der Spule nicht >> auch die Güte nachhaltig beeinflusst!? > > Sicher nur wenig, das hängt auch vom Abstand ab. Der soll vermutlich möglichst nah an die Schwingkreisspule, damit die Koppelspule(n) nicht zu weit entfernt sind. >> dass dadurch der Schwingungseinsatz weicher wird. Wodurch genau? > > Weil in Richtung höherer Amplituden das Gate negativer wird, flacht die > Verstärkung ab. Dies bewirkt zumindest oberhalb vom Schwingungseinsatz > einen flacheren Anstieg und gute Regelbarkeit der Amplitude. Klingt interessant! Eventuell könnte man diesen Effekt künstlich noch weiter aufbauen?! > Allerdings könnte bei einer guten Antenne die Vorstufe > übersteuert werden. Wahrscheinlich wird "nur" eine Langdrahtantenne verwendet (ca. 2m). Werde wohl die schwenkbare Antennenspule aufbauen und die Vorstufe erst mal komplett weglassen (soll aber auf jeden Fall nachgerüstet werden). Die Antennenspule muss nicht dauernd nachjustiert werden, denke ich. Von da her dürfte sich die "dynamische" Beeinflussung in Grenzen halten. Die Spulen inklusive Halterungen sind mittlerweile fertig. Werde die Tage ein Foto posten. Wenn es klappt, wird heute abend der Oszi um den Schwingkreis aufgebaut (für den Fall, dass sich bei den aktuellen Temperaturen das Lötzinn nach dem Erhitzen wieder verfestigt ;-)).
Inzwischen hab ich ein paar Versuche an meinem TenTec Nachbau durchgeführt. Unter anderem hab ich eine extra Koppelwicklung (L4) zwischen Vorstufe und Schwingkreis eingefügt. Zuvor war die Vorstufe direkt am Schwingkreis angeschlossen. Der Einfluss des HF-Reglers auf die Empfangsfrequenz hat sich deutlich reduziert. Er ist bei 80m und bei 40m kaum noch feststellbar, bei 20m aber noch deutlich vorhanden. Die Drift beträgt bei 20m ca. 500 Hz. Ähnlich verhält es sich mit dem Signal. Eigentlich bleibt ja der Koppelfaktor innerhalb eines Bereiches konstant. Aber die Verstärkung der Vorstufe nimmt von 20dB bei 80m auf 30dB bei 20m zu. Eventuell sollte die Koppelwicklung mit dem Bereich umgeschaltet werden. Der Dynamikumfang des HF-Reglers beträgt ca. 40 dB. Das erscheint mir nicht ausreichend, 60dB sollten es schon sein. Möglicherweise könnte hier ein Stereo-Poti kaskadiert werden. Bei verbesserter Regel-Dynamik könnte evtl. der Koppelfaktor wieder erhöht werden, denn im ungünstigsten Fall höre ich schwache Signale auf 180m nicht mehr und woanders ist alles übersteuert. Trotzdem konnte ich auf 20m ein paar QSOs mithören, was vorher so nicht ging. Es war also ein Schritt in die richtige Richtung. Eventuell schau ich mir die Kitchin-Schaltung etwas genauer an, denn inzwischen ist mir der Schwingungseinsatz des TenTec-Nachbaus nicht mehr sanft genug. Die Rückkopplung ist da, vorsichtig ausgedrückt, etwas unorthodox gelöst. Möglicherweise hab ich mich auch zu sehr an den weichen Einsatz des ECO-Audions gewöhnt.
Interessantes Konzept, ich bin schwer beeindruckt!!! B e r n d W. schrieb: > Unter anderem hab ich eine extra Koppelwicklung (L4) > zwischen Vorstufe und Schwingkreis eingefügt. Zuvor war die Vorstufe > direkt am Schwingkreis angeschlossen. Gute Idee! Könntest du eventuell probehalber eine Domodulator-Wicklung an der Schwingkreisspule hinzufügen und dort über C19 ganz normal den HF-Amp. und die Demodulatorstufe anschließen. Mich würde mal interessieren, ob das einen stabilisierenden Effekt auf das ganze System hat. > Der > Dynamikumfang des HF-Reglers beträgt ca. 40 dB. Das erscheint mir nicht > ausreichend, 60dB sollten es schon sein. Möglicherweise könnte hier ein > Stereo-Poti kaskadiert werden. Oder einen schaltbaren Koppel-C für die Antenne einfügen von sehr klein bis groß. > Trotzdem konnte ich auf 20m ein paar QSOs mithören, was vorher so nicht > ging. Es war also ein Schritt in die richtige Richtung. Glückwunsch! Bei mir ist audionmäßig auf SSB bei allem über 40m Schluss. > ...denn > inzwischen ist mir der Schwingungseinsatz des TenTec-Nachbaus nicht mehr > sanft genug. Du hast ein ECO-Audion aufgebaut? Version 1 oder 2? Im Moment überlege ich in Analogie an Version 2, statt eines normalen FETs einen Dualgate-Typen zu verwenden und die Antenne dort über das Steuergate einzuspeisen, wenn dadurch wirklich die Störstrahlung bei überdrehter RK ausreichend vermindert wird...
Hallo Gerri > probehalber eine Domodulator-Wicklung an der Schwingkreisspule > hinzufügen und dort über C19 ganz normal den HF-Amp. und die > Demodulatorstufe anschließen. J3 wirkt ja schon als Puffer zwischen Schwingkreis und Demodulator. Besser kann das kaum noch entkoppelt werden. C19 an einer Koppelwicklung würde den Schwingkreis unnötig bedämpfen. Momentan hat die Schaltung vier Probleme: 1. Die eingekoppelte HF steigt in Richtung hoher Frequenzen an. Da werde ich versuchen, am Wochenende eine Lösung zu finden. Das Problem muss erst mal genauer simuliert werden. 2. Die Rückkopplung kommt bei hohen Frequenzen früher Dies könnte mit Punkt 1 zusammenhängen. - Die Rückkopplung setzt nicht weich genug ein Entweder muss ein anderer Arbeitspunkt eingestellt werden oder ich steige auf eine Hartley-Schaltung um. - In der Nähe des Schwingungseinsatzes erzeugt der Oszillator niederfequentes Rauschen Im Original-Schaltplan ist C4 viel kleiner. Andererseits hätte ich vermutet, dass mit großem C4 das Rauschen kleiner wird. > Du hast ein ECO-Audion aufgebaut? Version 1 oder 2? Ich versteh die Frage nicht, was ist Version 1 bzw. Version 2? Ich hab verschiedene Varianten aus Ein- und Zweikreisern getestet und auch ein Kaskoden-Audion. Die Kaskode war nicht schlecht, aber das Eco war besser. Die Leistung nimmt mit höherer Betriebsspannung zu, aber der Schwingungseinsatz wird oberhalb 40-45Volt allmählich apruppter. Die Wald- und Wiesenröhre EF80 funktioniert mit am Besten. Auch beim Zweikreiser bin ich bei der Kopplung steckengeblieben bzw. es fehlt noch der richtige Durchbruch für ein brauchbares Gerät auf 20m. Das Signal muss wirklich effektiv zurückgeregelt werden können, ohne das sich die Empfangsfrequenz verstimmt, dann geht es auch auf 20m.
B e r n d W. schrieb: >> Du hast ein ECO-Audion aufgebaut? Version 1 oder 2? > > Ich versteh die Frage nicht, was ist Version 1 bzw. Version 2? Hallo, ganz kurz, dachte bei ECO an diese beiden Schaltungen: http://www.jogis-roehrenbude.de/Roehren-Geschichtliches/Radiomann/EF98-ECO-1.htm http://www.jogis-roehrenbude.de/Roehren-Geschichtliches/Radiomann/EF98-ECO-2.htm EF80 ist besser als EF98? Komme später noch mal ausführlich auf das andere Audion zurück.
http://www.radiofreund.12see.de/pultaudion_3_3039837.html warum liegt hier das schirmgitter auf einer schwingkreisspulen-anzapfung?
flo schrieb: > warum liegt hier das schirmgitter auf einer > schwingkreisspulen-anzapfung? ach nee, das ist die katode... trotzdem merkwürdig!?!!
flo schrieb: >> warum liegt hier das schirmgitter auf einer >> schwingkreisspulen-anzapfung? > > ach nee, das ist die katode... trotzdem merkwürdig!?!! jetzt hats geklingelt, die ist für die rückkopplung
B e r n d W. schrieb: > J3 wirkt ja schon als Puffer zwischen Schwingkreis und Demodulator. > Besser kann das kaum noch entkoppelt werden. C19 an einer Koppelwicklung > würde den Schwingkreis unnötig bedämpfen. Hm, aber bei 14MHz hat die parasitäre Gate-Kapazität von J4 vielleicht doch mehr Einfluss, als man denkt?!! > 1. Die eingekoppelte HF steigt in Richtung hoher Frequenzen an. > > Da werde ich versuchen, am Wochenende eine Lösung zu finden. Das Problem > muss erst mal genauer simuliert werden. Das muss man wirklich geschickt austarieren! > - Die Rückkopplung setzt nicht weich genug ein Das ist leider bei Halbleiter-Rückkopplungsempfängern oft der Fall... auch, dass die Rückkopplung nicht "monoton steigend" anzieht. > Entweder muss ein anderer Arbeitspunkt eingestellt werden oder ich > steige auf eine Hartley-Schaltung um. > > - In der Nähe des Schwingungseinsatzes erzeugt der Oszillator > niederfequentes Rauschen Ja, prassel-knister - ob das mit den PN-Übergängen zusammenhängt? > Das Signal muss wirklich effektiv zurückgeregelt werden können, ohne das > sich die Empfangsfrequenz verstimmt, dann geht es auch auf 20m. Eventuell einen zweistufigen HF-Verstärker/Impedanzwandler zwischenschalten. Meine Hoffnung ist im Moment, dass man mit einer schwenkbaren Antennenspule schon mal auf fast das Minimum runtergegeln kann. Die Spule bleibt dann in der Stellung stehen und der Rest wird über das HF-Poti am Eingang geregelt. So würde dessen Einfluss auf den Schwingkreis/die RK noch mal deutlich reduziert. Eventuell würde ein abgeschirmter HF-Vorverstärker auch weiterhelfen...
B e r n d W. schrieb: > Entweder muss ein anderer Arbeitspunkt eingestellt werden oder ich > steige auf eine Hartley-Schaltung um. Wobei dann der Vorteil des Tentec (wie ich ihn verstehe) entfällt, nämlich, dass eine Spule ohne Anzapfung verwendet werden kann. Wobei meine relativ begrenzte Erfahrung sagt, dass Hartley-Schaltungen sich bei Rückkopplungsempfängern wesentlich gutmütiger verhalten.
>>> Du hast ein ECO-Audion aufgebaut? Version 1 oder 2? >> Ich versteh die Frage nicht, was ist Version 1 bzw. Version 2? > http://www.jogis-roehrenbude.de/Roehren-Geschichtliches/Radiomann/EF98-ECO-1.htm > http://www.jogis-roehrenbude.de/Roehren-Geschichtliches/Radiomann/EF98-ECO-2.htm Beide haben funktioniert, aber die Schirmgitter-Ankopplung hatte ich aus irgeneinem Grund wieder verworfen. Andererseits sind g1 und g2 nebeneinander angeordnet, Cg1g1 beträgt bei der EF80 2,6pF, bei der EF98 3pF. Dann ist sicher noch eine Beeinflussung da. Eventuell könnte mal das Bremsgitter probiert werden, denn g1 wird ja durch g2 abgeschirmt. > EF80 ist besser als EF98? Ich bin mir nicht sicher, ob ich überhaupt eine EF98 habe. Die EF98 wird oft bei 12V Audions eingesetzt. Ich kann aber die Betriebsspannung frei wählen. Bei 45Volt hat es bei mir am Besten funktioniert. Die Anodenspannung wird vorher auf 85V mit einem Glimmstabi stabilisiert. Ohne Stabi gibt es einen Einfluss von der Lötkolbenheizung auf die Rückkopplung. >> - In der Nähe des Schwingungseinsatzes erzeugt der Oszillator >> niederfequentes Rauschen > Ja, prassel-knister - ob das mit den PN-Übergängen zusammenhängt? Ohne Antenne gehen Röhren kaum hörbar in den Autodyne-Modus über. Mit der richtigen Schaltung sollte das mit Transistoren auch möglich sein. > dass Hartley-Schaltungen sich bei Rückkopplungsempfängern > wesentlich gutmütiger verhalten. Mit einer ECF82 hat das sogar noch bei UKW funktioniert. >> Das Signal muss wirklich effektiv zurückgeregelt werden können, ohne das >> sich die Empfangsfrequenz verstimmt, dann geht es auch auf 20m. > Eventuell einen zweistufigen HF-Verstärker/Impedanzwandler > zwischenschalten. > Meine Hoffnung ist im Moment, dass man mit einer schwenkbaren > Antennenspule schon mal auf fast das Minimum runtergegeln kann. > Die Spule bleibt dann in der Stellung stehen Die Verstärkung muss sich auf jeden Fall ein einem weiten Bereich regeln lassen. Signale, die sowiso schon sehr schwach ankommen sollten ohne Dämpfung oder sogar mit einer kleinen Verstärkung zum Schwingkreis gelangen. Erst verstärken, dann abschwächen, das reduziert den Dynamikbereich.
B e r n d W. schrieb: > Eventuell könnte mal > das Bremsgitter probiert werden Das wäre einen Versuch wert! > Bei 45Volt hat es bei mir am Besten funktioniert. Die > Anodenspannung wird vorher auf 85V mit einem Glimmstabi stabilisiert. > Ohne Stabi gibt es einen Einfluss von der Lötkolbenheizung auf die > Rückkopplung. Kannst du den Schaltplan posten? Warum ein Glimmstabi und keine Zenerdiode? Meinst du die Röhrenheizung? > Ohne Antenne gehen Röhren kaum hörbar in den Autodyne-Modus über. Mit > der richtigen Schaltung sollte das mit Transistoren auch möglich sein. Was ist der Autodyne-Modus? > Mit einer ECF82 hat das sogar noch bei UKW funktioniert. Ob es Sinn machen würde, bei einer ECF82 die Triode für die HF-Vorstufe zu verwenden und die Pentode fürs Audion, insbesondere auch im Hinblick auf die Entkopplung von Audion und Antenne (Störabstrahlungsreduzierung)? Mein Schwenkspulenaudion ist derzeit noch in der Mache. Die solide Befestigung/Aufhängung der Spulen war doch etwas aufwändiger, als ich dachte. So langsam ist das Problem aber gelöst.
>> Mit einer ECF82 hat das sogar noch bei UKW funktioniert. > Ob es Sinn machen würde, bei einer ECF82 die Triode für > die HF-Vorstufe zu verwenden und die Pentode fürs Audion Genau so ist das halbfertige Projekt aufgebaut: Beitrag "Re: Wo sind die Audion-Bauer?" Das hatte ich schon mal gepostet. Beitrag "Re: Wo sind die Audion-Bauer?" Der Barkhausen spricht vom Mitnahme-Effekt, manchmal wird er auch Pulling- oder Blocking-Effekt genannt. >> Ohne Antenne gehen Röhren kaum hörbar in den Autodyne-Modus über. > Was ist der Autodyne-Modus? Autodyne-Modus bedeutet slbstschwingend für SSB- und CW-Empfang. Die Schwingung setzt ohne Empfangssignal fast unhörbar ein. Das ist ein Hinweis für ein sehr rauscharmes Audion. In dem Fall kann das HF-Signal reduziert und die NF-Verstärkung erhöht werden. Ein möglichst kleines HF-Signal ist die Voraussetzung für einen stabilen SSB-Empfang auf höheren Frequenzen. >> einen Einfluss von der Lötkolbenheizung auf die Rückkopplung. > Meinst du die Röhrenheizung? Wenn mein Weller-Lötkolben taktet, schwingt die Anodenspannung ein paar mV hoch und runter. Dies beeinflusst die Rückkopplung beim ECO-Audion, vermutlich über die Schirmgitterspannung. Bezüglich Frequenzstabilität schadet eine stabilisierte Betriebsspannung sicher auch nicht. >> Die Anodenspannung wird vorher auf 85V mit einem Glimmstabi stabilisiert. > Kannst du den Schaltplan posten? Gibts noch nicht. Bisher hab ich eine 45V Betriebsspannung für Experimente und 250V im Chassis mit einem bereits funktionierenden NF-Verstärker mit einer ECL82. Die stabilisierten 45Volt müssen später aus den 250V erzeugt werden. > Warum ein Glimmstabi und keine Zenerdiode? Geht im Prinzip beides. Aber die Z-Diode sollte mindestens 1 Watt aushalten. > Mein Schwenkspulenaudion ist derzeit noch in der Mache Da bin ich mal gespannt!
B e r n d W. schrieb: > Genau so ist das halbfertige Projekt aufgebaut: > Beitrag "Re: Wo sind die Audion-Bauer?" Ah, Danke, super!!! > Das hatte ich schon mal gepostet. > Beitrag "Re: Wo sind die Audion-Bauer?" > Der Barkhausen spricht vom Mitnahme-Effekt, manchmal wird er auch > Pulling- oder Blocking-Effekt genannt. Krass, dann ist ein Direktmischer dem Audion im "Mitnahmebereich" völlig überlegen!?! > Wenn mein Weller-Lötkolben taktet, schwingt die Anodenspannung ein paar > mV hoch und runter. Weil die Netzspannung sich ändert? > Gibts noch nicht. Bisher hab ich eine 45V Betriebsspannung für > Experimente und 250V im Chassis mit einem bereits funktionierenden > NF-Verstärker mit einer ECL82. Die stabilisierten 45Volt müssen später > aus den 250V erzeugt werden. ECF82 und ECL82 habe ich auch noch irgendwo, nebst Eisen (AÜ und NT). Deshalb auch die Frage oben bezüglich der Triode als Vorstufe :) >> Mein Schwenkspulenaudion ist derzeit noch in der Mache > > Da bin ich mal gespannt! Die Halterung für die RK-Spule ist mittlerweile fertig, das war wirklich Maßarbeit, Holz auf Holz mit Graphitschmierung. Trotzdem gleitet es nicht 1a (eher 1b). Denke mal, längerfristig müsste ein Teflonlager her... Elektronik ist noch nicht angeschlossen.
>> Der Barkhausen spricht vom Mitnahme-Effekt, manchmal wird er auch >> Pulling- oder Blocking-Effekt genannt. > Krass, dann ist ein Direktmischer dem Audion im "Mitnahmebereich" völlig > überlegen!?! Deshalb wird oft dem VFO ein Puffer-Verstärker nachgeschaltet, um eine Wechselwirkung zwischen Signal und Oszillator zu verhindern. Ich hatte schon mal einen Einfluss vom Frequenzzähler auf den VFO. Ein zweistufiger Vorverstärker für den Zähler-Eingang hat das behoben. Das Audion hat aber auch Vorteile. Es kann bis zu 80dB Verstärkung erreichen und es können fast alle Betriebsarten demoduliert werden. Und der Mitnahme-Effekt ist ja für AM von Vorteil. Das rastet ein wie eine PLL. >> Wenn mein Weller-Lötkolben taktet, schwingt die Anodenspannung ein paar >> mV hoch und runter. > Weil die Netzspannung sich ändert? Ja, auch ohne Lötkolben ist das Netz nie ganz stabil. Es geht immer 1-2 Volt hoch und runter.
Bitte melde dich an um einen Beitrag zu schreiben. Anmeldung ist kostenlos und dauert nur eine Minute.
Bestehender Account
Schon ein Account bei Google/GoogleMail? Keine Anmeldung erforderlich!
Mit Google-Account einloggen
Mit Google-Account einloggen
Noch kein Account? Hier anmelden.







