Hallo Leute, ich sitz gerade am Entwurf eines Flyback-Konverters, der aus 20V -> 350V machen soll (>500W, 2 Phasen) Es geht um die Energie in der Streuinduktivität, die mir beim abschalten ordentlich Spannung raushaut. In der Simulation habe ich am Mosfet eine Verlustleistung von durchschnittlich 10W, real rechne ich lieber mit 15W. Ich frage mich nun, ob ich den Umweg über RCD-Snubber gehe, oder ob ich auf ActiveClamping per TVS setze. Das Problem bei einem Snubber liegt darin, die Kapazität wieder zu entladen. Dafür benöige ich einen Widerstand und der verheizt Energie, zumal die Primärspannung prinzipbedingt über VCC liegt. Zusätzlich bedarf ein Snubber niederohmige und vorallem niederinduktive Widerstände, die zu allem überfluss auch noch etwas Leistung abkönnen müssen. (Simulation sagt: 1..5W) Also kostet das alles einen haufen Geld und Platz auf der Platine obendrein. Bei nur 15W in einem TO220 gehäuse drängt sich mir die Idee des Active Clampings auf. Zusätzlich möchte ich das Streufeld mit einer Kupferfolie um den Trafo kurzschließen - damit habe ich aber wenig Erfahrung, habe die maßnahme bisher nur in einem Paper gelesen.. Spricht irgendwas gegen ActiveClamping? Muss man da irgendwas spezielles beachten? (Außer eine relativ hochohmige Gateansteuerung) Ist ein Snubber trotz Active Clamping nötig? Ich wäre über eine zweite Meinung sehr Dankbar :-) lg
Ich weiß nicht konkret auf welche Form von Snubber du hinweisen möchtest. Ich habe offensichtlich Probleme großartig Bauteilaufwand für das Problem zu spendieren^^ (platz/kosten), außer es ist definitiv unumgänglich. Wolltest du auf eine spezielle Snubber-Form hinweisen, und hast zu früh "Absenden" geklickt? ;-)
Nein ich habe keinen Snubber-Typ empfohlen. Dachte nur ich verlinke dir diese PDF, denn darin sind praktische Dimensionierungsbeispiele für alle möglichen Snubberarten. Ich war ziemlich froh, als ich sie gefunden habe :-) In der PDF werden auch "rückspeisende" Snubber beschrieben, da tauschst du aber Verlustleistung gegen ne sehr umständliche Schaltung mit Spulen und Gedöns. Wenn man nach "Flyback Snubber" googlet, findet man praktisch nur den erwähnten RCD-Snubber, wie zb. auch bei Fairchild und Maxim. Ist wohl die gängige Methode. Bei deiner gewünschten Leistung von >500W wäre aber imho ein Halb- oder Vollbrückenflusswandler sinnvoller gewesen. http://www.fairchildsemi.com/an/AN/AN-4147.pdf http://www.maximintegrated.com/app-notes/index.mvp/id/848
Ich lade damit eine Kondensatorbank, die Topologie ist dafür gut geeignet. Die ganzen RCD-Snubber find ich blöd. Die Widerstände müssen niederinduktiv sein, und "viel" Leistung abkönnen. Das macht wenig Spaß. Ich habe in meiner Simulation den Snubber auf der Primärseite rausgemacht und eine - der funktion nach - Millerkapazität zum Gate geschaltet. Das senkt den errechneten Wirkungsgrad von 93 auf 91% was im Sinne der Platzersparnis ein guter Kompromiss ist.. die zusätzliche Verlustleistung im Mosfets tut nicht weh, da der eh gekühlt werden muss. Das wegsnubben der Energie per Active Clamping sorgt für äußerst hässliche Schwingung an der Drainspannung. Die Effizienz liegt dann deutlich unter 90%, was ich sehr unschön finde. Ich weiß aber nicht woran das liegt und wie ich das bewerten soll, evtl ist es nur ein Artefakt der Simulation. Ich habe die Schaltung mal angehängt. Tut mir leid, dass die so groß ist. Mit einem 6-Kern i7 rechnets sich relativ leicht. Man vergleiche die beiden Snubber-Arten (Miller vs TVS) an den beiden Drains der beiden Mosfets. Wenn man die TVS-Geschichte irgendwie geschickt gedämpft bekommt..... wär ich echt froh. Oder aber jemand sagt mir klipp und klar: das ist nur ne Simulation, das schwingt in der Realität nicht. Damit wäre ich auch zufrieden. Allerdings - der Gläubwürdigkeit willen - möchte ich auch wissen, warum die Simulation schwingt und die realität dann halt nicht^^ Achso... ööhm die Simulation -> LT Spice. Es reichen die ersten par Cycles der Flybacks. Das Phänomen der Snubber-Schwingung ist allgegenwertig. Falls jemand die Schaltung kommentieren möchte: hmmh. Bin gerne für Verbessserungen offen, vorallem Effizienzen über 100% wären toll^^ lg
> bin gerne für Verbessserungen offen,
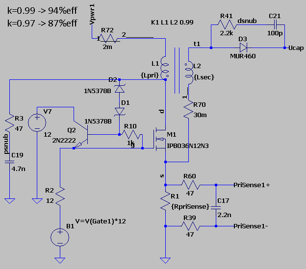
K1 L1 L2 0.997
Ich denke du solltest realistischer K=0,98 nehmen, denn genau da liegt
das Problem von Flyback Wandlern. 500W mit Flyback-Wandler ist die
falsche Topologie.
Die reflektierte Leistung musst du eh verbraten, ob nun in einem Widerstand oder Transistor, da ist der Transistor eher teurer. [Ausnahme Waevin snubber diode, deren Patentschutz lange abgelaufen ist, wenn man eine Hilfsspannung brauchen kann] Ein Flyback hat den Effekt, daß die Spannung am schaltenden Transistor erheblich ÜBER der Versorgungsspannung liegt, da der Trafo die Ausgangsspannung rücktransformiert. Wenn man nun ausgehend von dieser hohen Spannung (wie hoch sie in deine Fall auch immer ist) erwartet, den schaltenden Transistor über eine TVS einschalten zu können, dann weiß man, daß zum ausreichend schnellen Umladen des Gates ein erheblicher Strom nötig ist, den die TVS auch bringen muss. Dabei entsteht Strom*Spannung erhebliche Leistung an der TVS. Vermutlich mehr als der Transistor dann wegsnubbert. Zudem wirkt eine TVS kapazitig, was bei hohem dU/dt auch ein Problem wird. In deinem Schaltplan sehe ich 3 Snubber dsnub psnub ssnub, aber keinen am Schalttransistor. Damit klärst du also nichts. 2 mal 250W per Flyback ist keine sinnvolle Topologie.
http://schmidt-walter.eit.h-da.de/smps/smps.html Sperrwandler: 250W ;-) Nein, ihr habt natürlich recht. Durch die Primärwicklung so einen Strom durch zu prügeln ist etwas hirnrissig, aber für ein Kondensatorladegerät gibts kaum bessere Lösungen (bzgl Topologie). Mal davon abgesehen habe ich mich euren Vorschlägen angenommen (auch den pesimistichen/realistischen Kopplungsfaktor 0.97..). Ich habe jetzt eine Kombination aus Snubber und TVS, sodass im Snubber nur noch wenig Energie umgesetzt wird (er aber trotzdem die Waveform gättet) und die TVS die Spannungsbegrenzung übernimmt. Das scheint ganz ok zu sein. Mir geht aber die Verlustleistung im Mosfet auf den Keks, weil ich völig auf dem Schlauch stehe, wieso die mit der Sekundärspannung steigt :-/ Ich habe dafür ein Bild angehängt. Man sieht die Drain-Spanung und die durchschnittliche Mosfet-Verustleistung. Ich finde den Anstieg der Verlustleistung komisch weil: a) Einschaltverluste bei induktiver Last: I=0 -> P = 0. b) Ausschaltverluste: immer die Gleiche flanke, da immer die 100V TVS anspringt -> es wird immer die gleiche Streu-Energie verpufft. Bei der Spannung die rücktrasformiert wird, leitet die TVS nicht mehr, sodass dies eigentlich Ausgangsspannungsunabhängig sein sollte. Bei b) vertu ich mich irgendwo, ich weiß aber nicht wo. Wähle ich ein Wicklungsverhältnis von 1:12 anstatt 1:6 bleibt der Mosfet "kalt" (bei 32W), da auch entsprechend weniger Spannung zurücktransformiert wird. Was die Verlustleistung in der TVS angeht: das Problem ist evtl durch einen Emitterfolger zu lößen - das aber erst, wenn die Schaltung meienrseits komplett verstanden ist.
Ich habe inzwischen das Active Clamping mit einem Emitterfolger umgesetzt. Funktioniert wie sau, wärend die Verlustleistung in Transistor und TVS im mW-Bereich bleibt. Sehr gut. Dennoch beschäftigt mich immernoch das Problem mit der steigenden Verlustleistung :-/
Mit Verlaub, aber ein Flyback bei dieser Leistung ist absoluter Schmarrn. Nimm' eine Vorwärts-Topologie (Push-Pull, Vollbrücke), dann hast Du diese Probleme alle nicht. Da die Ein- und Ausgangsspannung konstant ist, kannst Du den Trafo für 50% Tastverhältnis dimensionieren und fertig. Ausserdem brauchst Du eine Stromregelung und keine Spannungsregelung, um Kondensatoren zu laden. Gruß, Anton
Was habt ihr denn alle -.- ich finde das schon irgendwie komisch. zumal
auch im worst case über 80% eff. erreicht wird. eher 90%. Gut. Real eher
80.
Es möge jemand eine Topologie verraten mit der man elegant kondensatoren
lädt und dabei so exakt die Eingangsleistung regeln kann wie im
Flybaback...
Die vorwärtstolologien arbeiten bei kapazitiver Last brutal auf
Kurzschluass. Dort den Eingangsstrom zu begrenzen kommt dem Flyback
recht nahe. Ein Boost-Konverter ist bei dem Übersetzungsverhältnis auch
nur unfug.
>Da die Ein- und Ausgangsspannung konstant ist
Kondensator laden -> Ausgangsspannung kostant, ja? hmmh. Da scheint er
mir schon voll zu sein. Selbstladend quasi. Freie energie!!
Eingangsspannung konstant? -> Akku: 17-24V. Nunja. Es bleibt in
lagarithmisch gesehen der Dekade, das stimmt.
Oder willst du einfach nur 350V erzeugen und dann per Vorwiderstand
laden^^ schonmal die Effizienz dessen überlegt? määäh.
Unterdessen ist es so, dass ich für den einen oder anderen hier in der
Simulation gerne die Ausgangsleistung auf 50W begrenze und dann nochmal
die selbe Frage stelle ;-) "Wieso wächst die Mosfetverlustleistung mit
steigender Ausgansspannung" der Effekt scheint konstruktionsbedingt und
ist nicht Folge weltherschafts ansichreisender Übermegapowerung der
Ausgangsleistung. hmmmh.
Also gut, kleiner Nachtrag. Oben standen nur 20V Eingangsspannung, mit der Ausgangsspannung gebe ich Dir recht, die ist natürlich nicht konstant. Dann nimm eine Phase-Shifted Fullbridge, da reicht eine Phase und Du kannst die Treiber mit einem Tastverhältnis von 50% ansteuern. Und die Vorwärtstopologie hat kein Problem mit kapazitiven Lasten, wenn der Ausgangsstrom statt der Ausgangsspannung geregelt wird. Damit wird dann auch der Eingangsstrom begrenzt. Sinnvollerweise nimmt man dann noch einen peak-current mode Controller. Bei den Leistungen braucht man keinen hohen Wirkungsgrad, weil man Energie sparen will, sondern wegen den Verlusten. 20% Verluste von 500W sind 100W, willst Du eine Brate bauen oder einen Wandler???
SchnupperSnubber schrieb: > Wieso wächst die Mosfetverlustleistung mit steigender Ausgansspannung Betreibst du den Wandler im Lückbetrieb oder nicht-lückend? Während die Ausgangsdiode leitet, wird durch den Übertrager die Ausgangsspannung zur Primärseite zurücktransformiert, diese Spannung liegt dann am Transistor an (zusätzlich zur Eingangsspannung). Im nicht-lückenden Betrieb liegt diese hohe Spannung auch dann noch am Mosfet-Drain, wenn der Mosfet wieder einschaltet. Da sowohl der Mosfet selber als auch andere Bauteile (Dioden, Übertrager) eine gewisse Kapazität haben, entspricht diese Spannung über E=1/2*c*U² einer bestimmten Energie. Die Energie steigt mit steigender Ausgangsspannung. Beim Einschaltvorgang wird diese Energie komplett in Wärme umgewandelt, und zwar im Mosfet. Das ist bei etwas höheren Spannungen und großen Mosfets die wesentliche Ursache für Schaltverluste, beim Ausschalten sind die Verluste vergleichsweise eher niedrig. Im Lückbetrieb ist es weniger kritisch, allerdings kommt es hier auf das Timing an. Nachdem der Strom in der Ausgangsdiode auf 0 abgeklungen ist, entsteht am Mosfet-Drain eine Schwingung. Wenn man die PWM-Frequenz so einstellt, dass der Mosfet ungefähr im unteren Umkehrpunkt wieder einschaltet, dann hat man ein Optimum. Das ist aber bei variabler Ausgangsspannung aber nicht so ganz einfach zu erreichen... Ich denke, dass der Sperrwandler auch für 500W nicht unbedingt eine schlechte Lösung ist. Bei einem Fluss-Wandler erreicht man möglicherweise einen besseren Wirkungsgrad, man braucht aber auf jeden Fall eine Current-Mode-Regelung (wegen kapazitiver Last), was einen relativ großen Aufwand bedeutet. Es hängt hauptsächlich davon ab, wie lange der Ladevorgang dauert und wie oft sich der wiederholt. Wenn der Ladevorgang nur kurz ist und zwischen den einzelnen Ladevorgängen längere Pausen sind, ist die thermische Belastung der Bauteile nicht so groß, da lohnt sich der Aufwand für einen Flusswandler eher nicht.
> Ich habe inzwischen das Active Clamping mit einem Emitterfolger > umgesetzt. Funktioniert wie sau, wärend die Verlustleistung in > Transistor und TVS im mW-Bereich bleibt Was verstehst du denn unter active clamping ? In deinen Schaltplan sehe ich nur D1 und D2. Jeder versteht offenbar was anderes darunter.
Jippi :-) So viele Rückmeldungen. ActiveClamp: ist jetzt so realisiert wie auf dem Foto. Das minimiert die Verlustleistung in den einzelnen Bauteilen und verschieb allen Stress auf den Mosfet. Bauteiltechnisch optimal, weil nur einwas gekühlt werden muss. Unter Active Clamping" verstehe ich zumindest das kontrollierte wiederaufreisen des Gates bei überspannung. Zusätzlich einen kleinen Witz-Snubber, der die Waveform glättet. Ich weiß nicht ob der in der Realität was bringt, aber die Simulation rennt schneller damit, weil weniger nachschwingen und so ;-) Der Wandler ist gerade so konstruiert, dass er anfangs eine Art kontinuierlichen Modus läuft und später, wenn die Ausgangsspannung hoch genug ist, in einen Lückenden Betrieb läuft. Das lückende kommt dadruch zu Stande, weil die beiden Phasen alternieren und die Aufladezeit der Primärppule das Frequenzberenzende ist. Im dominierenden Lückenden Betrieb ist die Augangsspannung beim einschalten recht stabild auf "Vcc". Es gibt zwar ein nachschwingen, aber das ist nicht verantwortlich für die Verlustleistung, da im Einschaltmoment die Schwingung schon abgeklungen ist. Hmmh. Moment mal: die Schwingung wird immer größer, je höher die Ausgangsspannung ist, weil mehr Spannung zurüctransformiert wird. hmmh. hmmh. hmmh. Ist das Auffressen dieser Schwingung der Übeltäter? Kann man die Unterdrücken? :-O
Anton: dich hab ich vergessen, sry :-( Sobald man eine Strombegrenze Topologie aufbaut, hat man doch immer wieder das gleiche Problem: man schaltet verdammt hart ab. Jedesmal muss man den Streufluss irgendwie verheizen. Prinzipbedingt finde ich das nicht sonderlich dafürsprechend. Und Johannes E. hat soweit recht: das Ladevorgang ist relativ einmalig, Der Dutycycle ist nicht sonderlich hoch. Der Ladevorgang selbst dauert max 6..8sek, soweit ich das aus der simulation so ablesen kann. Die Kühlung läuft also mehr über Wärmekapazität als über Wärmeableitung. Der Wirkungsgrad der ganzen Geschichte hängt hauptsächlich vom Trafo ab - d.h. dort muss man am meisten optimieren. Bis jetzt sind 4 Primärwindungen auf einem RM14-Kern vorgesehen, der mit einem AL-Wert von 6800nH und 1mm Luftspalt die gewünschten 6uH Sprimärinduktivität liefern soll. Wie gut dort die Kopplung ist, wird sich zeigen. Einfach wird es sicher nicht. Aber das ist ein anderes Thema.
Ich hab nochmal ordentlich nachgemessen: Die erhöhte verlustleistung kommt vom Active Clamping. Bei niedriger Ausgangsspannung Vernichte ich 1.2mJ pro Puls und bei hoher Ausgangsspannung vernichte ich 1.8mJ. Wieso, wenn man doch immer beim gleichen Strom abschaltet :-/
Ich habe zum Akkuladen schon mal einen Resonanzwandler verwendet (mit IR2153). Der Trafo wurde auf einen 2-Kammer Spulenkörper gewickelt damit die Streuinduktivität ausreichend hoch! war. Das ganze hatte eine Resonanzfrequenz von ca. 100Khz, wurde aber nur mit 50Khz getakted. Damit war der Wandler so weich, dass der Kurzschlussstrom nicht mehr als 50% über dem Nennstrom lag. Sowas würde sich sicher auch gut zum Kondensatorladen verwenden lassen. Vorteil ist auch, dass die Schaltvorgänge in den Mosfets immer stromlos erfolgen.
SchnupperSnubber schrieb: > Sobald man eine Strombegrenze Topologie aufbaut, hat man doch immer > wieder das gleiche Problem: man schaltet verdammt hart ab. Jedesmal muss > man den Streufluss irgendwie verheizen. Prinzipbedingt finde ich das > nicht sonderlich dafürsprechend. Nein, bei einem Halbbrücken- oder Vollbrücken-Durchflusswandler wird die Energie aus dem Streufluss über Freilaufdioden wieder in die primärseitige Stromquelle zurückgespeist, das ist schon ein Vorteil bei diesen Topologien. Prinzipiell ist so etwas ähnliches auch mit einem Sperrwandler möglich, der Schaltungsaufwand steigt dabei aber deutlich. Das wird sich für deine Anwendung eher nicht lohnen. Man kann z.B. eine Clamp-Schaltung mit Diode und Kondensator und Widerstand machen, aber die Diode durch einen Mosfet ersetzen. Der Mosfet wird dann so angesteuert, dass er immer dann einschaltet, während die Body-Diode leitet und dann für eine bestimmt Zeit eingeschaltet bleibt. Dadurch kann in jedem PWM-Takt ein Teil der Energie wieder aus dem Kondensator in die Spannugnsquelle zurückfließen. Wenn man das Timing richtig einstellt, muss man fast keine Energie mehr in Wärme umwandeln. Allerdings geht so etwas eigentlich nur bei Ansteuerung per DSP. Eine "billige" Variante ist, hier eine Clamp-Diode mit sehr langer Recovery-Time zu verwenden. Das wird aber eher bei kleinen Leistungen gemacht, z.B. mit 1N4007-Dioden. SchnupperSnubber schrieb: > Wieso, wenn man doch immer beim gleichen Strom abschaltet :-/ Bei hoher Ausgangsspannung hat man im Ausschaltmoment eine höhere Spannung am Drain, weil die Ausgangsspannung durch den Übertrager zurücktransformiert wird. Die Überspannung durch die Streuinduktivität kommt da noch "oben drauf". Deshalb muss bei hoher Ausgangsspannung mehr Energie verbraten werden, das ist ganz normal.
> Bis jetzt sind 4 Primärwindungen auf einem RM14-Kern vorgesehen
Find ich zu wenig, macht zu viel Streuinduktivität
MaWin schrieb: >> Bis jetzt sind 4 Primärwindungen auf einem RM14-Kern vorgesehen > > Find ich zu wenig, macht zu viel Streuinduktivität Die Windungszahl hat eigentlich nicht viel mit der Streuinduktivität zu tun; mit mehr Windungen wird die Streuinduktivität (absolut) eher noch größer. Wichtig ist vor allem der Aufbau der Wicklung, also welche Litze man verwendet und dass alle Wicklungen möglichst gleichmäsig über den Querschnitt verteilt sind. Manchmal ist es besser, mehrere dünne Litzen parallel zu wickeln als nur eine dicke Litze. Gut ist, wenn man die Wicklungen ineinander verschachtelt, also zuerst eine Hälfte der Sekundärwicklung machen, darüber die Primärwicklung und dann die zweite Hälfte der Sekundärwicklung.
Bitte melde dich an um einen Beitrag zu schreiben. Anmeldung ist kostenlos und dauert nur eine Minute.
Bestehender Account
Schon ein Account bei Google/GoogleMail? Keine Anmeldung erforderlich!
Mit Google-Account einloggen
Mit Google-Account einloggen
Noch kein Account? Hier anmelden.


