Wollte mal fragen, ob jemand eine elegante Lösung für einen AC-Spannungsregler hat. Hier im Forum gibts einen langen Thread (Gibt es überhaupt einen AC Regler) über das Thema, aber ohne greifbares Ergebnis. Worum gehts: eigentlich um eine Spannungsregelung an einem Oldtimer-Moped mit 6V Schwunglicht-Magnetzünder. Die Bilux-Scheinwerferlampen und andere Birnen habe hohe Exemplarstreuungen und brennen bei Überspannung schnell durch. Das stromquellenähnliche Verhalten des Generators begünstigt das. Man kann sog. Spannungsbegrenzer für knapp 20€ kaufen, da werden mit einem Thyristor spannungsabhängig Halbwellen kurzgeschlossen. Den Birnen hilft es, hat aber andere Nebenwirkungen (Flackern, Helligkeitsabnahme bei hohen Drehzahlen) Andere Lösungen schalten Batterien von 5W / 7,5V Zener/Suppressordioden parallel zur Generatorspule. Schlechter von der Regelung und thermisch heikel aber sonst ohne Nebenwirkung. Das vernünfigste wäre ich baue sowas ein. Billig und halbwegs funktionssicher. Klar, das Beste wäre eine Umrüstung auf ein Gleichstromsystem mit Akku. Ist mir zu aufwändig. Aber ein einfacher AC-Regler müßte doch machbar sein: Längsregler aus zwei komplementären Transistoren, aber wie ansteuern?
Vlt. Was mit opamp und mosfets? Wenn man 2 source an source schaltet hat man einen rudimentären einstellbaren Widerstand.
Hallo, Holler schrieb: > Wollte mal fragen, ob jemand eine elegante Lösung für einen > Man kann sog. Spannungsbegrenzer für knapp 20€ kaufen, da werden mit > einem Thyristor spannungsabhängig Halbwellen kurzgeschlossen. Den Birnen > hilft es, hat aber andere Nebenwirkungen (Flackern, Helligkeitsabnahme > bei hohen Drehzahlen) Ist klar die "killen" Deine Spannungsquelle ja für den Rest der Halbwelle komplett. > Andere Lösungen schalten Batterien von 5W / 7,5V Zener/Suppressordioden > parallel zur Generatorspule. Schlechter von der Regelung und thermisch > heikel aber sonst ohne Nebenwirkung. Das vernünfigste wäre ich baue > sowas ein. Billig und halbwegs funktionssicher. Das ist sicherlich Besser und einfacher. In dem Fall wird die Spannung nur gekappt und zwar nur für die Zeit in der die Überspannung auftritt. Im Gegensatz zu der anderen Lösung bliebt aber die Grundenergie erhalten. Beide Ansätze sind ja "Shunt-Regler", wobei man hier nicht von Reglern sprechen kann. Ich würde mal versuchen einen einfachen Shuntregler mit TL431 und zusätzlichem bipolarem Transistor zu bauen. Davon zwei Exemplare und über Dioden so verbauen das jeder immer nur eine Halbwelle bearbeitet. Ein anderer Ansatz könnte es sein einen Längsregler zu bauen, also nicht den Generator bei Überspannung zu belasten sondern die überflüssige Spannung im Regler zu verkochen. Dabei müsstest Du wahrscheinlich auch wieder zwei Schaltungen aufbauen, für jede Halbwelle eine. Wie ist denn das zeitliche Verhalten wenn die Spannung hoch läuft? Wenn die Spannung nicht zu schnell ansteigt könnte auch ein geschickt dimensionierter PTC helfen. Der brauch natürlich eine Zeit bis er reagiert, da sind die Suppressordioden natürlich viel schneller. Wenn Du aber eher mit langsamen Änderungen kämpfst, hervorgerufen durch Beschleunigung, könnte das schon genügen. Dazu musst Du aber erst mal ein paar Basisparameter des Problems genauer kennen. Bei dieser Lösung würdest Du das Problem nicht komplett beseitigen, weil die Kennlinie des PTC nicht so steil verläuft, könntest es aber auf ein erträgliches Maß reduzieren.
Bei meinem Motorrad werden die Generator-Spulen kurzgeschlossen, wenn die (gleichgerichtete) Batteriespannung eine gewisse Schwelle überschreitet. Die überschüssige Energie wird dadurch in den Spulen des Generators verheizt. Mein Opa hatte mal Halogenlampen, die immer wieder frühzeitig durchbrannten. Ich hatte dort jeweils zwei Dioden antiparallel in die Zuleitungen eingeschleift. Dadurch konnte ich deren Betriebsspannung um etwa 0,8V senken, wodurch das Problem gelöst wurde.
1 | +----|<|----+ |
2 | | | |
3 | 13V ~ o---+----|>|----+-------Lampe---------o GND |
Holler schrieb: > Hier im Forum gibts einen langen Thread über das Thema Der Beitrag "Gibt es überhaupt einen AC Regler" ist gemeint...
Stefan schrieb: > Die überschüssige Energie wird dadurch in den Spulen des > Generators verheizt. Da ein Kurzschluss für eine Stromquelle ein normaler Betriebs- zustand ist, wird da eigentlich garnichts verheizt. Bei Fahrrad- dynamos ist es z.B. so, das viele im Kurzschluss leichter laufen als mit offenen Klemmen. Gruss Harald
Harald Wilhelms schrieb: > Bei Fahrraddynamos ist es z.B. so, das viele im Kurzschluss > leichter laufen als mit offenen Klemmen. Ähm... sicher? Wie könnte man sich das erkären (wenn man mal die Verluste in der Kupferwicklung irgendwie mit einbezieht)?
Lothar Miller schrieb: > Harald Wilhelms schrieb: >> Bei Fahrraddynamos ist es z.B. so, das viele im Kurzschluss >> leichter laufen als mit offenen Klemmen. > Ähm... sicher? Wie könnte man sich das erkären (wenn man mal die > Verluste in der Kupferwicklung irgendwie mit einbezieht)? Die Eisenverluste entfallen.
Hi, Lothar Miller schrieb: > Ähm... sicher? Wie könnte man sich das erkären (wenn man mal die > Verluste in der Kupferwicklung irgendwie mit einbezieht)? die Dynamobleche sind so ausgelegt, dass die Eisenverluste bei höheren Frequenzen stark zunehmen, wenn jetzt die Wicklung kurzgeschlossen wird, gerät der Kern zusätzlich in die Sättigung. Dadurch wird die Kraftübertragung zwischen Rad und Dynamo vermindert, der Dynamo kuppelt aus. Dieser Effekt tritt ab etwa 15 km/h ein. Grüße
Habe auch schon davon gehört, dass Narbendynamos von Fahrrädern bei sehr hohen Geschwindigkeiten im Kurzschlußfall geringere Fahrwiderstände aufweisen als im Leerlauf, hier findet man ganz unten im Artikel Messungen: http://fahrradzukunft.de/1/labortest-nabendynamos/#messungen-fuer-28-laufrad-an-doppel-scheinwerfer Ist aber nicht das Thema dieses Threads. Glaube kaum, dass der Klauenpolgenerator eines Narbendynamos mit dem Schwunglichtgenerator eines Mopeds vergleichbar ist. Von der Mechanik siehts jedenfalls komplett anders aus. Außerdem haben die getesteten Kurzschluß-Ballastregler die oben beschriebenen Nachteile. Danke erstmal für die Rückmeldungen. - PTC vorschalten: Glühbirnen sind eigentlich PTCs. Da noch einen vorschalten stelle ich mir von der Beschaffung eines Halbleiter-PTC mit geeignetem Regelverhalten extrem schwierig vor. Zumal der im Unterspannungsbereich möglichst "low drop" sein sollte. - Zwei MOSFET mit dem Source gegeneinander schalten, mit OPs regeln: an so etwas habe ich auch schon gedacht. Man braucht zusätzlich noch eine potentialgetrennte Spannungsversorgung, was mit einem kleinen Übertrager möglich wäre. Ist ein ziemlicher Aufwand. Werde mal einen Aufbau in LT-Spice simulieren. - Mit zwei antiparallelen Dioden die Spannung reduzieren: ist keine Option, die Beleuchtung im Leerlauf und niedriger Drehzahl ist schon so ziemlich mies.
Holler schrieb: > Habe auch schon davon gehört, dass Narbendynamos ... Ist mal wieder eine Steilvorlage (offtopic) Wikipedia sagt: "Als Narbe (lat. cicatrix) wird nach Zerstörung des kollagenen Netzwerks der Haut ein minderwertiges, faserreiches Ersatzgewebe (Fibrose) bezeichnet, das einen Endzustand der Wundheilung darstellt. In Narben ist das Kollagen nicht mehr komplex verflochten, sondern parallel angeordnet. Hautanhangsgebilde wie Talg- oder Schweißdrüsen fehlen." Das könnte zu dem Schluss verleiten, dass statt einer 'Narbe' doch eher eine 'Nabe' gemeint sein könnte.... :D
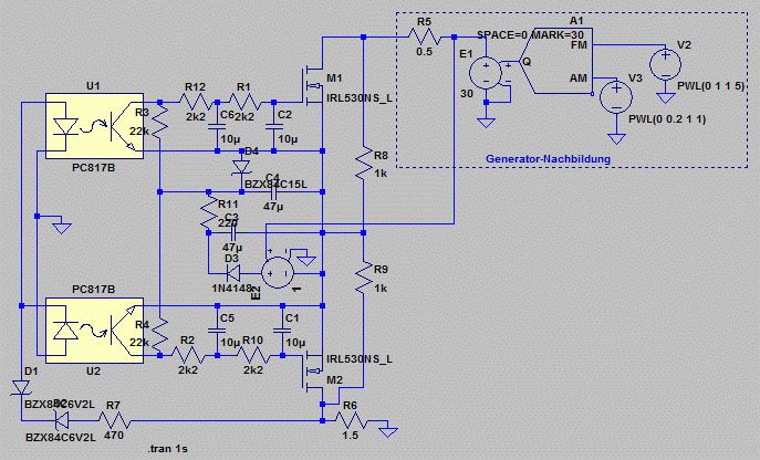
Anbei eine LT-Spice Simulation eines AC-Längsreglers mit zwei gegeneinandergeschalteten MOSFETS: ist nicht optimiert, die Regelung läßt sich sicher verbessern. In gelb die erzeugte Leerlaufspannung, hochlaufend in Frequenz und Amplitude. Mich wundert ein wenig, dass die Spannung am Lastwiderstand R6 (rot) so rechteckförmig aussieht. Ich hätte gedacht, dass so ein MOSFET im aktiven Bereich eher wie ein Widerstand agiert, aber der scheint stark spannungsabhängig zu sein.
Bitte melde dich an um einen Beitrag zu schreiben. Anmeldung ist kostenlos und dauert nur eine Minute.
Bestehender Account
Schon ein Account bei Google/GoogleMail? Keine Anmeldung erforderlich!
Mit Google-Account einloggen
Mit Google-Account einloggen
Noch kein Account? Hier anmelden.


