Hallo Zusammen, wie oben beschrieben bin ich auf der Suche nach einem Transformator. Der Trafo soll "falschherum" betrieben werden, bedeutet Sekundärwicklung als Speisungsseite, Primärwicklung als Ausgang. Dadurch möchte ich das Eingangssignal nochmals um einen Faktor (zw. 5 und 10) verstärken. Der Trafo wird mit einem Sinussignal gespeist. Das Ausgangssignal des Trafos soll ein möglichst unverfälschtes Sinussignal mit einer Frequenz zwischen 1Hz und etwa 1000Hz sein - je nach Frequenz des Eingangssignals. Die Amplitude soll maximal 50-60V Vss betragen. So, nun mein Problem. Zu ersten Tests habe ich einen Blocktrafo 3,2VA mit 230V/24V, 50-60Hz, verwendet. Das Problem ist hier natürlich, dass sich je nach Frequenz das Übertragungsverhalten stark verändert. Die Dämpfung der Amplitude ist nicht unbedingt schlimm, da ich durch einen variabel einstellbaren Operationsverstärker eine größere Eingangsamplitude nachträglich einstellen kann. Nun stellt sich mir die Frage, ob es möglich ist, durch eine Art Kompensationsschaltung (wie beispielsweise bei einem Tastkopf) das Übertragungsverhalten zu beeinflussen. Ich habe zum Probieren mal eine H-Schaltung aus Widerständen und Kondensatoren vor den Trafo geschaltet und ein Frequenzgemisch (Eine volle Sinusschwingung, eine Periodendauer nur eine durchgezogene Linie im Wechsel) und anschließend eine über die H-Schaltung auf den Trafo gegeben. Zunächst sah das ganze nicht wirklich gut aus, nach einigem herumprobieren mit unterschiedlichen Kondensator- und Widerstandswerten war das Ergebnis jedoch recht annehmbar. Wenn ich nun jedoch die Grundfrequenz ändere, ändert sich natürlich auch wieder das Spektrum des Signals und ich müsste von vorn anfangen abzugleichen. Hat hier jemand eine Idee, wie ich das ganze vereinfachen könnte? Weiterhin: Gibt es Trafos, die vielleicht direkt ein breites Frequenzspektrum übertragen (1Hz bis 1kHz beispielsweise), die dadurch vielleicht einfacher kompensierbar sind? Ich stehe mit meinen Versuchen gerade echt auf dem Schlauch, wäre super wenn mir jemand einen guten Rat geben könnte. Viele Grüße Alex
Einen Trafo, der schon 1 Hz überträgt, wirst du kaum finden.
Hallo Jörg, danke für die Antwort. Es geht eigentlich auch nur um das Breitbandige übertragen. Soweit ich es verstanden habe, gibt die aufgedruckte Frequenz der Trafos die Nennfrequenz an. Abweichungen von dieser bedeuten Verfälschungen des Übertragungsverhaltens, richtig? Mir wäre sicherlich schon geholfen, wenn ich einen Trafo hätte, der z.B. zwischen 50Hz und 1000Hz relative linear überträgt. Leider habe ich keinerlei Erfahrungen bei der Arbeit mit Trafos. Gruß Sören
Ein weiteres Problem sind übrigens auch die Abmessungen. Der momentan verwendete ist mit ca. 5x4x3cm nicht der Kleinste Trafo für eine Europlatine, daher sollte dieser wenn möglich durch einen kleineren Trafo ersetzt werden. Geht das überhaupt? Gruß Sören (nicht wundern, sind zu zweit unterwegs an diesem Projekt) ;)
Alex F. schrieb: > Mir wäre sicherlich schon geholfen, wenn ich einen Trafo hätte, der z.B. > zwischen 50Hz und 1000Hz relative linear überträgt. Ein normaler Eisenkerntrafo wird bei 1000 Hz auch schon seine Probleme mit den Wirbeströmen haben. Es müsste also irgendein Ferrit sein, aber das wird wiederum schwierig, genug Permeabilität für den unteren Bereich aufzubringen. Der Einfluss der Induktivität wird immer geringer, je stärker der Trafo belastet wird. Wieviel Leistung willst du denn damit übertragen können bzw. warum muss der Trafo da überhaupt drin sein? Vielleicht ließe sich ja ein völlig anderes Konzept finden.
Alex F. schrieb: > Mir wäre sicherlich schon geholfen, wenn ich einen Trafo hätte, der z.B. > zwischen 50Hz und 1000Hz relative linear überträgt. Schau mal bei den Übertragern aus dem Audiobereich.
@ Alex F. (Gast) >Der Trafo soll "falschherum" betrieben werden, bedeutet Sekundärwicklung >als Speisungsseite, Primärwicklung als Ausgang. Dadurch möchte ich das >Eingangssignal nochmals um einen Faktor (zw. 5 und 10) verstärken. Für sowas nimmt man sinnvollerweise einen VERSTÄRKER, hier einen Hochvoltoperationsverstärker. Im Zweifelsfall eine diskret aufgebaute Verstärkerstufe. >mit 230V/24V, 50-60Hz, verwendet. Das Problem ist hier natürlich, dass >sich je nach Frequenz das Übertragungsverhalten stark verändert. Quasi. >Nun stellt sich mir die Frage, ob es möglich ist, durch eine Art >Kompensationsschaltung (wie beispielsweise bei einem Tastkopf) das >Übertragungsverhalten zu beeinflussen. Nicht wirklich. >Hat hier jemand eine Idee, wie ich das ganze vereinfachen könnte? Mit einem anderen Konzept. >Weiterhin: Gibt es Trafos, die vielleicht direkt ein breites >Frequenzspektrum übertragen (1Hz bis 1kHz beispielsweise), Lies was zu den Grundlagen. Transformatoren und Spulen. Dann wirst du feststellen, dass ein Trafo für 1 Hz den 50fachen! Eisenquerschnitt oder die 50fache Windungszahl gegenüber einem 50Hz Trafo benötigt. Das willst du nicht wirklich. Derartig niedrige Frequenzen sind nix für Trafos, 16 2/3 Hz bei der Bahn sind schon arg niedrig.
Das wird mit "missbrauchten" Netztransformatoren nicht gehen, die sind nur für 50/60Hz optimiert. Ich habe vor Jahren mal Trafos untersucht, mit denen Rundsteuersignale aus dem Netz potentialgetrennt weiterverarbeitet werden sollten und mit kleinen Ringkerntrafos noch die besten Ergebnisse erzielt, aber zufriedenstellen war das alles nicht (Amplitudengang, Verzerrungen). Erst der Einsatz eines speziell angefertigten NF-Übertragers modifiziert für Netzspannung brachte die gewünschten Ergebnisse. Extrem problematisch wird die Forderung nach der unteren Frequenzgrenze von 1Hz, das ist m.E. überhaupt nicht realistisch, wenn man nicht massive Abschwächung in Kauf nimmt. Ok, es ist jetzt nichts über Leistung und Qualität der Signalübertragung gesagt, aber vom Ansatz her ist 1Hz halt "sich ändernder Gleichstrom" und der Trafo lebt nun mal vom (schnellen) Wechselstrom. Zum Einarbeiten in die Problematik: http://elektroniktutor.de/bauteilkunde/tr_nf.html Brauchst Du denn überhaupt eine Potentialtrennung, oder willst Du nur die 60Vss? Da gäbe es auch andere Schaltungen, den Ausgang eines OP hoch zu setzen. Falls es unbedingt ein Trafo sein soll: mal bei ELA-Übertragern für 100V-Technik schauen (kann man natürlich nicht mit einem OP anfahren) und die 1Hz bleiben auch Wunsch. Grundlagen: http://www.hifi-forum.de/viewthread-42-40.html Als letztes erwähnt: eine komplette aktive Regelung entwickeln ...
Tja, das sind eben zwei gegensätzliche Optimierungsziele. Je kleiner die zu übertragende Frequenz, um so größer muss der Eisenquerschnitt sein, damit der Kern nicht sättigt. Geht direkt aus der Transformatorenhauptgleichung hervor: http://de.wikipedia.org/wiki/Transformator#Transformatorenhauptgleichung Auch die relativ hohen Signalamplituden von 30 V kommen dir nicht entgegen. Einen breitbandigen Mikrofonübertrager für 100 mV könnte man evtl. noch kompakt bauen. Frage: Brauchst du wirklich die galvanische Trennung? Einen Verstärker für 250 V kann man auch diskret aufbauen. Gibt teilweise sogar schon feertige Bausteine für, z.B. von Apex: http://www.apexanalog.com/apex-products/pa88/ Kostet in etwa so viel wie ein Lautsprecher-Übertrager. Also, beschreibe bitte die Problemstellung, nicht eine potenzielle Lösung.
Hallo zusammen, danke für die große Menge an Antworten - meine Befürchtungen haben sich wohl oder übel bewahrheitet. Eine entsprechende Verstärkerstufe ist nicht so ohne Weiteres (zumindest nicht mit normalen OPs) realisierbar, da die Ausgangsspannung des Trafos der auf der Eurokarte zur Verfügung stehenden Spannung überschreitet. Daher wollte ich den Trafo als Verstärkung nutzen. So ist es im Moment so, dass der Trafo mit zwei OPA551 gespeist wird, die jeweils eine Sinusschwingung ausgeben, wobei die eine 180° phasenverschoben ist zur Anderen ist. Weiterhin muss das Gesamtsystem "nach Außen" eine Induktivität darstellen, welche Größenordnung hier genau benötigt wird, ist jedoch nicht bekannt. Das Problem ist, dass es durchaus sein kann, dass eine Amplitude von lediglich 200mV benötigt wird. Wenn die OPAs hier dann mit beispielsweise 60V versorgt werden, schalten diese wohl ab aufgrund der Hohen Eigenerwärmung. Daher liegt die Versorgungsspannung der OPAs derzeit bei 20V und GND. Wie kann man die Vorgaben alternativ wohl noch realisieren? Wenn es nach mir geht, kann der Trafo ruhig aus der Schaltung fliegen. Mir ist jedoch nichts besseres eingefallen an dieser Stelle. Viele Grüße Sören
Nochmals ich, komme mit dem Lesen/Schreiben nicht hinterher =) Also eine Potentialtrennung ist nicht zwingend notwendig. Die Amplitude darf bei niedrigen Frequenzen ruhig etwas kleiner werden, das ist nicht unbedingt kritisch. Wichtiger ist jedoch, dass ich bei Frequenzen um 1kHz rund 50V Vss Ausgangsseitig habe und das Signal über den gesamten Frequenzbereich sogut wie nicht verfälscht wird (Sinus). Als Leistung würde ich in der Größenordnung unterhalb von 5W bleiben. Die 100W Technik scheint mir daher schon zu überdimensioniert und auch eine ganze Ecke zu groß: Je kleiner, desto besser. Gruß
Alex F. schrieb: > da die Ausgangsspannung des Trafos > der auf der Eurokarte zur Verfügung stehenden Spannung überschreitet. Da hilft ein DC/DC-Wandler.
Alex F. schrieb: > komme mit dem Lesen/Schreiben nicht hinterher =) Offensichtlich. Alex F. schrieb: > Die 100W Technik scheint mir daher schon zu überdimensioniert und auch Nein. Das heißt nicht 100W-Technik! Alex F. schrieb: > Das Problem ist, dass es durchaus sein kann, dass eine Amplitude von > lediglich 200mV benötigt wird. Wenn die OPAs hier dann mit > beispielsweise 60V versorgt werden, schalten diese wohl ab aufgrund der > Hohen Eigenerwärmung. Warum? Machen Audioendstufen auch nicht, wenn ich leise Musik höre. Nochmal: M.N. schrieb: > Also, beschreibe bitte die Problemstellung, nicht eine potenzielle > Lösung. Gruß Jobst
http://www.apexanalog.com/products/power-operational-amplifiers/ http://de.rs-online.com/web/c/?searchTerm=apex&sra=oss&r=t
Für genau diesen Zweck wurden Audioübertrager erfunden, diese hier stammen aus amarikan. Funkgeräten der Röhrengeneration und wurden in NF Vorstufen zur Ankopplung von Mikrofonen benutzt. Diese hier machen einen Frequenzgang von ca. 30Hz bis ca. 3000Hz extrem sauber mit und sind für Spannungen bis fast 600V isoliert. Das Übersetzungsverhältnis beträgt exakt 1:6, kommt also den Forderungen ganz nah ran. Zwei habe ich übrig, sind aber nicht im Sonderangebot da recht selten. Gruß
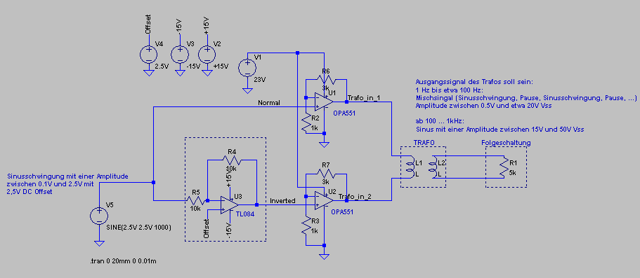
Hallo, anbei mal ein schematischer Aufbau meines Problems. am Ausgang des Trafos hängt eine weitere Schaltung (mir nicht bekannt, lediglich das Ausgangsverhalten soll rein Ohmsch sein mit etwa 5kOhm). Gruß
Da Du was von "100W-Technik" gesagt hattest: Du meinst vermutlich die 100V / ELA-Technik. Ja da gibt es Übertrager, die recht breitbandig ausgelegt sind. 1 HZ wird kniffelig, 30 Hz könnte aber klappen. Größe könnte allerdings immer noch ein Problem sein, ein auf die schnelle gefundener 5W-Übertragen hat Ø 50 mm x 20 mm.
Hallo Achim, hallo Egon, Übertrager waren mir bisher nicht bekannt - sehen aber recht vielversprechend aus. @Achim: Wo hast du gesucht? Welchen Nachteil hat es, wenn ich einen breitbandigeren Übertrager nehmen würden? Vermutlich sind diese bei gleicher Baugröße Leistungsschwächer? Wie sieht es mit der Eigenerwärmung aus? Gruß & Dank
@ Egon Pradelt (egpr) >Für genau diesen Zweck wurden Audioübertrager erfunden, diese hier >stammen Nö. >aus amarikan. Funkgeräten der Röhrengeneration und wurden in NF >Vorstufen >zur Ankopplung von Mikrofonen benutzt. Schon mal die Anforderung gelesen? Mikrophone haben ein paar mV, der OP will über 10V eingangsseitig. >Diese hier machen einen Frequenzgang von ca. 30Hz bis ca. 3000Hz extrem >sauber mit und sind für Spannungen bis fast 600V isoliert. 30 Hz ist Faktor 30 über der vom OP gewünschten Grenzfrequenz von 1Hz.
Vor einiger Zeit hatte ich mich mal mit Trafokernen beschäftigt. Es sind gelegentlich noch Feinblechkerne erhältlich, die höhere Frequenzen noch gut übertragen können. Das betrifft die obere Grenzfrequenz, die zu einem großen Teil auf Wirbelstromverlusten beruht. Diese Verluste hängen von der Stärke und dem Material der verwendeten Bleche ab. Ein geringer Nachteil ist, daß Feinblechkerne ein bisschen weniger magnetischen Fluß haben, weil einfach mehr Luftspalt und Isolation in dem Blechpaket drin ist. Gewöhnliche Blechkerne für 50-60Hz werden in der Regel so berechnet, daß der Kern noch geringe Wirbelstromverluste besitzt und die aufgebrachte Speisewicklung den Kern bis fast zur Sättigung bringt. Da sich die Physik dahinter aber nicht überlisten läßt, ist ein normaler 50Hz Trafo zwar mit 230V brauchbar, es ließe sich aber mit dem gleichen Trafo häufig auch z.B. 400V bei 150Hz übertragen mit viel mehr Leistung. Die Mehrzahl der mir angebotenen "50Hz Kerne" hatten die besten Übertragungseigenschaften bei 120 - 180Hz. Das ist für normale Anwendungen ja auch gut so, man denke an di/dt bei einem Netzteil mit Gleichrichter und Siebelkos. Schwierig wird's, wenn die zu übertragenden Frequenzen geringer werden. Mal flapsig dahingeworfen, ein Übertrager mit 50VA bei 50Hz wird bei nur 1Hz für 1VA gut sein, bevor der Kern gesättigt ist. Wäre diese Aufgabe auf meiner Werkbank gelandet, ich zöge einen 50V Verstärker der Trafolösung vor. Besonders wegen der Baugröße, die für 1Hz notwendig wird.
HAllo und danke für die Ausführung! besupreme schrieb: > Wäre diese Aufgabe auf meiner Werkbank gelandet, ich zöge einen 50V > Verstärker der Trafolösung vor. Besonders wegen der Baugröße, die für > 1Hz notwendig wird. Wenn ich diesen Weg einschlage, brauche ich eine Möglichkeit die negative und positive Versorgungsspannung von rund +-25V zu generieren. Ein DC-DC-Converter ist hier wohl (wie oben schon erwähnt) der richtige Weg. Aber kann man damit auch negative Spannungen erzeugen? Weiterhin wäre dann noch der WICHTIGE Punkt zu berücksichtigen, dass für die nachfolgende Schaltung ein induktiver Eingang zur Verfügung gestellt werden muss. Wie kann man das realisieren, ohne den Frequenzgang negativ zu beeinflussen? Danke!
Egon Pradelt schrieb: > Für genau diesen Zweck wurden Audioübertrager erfunden, diese hier > stammen > aus amarikan. Funkgeräten der Röhrengeneration und wurden in NF > Vorstufen Und Du bist sicher, dass diese bei den benötigten Spannungen nicht in die Sättigung gehen? sh2 schrieb: > Wenn ich diesen Weg einschlage, brauche ich eine Möglichkeit die > negative und positive Versorgungsspannung von rund +-25V zu generieren. > Ein DC-DC-Converter ist hier wohl (wie oben schon erwähnt) der richtige > Weg. Aber kann man damit auch negative Spannungen erzeugen? Ja, kann man. Die Ausgänge sind galvanisch getrennt. Du kannst sie also wie Batterien hintereinander hängen und irgendwo mittenzwischen Deine Masse hinlegen. > Weiterhin wäre dann noch der WICHTIGE Punkt zu berücksichtigen, dass für > die nachfolgende Schaltung ein induktiver Eingang zur Verfügung gestellt > werden muss. Wie kann man das realisieren, ohne den Frequenzgang negativ > zu beeinflussen? Induktiv ist automatisch eine Beeinflussung des Frequenzgangs. Was für Dich negativ ist, weiß ich allerdings nicht, da man meist eine Spule einbaut, um Induktivität und damit Frequenzbeeinflussung zu bekommen. Du kannst einem Verstärker auch eine Spule nachschalten. Wenn die Spule da sein soll, dann ist das so richtig. Wenn Du eine Spule haben möchtest, ohne Induktivität und damit Frequenzbeeinflussung zu bekommen, benötigst Du die Spule nicht. Gruß Jobst
Jobst M. schrieb: > Und Du bist sicher, dass diese bei den benötigten Spannungen nicht in > die Sättigung gehen? Um den TO nicht mit zu vielen Infos zu überfordern habe ich stark vereinfacht, eigentlich sind es Interstage Transformer die genau das machen was er will. Warten wir doch mal ab bis uns der schlaue Falk Brunner seine 1Hz Übertrager präsentiert.
Hallo zusammen, eigentlich bin ich verwirrter als vorher ;) Habe nun mal kurz nachgesehen, wie ich aus der auf der Platine verfügbaren Spannung von rund 30V +-25V erzeuge, um eine entsprechende Amplitude zu erreichen. Gibt es fertige ICs, die so etwas können? Momentan benutze ich einen LM2574 um mir +20V zu generieren. Habe im Datenblatt jedoch nichts zur galvanischen Trennung von diesem gefunden. Optimaler wäre wohl ein IC, der beide SPannung mit ein wenig Außenbeschaltung erzeugen kann. Wonach muss ich hier suchen? Vielen Dank soweit.
Wie schon genannt, Ela Übertrager mit Leistungs OP angesteuert (oder Standard mit "Endstufe"). Dieser hier hat eine Bandbreit z. B. von 20Hz...20kHz (-3dB). http://www.ebay.de/itm/Visaton-TR-84-100-V-Ubertrager-fuer-ELA-Anlagen-/270743264831?_trksid=p2054897.l4275 Gibts wie Sand am Meer, für "nen Appel und ein Ei". http://www.henri.de/audiotechnik/ela-technik-100v/ela-trafo.html Und was denn nun, 1Hz oder 50 Hz wie oben von Dir auch als möglich genannt? Ohen gescheite Angabe / Spezifikation (einfach so mal dahingeworfen) ist alles obsolet: "Mir wäre sicherlich schon geholfen, wenn ich einen Trafo hätte, der z.B. zwischen 50Hz und 1000Hz relative linear überträgt".
ELA schrieb: > Und was denn nun, 1Hz oder 50 Hz wie oben von Dir auch als möglich > genannt? Ohen gescheite Angabe / Spezifikation (einfach so mal > dahingeworfen) ist alles obsolet: > > "Mir wäre sicherlich schon geholfen, wenn ich einen Trafo hätte, der > z.B. > zwischen 50Hz und 1000Hz relative linear überträgt". Das Problem ist meines Erachtens nicht unbedingt das Übertragen von Tiefen Frequenzen, da die Amplitude ruhig etwas abfallen darf. Bei Tiefen Frequenzen sind Amplituden von etwa 100-500mV Vss als Ausgangsspannung gefordert. Das Problem entsteht bei meiner Ansicht nach bei hohen Frequenzen, zum beispiel beim Übertragen von einem Frequenzgemisch wie abwechselnd Sinusschwingung und einer Gleichspannung bzw. einer Periode Pause. Im Anhang (sorry für die schlechte Qualität) ist ein Beispiel von dem, wie ich es meine. Durch Verzerrungen sieht das Signal nicht aus wie in dem 1. Bild, sondern eher wie im 2.
sh2 schrieb: > Das Problem entsteht bei meiner Ansicht nach bei hohen Frequenzen, zum > beispiel beim Übertragen von einem Frequenzgemisch wie abwechselnd > Sinusschwingung und einer Gleichspannung bzw. einer Periode Pause. Aha, ab jetzt wird es wahrscheinlich richtig lustig. Na dann, ich bestelle dann mal für alle Cola, Bier und Popcorn in Eimern.
wenn du wirklich die sache mit dem trafo weiterverfolgen willst, dann fährst du wohl mit einem audio-übertrager (wie bereits erwähnt) am besten. das zugehörige bild zeigt aber eher die vintage-variante - die modernen formen sind wesentlich kleiner (wenn es um den entsprechenden kleinleistungsbereich geht, <1W ausgangsleistung, wie bei dir): http://www.conrad.de/ce/de/overview/0219400/Audio-Uebertrager
Ein sorry von mir. Habe das eine Bild (2013-09-23_18_29_32-LTspice_IV_-__Draft2.asc_.png9 zu spät studiert. Mit einem Trafo einen DC-Anteil übertragen, is nich. Und so ne Mischpoke wie in "unbennant.png" auch nicht.
Sollte Deine Wünscher erfüllen: http://www.conrad.de/ce/de/product/516104/100-V-Tonfrequenz-Uebertrager-Impedanz-4-16-Primaerspannung-100-V-Inhalt-1-St Grüße Löti
Lothar S. schrieb: > Sollte Deine Wünscher erfüllen: > http://www.conrad.de/ce/de/product/516104/100-V-To... > > Grüße Löti Hallo Löti, bis auf die Baugröße schon =) LG
sollte dieser vorgeschlagende trafo von den elektrischen spezifikationen passen, dürfte es dieser hier auch tun: http://www.conrad.de/ce/de/product/739643/Miniatur-Uebertrager-Impedanz-145-Primaerspannung-155-V-Windungsverhaeltnis-15Inhalt-1-St ...mit dem vorteil der geringeren baugröße. die ausgangsimpedanz ist zwar größer (145ohm zu 16ohm) doch bei einer last von 5kohm sollte das kaum probleme bereiten. ob ein trafo überhaupt des richtige bauteil ist steht ja aber wohl noch zur diskussion.
Hallo und vielen Dank. Ich werde die Dinger mal ausprobieren. Was genau beschreibt die Primärspannung? 1,5V ist ja schon sehr gering. Kann ich diesen Übertrager auch mit 5-8V sinus speisen? Gruß
@ sh2 (Gast) >Was genau beschreibt die Primärspannung? 1,5V ist ja schon sehr gering. Die Spannung, die man primärseitig maximal einspeisen darf. >Kann ich diesen Übertrager auch mit 5-8V sinus speisen? Nö, nur wenn du mit der Frequenz höher gehst. Du solltest doch mal was über Transformatoren und Spulen lesen.
Hat dein Signal überhaupt einen Mittelwert von 0? Falls nicht sollte dir zu allererst klar sein, daß kein Übertrager der Welt einen Gleichspannungsanteil (Mittelwert <> 0) übertragen kann! Meiner Ansicht nach wäre eine symmetrische Spannungsversorgung über DC/DC Wandler und ein entsprechender Verstärker die wesentlich bessere Variante für dein Problem. Und ein Trafo kann kein Signal verstärkern. Von Signalverstärkung redet man wenn die Leistung (also das Produkt von Strom und Spannung) erhöht wird. Man kann höchstens die Signalspannung erhöhen.
Alex F. schrieb: > Also eine Potentialtrennung ist nicht zwingend notwendig. Die Amplitude > darf bei niedrigen Frequenzen ruhig etwas kleiner werden, das ist nicht > unbedingt kritisch. Wichtiger ist jedoch, dass ich bei Frequenzen um > 1kHz rund 50V Vss Ausgangsseitig habe und das Signal über den gesamten > Frequenzbereich sogut wie nicht verfälscht wird (Sinus). > > Als Leistung würde ich in der Größenordnung unterhalb von 5W bleiben. Ja und worauf wartest du für solche trafofreien Schmalspuranwendungen noch? Nutze die parametrische Suche der Halbleiterhersteller !! z.B. http://www.ti.com/lsds/ti/amplifiers-linear/high-supply-voltage-amplifier-greater-than-equal-30v-products.page OPA454 z.B. und viele andere.
Das mit dem Hochspannungs-Operationsverstärker, wie den OPA454, klingt - nach allen was Du zu dem Problem gesagt hast - in der Tat wesentlich besser als ein Trafo der irgendwie getrieben wird. Sollte Deine Anwendung eine galvanische Trennung erfordern, wovon ich ausgehe, wenn Du direkt mit einem Trafo arbeiten wolltest, kannst Du einem OPA454 noch einen Isolation-Amplifier, z.B. ISO122, vorschalten, welcher das Eingangssignal galvanisch vom Ausgangssignal trennt.
Warum nicht mittels eines Optokoppler auf den Eingang eines passenden NF-Endstufen ICs gehen? Die gibt es wie Sand am Meer und kosten nicht viel. Und als Treiber für die LED des Optos brauchst Du nur einen OP-Amp. Ein paar Widerstände zur Anpassung und fertig! Einfacher geht es wirklich nicht mehr.
Sascha W. schrieb: > Das mit dem Hochspannungs-Operationsverstärker, wie den OPA454, > klingt - > nach allen was Du zu dem Problem gesagt hast - in der Tat wesentlich > besser als ein Trafo der irgendwie getrieben wird. > Sollte Deine Anwendung eine galvanische Trennung erfordern, wovon ich > ausgehe, wenn Du direkt mit einem Trafo arbeiten wolltest, kannst Du > einem OPA454 noch einen Isolation-Amplifier, z.B. ISO122, vorschalten, > welcher das Eingangssignal galvanisch vom Ausgangssignal trennt. Das ist soweit richtig, bleibt die galvanische Trennung (Die entgegen meiner Meinung doch von Nöten ist). Das Problem ist bei einem Baustein wie dem ISO122 wohl, dass dieser auf seiner Sekundärseite ebenfalls eine Versorgungsspannung benötigt. Diese kann ich jedoch nicht ohne weiteres liefern. Wenn ich die Versorgungsspannung von meiner Primärschaltung anzapfe, ist die Trennung wohl nicht mehr zu 100% erfüllt. Daher weiß ich momentan nicht, wie ich das realisieren soll. Trotzdem vielen Dank & Gruß
Mit einem DC/DC-Wandler-Modul, am einfachsten. Die isolieren auch Eingangs- und Ausgangsspannungen. Ich weiß ja nichts über deine Potentiale - aber in der Version mit Operationsverstärkern muss die Hochspannung, mit welcher der Ausgangsverstärker versorgt wird, ja auch noch erzeugt werden. Dieses Potential ist ja zwangsläufig identisch mit dem Ausgangspotential des Isolationsverstärkers - dieser muss also auch genug Leistung abgeben können um noch einen entsprechenden Step-Up-Generator speisen zu können.
Sascha W. schrieb: > Mit einem DC/DC-Wandler-Modul, am einfachsten. Die isolieren auch > Eingangs- und Ausgangsspannungen. > Ich weiß ja nichts über deine Potentiale - aber in der Version mit > Operationsverstärkern muss die Hochspannung, mit welcher der > Ausgangsverstärker versorgt wird, ja auch noch erzeugt werden. Dieses > Potential ist ja zwangsläufig identisch mit dem Ausgangspotential des > Isolationsverstärkers - dieser muss also auch genug Leistung abgeben > können um noch einen entsprechenden Step-Up-Generator speisen zu können. Hallo Sascha, habe ich leider nicht ganz verstanden. Aktuell ist es ja so, dass die galvanische Trennung durch den Trafo realisiert wird. Er entkoppelt meine Schaltung direkt von der Folgeschaltung. Wenn ich solch ein isoliertes DCDC-Modul verwende, dann würde ich ja 4 Module benötigen, sofern ich das nun richtig deute (2 für meine Schaltung, 2 für die Folgeschaltung bzw. die Sekundärseite der Trennung). Hinzu kommt dann noch der Isolationsverstärker und der eigentliche OP. Würde in der Summe 6 ICs machen - oder habe ich das falsch verstanden? Danke soweit.
@ sh2 (Gast) >Wenn ich solch ein isoliertes DCDC-Modul verwende, dann würde ich ja 4 >Module benötigen, sofern ich das nun richtig deute (2 für meine >Schaltung, 2 für die Folgeschaltung bzw. die Sekundärseite der >Trennung). Mein Gott, was zum Geier soll denn da alles entkoppelt werden? Klingt eher nach Paranoia. Deine Schaltung wird doch schon mit Strom versorgt, da braucht man keinen extra DC/DC Wandler. Die +/-30V mit galvanischer Trennung mach EIN DC/DC Wandler, die gibt es mit bipolarem Ausgang. Von der gleichen Spannung kannst du den Isolationsverstärker speisen, der braucht nur ein paa mA. Also reicht EIN DC/DC Wandler! >Summe 6 ICs machen - oder habe ich das falsch verstanden? So ziemlich alles.
Bitte melde dich an um einen Beitrag zu schreiben. Anmeldung ist kostenlos und dauert nur eine Minute.
Bestehender Account
Schon ein Account bei Google/GoogleMail? Keine Anmeldung erforderlich!
Mit Google-Account einloggen
Mit Google-Account einloggen
Noch kein Account? Hier anmelden.




